渝府办发〔2023〕85号
重庆市各区县(自治县)、四川省各市(州)人民政府,重庆市政府和四川省政府各部门、各直属机构,有关单位:
《成渝地区双城经济圈“六江”生态廊道建设规划(2022—2035年)》已经重庆市政府和四川省政府同意,现印发给你们,请认真组织实施。
重庆市人民政府办公厅 四川省人民政府办公厅
2023年11月4日
(此件公开发布)
成渝地区双城经济圈“六江”生态廊道建设规划
(2022—2035年)
2023年11月
目 录
前 言
第一章 现状与形势
第一节 基础条件
第二节 “十三五”生态修复工作成效
第三节 主要问题
第四节 机遇与挑战
第二章 总体要求
第一节 指导思想
第二节 规划原则
第三节 规划目标
第三章 强化生态共保,守住廊道生态安全底线
第一节 重要生态空间保护
第二节 重要资源保护
第三节 强化生态共管
第四节 建立生态保护补偿机制
第四章 推进生态共建,筑牢长江上游生态屏障
第一节 长江生态廊道建设
第二节 嘉陵江生态廊道建设
第三节 乌江生态廊道建设
第四节 岷江生态廊道建设
第五节 涪江生态廊道建设
第六节 沱江生态廊道建设
第五章 促进生态共享,增进人民群众生态福祉
第一节 丰富生态产品
第二节 培育生态产业
第三节 探索实现路径
第六章 重点工程部署
第一节 川渝毗邻地区山水林田湖草沙一体化保护和修复行动计划
第二节 城镇生态品质提升行动计划
第三节 乡村生态治理行动计划
第四节 河湖综合治理行动计划
第五节 自然灾害防治行动计划
第六节 生物多样性保护行动计划
第七节 森林质量提升行动计划
第八节 支撑体系建设行动计划
第七章 保障措施
第一节 加强组织领导
第二节 强化制度建设
第三节 强化资金筹措
第四节 严格监管评估
第五节 鼓励公众参与
名词解释
附图
附表
前 言
长江、嘉陵江、乌江、岷江、涪江、沱江等“六江”生态廊道是连接成渝地区双城经济圈的天然纽带,具有水土保持、净化空气、调节气候、保持生物多样性、提升碳汇能力等多种生态系统服务功能,串联成渝双核及46个重要节点城市,是保障成渝地区双城经济圈经济社会可持续发展的血液命脉、生命活水,在助推区域生态文明建设高质量发展中具有极其重要的作用。“六江”生态廊道建设是《成渝地区双城经济圈建设规划纲要》明确的工作任务,是筑牢长江上游重要生态屏障的具体行动。
为科学统筹“六江”生态廊道整体保护、系统修复、综合治理,着眼提升川渝两地跨区域、跨流域协同治理能力,共筑长江上游重要生态屏障,助力成渝地区双城经济圈建设,实现长江经济带绿色发展,依据《成渝地区双城经济圈建设规划纲要》《全国重要生态系统保护和修复重大工程总体规划(2021—2035年)》等有关规划,特编制《成渝地区双城经济圈“六江”生态廊道建设规划(2022—2035年)》。
该规划是2022—2035年川渝两地推进“六江”生态廊道建设,开展生态共保、生态共建、生态共享的重要依据和空间指引。规划区范围主要包括成渝地区双城经济圈内长江干流、嘉陵江干流、乌江干流、岷江干流、涪江干流、沱江干流的沿线乡镇(街道),共涉及四川省13个市53个县(市、区)333个乡镇(街道),重庆市26个区县(自治县)250个乡镇(街道),涉及总面积约3.51万平方公里。
第一章 现状与形势
第一节 基础条件
1﹒地形地貌复杂,气候条件较好。“六江”生态廊道地处我国地势二三级阶梯过渡带,地形起伏较大,自西向东总体呈“由高至低,再由低至高”的变化特征。地貌类型复杂多样,兼有高山、高原、中山、低山、丘陵和平原,其中丘陵、平原占比56.96%,主要分布在成都平原和川东平行岭谷;低山、中山占比38.54%,主要分布在长江四川段、沱江、岷江中上游和重庆渝东南、渝东北地区;高山、高原零星分布于岷江、沱江上游地区。规划区内以亚热带季风性湿润气候为主,年平均气温在16—18℃,冬暖春早,夏热秋凉,无霜期长,光热条件好,气候资源丰富。
2﹒河流水系发达,水资源总量丰富。规划区内长江自西南流向东北,发育一级支流109条,其中流域面积大于1000平方公里的有65条,长江干流与岷江、沱江、涪江、嘉陵江和乌江总体形成不对称、向心的树枝状水系。年均水资源总量达1085亿立方米,呈现由西北向东南逐渐减少,再向东面逐渐增多的空间分布。在时间分布上,水资源年际变化大、年内分布不均,每年5—9月降雨量占全年降雨量的70%以上。
3﹒土壤类型多样,空间分异特征显著。规划区内成土条件复杂,拥有紫色土、黄壤、水稻土等众多土壤类型。其中,紫色土面积最大,占比44.26%,主要分布于长江、沱江、涪江和嘉陵江沿岸地区;水稻土面积占比25.18%,主要分布于长江屏山—涪陵段、岷江全线、沱江上游、涪江上游沿岸地区;黄壤面积占比11.11%,集中分布于乌江沿岸地区;黄棕壤、红壤等其余土壤面积占比19.45%。
4﹒林地资源丰富,自然保护地分布广泛。规划区内林地规模为13894.1平方公里,占区域总面积的39.56%,集中分布于长江屏山—叙州段和涪陵—巫山段、岷江都江堰段、沱江绵竹段、涪江江油段及乌江全线地区,以乔木林地为主、占林地总面积的74.20%,灌木林地次之。共有国家公园1处、自然保护区12处、自然公园85处,各类自然保护地面积共2724.34平方公里。
5﹒生物多样性丰富,珍稀物种众多。规划区内拥有水杉、银杉、珙桐、红豆杉等国家一级重点保护野生植物,以及荷叶铁线蕨、丰都车前、疏花水柏枝等长江上游特有植物;拥有大熊猫、金丝猴、扭角羚、灰金丝猴、白唇鹿等国家一级重点保护动物,以及圆筒吻鮈、张氏䱗、岩原鲤等38种长江上游特有鱼类。其中,长江屏山—叙州段和万州—巫山段、岷江都江堰段、沱江绵竹段、涪江江油段及乌江全线地区,植被繁茂,是重要的生物栖息地。
6﹒生态景观资源众多,以自然景观为主。规划区内分布有省(直辖市)级及以上等级风景名胜区48个,其中国家级风景名胜区7个。在空间分布上,长江沿线地区风景名胜区分布最多、为15个,其次,岷江沿线地区9个、涪江沿线地区7个。在类型上,风景名胜区多以山岳类、江峡类、河流类等自然景观为主,另有少量古文化遗址类和历史纪念地等人文景观。
7﹒生态系统类型丰富,生态保护价值突出。规划区内自然生态系统与人工生态系统交错分布,自然生态系统总规模为16746平方公里、占比47.69%,其中森林生态系统规模最大、面积为11340平方公里。人工生态系统总规模为18372平方公里、占比52.31%,其中农田生态系统面积为14340平方公里、城镇生态系统面积为4032平方公里。在空间分布上,自然生态系统集中分布在长江屏山—叙州段和万州—巫山段,岷江龙池—青城山—都江堰段,沱江绵竹段,涪江江油段,以及乌江全线地区;人工生态系统集中分布在成都平原经济区以及重庆主城都市区,是城镇建设和农业生产的主要区域。生态保护极重要区和重要区占比62.67%,主要分布在长江屏山—叙州段和云阳—巫山段、岷江都江堰段、沱江绵竹段、涪江江油段,以及乌江全线地区。
8﹒人口分布密集,社会经济活跃。规划区内2020年常住人口2804.11万人,占成渝地区双城经济圈总人口的29.21%,人口密集区域主要分布在成都平原经济区和重庆中心城区。城镇建设用地4097.71平方公里,占成渝地区双城经济圈建设用地总面积的23.67%,城镇建设密集区主要集中分布于四川成都周边的沱江、岷江中游以及重庆市中心城区的长江、嘉陵江沿线地区。2020年规划区内涉及县(市、区)的GDP总量为39451.88亿元,约占成渝地区双城经济圈GDP总量的62.6%。
第二节 “十三五”生态修复工作成效
“十三五”期间,川渝两地全面贯彻落实习近平生态文明思想,牢固树立“绿水青山就是金山银山”理念,坚持“共抓大保护、不搞大开发”方针,全面加强生态环境保护,开展大规模国土绿化,大力推进水环境整治,实施水土流失综合治理,提升人居环境品质,长江上游重要生态屏障构筑取得明显成效,为开展“六江”生态廊道建设、持续改善生态环境质量奠定坚实基础。
1﹒生态修复取得积极成效。四川省深入实施广安华蓥山区山水林田湖草生态保护修复国家试点工程,通过推行“1+1”修复模式,完成矿山修复、土地整治、森林提质、湖水净化等生态修复面积21万公顷;坚持化“废弃矿山”为“绿水青山”,全面构建矿山生态修复制度体系,累计完成历史遗留矿山生态修复面积5000余公顷;全面完成大规模绿化全川行动,新增公园绿地面积累计5.5万公顷,森林覆盖率提高至40%,草原综合植被覆盖率达85.8%,完成水土流失综合治理面积2.46万平方公里。重庆市顺利实施长江上游生态屏障(重庆段)山水林田湖草生态保护修复国家试点工程,围绕“山青、水秀、林美、田良、湖净、草绿”的治理目标,完成矿山修复、土地整治、营造林、湿地保护修复等生态修复面积4.6万公顷;基本健全矿山生态修复制度体系,累计完成历史遗留及关闭矿山生态修复面积2938公顷,其中完成国家部署的长江经济带及主要支流10公里范围内废弃矿山生态修复面积2214公顷;全面完成1700万亩国土绿化提升任务,森林覆盖率提高至52.5%,较2015年提高7.1%;新增水土流失治理面积7935平方公里,全市水土流失面积减少11.5%。
2﹒水生态环境明显改善。川渝两地着眼筑牢长江上游重要生态屏障,大力推进水环境综合整治,深入实施重点小流域挂牌督办、消除劣V类断面、三磷污染防治攻坚等专项行动,四川省87个国控断面水质优良率达98.9%,县级及以上饮用水水源地水质达标率达100%;重庆市42个国控断面水质优良比例达100%,城市集中式饮用水水源地水质达标率常年保持在100%。
3﹒城乡人居环境品质显著提升。四川省大力开展海绵城市建设,建设(生态)园林城市(县城)24个,建成区绿化覆盖率达41.12%,人均公园绿地面积达14.19平方米,建成区内生态空间占比逐步提高;累计实施土地整治规模达4900余万亩,城乡土地要素配置水平和资源利用效率明显提高,人居环境逐步改善。重庆市海绵城市建设系统化全域推进,海绵城市“1+3”试点工作全部通过考核验收,全市达标建设面积达421平方公里、占建成区面积的24.2%;城市绿量大幅增加,建成区绿化覆盖率达42.9%,新建各类城市公园600余个(含社区公园、游园),基本实现“300米见绿、500米见园”目标;持续推进乡村振兴战略,建成美丽宜居村庄300个、绿色示范村庄1500个。
4﹒生态文明体制改革纵深推进。深入推进河(湖)长制,开展生态环境损害赔偿制度改革,建立流域横向生态保护补偿机制,探索建立生态地票、林票等制度,不断深化生态环境监管能力建设。持续推动生态共建,探索建立了跨部门、多领域的协同工作机制,在大气、水、固体废物、环境应急、辐射安全、环境执法等领域签订多项合作协议,大气污染防治、重点流域污染治理、生态系统修复治理联防共治取得明显进展,生态文明制度体系更加健全。
5﹒生态文明意识全面强化。地方法规标准体系持续健全,执法监管能力明显提升,生态环境司法保护取得进展,法治意识不断增强,公众合法环境权益得到依法维护,形成更加良好的生态文明法治环境。生态文明宣传教育、文化创建活动广泛开展,全社会节约意识、环保意识、生态意识不断增强,绿色低碳的生产生活方式和消费模式成为政府、企业和社会公众的广泛共识和自觉行动。
第三节 主要问题
1﹒局部水土流失与石漠化问题突出。规划区内地形陡峭、土层浅薄、坡耕地分布广泛,极易形成水土流失,中度以上水土流失侵蚀面积达2659.92平方公里,主要分布于长江屏山—叙州段和云阳—奉节段,岷江乐山—宜宾段,沱江简阳—资阳段和内江—泸州段,乌江彭水—酉阳段,以及涪江、嘉陵江的中下游地区。碳酸盐岩分布广泛且发育成熟,中度以上石漠化面积达147.8平方公里,主要分布于长江云阳—巫山段和乌江全线地区。
2﹒林地质量整体不高。2015—2019年间林地退化面积约2600平方公里,主要分布于长江上游、岷江中下游、沱江中游,以及涪江沿线地区。规划区内森林群落结构简单,树种单一,以马尾松和柏木为主,次生或人工针叶林约占森林面积的45%,抗风险能力不足,抗病虫害能力不高。
3﹒地质环境脆弱。规划区内岸坡稳定性差,消落区水位周期性涨落加剧了滑坡、崩塌等地质灾害发生。地质灾害高易发区达4395平方公里,占规划区总面积的12.52%。已查明地质灾害隐患点6592个,主要分布于长江涪陵—巫山段,岷江都江堰段,沱江绵竹段,涪江江油段,以及乌江全线地区。
4﹒抗旱防洪形势严峻。规划区内水资源年际变化大,年内分布不均,季节性缺水现象普遍,且水源工程基础薄弱,局部工程性缺水问题突出。城镇供水与灌溉争水情况较为严重,基准年农业缺水率达32%。主汛期(6—8月)降水偏多,受山地地形影响,水系汇流急速,且沿江大部分区域防洪减灾体系不完善、防洪能力弱,暴雨洪涝风险较高,高风险区主要集中在长江沿线,乌江彭水—酉阳段,岷江、沱江中下游及嘉陵江、涪江下游地区。
5﹒城乡生态系统韧性不足。城镇河岸综合服务功能发挥不佳,岸线隔离污染和水体自净功能减弱;沿江违法占用河岸问题普遍,威胁河流水质安全。农业面源污染等乡村生态环境问题有待改善,局部地区因坡耕地占比高,面临土层浅薄化、养分贫瘠化等退化风险。
6﹒生物多样性面临挑战。城镇开发建设挤占自然岸线、森林和湿地空间,破坏生物栖息地,阻断生态廊道,城镇地区生物资源相对匮乏。流域内分布大量水利枢纽工程,包括水坝(塘坝)25267座、水库1559座、水电站468座、水闸44处,大部分水利工程缺少过鱼设施,水生生物洄游通道被阻隔,洄游性鱼类和喜流水生活的鱼类资源下降明显。
7﹒次级河流水质亟待提升。规划区内长江、乌江、岷江干流各控制断面均达到或优于Ⅱ类水质标准,嘉陵江、涪江、沱江干流稳定达到或优于Ⅲ类水质标准,但部分支流枯水期生态流量较小,自净能力较差,存在水质达标不稳定的情况。因工业生产、农业种养殖、城乡污水处理设施不完善等情况,个别支流水质呈轻度至重度污染。
8﹒跨区域协同治理机制尚不完善。毗邻地区缺少刚性约束制度,跨界水污染治理协作的基本原则、纠纷协调处理机制、行政执法体系等仍不健全,联防联治、联合执法等区域统筹协作只局限于少数县(市、区)。在跨区域常态化生态补偿机制方面,综合补偿因素、补偿权重、补偿方式、补偿资金来源等要素尚未完善。
9﹒跨区域管控规则标准不统一。在空间管控规则制度方面未达成一致,未建立重要资源保护名录,生态环境准入要求不统一。跨区域生态环境治理标准及生态修复标准因制定时序、管理需求等存在差异,管控的行业类别、污染物种类、排放限值仍不相同。
10﹒跨区域治理能力有待提升。跨区域生态环境监测信息数据共享机制还不健全,未建立多层级、多部门的生态信息大数据共享平台,在一定程度上制约了跨界区域生态环境综合治理的有效实施。对沿江重大水环境污染、地质灾害、矿山环境破坏等突发事件的预测预警能力不强,风险场景模拟能力不足,缺乏系统的技术研发和成功的应用示范案例。
第四节 机遇与挑战
1﹒迈入新时期,生态文明建设面临新要求。习近平总书记强调:“生态兴则文明兴,生态衰则文明衰”“建设生态文明是关系人民福祉、关乎民族未来的大计”。当前,我国生态文明建设进入了以降碳为重点战略方向、推动减污降碳协同增效、促进经济社会发展全面绿色转型、实现生态环境质量改善由量变到质变的关键时期,对推进“六江”生态廊道建设提出了新要求。开展“六江”生态廊道建设,要深入打好污染防治攻坚战,强化多污染物协同控制和区域协同治理。要坚持系统观念,从生态系统整体性出发,推进山水林田湖草沙一体化保护和修复,更加注重综合治理、系统治理、源头治理。
2﹒长江大保护,明确战略方向。长江是中华民族的母亲河,也是中华民族发展的重要支撑,推动长江经济带绿色发展是中央作出的重大决策部署,是关系国家发展全局的重大战略。“共抓大保护、不搞大开发”是习近平总书记为长江经济带绿色发展定下的总基调、大前提,为推进“六江”生态廊道建设指明了战略方向。开展“六江”生态廊道建设,要把修复长江生态环境摆在压倒性位置,强化“上游意识”,担起“上游责任”,强化山水林田湖草沙等生态要素协同治理,保护好长江母亲河。
3﹒成渝地区双城经济圈建设重大战略深入实施,注入新活力。推动成渝地区双城经济圈建设,是中央为统筹区域协调发展作出的重大战略决策,不仅为区域发展赋予了全新优势,创造了更为有利的条件,还赋予了新的使命和责任,为推进“六江”生态廊道建设注入了新活力。开展“六江”生态廊道建设,要坚持生态优先、绿色发展,扩大优质生态产品供给,推动自然资本增值,将生态资源优势转化为绿色发展势能,在推进长江经济带绿色发展中发挥示范作用,加快打造高品质生活宜居地,推动形成人与自然和谐发展现代化建设新格局。
4﹒全球气候不断变化,对生态环境影响突出。全球气温变暖、二氧化碳浓度持续上升,物种的地理分布受气候格局变化影响向高纬度、高海拔地区移动,造成物种分布破碎化,严重影响珍稀保护类物种基因信息交流。植物生长季延长、食物供给与需求高峰存在差异,导致出现鱼类洄游路线变化、种群数量锐减、特有物种消失等现象。气候格局改变引发的干旱、洪涝、强降雨等极端天气,造成崩塌、滑坡、泥石流等地质灾害频发易发,引起生态系统的组成、结构发生变化,影响生态系统的稳定性及生态服务功能,“六江”生态廊道生态修复与物种保护面临挑战。
5﹒生态修复观念转变,治理能力亟需与时俱进。传统的生态修复着重于关注立地尺度、环境要素、目标结果和高新技术,忽略了不同生态系统之间的相互影响、相互制约、相互作用的关系,造成了“伪生态、实损害”工程、“盆景”项目、形象工程的产生。新时代生态修复亟需转变传统思维,坚持山水林田湖草沙是生命共同体,坚持“自然引导、人类助力”,按照先消除威胁保生态安全,再修复生态系统组成、结构以提升系统功能,最后兼顾景观的次序,依据生态系统恢复力大小,选择自然恢复、辅助再生、生态重建等基于自然的解决方案,实施整体保护、系统修复、综合治理,实现生态系统的自我修复。
第二章 总体要求
第一节 指导思想
以习近平新时代中国特色社会主义思想为指导,全面贯彻党的二十大精神,深学笃用习近平生态文明思想,认真落实习近平总书记关于推动成渝地区双城经济圈建设的重要讲话精神,立足新发展阶段,贯彻新发展理念,积极服务和融入新发展格局,以保持“六江”生态原真性和完整性为核心,坚持山水林田湖草沙一体化保护和修复,坚持系统治理、综合治理、源头治理,强化长江上游生态大保护,深入打好污染防治攻坚战,深化川渝地区生态保护修复协作,着力构建人与自然和谐共生的绿色生态廊道,助力碳达峰、碳中和,促进成渝地区双城经济圈高质量发展,筑牢长江上游重要生态屏障。
第二节 规划原则
坚持问题导向,保障生态安全。解决“六江”突出生态问题,着力改善生态系统质量和稳定性,保障流域生态安全。
坚持整体保护,协同治理。严守生态保护红线,保护重要生态空间和重要生态系统,严格执行耕地数量、质量、生态“三位一体”整体保护,优化土地利用结构,协同流域污染防治,推动跨界水体环境治理,深化跨区域生态环境同防共治。
坚持系统治理,陆水共治。突出流域生态廊道整体性和连通性,协同上下游、左右岸、干支流、水陆地,统筹考虑流域人水关系,科学推进山水林田湖草沙一体化保护和系统治理,整体提升生态系统功能。
坚持生态优先,绿色发展。牢固树立“绿水青山就是金山银山”的发展理念,坚持共抓大保护、不搞大开发,优化国土空间格局,促进由粗放发展向节约集约转变,助推成渝地区双城经济圈实现更高质量、更有效率、更可持续、更为安全的绿色发展。
第三节 规划目标
全面落实《中华人民共和国长江保护法》和《成渝地区双城经济圈建设规划纲要》,以保障长江流域水环境质量、筑牢长江上游重要生态屏障、助力成渝地区双城经济圈建设为总体目标,统筹流域整体保护、系统修复、综合治理,将“六江”生态廊道建设成为长江上游重要生态屏障重点保护带、长江上游生态优先绿色发展示范带、巴山蜀水生态人文魅力展示带。
到2030年,成渝两地生态环境管控要求及生态修复标准初步统一,区域协作机制更加完善,精细化治理能力显著增强,生态安全屏障不断巩固,重点河湖基本生态流量达标率≥90%,国控断面水质达到或优于Ⅲ类标准的比例达96%,跨界河流国控断面水质达标率稳中向好,重要湖库和支流水生态明显改善,“六江”生态廊道建设取得积极成效。完成森林质量提升1609平方公里;新增水土流失和石漠化土地综合治理2007平方公里,水土保持率提高1%;开展土地综合整治1197平方公里,完成国家下达的耕地保有量任务;维持生态保护红线面积不减少,保护生物栖息地面积2722平方公里,实现长江鱼类生物完整性指数提升5%。
到2035年,区域生态文明制度体系更加健全,跨区域、跨流域协同治理能力显著增强,长江生态安全屏障体系得到全面优化,“六江”干流及主要支流水质稳定达标,濒危野生动植物及其栖息地基本得到全面保护,绿色生产生活方式广泛形成,优质生态产品供给能力基本满足人民群众需求,生态“共保、共建、共享”格局全面形成,助推长江经济带可持续发展、成渝地区双城经济圈高质量发展迈上更高台阶。
第三章 强化生态共保,守住廊道生态安全底线
第一节 重要生态空间保护
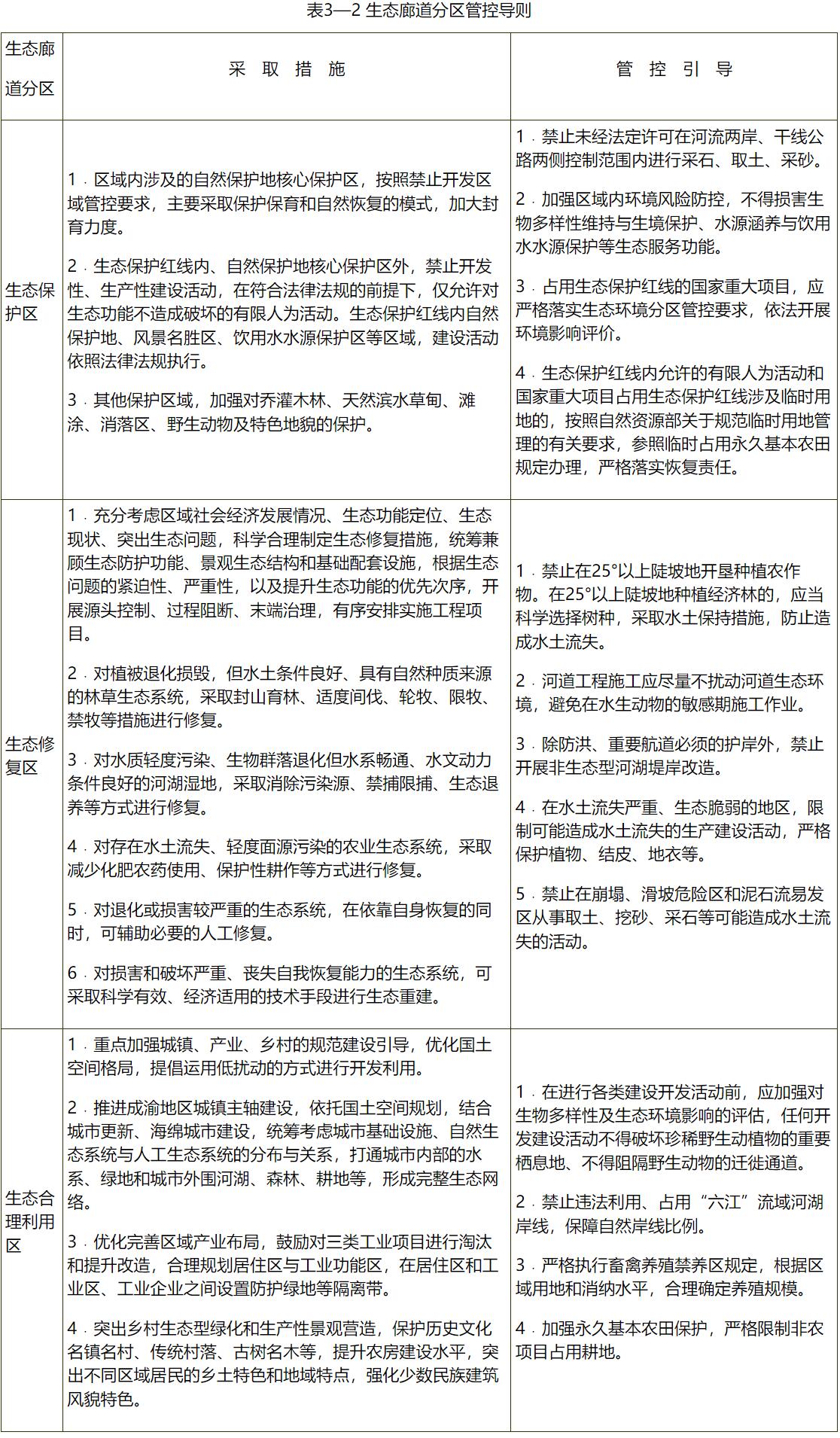
1﹒严守生态保护红线。规划区内生态保护红线面积3657.51平方公里,涵盖重要水源涵养、生物多样性维护、水土保持等生态功能极重要区域,水土流失、石漠化等生态环境极脆弱区域,以及整合优化后的自然保护地。生态保护红线内按自然保护地核心保护区和其他区域进行分区管控。自然保护地核心保护区原则上禁止人为活动,不得建设任何生产设施,保护自然资源、生物多样性以及所承载的景观和地质地貌,发挥生态系统服务功能,持续为人民群众提供优质生态产品。其他区域严格禁止开发性、生产性等不符合主体功能定位的各类建设活动,严禁任意改变用途,优先保护良好生态系统和重要物种栖息地,建立完善生态廊道;在符合现行法律法规的前提下,除国家重大战略项目外,仅允许开展对生态功能不造成破坏的有限人为活动。建立生态保护红线监管平台,强化生态状况监测,预警生态风险,加强生态保护红线保护成效考核评价。
2﹒保护重要生态系统。衔接川渝两地国土空间规划布局和“三线一单”管控要求,加大对生态保护红线外的生态功能极重要、生态环境极脆弱区域以及位于生态保护红线邻近区域的重要生态空间的保护力度,保障生态系统的完整性和空间连通性,统筹好城镇建设、农业生产与生态保护修复的关系,降低人类活动强度,减小生态压力,维持和改善水源涵养、水土保持、防风固沙、生物多样性等生态服务功能。
第二节 重要资源保护
1﹒大中型水库。将规划区内马庙水库、蒋家沟水库、复兴水库、草街航电枢纽等32座大中型水库纳入川渝两地河(湖)长制管理范畴,加大对水库区域水环境、水生态的保护力度,健全常态化管护机制,确保水库安全长效运行。划定水库管理范围和保护范围,在管理和保护范围内禁止从事爆破、打井、采石、采矿、取土、挖沙、修坟、钻探、开凿涵洞隧道、陡坡开荒等危及水库安全和影响水库运行的活动。对作为饮用水水源地的水库,划定饮用水水源保护区,清理保护区内与供水设施和水源保护无关的建设项目、堆场、码头和农业生产等影响水源保护的设施和活动。规划布局的建设用地严格按照饮用水水源地保护级别要求进行退让,采取绿化隔离措施。
2﹒河流湿地。严格保护白鹤滩、龙河、古宇湖、芙蓉湖等21个国家级、省(直辖市)级湿地公园,加大保护力度,提高自然湿地面积。严格限制河流湿地转为建设用地。全面评估河流湿地生物多样性资源现状及健康状况,建立“六江”河流湿地生物多样性数据库,加强对河流湿地生物多样性的管理及生态安全体系建设。对重点生态功能区的河流湿地,严格执行产业准入负面清单,减少人类活动对湿地的干预,促进湿地生态自然恢复,进一步增强区域水源涵养、水土保持等生态功能;对都市圈的河流湿地,将湿地空间网络作为城市生态网络的重要组成部分,预留充足的湿地空间,并加强湿地与城市地区河湖等水系网络连通,以高质量湿地保护修复推动城市人居环境改善。
3﹒峡谷。保护巫峡、三门峡、桫椤峡谷、白鹤大峡谷等26处重要峡谷资源,禁止在峡谷保护地带内从事破坏资源、影响景观、污染环境、妨碍游览的活动;禁止任何单位和个人擅自以围、填、堵、截等方式破坏自然水系或超标排放污水、倾倒垃圾和其他污染物。
4﹒江心绿岛。严格保护长江竹岛、广阳岛、珊瑚坝、圣莲岛等33处江心岛岛屿生境、渔业农耕、人文遗迹等重要资源,统筹保护保育、休闲游憩、科普教育等综合功能,探索实现生态产品价值。
5﹒珍稀动植物。加强荷叶铁线蕨、疏花水柏枝、丰都车前等流域特有珍稀濒危植物就地保护,保护具有观赏价值和药用价值的植物。加强珍稀特有水生动物迁地保护,重点实施长江鲟、川陕哲罗鲑等抢救保护行动,系统调查长江流域鱼类种质资源。着力提升珍稀动植物生境保护和监管能力,实施保护区改扩建工程,增强管护基础设施,补充建设增殖放流和人工保种基地,推进救护基地和设施升级改造。提升外来入侵物种尤其是紫茎泽兰和加拿大一枝黄花等高风险物种的防范能力,开展生物多样性保护与减贫协同推进示范,通过生态旅游等模式,可持续地利用生物资源。

第三节 强化生态共管
1﹒统一生态廊道分区管控制度。以规划区内生态系统现状为基础,结合“三区三线”管控要求和国土空间总体格局,划定生态保护区、生态修复区和生态合理利用区,制定分区管控措施,为科学推进“六江”生态廊道建设提供空间指引。其中,生态保护区面积10711.18平方公里、占比30.5%,生态修复区面积5357.63平方公里、占比15.3%,生态合理利用区面积19050.18平方公里、占比54.2%。

2﹒加强毗邻地区生态环境共保。建立健全生态环境保护修复川渝协商合作机制,加强定期会商、政策协同、联合执法、应急联动、信息共享,强化跨省域、跨部门协同治理,加快构建一体化生态环境治理体系。建立联席会议协调机制,统筹协调、研究解决毗邻地区生态保护重大事项,督促检查重要工作落实情况,推动流域保护跨区域合作。开展跨区域联合环境执法,共同预防和依法联合查处毗邻地区破坏生态环境违法行为,加强毗邻水域清漂联防联控。健全突发环境事件协作处置机制,强化应急预案对接、应急资源共享,联合开展环境事故应急演练,共同处置突发事件。建立川渝两地联合河(湖)长制,针对不同流域分类分级构建河(湖)长组织体系,落实河(湖)长管理和保护职责;各级河(湖)长制办公室要履行好统筹、指导、协调、督导、考核职能;各级河(湖)长制组成部门要各司其职、齐抓共管、协同联动,形成河湖管理保护合力。
3﹒加强毗邻地区生态环境共治。统一川渝两地“六江”流域生态环境管控要求,以及生态环境质量、污染物排放等地方生态环境标准和风险管控措施。联合开展现行环保标准差异分析评估,有序制定修订川渝两地统一的大气、水、土壤以及危险废物、噪音等领域环保标准,协同制定污染物排放标准及建设用地土壤风险管控标准。加强对生态系统影响的第三方评估、分析、论证等工作,落实建设项目环境影响评价制度。聚焦毗邻地区系统修复,加强区域科技创新,开展山水林田湖草沙系统保护修复、矿山生态修复、土地综合整治等基础研究、技术攻关、装备研制,形成可操作性强、技术标准统一、工作流程规范的系列标准规范体系。坚持一张负面清单管川渝两地,严格执行长江经济带绿色发展负面清单管理制度体系,统一“沿江1公里”“合规产业园”等管控对象的界定标准和管控尺度,建立健全生态环境硬约束机制。
第四节 建立生态保护补偿机制
1﹒持续推进生态补偿规章制度建设。加强生态保护补偿资金来源、资金补偿、资金使用、运行监管、激励保障等各个环节的规范和约束,完善规章制度体系。
2﹒推动跨界流域各级政府协作配合。建立由政府牵头引导的流域生态补偿机制,加强上游城市群与下游城市群的联系,完善流域环境保护具体措施。推动各级政府签订生态保护补偿协议,秉持“成本共担、效益共享、合作共治”的原则,按照保护者得偿、受益者补偿、损害者赔偿的方式,明确各自的权利、义务和责任。坚持互利互惠、共建共享的发展理念,坚持局部利益服从整体利益,合理确定流域水环境改善目标,建立一套奖励达标、鼓励改善、惩戒恶化的正向激励、反向约束机制。
3﹒探索多元化生态保护补偿途径。建立和完善多层次、多渠道、多元化的横向生态保护补偿制度,以资金补偿为主,结合政策补偿、项目补偿、技术补偿、用地补偿等补偿模式,探索实行先造后补、以奖代补、赎买租赁、购买服务、以地换绿等多种方式。科学设置水质断面和考核因子,以国控、省控断面为主要考核断面,以是否达到水环境考核目标为资金清算主要依据,驱使单向补偿向双向补偿转变,将跨界断面水质等要素目标完成情况作为川渝两地各级政府之间生态保护补偿的依据,实现行政责任与经济责任相融合,进一步落实跨界流域环境治理责任。不断完善流域保护和治理长效机制,形成可复制可推广的流域横向生态保护补偿模式。
4﹒拓宽生态补偿资金渠道。研究推动制定以地方补偿为主、中央财政给予支持的横向生态保护补偿机制办法,统筹推进川渝两地财政、金融资金投入生态补偿,鼓励和引导市场主体加大资金投入和积极参与项目,明确补偿资金使用方向和使用范围,在省级生态环境保护专项资金中安排用于跨界流域横向生态保护补偿的资金。综合水资源和水环境两类指标,考量规划区内面临的资源环境压力和生态保护工作绩效,依据资金筹措、资金分配和资金清算3个环节,从水污染防治、水资源利用、产业转型升级等各个领域协同发力,享受相应资金利益回报,调动流域治理内生动力。
第四章 推进生态共建,筑牢长江上游生态屏障
第一节 长江生态廊道建设
金沙江进入四川盆地后,在宜宾市与岷江汇合形成长江。长江流经宜宾市、泸州市、江津区、渝中区、江北区、南岸区、长寿区、涪陵区、丰都县、忠县、万州区、云阳县、奉节县、巫山县等21个市(区、县),在规划区内全长1043公里,生态廊道建设总面积13144平方公里。
1﹒生态资源现状。长江生态廊道处于我国地势第二阶梯,整体地势西高东低,地貌呈现由丘陵向中低山过渡的趋势,其中宜宾—长寿段以丘陵地貌为主,涪陵—巫山段以中低山地貌为主。长江水系发达,有岷江、沱江、嘉陵江、綦江、乌江等流域面积超过1000平方公里的支流65条。生态系统以农田生态系统为主,面积4526平方公里、占比34.43%,独特的地质构造,形成黄壤、黄棕壤交错的土壤分布,垂直带谱特征明显,为该区域立体特色农业发展奠定了基础,拥有护国沙田柚、合江荔枝、泸州桂圆、宜宾夏橙、巫山脆李、忠县柑橘、江津花椒、涪陵榨菜等特色农产品。森林生态系统面积3978平方公里、占比30.27%,植被类型以亚热带常绿针叶林、阔叶林为主。城镇生态系统面积1912.86平方公里、占比14.55%,主要分布于重庆主城都市区,其余呈散状分布于各市(区、县)城区,沿江地带优渥的自然地理条件,形成城镇滨江分布的空间格局。生物资源丰富,分布有荷叶铁线蕨、疏花水柏枝、丰都车前、红豆杉等珍稀植物,以及胭脂鱼、大鲵、岩原鲤、鲈鲤等水生野生保护动物,是四大家鱼(青鱼、草鱼、鲢鱼、鳙鱼)、长吻鮠、鳜等重要经济鱼类的种质资源库。
2﹒建设目标。保持长江生态原真性和完整性,着力解决两岸森林质量不高、地质环境脆弱、局部水土流失和石漠化突出、消落区生态功能退化、江心岛与自然岸线受损、生物多样性下降、次级支流水环境质量不高等主要问题。通过加强天然林、公益林防护,实施中幼林抚育、退化林修复,协同推进消落区、地质灾害、次级支流治理以及水土流失和石漠化综合治理,整体提升区域生态系统质量;保护和恢复重要物种栖息地,加大干支流珍稀濒危鱼类保护力度,加快形成“一江碧水、两岸青山”的山水画卷。保护自然岸线和江心绿岛,完善城市绿色基础设施建设,加快建设“蓝绿交织、组团相生、景城融合”的山水城市。积极探索“两化”生态产业体系,化生态优势资源为绿色发展势能,在长江经济带绿色发展中发挥示范作用。
3﹒建设任务。开展重要山体保护提升247平方公里,实施森林质量提升1023.7平方公里、水土流失与石漠化综合治理700平方公里、矿山生态修复105公顷;改善主要支流水环境质量,重点开展璧南河、苎溪河、临江河、大宁河等15条次级支流流域治理;保护滨江岸线和江心绿岛,实施岸线治理203.9公里、水源涵养341平方公里、三峡库区消落带治理8.5平方公里,治理地质灾害168处,开展17座江心绿岛生态保护修复;保护生物栖息地911平方公里;实施土地综合整治471平方公里。

第二节 嘉陵江生态廊道建设
嘉陵江作为长江一级支流,经南充市自北向南由渝中区汇入长江,流经南充市、广安市、渝北区、渝中区、江北区等9个市(区),在规划区内全长542公里,生态廊道建设总面积4115平方公里。
1﹒生态资源现状。该区域地貌以丘陵为主,面积3836.83平方公里、占比93.24%,低山、平原交错分布,地势北高南低,地形由北部深丘过渡到浅丘区。嘉陵江支流众多,流域面积超过1000平方公里的支流有8条,与渠江、涪江在合川区汇集,形成三江汇流,构成了典型的树枝状水系。生态系统以农田生态系统为主,面积1947.22平方公里、占比47.32%,广安段、钱塘镇—钓鱼城段立地条件好,农业生产集中,是重要的粮油果蔬生产基地。森林生态系统面积955.5平方公里、占比23.22%,主要沿深丘、山体分布,拥有缙云山国家级自然保护区和巫山小三峡国家级森林公园等自然保护地。城镇生态系统面积621.37平方公里、占比15.10%,集中分布于地势平坦的水土—江北城段,以及各市(区)城区。嘉陵江流域内资源丰富,盛产黑木耳、核桃、天麻、白蜡、苎麻等,拥有鱼类146种;历史底蕴深厚,名胜古迹众多,有千佛岩、钓鱼城、陈寿万卷楼、南充白塔等遗迹。
2﹒建设目标。改善嘉陵江人水关系,着力解决植被退化、农业面源污染、城镇生活污染、河流湿地功能退化、洪涝灾害频发等主要问题,加快沿江防护林、水土保持林、水源涵养林建设,统筹推进干支流治理,提升污染治理水平和成效,减少入江污染物排放,有效改善嘉陵江生态环境和水域生态功能。协同推进农业面源污染防治与土地综合整治,改善乡村生态环境,提升农田生态功能。加强湿地公园建设,提升湿地碳汇、污染净化等生态服务功能。持续推进海绵城市建设,提升防洪能力,减少城市内涝风险。积极挖掘良好生态价值,提高绿色生态产品供给,推动嘉陵江流域从“生态高地、经济洼地”向“生态与经济绿色协调发展”转变,将嘉陵江建设成为山水生态画卷、人文风景珠链、智慧游憩秀带。
3﹒建设任务。开展重要山体保护提升198平方公里,实施森林质量提升151.7平方公里、水土流失与石漠化综合治理200平方公里、矿山生态修复8公顷;开展渠江、梁滩河等2条次级支流治理;保护和恢复重要生物栖息地128平方公里;实施土地综合整治181平方公里;实施岸线治理150.6公里、水源涵养43平方公里;治理地质灾害59处;开展2座江心绿岛生态保护修复。

第三节 乌江生态廊道建设
乌江作为长江一级支流,规划区内自酉阳土家族苗族自治县入境,流经彭水苗族土家族自治县、武隆区,于涪陵区汇入长江,在规划区内全长223公里,生态廊道建设总面积3493平方公里。
1﹒生态资源现状。该区域地形复杂、地势高差大,中、低山地貌面积3388.21平方公里、占比97%,乌江沿岸碳酸盐岩地层广泛出露,在地表水与地下水的共同作用下,喀斯特发育、改造过程强烈,形成了峡谷、溶洞、石峰、石柱等多种喀斯特景观。乌江水系发达,拥有阿蓬江、芙蓉江、郁江等次级支流20条,河道两岸多为悬崖陡坡,自然河段保有率高。生态系统以自然生态系统为主,面积2610.08平方公里、占比74%,其中森林生态系统面积1697.48平方公里、占比48.6%,灌丛生态系统面积717.44平方公里、占比20.5%,分布有白马市级自然保护区、七曜山森林公园、摩围山森林公园、双峰山森林公园等自然保护地732.65平方公里,生境质量高,生物多样性丰富,拥有银杉、珙桐、林麝、白冠长尾雉等国家一级保护野生动植物。城镇生态系统面积158.48平方公里、占比4.5%,农田生态系统面积724.13平方公里、占比20.73%,受地形条件影响,城镇建设与农业耕作多零散分布于河流沿岸和山间谷地的平坦区域。
2﹒建设目标。改善区域生态系统质量和稳定性,着力解决水土流失和石漠化、森林质量不高、地质环境脆弱、城镇污水垃圾处理能力不足等问题,强化重点区域水土流失与石漠化综合治理,提升区域水土保持和水源涵养功能;推进乌江干支流水源保护带和生态缓冲带建设,精准提升森林质量。加强地质灾害治理,消除地质灾害隐患,保障地质安全。推进设施建设补短板强弱项,加快建立完善的城镇污水垃圾收集处理及资源化利用体系。推进环城林带、城镇绿地、湿地公园建设,恢复城市生态系统的自我调节功能。依托喀斯特世界自然遗产,以“乌江两岸”为核心,推进传统产业转型升级,打造高水平生态保护修复和高质量绿色发展的流域发展格局,加快形成“城景文”交融的乌江画廊。
3﹒建设任务。实施森林质量提升134.8平方公里、水土流失与石漠化综合治理307平方公里、矿山生态修复41公顷;开展芙蓉江、郁江等4条次级支流流域的治理;开展地质灾害治理10处;保护和恢复生物栖息地738平方公里;实施土地综合整治120平方公里。

第四节 岷江生态廊道建设
岷江作为长江一级支流,自北向南流经成都、眉山、乐山和宜宾4市,穿过成都平原后在彭山区汇合,流至乐山市接纳大渡河后转向东南,最后在宜宾市汇入长江,在规划区内全长384公里,生态廊道建设总面积5225平方公里。
1﹒生态资源现状。岷江流域自然地理和气候环境复杂,水系东侧各支流发育程度低,地貌呈现中低山向平原再向丘陵渐变的趋势,其中都江堰段以中低山地貌为主、崇州—青神段以平原地貌为主、乐山—宜宾段以丘陵地貌为主。该区域有黑水河、杂谷脑河、渔子溪、寿江(寿溪河)、白沙河、大渡河、马边河、泥溪河、越溪河等次级支流。生态系统以森林生态系统为主,面积2199.56平方公里、占比42.1%,植被类型以亚热带常绿阔叶林、针叶林为主。农田生态系统次之,面积2115.17平方公里、占比40.48%,坡耕地面积79.13平方公里、占比1.51%,主要分布在乐山—宜宾段,拥有蒲江丑柑、温江大蒜、党坝莴笋、马边绿茶、石家村脆桃等特色农产品。该区域土壤类型以水稻土为主,面积2544.05平方公里、占比48.69%。城镇生态系统面积460.9平方公里、占比8.82%,主要分布在崇州—青神段,滨水布局特征显著。生物资源丰富,分布有玉龙蕨、红豆杉、南方红豆杉、珙桐、光叶珙桐、独叶草等珍稀植物,大熊猫、金丝猴、雪豹、云豹、扭角羚、藏羚羊、金雕、绿尾虹雉等珍稀动物。
2﹒建设目标。提升岷江生态系统服务功能,着力解决森林质量低下、森林覆盖率低、森林生态功能脆弱、水源涵养能力不足等主要问题。通过强化岷江天然林保护和人工林建设,调整土地利用结构,合理安排农、林、牧业生产比重,构建以水源涵养为主的乔—灌—草—湿复合生态系统,提升森林生态系统质量和稳定性,增强生态系统固碳能力,提升流域水土保持能力,严格控制生产建设活动,有效防止人为新增水土流失,协同推进植树造林、水土流失综合治理及自然灾害防治。加快推进大熊猫国家公园等重要生物栖息地的保护与修复,通过山水林田湖草沙整体保护、系统修复、综合治理,恢复自然生境,促进生态系统良性循环,增强大熊猫野生种群及其伞护生物多样性,连通珍稀物种迁徙走廊。推进河道综合整治,充分发挥骨干河道水系的生态功能、休闲功能、景观功能及文化功能,突出地域生态特色,完善河道景观提升工程。
3﹒建设任务。保护和恢复林地植被,加快推进水土流失及沙化治理,提升区域水源涵养和土壤保持功能,开展重要山体保护提升137平方公里,实施森林质量提升94平方公里、水土流失综合治理259平方公里、土地综合整治135平方公里。保护滨江岸线,加强河道采砂管理,修复硬化、受损的江岸,开展岸线治理121公里。改善沿江地质环境质量,开展地质灾害治理56处。加强大熊猫国家公园等重要生物栖息地的保护与修复,保护生物栖息地443平方公里。开展5座江心绿岛生态保护修复。

第五节 涪江生态廊道建设
涪江作为长江二级支流,自江油市东南而下,于合川区汇入嘉陵江,流经绵阳市、遂宁市、潼南区、铜梁区、合川区等5个市(区),在规划区内全长531公里,生态廊道建设总面积3837平方公里。
1﹒生态资源现状。该区域地貌以丘陵为主,在江油段地势从中山向丘陵递降,两岸有断续阶地分布。江油段以下河流流经丘陵及缓丘平坝区,河谷宽阔,谷宽一般为2—8公里,在郪口一带可达10公里。河流水面开阔,水深较浅,河中分流汊道较多,沙洲、漫滩发育。次级支流有火溪河、平通河、通口河等共10条。该区域内生态系统以农田生态系统为主,面积1850.64平方公里、占比48.23%,坡耕地面积201.09平方公里、占比5.26%,拥有蓬溪仙桃、遂宁矮晚柚、梓潼脐橙、天宝蜜柚等特色农产品。土壤以紫色土为主,面积2024.4平方公里、占比52.76%,为该区域内农业发展奠定了基础。森林生态系统面积1204.82平方公里、占比31.40%,属亚热带常绿阔叶林区,植被覆盖率较高,林木品种多。城镇生态系统面积480.78平方公里、占比12.53%,主要沿江分布,滨水布局特征显著。生物资源丰富,分布有珙桐、红豆杉等12种国家一级重点保护野生植物,大熊猫、扭角羚等18种国家一级重点保护野生动物,其中绵阳段是野外大熊猫主要栖息地之一。
2﹒建设目标。增强区域水源涵养和水土保持能力,着力解决在快速城镇化、工业化影响下,生态空间受干扰强度大、水土流失严重等问题。加大水土保持防治投入力度,实施水土流失综合治理、小流域综合治理,加强水土保持监测信息化建设。以涪江干流、重要支流及沿岸农田生态系统为重点,推进土地综合整治,实施土壤污染治理与修复,推进高标准农田建设、坡耕地治理、农田水利基础设施建设,改善农田生境和条件,增强优质农产品供给能力。综合采用源头减排、过程控制、系统治理等多种手段,统筹实施涪江流域海绵城市建设,提升城市防洪排涝能力,节约水资源,保护和改善城市生态环境。
3﹒建设任务。推动两岸林地资源提升,开展重要山体保护提升29平方公里,实施森林质量提升140.8平方公里。推动涪江两岸水源涵养功能提升,实施水土流失与石漠化综合治理186平方公里、矿山生态修复28公顷,实施水源涵养143平方公里。系统推进小安溪、琼江等3条次级支流的治理,加强城镇和农村生产生活污水垃圾处理,保障涪江干流和重要支流稳定保持优良水质。整体推进“田水路林村”综合治理,提高耕地质量和农田生态功能,增加优质农产品供给能力,实施土地综合整治178平方公里。加快海绵城市建设,提升河道行洪能力和沿岸城镇防洪能力,开展地质灾害防治13处、岸线治理137.4公里。保护生物栖息地224平方公里;开展2座江心绿岛生态保护修复。

第六节 沱江生态廊道建设
沱江作为长江一级支流,自绵竹市东南而下,至泸州市汇入长江,流经德阳、成都、资阳、内江、自贡、泸州等6个市,在规划区内全长639公里,生态廊道建设总面积5305平方公里。
1﹒生态资源现状。该区域海拔呈“北高南低”特征,地貌呈“中山—平原—低山—丘陵”渐变趋势。沱江水系总体上呈树枝状,有大小支流60余条。生态系统以农田生态系统为主,面积3179.24平方公里、占比59.93%,坡耕地较少,面积36.26平方公里、占比0.68%,耕地质量整体较高,适宜农业发展,拥有贵妃枣、松林桃、新桥枇杷、五宝花生、永福生姜、资中血橙等特色农产品。森林生态系统次之,面积1301.13平方公里、占比24.53%,植被主要为亚热带常绿阔叶林、针叶林,植被覆盖度6.1%。城镇生态系统面积399.32平方公里、占比7.53%,主要沿江分布。生物资源较为丰富,分布有桫椤、油樟、红豆树、红椿、川黄檗等国家重点保护野生植物,有大熊猫、小熊猫、金丝猴、牛羚、毛冠鹿、盘羊、红腹角雉等国家重点保护野生动物。
2﹒建设目标。促进流域生态保护与沿江经济发展相适应,着力解决流域生态系统功能退化、水环境与经济社会发展不协调等主要问题。立足流域生态系统完整性,统筹水环境、水生态、水资源等要素,推动水污染治理、水生态修复、水环境保护、洪涝灾害防治,全面开展工业点源污染、农业面源污染、城市内源污染治理,加强次级河流水生态系统保护与修复,实施总磷污染防治行动,促进流域国土空间开发、经济社会发展与生态资源环境承载力相适应,推动沱江水体及两岸滨江绿地生态绿廊建设。大力开展土地综合整治,优化廊道国土空间布局,集中连片改良提升农田品质,增加耕地数量,提高耕地质量,改善农田生态,传承农耕文化。
3﹒建设任务。加强釜溪河、旭水河、青白江等次级支流水生态系统保护与修复,保障沱江干流和重要支流稳定保持优良水质。持续保护和恢复城市林地植被,开展重要山体保护提升198平方公里,实施森林质量提升64平方公里、水土流失综合治理355平方公里、矿山生态修复20公顷。推进沱江两岸土地综合整治,加强农田水利基础设施建设,完善农田生态基础设施,整治土地112平方公里。推进区域自然灾害防治,开展地质灾害治理42处、岸线治理132公里。保护生物栖息地278平方公里,开展2座江心绿岛生态保护修复。

第五章 促进生态共享,增进人民群众生态福祉
探索推动生态环境导向开发模式(EOD)下的生态廊道建设,通过生态系统修复、环境治理、生态网络构建,为经济可持续发展创造良好生态基底,带动土地增值。以丰富生态产品、培育生态产业、探索实施路径为抓手,实现“绿水青山”向“金山银山”转化,逐步建立自然生态、产业生态、文化生态、生活生态、公共生态、运营生态协调统一的廊道生态体系,不断增强人民群众获得感和幸福感。
第一节 丰富生态产品
1﹒加大生态产品供给。加快推动“六江”生态廊道建设,增强水源涵养、防风固沙、固碳、水质净化等生态系统服务功能,保障生态产品开发经营和生态产业发展所需的生态空间。立足本地生态特色和资源优势,加大安全天然食品、竹木产品、道地药材、矿泉水、天然纤维等生态产品供给。推动特色生态产品规模化、标准化、产业化发展,树立地域特色生态品牌、生态标识,提升生态产品的附加值和知名度。
2﹒强化生态文化服务功能。推动大熊猫国家公园、自然保护区、风景名胜区与历史文化、民族文化、红色文化的有效融合,培育一批主题鲜明、辨识度较高、趣味性较强、综合效益较好的生态文化产品。建设生态科普教育基地、生态文化创意园、生态文化展览馆、生态民族风情园等,提升生态产品文化服务功能。
第二节 培育生态产业
1﹒推进产业结构绿色转型。实施产业结构绿色转型升级和能源结构绿色优化调整“双轮驱动”,调整产业结构、优化产业布局,因地制宜培育绿色低碳产业,提升节能环保产业能级。发展重庆市中心城区、万州、潼南以及四川省成都、自贡、德阳、内江等节能环保产业集群,促进生态产品从资源到资产再到资本的价值转化,充分发挥生态系统供给服务、调节服务、文化服务以及支持服务功能,巩固提升生态系统碳汇能力,积极推动碳达峰、碳中和。
2﹒丰富生态文化旅游产业。推动生态型景区和生态型旅游新业态新产品开发建设,打造长征红色旅游走廊、乌江百里画廊等文旅精品路线,构建全域旅游发展格局,促进生态、文化、旅游融合发展。
第三节 探索实现路径
探索多元化生态产品价值实现路径。依托以重庆市万州区为重点的渝东北地区探索三峡绿色发展新模式,在生态产品价值实现、生态保护和补偿、绿色金融等领域先行先试,形成可复制、可推广的实践模式;支持四川建设沱江绿色发展经济带,支持重庆广阳岛开展长江经济带绿色发展示范。支持四川天府新区在公园城市建设中先行先试,实施城市生态用地改革创新,探索建立公园城市规划导则、指标评价、价值转化等体系。探索建立自然资源资产与生态保护修复产品的交易渠道,规范开展市场化交易,对投资形成的具有碳汇能力且符合有关要求的生态系统,申请核证碳汇增量并进行交易。鼓励企业和社会参与,以环境服务许可方式购买水源涵养、生态固碳等生态产品。研究制定生态系统碳汇项目参与全国碳排放权交易有关规则,逐步提高生态系统碳汇交易量。
第六章 重点工程部署
以“六江”干流、重要山体、水陆交界带为核心,以流域生态安全屏障区、生态环境脆弱区、生态问题集中分布区为重点,统筹部署和实施“1+7”生态保护修复行动计划和21项重点工程,开展毗邻地区跨区域治理,显著改善人水关系,保障流域水生态安全,全面提高长江干支流水环境质量,整体提升生态系统功能。
第一节 川渝毗邻地区山水林田湖草沙一体化保护和修复行动计划
在长江、嘉陵江、涪江川渝毗邻地区部署3个山水林田湖草沙一体化保护和修复重点工程,统筹推进规划区内山体保护、水环境治理、森林护育、土地综合整治、自然灾害防治等廊道建设工作,开展生态环境联建联防联治,系统提升区域水源涵养、水土保持、防风固沙和生态碳汇能力,统筹城镇建设、农业生产和生态环境保护的关系,助推长江经济带绿色高质量发展。

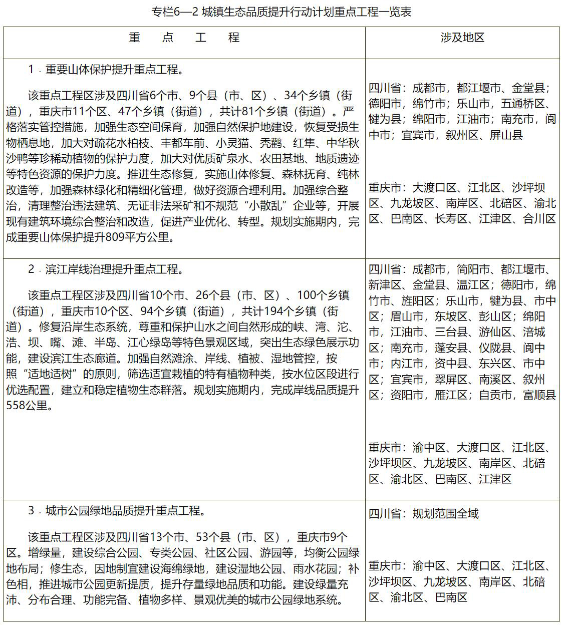
第二节 城镇生态品质提升行动计划
以提升沿岸城镇生态韧性为目标,部署3个重点工程,重点保护城市滨江岸线和重要山体,完善城市绿地系统。在长江、嘉陵江等沿岸城镇区域,开展城中山体保护提升,强化城市绿肺功能,筑牢城市绿色屏障。在重庆市中心城区“两江四岸”等城市滨江带,实施滨江岸线治理,改善水岸生态环境,重焕水岸生机。在沿岸城镇实施绿地品质提升,进一步完善城市绿地系统。

第三节 乡村生态治理行动计划
以改善乡村生态环境质量为目标,部署2个重点工程,重点推进“田水路林村”综合治理,整体改善乡村生态环境。在长江上游、嘉陵江、涪江、沱江沿岸乡村振兴重点帮扶乡镇(街道)、重要粮食和农产品主产区以及耕地退化严重区等实施土地综合整治,整体提升耕地数量、质量、生态。在沿岸乡村集中区域实施农村人居环境整治,促进宜居宜业和美乡村建设。

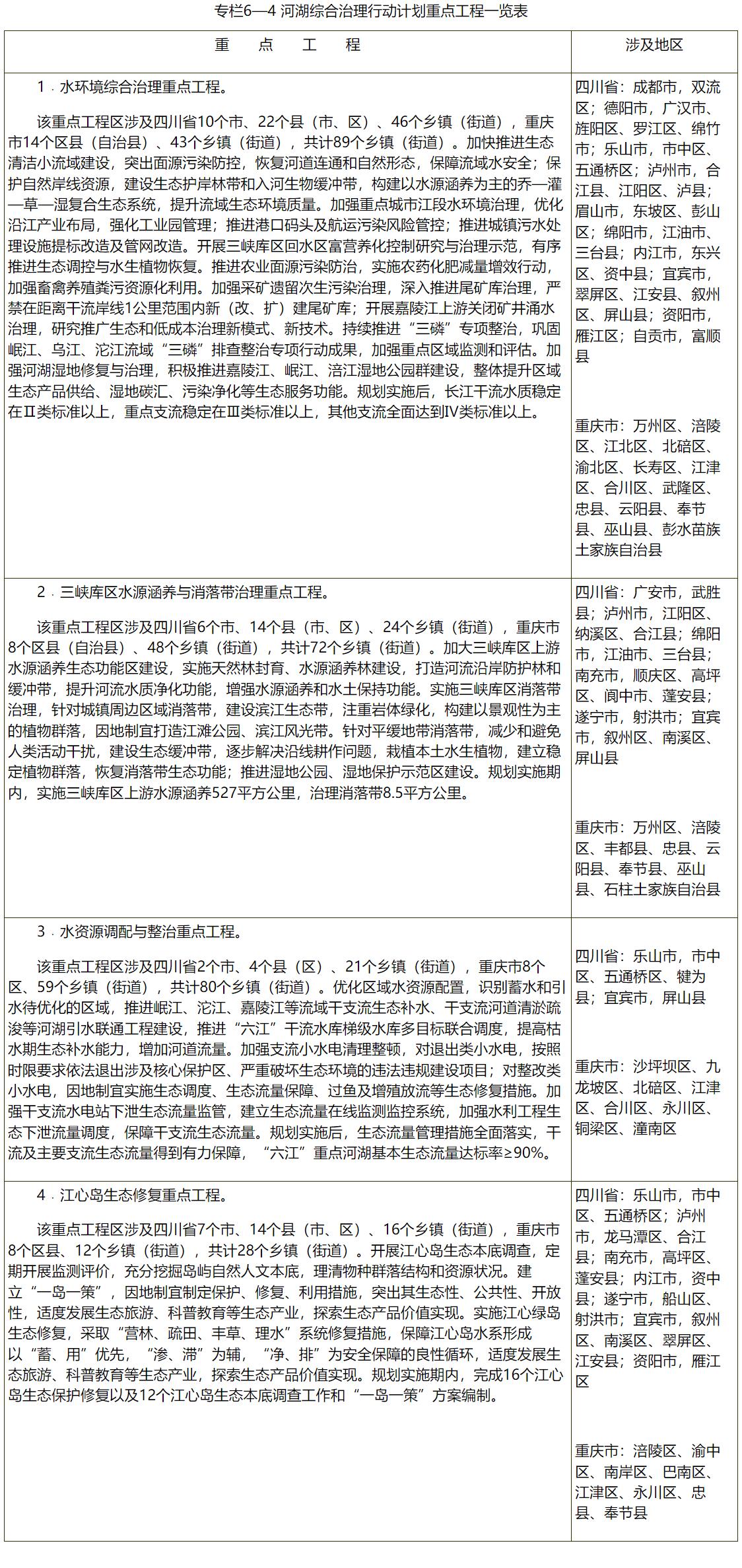
第四节 河湖综合治理行动计划
以改善人水关系为目标,部署4个重点工程,加强重点流域和重要湿地保护修复,确保“一江清水向东流”。在小安溪、龙河、璧南河、苎溪河等次级支流开展水环境综合治理,改善水质健康。共建三峡库区水源涵养生态功能区,推动三峡库区上游生态清洁小流域建设,在长江涪陵—巫山段开展消落区恢复治理,整体提升生态服务功能。在乐山市、宜宾市以及重庆渝西地区等水资源时空分布不均、人水矛盾尖锐等区域实施水资源调配与整治,优化区域水资源配置,保障生态流量。开展“六江”沿岸28座江心岛的生态保护修复。

第五节 自然灾害防治行动计划
以保障流域生态安全为目标,部署2个重点工程,协同推进地质灾害和洪涝灾害治理,提高洪水调蓄能力,改善沿岸地质环境。在德阳市、绵阳市、武隆区和长江忠县—巫山段等地质灾害高易发区开展地质灾害治理,消除地质灾害隐患,保障地质安全。在眉山市、乐山市、自贡市、合川区、万州区、彭水苗族土家族自治县等洪涝灾害高风险区开展防洪抗旱治理,降低洪涝灾害风险,提高防御水旱灾害整体能力。

第六节 生物多样性保护行动计划
以保护和提升流域生物多样性为目标,部署1个重点工程,提高区域生态系统稳定性和生境完整性。在长江上游珍稀特有鱼类国家级自然保护区、长江重庆段四大家鱼国家级水产种质资源保护区、大熊猫国家公园等自然保护地,保护和恢复重要物种栖息地,加大干支流珍稀濒危鱼类保护力度,加强外来入侵物种防控,维护区域多样性,实现自然生态系统良性循环。

第七节 森林质量提升行动计划
以提升森林质量为目标,部署3个重点工程,构筑生态廊道和生态网络,持续提升生态碳增汇能力,显著改善区域生态系统质量。在岷江、沱江、涪江上游地区和长江、嘉陵江、乌江重庆段沿线地区,实施森林质量精准提升,开展“两岸青山·千里林带”建设,持续加强天然林保护和防护林建设,推进退化林地修复。在宜宾市、南充市、资阳市、涪陵区、奉节县、巫山县等水土流失侵蚀强度高、石漠化发育成熟区域开展综合治理,整体提升水源涵养和水土保持功能。在德阳市、绵阳市、南充市、宜宾市、合川区、涪陵区、奉节县、巫山县等矿山开采受损区域开展矿山修复,恢复矿区植被和动植物栖息地,提升生态系统质量和稳定性。

第八节 支撑体系建设行动计划
以强化生态保护和修复的支撑体系建设为目标,部署3个重点工程,依托科技支持能力建设、监测监管信息化平台建设和生态修复项目市场主体信用建设,全面提高生态保护和修复的信息化支撑能力,实现川渝两地生态修复数据信息共享和交互。加强生态保护和修复基础研究、关键技术攻关以及技术集成示范推广与应用,加大重点实验室、技术创新中心等科研平台建设力度,加快研究制定统一的矿山生态修复标准规范;统筹已有信息化资源,推动建设部、省(直辖市)、县(市、区)互联互通的重要生态系统保护和修复重点工程监管系统,构建基础性、支撑性的生态保护修复信息平台;健全市场主体信用信息采集制度,推进实名登记和认证,建立社会领域从业人员信用信息档案,搭建信用信息平台。

第七章 保障措施
加强组织领导,明确主体责任,细化各项政策措施,建立完善实施机制,打破区域、流域、行业领域的分割限制,确保规划主要目标和任务顺利实现。
第一节 加强组织领导
深化川渝合作,组建“六江”生态走廊建设领导小组,建立由两地省级政府牵头,发展改革、经济信息、科技、财政、规划自然资源、生态环境、住房城乡建设、交通运输、水利、农业农村、文化旅游、应急管理、市场监管、林草、气象、测绘地理信息等部门和单位共同参与的生态保护修复工作机制,统筹多部门多单位协调机制,打破区域、流域、行业领域的分割限制,形成工作合力。统筹做好规划确定的目标、指标、重点任务、重点工程等的分解落实,细化明确有关部门、有关单位主体责任。规划自然资源部门牵头推进廊道建设工作,积极承担“六江”干流沿线空间布局管控、重大山水林田湖草沙一体化保护和修复工程、土地综合整治、矿山生态修复等工作;发展改革部门积极支持“六江”干流沿线修复工作,协调生态建设、能源资源节约和综合利用;财政部门会同有关部门、有关单位统筹做好规划实施财政保障工作;生态环境部门加强推进生态建设,组织拟订生态环境技术规范,负责流域内环境污染防治的监督管理,提高水质监测水平,优化水污染治理途径,落实生态环境“三线一单”红线监管要求;水利部门负责水土流失综合治理、水资源保护工作,指导水土保持建设项目实施,协调重要江河、湖泊、水库、滩涂的治理与开发;农业农村部门大力推进农业面源污染防治工作,优化农业生产方式方法,支持发展生态循环农业、节水农业、清洁生产农业、可再生能源农业,推动高标准农田建设,完善农田基础设施;林草部门负责森林生态系统保护工作,负责生物多样性保护涉林有关工作,监督管理自然保护地、石漠化防治工作,组织开展流域内森林、湿地等资源动态监测与评价,指导开展陆生野生动植物资源调查;科技、经济信息、住房城乡建设、交通运输、文化旅游、市场监管、气象、测绘地理信息等部门和单位积极配合,通力协作推进“六江”干流沿线生态保护和经济开发相适应,形成良性高速的可持续发展模式,着力提升“六江”干流沿线城镇生态环境质量。川渝两地各级政府和有关部门、有关单位要成立相应的领导协调机构,建立分级管理、部门协调、上下联动、良性互动的推进机制。
第二节 强化制度建设
以《中华人民共和国长江保护法》《四川省嘉陵江流域生态环境保护条例》《重庆市三峡水库消落区管理办法》等为依据,推动建立流域生态廊道规章制度体系。支持科研平台协同攻关,加快制定“六江”生态廊道生态监测预警、实施效益评估等技术标准规范,加强流域生态系统演替规律、生态修复模式与技术、生物多样性保护与提升、生态保护修复碳汇成效评估等关键技术攻关,推动将生态修复有关先进、成熟技术和方法转化为标准。建立沿江生态环境执法通报制度,加强全流域环境违法违规企业信息共享、共监督。
第三节 强化资金筹措
丰富资金筹措方式,形成多元化、多主体、多渠道的投融资机制。加强政府投入的引导作用,加大川渝两地预算内投资和财政支持力度,联合争取国家补助资金,将该规划重点工程作为各级政府的重点投入领域,统筹安排用于“六江”生态廊道建设。积极发挥市场机制作用,联合金融机构通过发行绿色债券等形式建立合作关系,符合条件的可按规定享受环境保护、节能节水等相应税收优惠政策。探索利用生态地票交易增值收益、接受社会公益资本捐赠等方式,筹集“六江”生态廊道建设基金。落实生态保护补偿制度改革的有关政策,共同探索建立跨区域生态补偿机制,积极推动国家层面持续出台有关长江经济带生态保护补偿的政策、设立长江经济带生态保护补偿基金,加大对“六江”生态廊道等上游屏障地区倾斜支持力度。加快推进川渝两地国家级绿色金融改革创新试验区建设,加强成渝地区双城经济圈绿色金融改革创新的一体化推进和融合发展,为“六江”生态廊道建设提供金融支撑。
第四节 严格监管评估
依托现有政务信息资源共享平台“川渝政务数据共享专区”,统筹川渝地区生态环境大数据,综合水安全、地质灾害安全等防灾减灾救灾数据,建立水文、水质、地质灾害等预测预警预报和联调联防联控机制。建立规划实施、监测、评估和监督机制,由川渝两地规划自然资源部门开展规划定期评估,定期向社会公布规划评估情况,并根据规划实施评估结果,对规划方案进行动态调整完善,确保规划强制性内容得到落实和实施情况能够及时反馈、修正。
第五节 鼓励公众参与
完善贯穿政府、市场、公众的社会参与体系,重视生态保护修复规划实施过程中公众参与的有效性。鼓励和支持社会资本参与生态保护修复项目投资、设计、修复、管护等全过程工作,围绕生态保护修复开展生态产品开发、产业发展、科技创新、技术服务等活动,对区域生态保护修复进行全生命周期运营管护。拓宽公众参与渠道,引导和鼓励市民、企业、社会组织、研究机构等多元主体参与规划实施,完善规划实施的民主监督机制。推动规划宣传、普及和交流互动常态化,普及生态文化教育,提高全民生态文明素质,提升全社会生态文明意识,营造“共建生态,共享文明”的良好氛围。
名词解释
1﹒“六江”:长江、嘉陵江、乌江、岷江、涪江和沱江。
2﹒生态廊道:在生态环境中呈线性或带状布局、能够沟通连接空间分布上较为孤立和分散的生态单元的生态系统空间类型。
3﹒重点河湖基本生态流量达标率:控制断面日均流量达标天数占年内总天数的比例,大于90%的,该断面生态流量满足要求。
4﹒森林质量提升面积:通过生态修复手段使森林生态质量和功能提升的面积。
5﹒新增水土流失综合治理面积:水土流失区域,按照综合治理的原则,采取各种治理措施,使水土流失面积减少、强度降级的面积。
6﹒新增石漠化土地综合治理面积:对岩溶地区因水土流失而导致地表土壤损失、基岩裸露、生态功能退化的土地进行修复治理,并使其农业生产和生态环境功能恢复的面积。
7﹒水土保持率:非水土流失面积占国土面积的比例。
8﹒土地综合整治面积:通过农用地整理、农村建设用地整理、乡村生态保护修复等方式,实施耕地质量提升、坡改梯治理、生态退耕、优化农村建设用地布局、乡村生态功能维护等的面积。
9﹒耕地保有量:规划期内必须保有的耕地面积。
10﹒生态保护红线面积:为维护国家或区域生态安全和可持续发展,根据生态系统完整性和连通性的保护需求,划定的需实施特殊保护区域的面积。
11﹒生物栖息地面积:生物生存和繁衍的区域面积。
12﹒长江鱼类生物完整性指数:可定量描述人类干扰与长江鱼类生物特性之间的关系且对干扰反应敏感的生物指数。
13﹒生态保护区:自然保护地、生态保护红线、生态保护重要性极重要以及水域、湿地、林地、草地等具有生态保护价值的区域。区域内生态本底优良、物种资源丰富,对维护廊道生态系统服务功能和生物多样性具有关键作用。
14﹒生态修复区:生态系统结构退化、服务功能受损,亟需开展修复的区域。区域内水土流失、石漠化、林草退化、坡耕地等生态问题较为突出。
15﹒生态合理利用区:除生态保护区及生态修复区以外,以城乡功能为主的区域,涉及建设用地、农用地等。
附图
图1 “六江”生态廊道范围示意图

图2 “六江”生态廊道土地利用类型分布示意图

图3 “六江”生态廊道生态系统类型分布示意图

图4 “六江”生态廊道生态保护重要性评价示意图

图5 “六江”生态廊道分区管控示意图

图6 “六江”生态廊道重点工程部署示意图

附表

点击下载文件:
