前言 景区是传统旅游产业的三大支柱之一。近年来,我国旅游景区数量持续增加,规模不断扩大,游客数量连年攀升,有关景区门票价格过高且频繁涨价等问题已争论多年。几乎每到旅游旺季,景区门票价格就会成为媒体和公众关注的焦点话题,尤其是5A级景区门票价格及其变动更是倍受关注。 为着力推动解决部分景区门票上涨过快、过高和园中园、票中票等不合理、不规范现象,国家旅游局宣布自2015年3月起按照国务院要求,会同有关部门和地方积极推进景区门票价格改革,规范景区门票价格行为,其中一项重要举措就是在全国景区系统组织开展“旅游价格信得过景区”创建活动。 在此背景下,中国社会科学院旅游研究中心继完成《2013年中国4A、5A级旅游景区门票价格分析报告》两年之后,重点围绕5A级景区,对原有数据和分析进行更新,并搜集国外部分知名景区数据,完成《我国5A级景区门票价格分析与国际比较(2015)》专题报告,以期为政府决策、景区运行、社会认知提供科学依据。 自2007年5月全国旅游景区质量等级评定委员会批准北京市故宫博物院等66家景区为全国首批5A景区之后,我国5A级景区的数量逐年稳步增长,2012年达到145家,2013年达到175家。截至2014年底,我国共有5A级景区186家。2012~2014年同比增长率分别为20.83%、20.69%和6.29%。从省区分布来看,江苏数量最多,为19家;其次为浙江,共11家;再次为河南、湖北和广东,均为10家;青海、西藏和天津的数量最少,均只有2家。 通过全面搜集、统计、分析我国5A级景区门票价格数据,我们发现如下重要事实。
1.近三年我国5A级景区门票平均价格基本保持稳定
统计各年度所有5A景区门票平均价格发现,2012~2014年分别为109元、110元和112元,基本保持稳定。所有5A景区、新增5A景区、原有5A景区的平均价格见图1。
2、我国5A级景区门票价格以100-200元居多
在所有5A级景区中,门票价格在100-200元之间的居多(共有81家,占49.69%),其次为50-99元之间(共40家,占24.54%),门票价格在20-49元之间和在200元以上的分别为12家和16家,各占7.36%和9.82%,价格在1-19元之间的有2家,占1.23%,另有12家5A景区实行免票政策(见表1)。

从四大区域来看,2014年东部地区的5A级景区门票平均价格最低,为97元;中部地区最高,为134元;东北地区和西部地区分别为107元和113元(见图2)。具体到31个省、直辖市、自治区来看,湖北5A级景区门票平均价格最高,为169元,然后依次是重庆(149元)、江西(147元)、安徽(142元)、云南(141元)、贵州和辽宁(140元);北京最低,为29元(见表2)。

表2 我国31个省、直辖市、自治区5A级景区门票平均价格
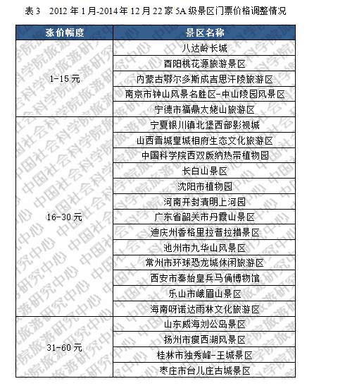
4、三年中22家5A级景区门票调价,均为涨价,其中涨价16-30元的最多
2007年国家发改委下发通知规定“旅游景区门票价格调整频次不低于3年”。梳理公开可得信息可见,2012年至今,有22家5A级景区对门票进行了调整,占比11.83%,均为涨价,涨价幅度在16-30元之间的居多(见表3)。

5、近三年5A级景区门票平均价格与居民收入之比逐年微幅下降
将全国所有5A级景区门票平均价格与居民收入数据进行比较后可见:2012~2014年我国5A级景区门票平均价格与当年农村居民月度人均纯收入之比分别为16.52%、14.84%和13.59%,与当年城镇居民月度人均可支配收入之比分别为5.32%、4.9%和4.66%。同时,新增5A级景区的门票平均价格与农村和城镇居民月度人均收入之比分别为14.25%、12.01%、11.4%和4.59%、3.96%、3.91%(见图3)。可见,近三年,无论是所有5A级景区,还是新增景区和原有景区,其门票平均价格与城镇和农村居民收入之比均逐年微幅下降。

将全国所有5A级景区门票平均价格与居民消费数据进行比较后可见:2012~2014年我国5A级景区门票平均价格分别相当于当年农村居民月度人均消费的22.14%、19.92%和16.03%,相当于当年城镇居民月度人均消费的7.84%、7.32%和6.73%(见图4)。
7、5A级景区门票平均价格同比增势与CPI同比增势呈反向态势
将2009~2014年全国5A级景区门票平均价格同比增幅与CPI同比增幅进行比较发现,前者先降后升,后者先升后降,二者呈反向态势(见图5)。2012年成为5A级景区门票平均价格增势的分水岭,其主要原因在于,2012年我国5A级景区数量增幅较大,从而拉低了整体平均价格。

8、欧美日韩等国家知名景区门票价格大多低于中国
由于经济发展条件、景区管理体制等方面的差异,世界各国景区门票定价原则及具体价格不尽相同,即使同一个国家,往往也因景区具体情况不同而有所差异,因此直接比较有一定局限性。不过搜集欧洲、美国、日本、韩国部分知名景区的门票价格后发现,除迪士尼、环球影城等主题公园外,其他知名景区(包括文化遗产、国家公园、博物馆等)门票价格均不高,大多低于中国同等类型的景区,相当一部分还实行免票政策。这也是值得关注的事实。



9、景区门票价格问题需从多个角度进行综合判断
很多因素会影响到人们对景区门票价格问题的判断和感知。就需求角度而言,居民收入、消费情况是重要的判断依据。上述分析可见,5A级景区门票平均价格与居民收入、消费之比均呈微幅下降趋势,而且在多数时段里,其增幅都小于同期CPI增幅。因此,仅从这个角度来看,不能得出5A级景区门票上涨过高的结论。就供给角度而言,核心资源属性和景区管理体制是判定景区门票价格合理与否的两个重要依据。目前全国所有5A级景区中,按核心资源属性划分,遗产型占绝大多数(高于80%),社会型和商业型相对较少(各占10%左右);按景区管理体制划分,地方政府主导型最多(约占70%),其次为事业单位型(约占15%),非国有企业主导型和混合管理型相对较少。也就是说,大部分5A级景区都依托于自然和文化遗产,且由地方政府主导(景区内一般设有政府行政管理机构,同时由国有/控股企业负责具体经营)。不少公众会认为,既然是依托于老天爷和老祖宗的遗产,且为地方政府主导管理,似乎就应作为公共福利供全民享用。因此,从这个角度来看,中国景区门票价格过高似乎就有了一定的社会心理基础。如若再与国外知名景区进行直接比较,这种心理判断就更强烈了。
10、亟需对准公共产品类景区制定明晰、完善的价格管理制度
我国目前约有2万余家景区,门票价格孰高孰低,是否合理,该涨与否,如何调整,不可一概而论。在影响景区门票价格的各类因素中,应关注核心资源属性、景区管理体制,尤其是核心资源属性,它是决定景区定价原则、方式的重要依据。总体来看,目前我国商业型景区的定价原则、依据较为清楚,由供给者按照价格规律,在考虑成本和利润的基础上自主定价。而遗产型和社会型(尤其是遗产型)景区作为准公共产品,其供给方式和定价方式较为复杂,且未有统一、明确、完善的价格管理制度,相关法律法规相对含糊,定价原则、方法、依据、程序等方面的规定也不甚完善。加之景区门票收支不公开,从而导致社会各界对景区门票价格问题不解、不满。与国外国家公园制度的中央垂直管理形成鲜明对比的是,我国所有准公共产品类景区基本上都采取属地管理,由地方政府负责资源保护、景区开发、日常维护、社区管理甚至经营事务,景区门票的定价权利自然也归地方政府所有。根据目前的管理制度,景区门票收入最大的收益方是地方财政,而不是中央财政。
结语与展望
小小一张景区门票,看似个简单的价格问题,实际是复杂社会经济问题的折射。一个国家和地区,究竟是将遗产类景区作为福利性的公共产品或准公共产品低价甚至免费向所有公民提供,还是将其作为一般性商品按照价格规律提供给部分消费者?一个国家对重要的自然资源和文化资源,到底是采用垂直性的中央集权化管理,还是条块式的部门化和属地化管理?这些既取决于其经济发展阶段、资源管理理念、社会发展条件,也决定了景区管理体制和景区定价机制。
十八届三中全会提出要“建立国家公园制度”,这必然是中国旅游资源管理体系的一次重大变革。在“国家公园”这种准公共产品的供给上,究竟如何处理好政府与市场、中央与地方以及不同部门之间的关系,究竟如何探索出既符合国家公园一般惯例又符合中国国情的管理模式,还有待全国各有关方面继续探索和努力。随着这一工作的逐步推进,也必将景区门票价格争论引向更深、更高的层面。
研究顾问:张广瑞、刘德谦、李明德
研究团队:宋瑞、孙盼盼、吴金梅、金准、马聪玲、赵鑫、徐楠、曾莉
执笔人:宋瑞、孙盼盼
注:欢迎传播、转载。转载时请务必忠实于报告原文的数据和表述,并注明出处和研究者信息!
