浦东新区新闻办说,该区部分街镇面向社会公开招聘一批社区工作者,区企业服务中心和不动产登记事务中心面向社会公开招聘一批编外人员。岗位包括居民区社工、窗口服务、平台信息员等。要求女性年龄在45周岁以下(1975年1月1日及以后出生),男性年龄在50周岁以下(1970年1月1日及以后出生),具有国家教育部门认可的大专/高职及以上学历。今起10:00至9月30日16:00可通过“浦东新区公共人力资源公开招聘平台”( exam.pdhr.com)报名,详见↓
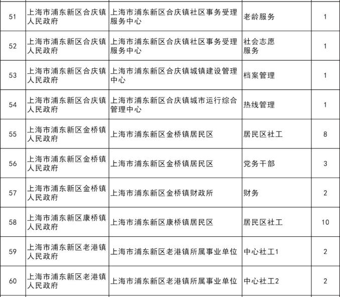
招聘岗位






招聘对象和条件
1、具有上海市常住户籍人员或持有上海市居住证一年及以上的外省市人员(居住证在有效期内,计算截止时间为2020年12月31日)。
2、女性年龄在45周岁以下(1975年1月1日及以后出生),男性年龄在50周岁以下(1970年1月1日及以后出生)。
3、具有国家教育部门认可的大专/高职及以上学历。
4、遵纪守法,品行端正,责任心强;热爱工作,乐于奉献,具有公益品格和为民服务精神;具备一定的沟通组织协调能力及相关专业知识,善于开展群众工作。
5、报考岗位要求的其他资格条件。
具体岗位要求以《2020年浦东新区社区工作者和编外人员公开招聘简章》为准。点击阅读原文可下载。
6、合同期限内的浦东新区社区工作者(选聘社区工作者除外)不接受报名。
报名时间和方式
1. 报名时间:
2020年9月25日10:00至9月30日16:00。
2.报名方式:采取网络报名方式。报名网站为“浦东新区公共人力资源公开招聘平台”( exam.pdhr.com),报考人员报名前应准备好符合要求的电子照片。电子照片须为本人近期免冠正面证件照,jpg格式,高度105至210像素内、宽度75至150像素内,大小500KB以下。
报考人员根据自身情况,选报符合资格条件的岗位,每人限报考一个岗位。
特别告知:本次招聘实行告知承诺制。报考人员要仔细阅读承诺书,对网上提交的个人信息和电子照片等的真实性、准确性负责,若发现与事实不符,报考无效。
现场确认
报考人员参加笔试前须进行现场确认,未经确认的考生不得参加笔试。
1、确认方式:现场确认采用预约方式,报考人员须在报名平台预约现场确认时间,并携带报名表、现场确认通知及健康承诺书 (网上下载并打印)、本人身份证原件及复印件、户口簿原件及本人页复印件、学历证书原件及复印件,在预约时间内前往上海浦东新区人才市场进行确认。
2、确认时间:2020年10月10日~15日 上午9:00~下午16:00。
3、确认地址:浦东新区学林路36弄7号楼1楼,交通:地铁13号线4号口出站。
准考证下载
参加过现场确认的报考人员自行登录报名平台下载打印准考证,准考证下载时间:2020年10月22日10:00至10月23日16:00。
考试方法和内容
1、考试由笔试和面试组成。笔试时间暂定于2020年10月24日,笔试具体时间和地点以准考证为准。面试由招聘单位通知并组织实施,未进入面试的考生不再通知。
2、考生按报考岗位要求,参加相应笔试科目,笔试科目为《社区工作者综合能力测验》或《会计应用能力测验》。
3、考生可于2020年11月10日自行登录报名平台查询笔试成绩。
4、对于笔试合格分数线以上的考生,招聘单位结合资格审查情况,按岗位招聘数和面试人数1:3比例、以笔试成绩从高到低排序确定面试人员。
5、根据综合成绩由高到低排序,按岗位招聘数1:1的比例确定体检、考察人员名单。
6、考生综合成绩按照笔试成绩40%、面试成绩60%计算。若出现因综合成绩并列造成超出1:1比例的情况,则对末位并列考生按照笔试成绩由高到低排序,确定体检、考察人员名单。若笔试成绩也并列,则招聘单位可组织加试,或在有空缺额度前提下增加招聘人数。
面试成绩低于60分者,不得进入体检、考察环节。
疫情防控要求
根据目前本市新冠肺炎疫情防控要求,为切实保障广大报考人员和考试工作人员的生命安全和身体健康,报考人员参加考试时应自备口罩,按要求出示“随申码”绿码,自觉配合体温测量,服从现场工作人员管理。
考前14天内出现体温≥37.3℃症状,但当天体温正常的报考人员,须持考前7天内上海指定医院的新冠肺炎核酸检测的阴性报告作为考试当日入场凭证。
考试当日“随申码”非绿码的报考人员、考前14天内来自或途径国内疫情中风险地区的报考人员,须持考前7天内上海指定医院的新冠肺炎核酸检测的阴性报告,并经现场医务人员评估通过后进入专用考场考试,考试过程中必须全程佩戴口罩。
考前14天内接触过发热或呼吸道症状患者的报考人员,须经现场医务人员评估通过后进入专用考场考试,考试过程中必须全程佩戴口罩。
考试当天出现体温≥37.3℃症状的报考人员,不得参加考试。
其它事项
1、拟聘用人员名单,将分批在“浦东新区公共人力资源公开招聘平台”(exam.pdhr.com)公示,接受社会监督,公示期为5个工作日。
2、新聘用人员与所在街镇的社工事务所(民办非企业组织)签订劳动合同。
3、新聘用人员的薪酬、福利待遇和社会保险按照国家和本市有关规定执行。
4、工作年限计算截止时间为2020年12月31日。工作年限以缴纳职工社会保险费(不含补缴)或个人所得税为准。
招聘咨询与监督
报考人员需要咨询岗位条件、资格审查、面试等相关内容,请直接与招聘单位联系,咨询电话详见《2020年浦东新区社区工作者和编外人员公开招聘单位咨询电话一览表》。

网上报名技术咨询电话:58604297。
监督电话:20742808。