索引号: 014001303/2017-02386
分 类: 规划信息
发布机构: 江苏省发展改革委办公室
发文日期: 2017-11-30
公开日期: 2017-11-30
名 称: 江苏省对口帮扶陕西省扶贫协作规划
文 号:
主题词:
内容概述:
时 效:
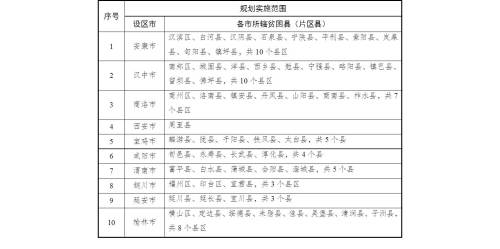
江苏省对口帮扶陕西省扶贫协作规划 第一章 总 论 一、规划背景 以习近平同志为核心的党中央高度重视扶贫开发工作,把脱贫攻坚摆到治国理政的重要位置,要求动员全党全国全社会力量,坚决打赢脱贫攻坚战,实现到2020年我国现行标准下农村贫困人口实现脱贫,贫困县全部摘帽,解决区域性整体贫困,做到脱真贫、真脱贫。党的十九大报告中明确提出:从现在到2020年,是全面建成小康社会决胜期。让贫困人口和贫困地区同全国一道进入全面小康社会是我们党的庄严承诺。为加快西部贫困地区扶贫开发进程、确保如期脱贫摘帽,党中央、国务院作出健全东西部扶贫协作机制、加大东西部扶贫协作力度的重大决策和重要部署。习近平总书记高度重视东西部扶贫协作工作,他强调:“东西部扶贫协作和对口支援,是推动区域协调发展、协同发展、共同发展的大战略,是加强区域合作、优化产业布局、拓展对内对外开放新空间的大布局,是实现先富帮后富、最终实现共同富裕目标的大举措。” 在新一轮东西部扶贫协作中,按照中央统一部署,我省与陕西省等地区建立对口扶贫协作关系。为扎实开展好苏陕扶贫协作,统筹谋划好两省间的结对帮扶工作,推动苏陕两省及各个结对设区市、结对县(市、区)实现高水平挂钩协作,助力陕西省打赢脱贫攻坚战,现结合苏陕两省实际,编制本规划。 二、规划依据 1. 习近平总书记在东西部扶贫协作座谈会、深度贫困地区脱贫攻坚座谈会讲话精神及有关脱贫攻坚工作系列重要讲话精神; 2. 中共中央 国务院《中国农村扶贫开发纲要(2011-2020年)》; 3. 《中共中央 国务院关于打赢脱贫攻坚战的决定》(中发〔2015〕34号); 4. 《中共中央办公厅 国务院办公厅关于进一步加强东西部扶贫协作工作的指导意见》(中办发〔2016〕69号); 5. 《中共中央办公厅 国务院办公厅关于加大脱贫攻坚力度支持革命老区开发建设的指导意见》(中办发〔2016〕64号); 6. 《中共中央办公厅 国务院办公厅关于支持深度贫困地区脱贫攻坚的实施意见》(厅字〔2017〕41号); 7. 《国务院关于印发“十三五”脱贫攻坚规划的通知》(国发〔2016〕64号); 8. 《国务院扶贫开发领导小组关于印发<东西部扶贫协作考核办法(试行)>的通知》(国开发〔2017〕6号); 9. 《国务院扶贫办<关于认真贯彻落实中共中央办公厅国务院办公厅进一步加强东西部扶贫协作工作指导意见>的通知》(国开办发[2016]42号); 10. 《江苏省委办公厅 省政府办公厅关于深入推进东西部扶贫协作工作的实施意见》(苏办发〔2016〕55号); 11. 《江苏省人民政府 陕西省人民政府关于进一步加强扶贫协作和经济合作战略协议》; 12. 江苏省对口支援工作领导协调小组关于东西部扶贫协作工作的一系列政策文件(苏对口支援发[2017]1号等); 13. 江苏省对口帮扶陕西省工作队相关文件; 14. 其他相关政策文件。 三、规划范围 根据苏陕两省已明确的市际结对关系和“携手奔小康”县县结对全覆盖要求,本扶贫协作规划范围包括:陕西省安康、汉中、商洛、西安、宝鸡、咸阳、渭南、铜川、延安、榆林10个设区市所辖56个国家扶贫开发工作重点县(片区县)。 表1-1 规划范围
四、规划期限
规划期限为2016~2020年。
第二章 现状分析
一、发展现状
(一)基本情况
陕西省位于我国内陆腹地、黄河中游,辖10个设区市、1个示范区、107个县级行政区划,土地面积20.58万平方公里,地域狭长,地势南北高、中间低,北山、秦岭把陕西分为北部黄土高原区、中部关中平原、南部秦巴山区三大自然区。陕西省常住人口3793万人。
作为中华文明及华夏文化的重要发祥地之一,以“一带一路”建设的重要支点和中国向西开放的前沿,陕西历史厚重绵长,文化底蕴深厚,科教资源丰富,能源化工、航天航空、能源装备、轨道交通装备、国防科技工业等较为发达,林果业、畜牧业和旅游业优势明显。2016年,陕西省实现生产总值19165.39亿元,三次产业增加值比例为8.8∶49.0∶42.2,人均生产总值50395元;完成全社会固定资产投资20825.25亿元;社会消费品零售总额7302.57亿元;地方财政收入1833.93亿元;居民人均可支配收入18874元,城镇居民人均可支配收入28440元,农村居民人均可支配收入9396元。
因自然、资源、人文及经济水平差异,陕西自南向北分为陕南、关中、陕北三大区域。其中,陕南地处秦岭与大巴山之间,地形复杂,多山多水,属北亚热带湿润区,具有丰富的水资源和生态资源,但二、三产业发展滞后,经济发展整体水平相对较低;关中地区地势平坦,自然条件较为优越,人口、产业集聚,经济总量约占陕西全省的三分之二;陕北地区处于我国黄土高原的中心部分,依托丰富的煤、石油、天然气资源,能源化工业较为发达。
表2-1 2016年陕西省10个设区市基本情况

(二)陕西扶贫攻坚情况
1. 总体情况
贫困问题是长期制约陕西经济社会协调发展的瓶颈,也是影响陕西全面建成小康社会的最大“短板”。“十二五”期间,陕西省重点实施连片特困地区扶贫,开展大规模移民搬迁,推动“一村一策、一户一法”的扶贫开发战略,形成专项扶贫、行业扶贫和社会扶贫互为支撑的工作格局。至“十二五”末,陕西省省定标准年收入2500元以下贫困人口由2010年底的930万人减少到316.7万人,减贫比例达到65.9%,贫困发生率由2010年底的30.6%下降到12.43%。进入“十三五”,陕西省按照“五个一批”、“六个精准”的总体要求,以建档立卡贫困人口为主体,以集中连片特困地区为重点,以实现“两不愁、三保障”为基本目标,加快片区攻坚与精准扶贫、扶贫到村与扶持到户、开发扶贫与兜底脱贫的同步推进,明确到2020年要实现“两个确保”:确保贫困人口全部脱贫,确保贫困县全部摘帽。
对照“十三五”扶贫攻坚目标,陕西打赢脱贫攻坚战的任务艰巨而紧迫。原因主要有五个:一是扶贫对象基数大。“十三五”需要脱贫的建档立卡贫困人口达316.7万人。需要摘帽的国家扶贫开发工作重点县50个、片区县43个,数量分别排在全国所有省(区、直辖市)的第2位、第4位。贫困村仍有7323个,约占陕西行政村总数的三分之一;二是贫困程度深。“十二五”末,陕西剩余贫困人口大都分布在偏远山区,自我发展能力弱、自我发展意识不强。因病、因残致贫的比例高,各种丧失劳动力需要兜底保障贫困人口达到123.5万人,占陕西贫困人口总数的39%,都是贫中之贫、困中之困;三是扶贫资金缺口大。陕西56个贫困县(片区县)产业基础差,经济发展水平低,公共服务和基础设施历史欠账多,自身财政收支矛盾突出,加上脱贫成本逐年上升,致使扶贫资金需求难以平衡;四是扶贫资源要素不足。因市场体系建设滞后,要实现稳定的脱贫发展,需要技术、人才、资金、产业等要素的综合支撑、系统带动,尽管陕西近几年经济社会实现快速发展,但现阶段陕西省的56个贫困县(片区县)仍难以完全凭借自身力量实现扶贫资源要素的供需平衡;五是不同区域致贫因素有差异。陕南、关中和陕北区域间的贫困程度差别大,主要致贫因素各不相同,客观现状决定了三个区域脱贫工作切入点应有区别,在扶贫政策、帮扶举措上也应各有差异和侧重。
2. 10个设区市基本情况
陕西“十二五”末建档立卡贫困人口按照现行国家扶贫标准为253.72万人,按陕西省扶贫标准为316.7万人,国家扶贫开发工作重点县及集中连片特殊困难地区县共56个(其中有11个深度贫困县)。其中:安康、汉中、商洛陕南三市的贫困人口数量、国家扶贫开发工作重点县(片区县)数量最多,分别占陕西全省62%、48%;西安、宝鸡、咸阳、渭南、铜川关中五市其次,分别占陕西全省26%、41%;延安、榆林陕北两市占陕西全省11%、11%。11个深度贫困县均在陕南三市,分别为汉滨区、紫阳县、岚皋县、白河县、镇巴县、略阳县、镇安县、柞水县、商南县、山阳县、丹凤县。10个设区市具体情况如下:
(1)安康市
安康地处陕西最南端,是秦巴山区集中连片特殊困难地区的中心地带和川陕革命老区。所辖9县1区均为国家扶贫开发工作重点县和集中连片特殊困难县,其中深度贫困县4个。至2015年底,10县区共有建档立卡贫困村1003个,贫困人口19.4万户、58.16万人,其中:汉滨区16.38万人、汉阴县5.65万人、石泉县3.83万人、宁陕县1.59万人、紫阳县8.43万人、岚皋县4.23万人、平利县4.05万人、镇坪县1.08万人、旬阳县8.74万人、白河县4.18万人。贫困发生率22%。该市贫困县数、贫困村数、贫困发生率、贫困人口绝对数均居陕西全省之首。
(2)汉中市
汉中位于陕西省西南部。至2015年底,所辖11个县区中有10个县区属于国家扶贫开发工作重点县和集中连片特殊困难县,其中深度贫困县2个。至2015年底,共有建档立卡贫困人口50.89万人,其中:南郑区6.82万人、城固县6.34万人、洋县6.79万人、西乡县6.79万人、勉县6.73万人、宁强县6.73万人、略阳县4.49万人、镇巴县5.44万人、留坝县0.45万人、佛坪县0.31万人。贫困发生率13.2%。
(3)商洛市
商洛市地处陕西省东南部。所辖6县1区均属国家扶贫开发工作重点县和集中连片特殊困难县,其中深度贫困县5个。至2015年底,7县区共有建档立卡贫困人口49.02万人,其中:商州区11.42万人、洛南县8.62万人、丹凤县6.12万人、商南县4.37万人、山阳县9.61万人、镇安县5.76万人、柞水县3.12万人。贫困发生率19.4%。
(4)西安市
西安地处关中平原中部。其下辖的周至县属于集中连片特殊困难县。至2015年底,该县有建档立卡贫困人口5.31万人。
(5)宝鸡市
宝鸡位于关中平原西部。有5个国家扶贫开发工作重点县和集中连片特殊困难县。至2015年底,5个县共有建档立卡贫困人口15.3万人,其中:麟游县1.77万人、陇县4.87万人、太白县0.95万人、千阳县2.51万人、扶风县5.2万人。贫困发生率4.1%。
(6)咸阳市
咸阳地处关中平原腹地。有4个国家扶贫开发工作重点县和集中连片特殊困难县。至2015年底,4个县有建档立卡贫困人口12.43万人,其中:永寿县3.19万人、淳化县2.86万人、旬邑县3.79万人、长武县2.59万人。贫困发生率2.5%。
(7)渭南市
渭南地处关中平原东部,是陕西省的“东大门”。有5个国家扶贫开发工作重点县。至2015年底,5个县共有建档立卡贫困人口28.75万人,其中:富平县5.87万人、白水县3.99万人、蒲城县7.37万人、合阳县7.29万人、澄城县4.23万人。贫困发生率5.4%。
(8)铜川市
铜川地处陕西省中部,位于关中平原和陕北高原的连接地带。有3个国家扶贫开发工作重点县。至2015年底,3个县区共有建档立卡贫困人口4.89万人,其中:耀州区2.49万人、印台区1.29万人、宜君县1.11万人。贫困发生率5.8%。
(9)延安市
延安市位于陕西省北部。有3个国家扶贫开发工作重点县。至2015年底,3个县共有建档立卡贫困人口4.11万人,其中:延川县1.78万人、延长县1.4万人、宜川县0.93万人。贫困发生率1.8%。
(10)榆林市
榆林市位于陕西省最北部。有8个国家扶贫开发工作重点县和集中连片特殊困难县。至2015年底,8个县区共有建档立卡贫困人口24.86万人,其中:绥德县5.57万人、米脂县2.88万人、佳县3.54万人、吴堡县1.04万人、清涧县3.20万人、子洲县5.15万人、横山区1.55万人、定边县1.93万人。贫困发生率7.4%。
3. 致贫原因分析
陕西省56个国家扶贫开发工作重点县(片区县)呈现出贫困程度和脱贫基础不同、贫困人口数量差异大、贫困人口地域分布不均的现状,从经济社会发展角度分析,贫困因素有以下共同特点:
(1)产业带动不强
贫困县多为农业县,产业结构单一,城乡二元结构明显,县域经济薄弱,市场体系发育不健全,产业发展与广大贫困群众的利益联结机制不强。虽然果蔬、核桃、烟草、中药材、奶畜等特色种养业发展规模较大,但增值加工能力差,产品附加值不高、销路不广,可提供的就业岗位不多,尚不能有效带动贫困群众增收。
(2)医疗费用负担重
贫困群众许多年老体弱多病。由于缺少稳定的经济来源、没有可靠的社会兜底保障,贫困群众医治负担居高不下,甚至不少家庭因此债台高筑。患病家庭成员劳动力的丧失,往往又进一步加重贫困家庭的负担。
(3)就业技能不足
贫困群众普遍文化水平不高、主动脱贫意识不强、身体素质较差,缺乏基本就业技能;贫困群众就业致富门路不宽、增收渠道狭窄,自身脱贫能力差。
(4)劳动力缺乏
贫困家庭成员中残疾、体弱或年老丧失劳动能力的成员居多,多数家庭缺少精壮劳力。贫困家庭多数成员不但无力增加家庭收入,甚至增加家庭负担,长期处在贫困之中,生存基础和抵御风险能力薄弱。
(5)公共基础设施落后
贫困地区多为山地丘陵、沟壑纵横,土地贫瘠,自然灾害频发,生产生活条件恶劣,生态环境脆弱。部分地区位于重要生态功能区、水源涵养区,经济发展与生态环境保护相协调的要求高,公共基础设施建设欠账多、水平低。
(6)专业技术人才匮乏
贫困地区因生产生活条件艰苦,对教师、医生和农技等专业技术人才吸引力差,引进难度大,尤其缺乏能够带动贫困群众致富的生产经营型人才。当地人才队伍结构难以满足脱贫致富的实际需要,脱贫致富难以得到智力支撑。
总体来看,贫困地区的产业基础薄弱、市场体系发育程度低、农副产品加工增值能力弱、贫困群众就业致富门路窄、生产经营型致富带头人缺乏,以及社会兜底保障水平有限,是所有贫困问题的共性根源。协助陕西省的56个贫困县如期脱贫,必须按照精准扶贫的总体思路,切实贯彻落实习近平总书记“五个一批”、“六个精准”的要求,攻坚克难,精准施策,才能确保如期完成脱贫攻坚任务。
二、“十二五”苏陕扶贫协作工作开展情况
按照中央的部署和要求,江苏省自1996年起启动苏陕扶贫协作工作。20年来,江苏站在“两个大局”的战略高度,积极组织动员省内各方力量投身陕西扶贫开发,助推了陕西脱贫攻坚进程,取得了显著的成效,得到陕西各界高度评价。尤其是“十二五”期间,江苏加大扶贫协作的力度,以政府援助为基础,以发展社会公益事业为重点,突出智力帮扶,增强贫困地区“造血”功能,帮助发展种植业、养殖业和农副产品加工业,资助实施民生项目,有效促进了陕西贫困地区的经济社会发展,构建了宽领域、多层次和全方位的苏陕扶贫协作工作格局,积累了许多成功做法和经验。
(一)坚持政府主导,组织结对帮扶
苏陕扶贫协作是江苏对口支援工作的重要组成部分。江苏省对口支援工作领导协调小组每年召开对口支援工作推进会议,提出年度工作要求,制订下达苏陕扶贫协作的专项计划,细化分解帮扶资金、任务。苏陕两省政府签署了《关于进一步加强挂钩协作和经济合作的协议》、《加强两省能源和其他优势产业战略合作框架协议》和《进一步深化两省经济社会发展合作协议》等一系列文件,进一步引导和规范了两省间的扶贫协作工作。江苏全省10个设区市51个县(市、区)与陕西省各个设区市56个县(区)建立扶贫挂钩和友好协作关系。
(二)关注民生热点,提升公共服务
苏陕扶贫协作以政府援助为基础,以发展社会公益事业为重点,着力帮助解决当地群众“行路难”、“饮水难”、“上学难”、“就医难”等实际困难,努力改善贫困地区群众生产生活条件。“十二五”期间,江苏累计投入援助资金18254万元,实施扶贫援建项目570余项。其中,援建学校、幼儿园78所,乡村卫生院(所)、养老院41所,乡村道路550公里,兴建和改造了一批饮水工程和居民住房,以及乡村文体场所等公共设施。
(三)提升“造血”功能,发展特色产业
千方百计增加基层农民收入,帮助群众发展特色种养业,加大对农产品龙头企业的扶持力度一直是苏陕扶贫协作的重要内容。积极围绕陕西结对县的农村特色产业,引导当地按“一村一品”发展思路,立足当地资源禀赋和比较优势,提高农产品市场竞争力和效益。“十二五”期间,江苏各市还派出各类专家到结对地区传授农业技术,推动当地特色农业发展,譬如:无锡市帮助延安市修建弓棚灌溉、人畜饮水工程以及蚕桑基地;常州市帮扶安康市建设农村扶贫新村示范项目、优质林果种苗基地;徐州市为铜川市宜君县优质鲜果林栽植加工项目提供启动资金,并提供人员技术支持。
(四)开展职业培训,扩大劳务输出
“十二五”期间,苏陕两省联手协作,组织开展职业培训,努力提高贫困家庭劳动力在非农产业和城市的就业、创业能力,积极扩大贫困地区劳务输出,增加群众的工资性收入。五年间,江苏帮助陕西贫困地区举办培训班50期,培训劳动力以及相关干部、技术人才合计15447人,组织输出劳务人员14.66万余人,实现劳务收入27.68亿元,帮助陕西劳动力输出培训近1万人。
(五)实施智力扶贫,强化人员交流
组织开展形式多样的教育合作交流活动,在教学设施建设、师资培训、教学研究、扶贫助学等方面给予支持和帮助,为陕西教师开展专业培训、举办学术报告和专题讲座,组织教师双向交流,相互汲取经验,共享科研成果。同时,江苏还组织开展青年志愿者赴陕巡回医疗活动,支持贫困地区医疗卫生事业发展,帮助当地提升基本公共服务整体水平。“十二五”期间,两省各类专业技术人才交流总计达到799人次。
(六)动员社会力量,开展捐助救灾
江苏每年组织各设区市开展捐款捐物活动,特别是在陕西部分地区遭受旱涝等自然灾害时,及时发动江苏社会各界力量,献爱心、送温暖,伸出援助之手,帮助灾区人民渡过难关。据不完全统计,“十二五”期间共捐赠资金340万元,捐赠物资折价461万元。
(七)巩固合作平台,深化互利合作
随着国家“一带一路”建设、西部大开发战略的深入,江苏省组织引导大批优势企业赴陕投资,促进苏陕两省产业优势互补、深度融合、共同发展。每年作为主办省份之一,由省政府组团组织大批江苏企业参加“丝绸之路国际博览会暨中国东西部合作与投资贸易洽谈会”,并以此为平台,展示商品、组织洽谈、交流技术,促进产业转移、共赢发展,苏陕经济合作得到进一步加强。初步统计,在陕的江苏籍人士“十二五”以来在陕创办企业累计6500余家,总注册资金超过420亿元,总投资超过1150亿元;与此同时,在苏的陕西籍人士在苏创办企业累计2800余家,总注册资金超过226亿元,总投资超过350亿元,产业转移和承接进入加速发展阶段。
三、“十三五”苏陕扶贫协作机遇与挑战
(一)机遇分析
1.决胜全面建成小康社会的奋斗目标,为扶贫协作提供了强大动力
习近平总书记在党的十九大报告中明确指出,要打好精准脱贫攻坚战,使全面建成小康社会得到人民认可、经得起历史检验。到2020年全面建成小康社会,实现第一个百年奋斗目标,是我们党向人民、向历史作出的庄严承诺。为全国“十三五”脱贫攻坚工作全面推进提出了明确要求和时间期限,更为我们做好苏陕扶贫协作提供了强大动力和根本遵循。
2.国家实施“一带一路”建设,为深化扶贫协作提供了更加广阔的平台
江苏和陕西同处新欧亚大陆桥,都是“一带一路”的重要节点省份。随着“一带一路”建设的不断深入推进,苏陕两省进入“4小时高铁圈”,更加有利于两省进一步扩大在能源、经贸、旅游、文化、教育、科技等方面的交流合作,推动人流、物流、资金流和信息流等要素加速流动,能够实现西部大开发和长江经济带建设两大机遇的共享,密切各个层次、领域的交流合作,实现优势互补、互利发展,加快两省共同发展步伐,也为两省在对口帮扶扶贫协作中更有成效地开展产业合作、资源共享、经验复制、人才交流提供了更为广阔的平台。
3.两省多年脱贫攻坚实践,为做好扶贫协作提供了经验借鉴
历年来,苏陕两省强化落实各项精准扶贫、精准脱贫措施,精准实施发展产业、扶持就业、教育帮扶等专项扶贫,着力解决因病因残致贫返贫问题,在各自脱贫攻坚实践中总结出许多好经验、好做法,探索出了一些相互可复制、可推广的新模式、新机制。特别是,江苏在组织开展援疆、援藏、援青海藏区的过程中,围绕跨区域开展生产要素的横向交流和优势互补,在开展省际间产业合作互动、人才智力支持、援建资金管理、项目建设实施等方面建立了较为完善的工作机制和管理模式,切实发挥出了江苏优势和特长,可为两地高效有序开展扶贫协作提供宝贵借鉴。
4.社会各界日趋关注支持,形成了扶贫协作的强大合力
在以习近平同志为核心的党中央坚强领导下,全国范围内的脱贫攻坚力度之大、规模之广、影响之深,前所未有。2016年7月在宁夏银川召开的东西部扶贫协作座谈会后,国家确立新一轮省际结对帮扶关系,明确江苏继续对口帮扶陕西省。苏陕两省各级政府和社会方方面面高度重视。两省建立了高层联席会议机制,党政代表团实现了互访,两省政府签署了《关于进一步加强扶贫协作和经济合作战略协议》;两省各相关设区市、县(市、区)迅速落实对口帮扶结对关系,党政主要领导开展互访对接,制订对口帮扶工作方案,开展“携手奔小康”行动,相互选派优秀干部交流挂职,落实帮扶资金,筹划帮扶项目。苏陕两省广大干部群众合力打赢脱贫攻坚战的决心和信心,社会各界对扶贫协作工作的大力关心支持,以及陕西建档立卡贫困群众自我发展、摆脱贫困的强烈意愿,形成了苏陕两省共同做好对口帮扶扶贫协作工作的强大合力。
(二)挑战分析
党的十九大报告中,把深入实施东西部扶贫协作作为坚决打赢脱贫攻坚战的一项重要举措。为深入做好苏陕扶贫协作工作,苏陕两省必须共同应对好三个方面的挑战:
1.扶贫对象脱贫难度大
“十三五”苏陕扶贫协作面对的贫困群众多是“十二五”剩下最难啃的“硬骨头”,普遍年龄大、疾病多、劳动技能少、自我脱贫能力低,且贫困人口基数依然较大,解决这部分贫困群众脱贫工作难度大,用常规办法难以解决稳定、持久的脱贫问题。
2.帮扶资金增长有限
帮助陕西实现56个国家扶贫开发工作重点县(片区县)贫困群众到2020年如期脱贫,时间紧、任务重,而且点多、面广、线长。在新一轮扶贫协作和对口支援工作中,江苏扶贫协作资金的投入在原有规模基础上增长幅度有限,需要对帮扶资金具体投向、投入方式做出更精准、更科学的安排。
3.帮扶协调任务重
开展“十三五”苏陕扶贫协作工作涉及的单位主体多、各地情况差异大、沟通协调任务繁重,要如期完成这一系统性的攻坚工程,需要各参与单位牢固树立“一盘棋”思想,切实做到统一思想认识、明确各自工作责任,各司其职、紧密配合、协同推进。
全力帮助陕西56个国家扶贫开发工作重点县(片区县)打赢脱贫攻坚战,确保到2020年全部如期脱贫,既是陕西省全面建成小康社会的底线任务和标志性指标,也是中央赋予江苏的光荣任务,更是江苏义不容辞的政治责任。江苏省委省政府及广大干部群众有决心、有信心完成党中央、国务院赋予江苏的这一政治任务,全力帮助陕西省打赢脱贫攻坚战,为全国如期建成全面建成小康社会作出江苏应有贡献。
第三章 总体要求
一、指导思想
以党的十九大精神为指导,以习近平新时代中国特色社会主义思想为统领,贯彻落实党中央、国务院及江苏省委、省政府深入推进东西部扶贫协作工作的决策部署,切实增强责任感、使命感和紧迫感,强化问题导向,力求精准发力,立足苏陕两省及各结对市、县实际,坚持精准扶贫、精准脱贫基本方略,聚焦深度贫困地区脱贫攻坚。以提升发展内生动力和保障改善民生为主线,以推进产业合作、劳务协作、人才支援、助医助学、社会力量参与为抓手,着力完善帮扶机制,创新扶贫模式,全力帮助陕西56个国家扶贫开发工作重点县(片区县)打赢脱贫攻坚战,确保江苏扶贫协作工作走在全国前列。
二、基本原则
坚持政府主导,引导社会参与。进一步强化组织领导,明确落实各地各部门和前方对口帮扶机构的职责分工,加强统筹协调,建立协同联动机制。要通过严格的目标责任考核评价制度,保障扶贫协作工作扎实、有序开展,确保“规定动作”全面到位、“自选动作”特色鲜明。大力激发社会力量的积极性,引导各种社会力量在两省扶贫协作中各尽其能、发挥所长,形成共同推进苏陕扶贫协作的强大合力。
坚持聚焦精准,增强帮扶实效。坚持把帮助深度贫困地区脱贫攻坚摆上重中之重位置,更加集中资金、政策等帮扶资源,聚焦扎实推进深度贫困地区脱贫攻坚。要以加强产业合作和改善民生为着力点,以解决贫困群众最迫切的现实需要为出发点,找准病根、对症下药、精准发力,实现帮扶资源无缝对接脱贫需求,确保帮扶地区群众一个不少、一户不落地按期进入全面小康社会。
坚持产业带动,激发内生动力。按照“以产业带就业,以就业促增收”的思路,以提升贫困群众的就业水平和劳动技能为重点,以扶持当地资源增值加工产业发展为抓手,建立健全产业发展与贫困群众之间的利益联结机制,确保贫困群众持续稳定增收,引导帮助贫困群众努力靠自己劳动致富摘掉“贫困帽”。
坚持示范引领,突出江苏特色。要强化调查研究,全面深入掌握帮扶地区的贫困实情,聚焦深度贫困地区脱贫,科学谋划项目、精准安排资金;要大胆探索帮扶新模式,敢于先行先试,充实优化帮扶内容;要善于打造亮点、发现典型,努力打造一批贯彻中央精神、切合贫困地区需求、人民群众认可并可复制、可推广的江苏帮扶品牌。
三、发展目标
(一)总体目标
服务陕西“十三五”脱贫攻坚总体目标,集中力量帮助陕西56个国家扶贫开发工作重点县(片区县)提升产业优势、增强内生动力,使建档立卡贫困人口的劳动致富渠道有效拓展、收入水平有所提高、自我发展能力进一步增强,教育、医疗及基本生产生活条件得到明显改善。助力陕西到2020年实现现行国家标准下贫困人口全部脱贫,56个贫困县全部摘帽,解决区域性整体贫困,做到脱真贫、真脱贫,赢得“十三五”脱贫攻坚战的全面胜利。同时,通过扶贫协作工作的不断深入,推动苏陕两省在更宽领域形成全方位的交流合作,优势互补、相互促进、合作共赢的发展格局。
(二)具体目标
产业合作促致富。积极引导江苏企业赴陕投资,突出项目引领,加速项目、资金、技术等发展要素引进,深入开展产业合作对接,加大吸纳贫困家庭劳动力就业的力度,帮助贫困群众开辟增收渠道、拓展就业空间。到2020年,通过产业扶贫带动陕西56个贫困县8~10万名建档立卡贫困群众脱贫致富。
就业创业有帮扶。组织开展两省间劳务协作和职业技能培训,帮助贫困群众掌握实用技能。到2020年,江苏人社系统组织对有培训意愿的陕西贫困地区赴苏就业劳动力提供一次免费或政府补贴类职业培训机会,年均提供就业岗位信息不少于5万条。通过劳务协作、技能培训带动6~8万名陕西建档立卡贫困群众脱贫致富。
人才交流强后劲。发挥江苏人力资源优势,向陕西贫困地区派遣优秀党政干部和各类专业技术人员,帮助提升各行业发展水平、增强发展后劲,为当地经济社会发展提供智力支撑。到2020年,江苏赴陕干部、专业技术等人才交流规模累计达到2000人次以上。
医教援助有改善。以医疗教育交流援助为重点,促进陕西贫困地区医疗教育事业发展。帮助最大限度减少因残、因病、因学致贫的人口比例,降低贫困群众治病、就学的经济负担,改善提升当地基础教育、公共医疗服务的水平。到2020年,累计为2万名左右陕西贫困群众提供相关医疗、教育帮扶。
结对帮扶全覆盖。全面落实“携手奔小康行动”任务,强化帮扶责任,推动扶贫重心下沉。在苏陕两省10个设区市结对关系基础上,落实县县结对帮扶,实现对陕西56个国家扶贫开发工作重点县(片区县)全覆盖(其中11个深度贫困县由江苏经济实力较强县(市、区)结对)。积极推动乡镇、行政村层面进行结对帮扶,每个结对县要有3-5对结对乡镇、行政村。在结对市所属的县(市、区)开发区中选择一个开发区携手共建“区中园”。
第四章 重点任务
一、强化产业合作,激发内生动力
坚持因地制宜、因势利导,发挥江苏在资金、技术、人才、管理等方面比较优势,引导江苏企业赴陕投资兴业、开展产业合作,帮助陕西56个贫困县立足自身实际,发展现代特色农业、乡村旅游、农村电商及其他劳动密集型产业,为当地贫困群众增加就业机会、拓展增收渠道。
助力特色农业发展。把发展特色农业作为帮助贫困群众增收的“主战场”,深化苏陕两省在农业领域的合作交流;引导江苏涉农企业、农民合作社、种养大户赴陕发展设施农业、生态农业及中草药材,打造种植示范基地;开展畜牧精细化、规模化养殖,推动果树林特色产品市场化开发,帮助提升当地农林牧业发展水平,提高产品品质、规模和效益;以股权投入、贷款贴息、直接补助等多种方式,加强对56个贫困县农民合作社、农业龙头企业、家庭农场、种养大户等新型农业经营主体的扶持力度,推动“企业+合作社+基地+农户”、“企业+合作社+农户”等生产经营模式发展,不断健全农业产业项目与贫困群众之间的利益联结机制;协助加强农产品标准化和特色品牌建设工作,帮助开展特色农产品质量和原产地地理标志认证,提高当地农产品的附加值和市场影响力,增强广大贫困群众投身农业产业发展中的获得感。
推动文旅资源开发。帮助挖掘陕西各地深厚的文旅资源,组织开展对旅游景区(点)的创意包装、发展规划、经营策划、开发建设和推介宣传;帮助56个贫困县有序打造旅游特色名镇、旅游示范村和星级农家乐等乡村旅游产品,开发增收效应明显的“农俗体验游”、“生态休闲游”、“沿黄公路游”“红色文化游”等特色旅游产品;引导激发贫困群众的参与意识,鼓励他们从事旅游经营、土特商品加工和销售、民宿接待,协助做好相关技能培训等工作;鼓励江苏企业参与当地旅游景区(点)的规划、建设和经营,支持景区托管经营;协助陕西相关市、县利用“互联网+”模式建立“大旅游”平台,整合旅游资源,推动两省间旅游客源共享,增强景区(点)的协调联动,提升旅游产业的扶贫带动力;加大苏陕两省旅游资源整合力度,推动两省文旅资源与旅游市场的互动对接,联合开辟旅游专线、合作开发旅游产品,积极推进互为旅游客源地和目的地的互动机制建设。
开展产业园区合作。发挥江苏在园区建设、管理、运营等方面优势,由结对双方设区市政府共同商定,在结对市所属的县(市、区)开发区中选择一个开发区,探索建设“区中园”;鼓励各结对县开展多形式园区合作,重点帮扶当地发展农产品深精加工、纺织服装、皮革皮具、板材家具、建材加工等劳动密集型产业,积极探索建立“扶贫车间”;鼓励江苏各结对市、县和园区与陕西对口园区开展资金、人才、管理、项目招引等多方位的合作,帮助结对园区组织产业链、价值链招商;引导有产业转移意向的江苏企业优先向结对园区进行转移,帮助当地打造一批吸纳贫困人口就业程度高的特色产业项目。
实施农村电商扶贫。把发展农村电子商务作为精准扶贫的重要抓手,激发当地贫困群众参与网上销售农副产品的热情。帮助指导乡镇、行政村普及电商知识和技能,支持引入知名电子商务和物流企业,设立网上土特产品展示馆,完善配送物流体系,搭建电商服务平台,开展土特产品的网上销售,减少中间环节、降低流通成本,提高贫困地区群众收益水平。
推进落实光伏扶贫。发挥江苏光伏光电的产业优势,帮助协调陕西有关方面落实光伏扶贫政策,利用农户屋顶、荒坡地,建设小型户用屋顶电站,以及村级光伏电站和集中式光伏电站。根据光伏电站建设资金来源的不同,在投资主体与村集体、贫困群众之间建立公平合理、透明可查的利益分配机制,保障贫困户和村集体的收益。
实施“陕电送苏”扶贫。在国家发展改革委、国家能源局的总体部署下,结合江苏电力市场需求,加大陕西风电、光伏等非水可再生能源向江苏的输送能力。签订电力援陕框架协议,推动江苏消纳陕西清洁能源,拓展苏陕对口帮扶工作领域,促进陕西省调整能源结构,实现苏陕两省能源资源跨区优化配置,发挥“陕电送苏”对陕西贫困群众增收致富作用。
共同推进企业“走出去”。加快提升两省在落实国家“一带一路”建设中的合作水平,更好发挥苏陕两省各自的区位和产业优势,引导组织两省优势企业借助中亚班列和中欧班列常态化开行的有利条件,加大双方企业在打造欧亚国际贸易物流大通道中的合作力度;积极支持江苏企业参与咸阳-哈萨克斯坦纺织工业园区等园区建设。在继续积极组织江苏企业参加“丝博会暨西洽会”的同时,积极支持帮扶地区企业参与江苏举办的各类商品交易会、特色农产品展销会、专业博览会、招商引资等活动。支持相关企业在江苏和沿海东部地区开拓“专精特新”产品的销售渠道,扩大市场影响,塑造品牌形象。
二、推进劳务协作,扩大就业空间
建立完善两地劳务输出对接机制,引导江苏企业优先吸纳对口帮扶地区的建档立卡贫困务工人员,增强贫困群众的就业机会和创业能力。
推动劳务输出。完善两省劳务输出输入的对接互动机制,依托人力资源市场和网络招聘平台,建立完善跨区域劳动力供求信息采集和发布机制,定向推送江苏用工信息;定期组织江苏企业赴陕举办专场招聘会,优先为建档立卡贫困群众提供家政服务、物流配送、养老服务、餐饮服务、建筑施工、机械修理等工种岗位,拓展贫困地区劳动力来苏就业渠道;建立赴苏就业贫困劳动力就业服务档案,开展跟踪就业援助,维护好在苏务工人员的合法权益,帮助其解决在社保、就医、随迁子女教育等方面遇到的实际困难,增强就业稳定性。
提供职业培训。按照“培训一人、就业一人、脱贫一户”的思路,围绕企业用工需求和贫困群众就业意向,帮助贫困地区组织开展职业培训;支持江苏企业、中介组织开展针对贫困地区青壮年、富余劳动力的定向培训、订单式培训,让贫困劳动力尽快获得一技之长,提升在非农产业和城市的就业能力;积极引导在苏就业的陕西籍务工群众返乡创业,并提供必要的创业指导、创业培训、项目推介等服务。
发展职业教育。组织开展职业教育东西协作行动计划和技能脱贫活动,积极引导贫困家庭子女到江苏的职业院校、技工学校接受职业教育和职业培训;依托江苏国家级、省级示范性职业院校的管理、师资力量,帮助贫困地区提升职业教育服务产业发展能力;支持两省职业学校通过联合招生、合作办学、“订单式培养”等方式,共同培养农技、建筑、焊接、美容美发、烹饪、电工、家政、汽修、机械操作等方面的实用型、技能型人才;支持江苏企业与结对地区共建技能人才培训基地,为当地职校在校生和“双返生”(初、高中毕业返回家乡学生)提供更多的实习见习、技能培训机会,更快地实现自主就业、返乡创业,带动周边更多困难群众脱贫致富。
三、强化人才帮扶,提升发展后劲
坚持“请进来”与“送出去”相结合,深化苏陕两省专业技术人才、党政干部的交流互动,帮助贫困地区尽快提升干部、人才队伍的综合素质和发展能力,为当地经济社会发展提供智力支撑。
深化技术人才交流。围绕贫困地区脱贫攻坚需求,鼓励结对市、县建立科技创新合作机制,引导两省高校、科研院所、科技企业开展产学研合作,促进两地科研合作和科技成果转化;组织实施“人才对口帮扶计划”,推动两省教育、卫生、科技、农业、社会工作、旅游、电子商务、园区管理等方面人才的交流。
开展专业技术培训。支持陕西56个贫困县建立新型职业农民和农村实用人才培养基地、实训基地。组织引导江苏农业专家为贫困地区基层干部、农民合作社管理人员、农业种养大户开展技术指导和实用技术培训;开展定向委培合作,通过集中办班、实地观摩、实际操作等方式,为帮扶地区培养一批懂技术、会经营的农村致富带头人,让他们在开展生产经营和脱贫致富中发挥示范引领作用。
建立干部交流机制。协助陕西选派帮扶地区干部到江苏开展形式多样的学习、培训和交流。围绕县域经济发展、产业规划、现代农业开发、园区转型升级、“互联网+”经济、双创平台建设、特色小镇等热点问题,进一步拓宽他们扶贫攻坚的思路、提升带领群众脱贫致富的能力。帮助贫困地区打造一支善谋发展、善带民富的基层干部队伍,促进苏陕两地干部观念互通、思路互动、技术互学、作风互鉴。
四、开展助医助学,做好民生保障
推动两地教师、医生的互派交流,加大对贫困地区教育、医疗等帮扶资源投入。最大限度减少因病、因学致贫人数占比,协助帮扶地区提高教育、医疗等基本公共服务的兜底保障水平。
开展教师交流。加强两省教育部门对接,提高两地教育发展成果的共创共享水平。依托江苏的基础教育和职业教育优势,实施教师互派计划;组织各结对市、县优秀中小学校长、教师赴结对地区开展业务交流,同时接受陕西基层一线教师到江苏进行业务轮训和跟岗学习,以帮助提升教学管理水平、教学质量和教师业务素养;支持开展职业教育和中小学校的校际结对帮扶,通过师资培训、交流与合作、调研与考察等途径,帮助帮扶地区提升学校管理和办学质量,实现教育资源共享;鼓励江苏高校的优秀学生赴贫困地区的中小学开展支教活动。
完善助学机制。支持并帮助贫困地区建立贫困生教育救助基金,重点资助贫困家庭的大学新生和特困家庭在校生;以因病、因残、因灾致贫家庭为重点,积极开展助学关爱活动,为贫困学生提供生活费补助、伙食补助,确保不因经济困难而导致贫困学子在义务教育阶段失学、辍学。
加强医疗卫生帮扶。依托江苏医疗卫生事业发展的资源优势,协调江苏三级医院与陕西贫困县县级医院建立结对帮扶关系,在现已明确的江苏省36所三级医院与陕西省35所医院(其中有22所是贫困县医院)基础上,逐步创造条件辐射带动其他贫困县医院,增强贫困县县级医院医疗服务能力;支持帮扶地区县级医院、乡镇卫生院和村卫生所的医疗卫生服务人员到江苏二级以上医院接受长、短期相结合的挂职、培训、进修,为当地基层医院培养一批医护业务骨干,提升临床专科服务水平;根据贫困地区常见地方病和高发疾病情况,有针对性地选派江苏医疗卫生专家前往帮扶地区开展“传、帮、带”,实施义诊、手术示教等活动;深化两省在医院管理、医疗技术、临床科研等方面的交流合作;为贫困地区的医联体建设和家庭医生、分级诊疗的推广实施提供指导;借助现代信息化技术,探索搭建“江苏-陕西”远程医疗会诊综合平台,实现江苏优质医疗资源的两地实时共享。
提升公共医疗服务水平。支持帮扶地区建立扶贫济困医疗基金,对贫困群众住院医疗自负费用超过一定金额的部分及重特大疾病费用予以定额补助,切实降低贫困群众的医疗负担;支持帮扶地区县乡村三级医疗卫生服务网络建设,强化农村基层医疗力量和医疗服务水平,积极促进远程医疗诊治和保健咨询服务向贫困偏远地区延伸;协助帮扶地区加强传染病、常见慢性病和克山病、大骨节病、碘缺乏病、氟中毒等陕西地方病的预防和治疗工作;为帮扶地区实施儿童营养改善、新生儿疾病免费筛查、妇女“两癌”免费筛查、孕前优生健康免费检查等重大公共卫生项目提供技术支持。
五、动员社会力量,形成帮扶合力
充分利用政府、市场、社会等多方力量,鼓励企业、社会组织、个人等开展助贫助学、支医支教、公益资助等活动,形成社会力量广泛参与扶贫协作的浓厚氛围。
深入开展“携手奔小康”行动。在苏陕两省10个市际结对关系基础上,江苏相关设区市要组织辖区内经济实力强的县(市、区)同陕西56个国家扶贫开发工作重点县(片区县)开展精准对接,在每个结对县(市、区)组织3-5对结对乡镇、行政村,并向每个结对贫困县选派两名联络员,专职从事扶贫协作的沟通协调工作。
搭建参与平台。积极营造扶贫济困、守望相助的浓厚社会氛围,广泛动员江苏机关、企业、社会团体、慈善机构和社区组织通过爱心捐助、义务支教、志愿服务、结对帮扶等形式参与东西部扶贫协作;引导江苏企业通过“万企帮万村”等活动,到帮扶地区投资办厂、技能培训、吸纳就业、捐资助贫;支持有条件的企业设立扶贫公益基金,创建各类形式的扶贫公益项目,打造优秀扶贫公益品牌,帮助贫困地区提升基础设施及公共服务水平。
开展公益扶贫。倡导鼓励江苏广大群众以各种方式资助陕西贫困地区家庭。支持江苏大专院校学生、专业技术人才、退休人员和社会各界人士建立扶贫志愿者组织、构建志愿者服务网络,赴陕西开展扶贫志愿活动,积极参与支医支教、文化下乡、科技推广等志愿行动;支持有意愿、有能力的社会爱心人士到陕西贫困县、贫困村开展建校、修桥、修路、修水井、建养老院、改善基础民生设施等公益性资助活动,帮助贫困群众销售土特产品;探索打造针对贫困学生、残疾人和留守妇女、儿童、老人等特殊困难群体的一对一结对、手拉手帮扶等扶贫公益品牌。
六、聚焦深度贫困,攻克“坚中之坚”
江苏省有关部门和南京、常州、南通三市要聚焦深度贫困地区脱贫攻坚工作,高度重视、精准施策,加大人财物的投入力度,切实发挥政府投入的主体和主导作用,采取超常规举措,在资金、项目、人员方面及“携手奔小康”和“万企帮万村”等行动中增大倾斜力度。要把年度新增扶贫协作资金、项目和举措向深度贫困地区倾斜。要积极引导江苏社会力量广泛参与深度贫困地区脱贫攻坚,助力陕南11个深度贫困县按时摘帽、贫困人口如期脱贫。
第五章 帮扶资金及项目安排
一、资金安排
根据《江苏省委办公厅、省政府办公厅印发<关于深入推进东西部扶贫协作工作的实施意见>的通知》(苏办发[2016]55号)及江苏省对口支援工作领导协调小组《关于切实做好江苏省东西部扶贫协作资金和项目管理等对口帮扶工作的通知》(苏对口支援发[2017]1号)等文件要求,安排落实江苏“十三五”对口陕西帮扶资金。
(一)帮扶资金来源
江苏对口陕西的帮扶资金由省级财政部门根据省对口支援工作领导协调小组要求,参照援藏、援疆资金筹集办法,按省、市财政共同承担方法予以及时足额筹措。2016年、2017年江苏安排对口陕西的帮扶资金分别为20000万元、45000万元。参照援藏、援疆、援青资金相同增长机制,以2017年帮扶资金为基数,2018~2020年度帮扶资金暂按年递增8%测算,分别为48600万元、52488万元、56688万元。经初步匡算,“十三五”时期,江苏对口陕西的帮扶资金总计约为222776万元。为扎实推进深度贫困地区的脱贫攻坚工作,2018年度及以后各年增量帮扶资金将大部分集中用于深度贫困地区。
(二)帮扶资金拨付
资金拨付由江苏省财政厅按照江苏省对口支援工作领导协调小组批准的年度帮扶资金额度,每年从江苏省财政账户及时拨付到陕西省指定的财政账户;至各个结对市和结对县(区)的帮扶资金,按照苏陕双方商定的资金分配方案,由陕西省级财政账户划拨到10个结对市财政账户,再划拨到56个结对县(区)财政账户。
(三)帮扶资金分配
按照精准扶贫、精准脱贫的要求,帮扶资金的分配,原则上以各贫困县(区)建档立卡的贫困人口数量为主要依据,并兼顾平衡。“十三五”期间的帮扶资金总额,由陕西省级层面安排11013万元用于人才培训和重点帮扶项目,其余211763万元全部用于陕西10个结对市所辖的56个国家扶贫开发工作重点县(片区县)的帮扶项目。
(四)帮扶资金使用
江苏帮扶资金重点用于能够带动贫困群众增收的产业发展项目,支持贫困县产业园区及群众生产生活密切相关、扶贫效益明显的基础设施改善项目,以及“携手奔小康”结对县和各市组织的产业合作、劳务协作、人才支援、助医助学等精准扶贫协作项目。坚持贫困村为重点、精准到户到人,原则上不安排扶贫效果不显著的公共基础设施项目。帮扶资金要坚持专款专用、规范运作、注重实效、公开透明。
二、项目安排与管理
(一)帮扶项目安排
1.项目类别
根据“项目跟着规划走,资金跟着项目走”的工作思路,结合扶贫协作目标和重点任务,“十三五”苏陕扶贫协作项目类型具体划分为“产业合作类”、“劳务协作类”、“人才支援类”、“助医助学类”、“其他类型项目”及“待选项目”共六个方面,目前共计安排1175个具体帮扶项目,涉及江苏帮扶资金183428万元。其中:产业合作类项目818个,规划安排对口帮扶资金131016.6万元;劳务协作类项目52个,规划安排对口帮扶资金3429万元;人才支援类项目65个,拟安排对口帮扶资金2531万元;助医助学类项目71个,拟安排对口帮扶资金13451.4万元;其他类型项目65个,安排对口帮扶资金7280万元。另规划安排对口帮扶资金25720万元用于104个待选项目。
表5-1 “十三五”对口帮扶项目表(按项目类型分)

2.帮扶对象
(1)省级
“十三五”期间,安排11013万元帮扶资金用于陕西省人才培训、职教园区等3个帮扶项目。
(2)地市级
安排211763万元帮扶资金,用于陕西10个结对市的56个国家扶贫开发工作重点县(片区县),涉及具体项目1172个,其中:安康(常州)172个、汉中(南通)404个、商洛(南京)37个、渭南(镇江)119个、榆林(扬州)113个、宝鸡(徐州)61个、咸阳(泰州)66个、西安(苏州)47个、铜川(盐城)69个、延安(无锡)84个。
表5-2 “十三五”江苏对口帮扶陕西项目表(按结对帮扶对象分)

(二)帮扶项目管理
1.帮扶项目审定
“十三五”帮扶资金全部用于实施对口帮扶项目。各具体项目由帮扶地区结对县(区)推荐,经江苏10个结对市帮扶工作组和陕西结对市苏陕对口扶贫协作牵头部门共同调研、论证和审核筛选后,由结对县(区)人民政府确定。前期论证充分、实施条件成熟、资金渠道明确、帮扶效益显著,是帮扶项目纳入本次“十三五”扶贫协作规划的基本条件。
2.帮扶项目调整
列入本规划的帮扶项目原则上规划期内不再变动。若年度帮扶资金与规划帮扶资金(本规划按8%的年增幅测算)有差距,或具体项目在实施过程中,因实施主体、实施地点、内容、规模、投资大小等发生较大变化,可通过编制年度项目计划的方式,对变动原因做说明后,按照审定程序重新上报后进行调整。
3.帮扶项目监管
陕西56个贫困县人民政府是“十三五”江苏帮扶资金管理和使用的责任主体。江苏省各有关部门和相关设区市要协助陕西省结对市、县(区)做好资金项目的全过程管理,做好对项目实施主体责任履行和配套资金落实的跟踪协调,及时掌握帮扶资金使用情况和帮扶项目的进展情况,遴选好、实施好帮扶项目,使帮扶资金充分发挥出应有效益。同时,要针对项目开工率、投资完成率、项目当年竣工验收率等对江苏相关设区市开展考核,推进项目有序实施、规范运作。
第六章 保障措施
一、加强组织领导
江苏省各有关部门、各有关市、县(市、区)政府和前方工作机构要认真学习贯彻习近平总书记系列重要讲话精神和扶贫开发战略思想,充分认识苏陕扶贫协作工作的重大意义,把确保帮扶地区实现国家现行标准下的贫困人口如期脱贫作为重要使命,切实增强责任感、紧迫感,细化工作方案,明确职责分工,理顺工作机制,加强沟通协调,提升工作实效。省各有关部门要在产业合作、劳务协作、人才支援、助学助医、干部选派、资金保障等方面落实工作职责,深化多方联动,形成工作合力。有关市、县(市、区)要完善机构、充实人员、保障经费,建立健全党委政府领导互访和高层联席会议制度,主动调研对接,及时发现问题、研究问题、解决问题,推动资金项目尽快落地见效。前方工作机构要在当地党委政府领导下,做好前后方的联系协调,抓好年度计划、项目计划的制定、分解和执行,推动帮扶项目高效有序实施。
二、强化考核督查
根据国家《东西部扶贫协作考核办法》明确的东部地区6个方面22项指标,江苏省结合实际制定了《江苏省东西部扶贫协作考核办法(试行)》。省对口支援办将依据该办法,围绕组织领导、人才支援、资金支援、产业合作、劳务协作、携手奔小康等六个主要方面,通过自查评估、交叉考核、第三方核查等方式,对江苏省参加苏陕扶贫协作的10个结对市、结对县(市、区)进行考核。考核结果将定期通报,并按考核结果表彰激励、问责追究。各地各有关部门和单位要突出目标导向,对照考核办法,逐项对照、逐条自查、逐一整改。同时,各单位要进一步规范帮扶资金使用、帮扶项目实施程序,明确工作职责分工,完善细化申报、审定、实施流程,做到监督和审计无死角、全覆盖。要严格责任追究制度,相关单位或个人若在帮扶资金使用、帮扶项目实施等过程中发生违法违纪问题,将依法依规追究责任。
三、加强宣传引导
江苏省有关部门要及时、准确地向国务院扶贫办、国家相关部门汇总报送苏陕扶贫协作工作的开展情况。大力宣传江苏扶贫协作的工作举措、实际成效和典型事例。各设区市、有关县(市、区)要组织开展形式多样的宣传活动,广泛宣传扶贫协作的积极进展及新经验、好做法,突出报道实际工作中涌现出来的先进个人、集体和脱贫示范案例。要善于抓重点、出典型,主动向各大主流媒体进行推送,对扶贫协作工作的重点、亮点和取得成就进行有深度、有力度的宣传,扩大社会影响,激发正能量。要进一步发动江苏广大干部群众关心和支持苏陕扶贫协作工作,营造社会各界积极支持、热情参与苏陕扶贫协作工作的良好氛围。