一起来了解下
根据中共上海市杨浦区委、上海市杨浦区人民政府《关于印发
的通知》(杨委发〔2015〕18号)规定,为鼓励各类人才到基层就业,打造职业化、专业化、规范化的社区工作者队伍,按照公开、平等、竞争、择优原则,杨浦区现向社会公开招录社区工作者。有关事项公告如下:一、招录职位和人数
街道各中心社区工作者、社区专职党群工作者、居民区社区工作者,共193人。
二、报考条件
(一)具有中华人民共和国国籍;
(二)具有上海市户籍或持有上海市居住证三年以上(在有效期内,计算截止时间为2021年9月30日);
(三)男性18周岁以上,55周岁以下(1966年9月至2003年9月期间出生);女性18周岁以上,45周岁以下(1976年9月至2003年9月期间出生)。
(四)拥护中华人民共和国宪法,拥护中国共产党领导和社会主义制度;
(五)具有良好的政治素质和道德品行;
(六)具有正常履行职责的身体条件和心理素质;
(七)具有符合职位要求的工作能力;
(八)具有大学专科及以上学历。
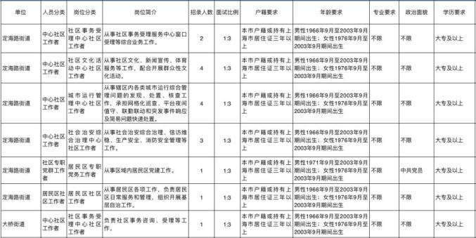
*具体职位要求详见《杨浦区2021年度社区工作者招考简章》(以下简称《招考简章》)。
因犯罪受过刑事处罚的人员、被开除中国共产党党籍的人员、被开除公职的人员、被依法列为失信联合惩戒对象的人员,在各级公职人员招考中被认定有舞弊等严重违反录用纪律行为的人员,以及法律法规规定不得录用为公职人员的其他情形的人员,不得报考。
三、考试报名办法
《招考简章》通过“上海杨浦”网站及“上海杨浦”微信公众号面向社会发布。报考者对《招考简章》中的信息需要咨询时,可直接与招录街道联系。
考试报名采取网络报名方式,时间为2021年9月22日16:00至28日16:00,报名平台为杨浦区社区工作者招录考试管理系统。网址为:
本次招录考试实行告知承诺制。报考者须按照公布的报考条件和职位要求,如实填写《杨浦区2021年度考试录用社区工作者报名信息表》,同时上传本人近期免冠电子照片(近期免冠正面证件照,jpg格式,高度105至210像素内、宽度75至150像素内,大小200KB以下)。
报考者须按要求进行注册报名,仔细阅读诚信承诺。提交的报考申请材料应当真实、准确、完整,确认后不能更改。报考者提供虚假报考申请材料的,一经查实,即取消报考资格。完成网上报名、上传电子照片、确认报考意向、签署考试承诺后,报考者应及时关注审核结果,考试组织部门不再另行通知。
报考者可于2021年10月18日10:00至24日9:00在杨浦区社区工作者招录考试管理系统下载并打印准考证,考试组织部门将结合疫情防控形势,同步发布具体防控要求,考生务必及时关注并遵照执行。本次招录考试不收取报名费、考务费等任何费用。
四、考试方法和内容
本次考试分笔试和面试。笔试科目为《综合能力测试》。笔试时间为2021年10月24日9:00-11:00。
笔试主要测查报考者从事社区专业工作的综合素质与能力。测查范围包括时事政治、市情区情、政策法规、公共管理相关知识及社会工作专业基础知识,重点测查理解与表达能力、判断推理能力、综合应用能力等基础素质。测查分为客观性试题与主观性试题。考试时限为120分钟。试卷满分100分,其中:
单项选择题:40道×1分/道=40分
多项选择题:20道×1分/道=20分
应用文写作题:1道×15 分/道=15分
材料作文题:1道×25分/道=25分
部分相关政策法规文件参考:
1.《中国共产党章程》《中国共产党支部工作条例(试行)》及中共中央办公厅印发《关于加强和改进城市基层党的建设工作的意见》;
2.党的十九大报告,十九届四中、五中全会决定以及《中华人民共和国国民经济和社会发展第十四个五年规划和2035年远景目标纲要》《上海市国民经济和社会发展第十四个五年规划和2035年远景目标纲要》《上海市杨浦区国民经济和社会发展第十四个五年规划和2035年远景目标纲要》,习近平新时代中国特色社会主义思想,习近平总书记考察上海时提出的“人民城市人民建、人民城市为人民”重要理念,习近平总书记在第三届中国国际进口博览会开幕式上的主旨演讲精神、在浦东开发开放30周年庆祝大会上的重要讲话精神、在庆祝中国共产党成立100周年大会上的重要讲话精神等;
3.《中华人民共和国城市居民委员会组织法》相关内容;
4.上海市委创新社会治理加强基层建设“1+6”文件精神及相关工作部署;杨浦区“四高城区”建设和创新社会治理加强基层建设的重大项目和重点工作;
5.社会工作实务(初级)教材。
报考者应按照准考证上确定的时间、地点准时参加考试。参加考试时,必须携带本人身份证原件、纸质准考证及其他必要材料。
五、确定笔试合格分数线
笔试结束后,由考试组织部门根据报考者笔试成绩,按照计划招录人数总数3倍的比例,从高分到低分排序,确定合格分数线。笔试合格分数线和笔试成绩于2021年11月9日10:00通过杨浦区社区工作者招录考试管理系统统一公布。
六、职位报名
笔试成绩合格者于2021年11月10日10:00至11日18:00参加网上职位报名。
每位报考者最多可填报3个职位,由职位所在街道对其进行资格审核,任一职位通过审核后,其余报考职位即失效。报名截止后,各职位按照审核通过报考者的笔试分数,从高分到低分排序,按招录职位计划录用人数1:3比例确定参加面试人员名单。计划录用人数与通过笔试合格分数线的人数比例未达到1:3比例的招录职位,通过调剂补充人选,调剂对象为达到笔试合格分数线但排序未进入面试的报考者。
调剂职位报名时间为2021年11月16日10:00至17日18:00。职位调剂应当接受资格审查。公开调剂工作结束后,如招考职位面试人数仍达不到1:3比例,由考试组织部门按照职位资格条件进行统一调剂。
七、面试
面试时间、地点及有关要求将通过短信告知进入面试的人员。未进入面试的人员不再另行通知。
面试时,报考者须提供本人有效居民身份证原件、准考证、报考者报名信息表和有关招录街道要求提供的其他证明材料。凡有关材料主要信息不实的,招录街道有权取消该报考者参加面试的资格。面试形式为结构化面试,结合岗位特点,重点考察报考者的自我认知能力、综合分析能力、计划组织协调能力、语言表达能力及气质仪表等。
面试成绩于全部面试结束后的2个工作日内通过杨浦区社区工作者招录考试管理系统统一公布。
八、体检和考察
面试结束后,考试组织部门将按照综合成绩从高到低的顺序确定拟体检和考察的人选。综合成绩同分的,根据笔试成绩高低排序。
综合成绩的计算方法为:笔试成绩占40%,面试成绩占60%。(笔试成绩和面试成绩均按百分制折算)。
个别职位拟录用人数与面试实际人数低于1:3比例的,招录街道可根据实际情况适当减招,报考者面试成绩一般需达到所在面试考官组使用同一面试题本面试的所有人员的平均分数,方可进入体检和考察。进入体检考察人员面试成绩不得低于60分。
体检标准参照《公务员录用体检通用标准(试行)》执行。进入体检和考察的人员登录系统下载并打印“体检通知”,携带本人身份证自行前往指定医院体检。对于体检通过者,将由招录街道对其进行考察,录用考察参照《上海市公务员录用考察工作实施办法(试行)》执行。
九、公示
拟录用人员由考试组织部门在“上海杨浦”网站及“上海杨浦”微信公众号上公示。公示内容包括招录街道名称、拟录用人员姓名,同时公布举报电话,接受社会监督,公示期为5个工作日。
十、录用方式
经公示无异议的人员,与招录街道签订劳动合同。
十一、疫情防控
根据目前本市新冠肺炎疫情防控要求,为切实保障广大报考者和考试工作人员的生命安全和身体健康,报考者务必于考前14天前完成“随申码”“通信大数据行程卡”注册申请,笔试、面试考前14天建议在沪不离沪,做好备考期间个人日常防护和健康监测。报考者参加考试时应自备口罩,按要求出示“随申码”“通信大数据行程卡”,自觉配合体温测量,服从现场工作人员管理。经考试现场卫生防疫人员确认有可疑症状或者异常情况的考生,须配合工作人员按相关程序处置。考试组织部门必要时可对有关工作安排进行适当调整,请广大报考者理解、支持和配合。
十二、其他
定海路街道:65693094
大桥街道:65233872
平凉路街道:65123662
江浦路街道:65865203
控江路街道:65434675
延吉新村街道:65301941
四平路街道:65130912*3302
长白新村街道:55833623
殷行街道:65323214
五角场街道:65487102
长海路街道:65336515
新江湾城街道:55252597
区地区办:25033195
网上报名技术咨询电话:65564545*8107。
咨询时间:工作日上午9:00-11:00、下午2:00-4:30。
特别提示:本次考试不指定考试辅导用书,不举办也不委托任何机构举办考试辅导培训班。目前社会上出现的假借杨浦区社区工作者考试命题组、考试教材编委会、社区工作者主管部门授权等名义举办的有关考试辅导班、辅导网站或发行的出版物等,均与本次考试无关,敬请广大报考者提高警惕,切勿上当受骗。



杨浦区2021年度社区工作者招考简章
(点击图片可查看大图)









