沪府办发〔2021〕5号
上海市人民政府办公厅关于印发《上海市“十四五”时期深化世界著名旅游城市建设规划》的通知
各区人民政府,市政府各委、办、局:
经市政府同意,现将《上海市“十四五”时期深化世界著名旅游城市建设规划》印发给你们,请认真按照执行。
上海市人民政府办公厅
2021年6月9日
上海市“十四五”时期深化世界著名旅游城市建设规划
“十四五”时期是我国开启全面建设社会主义现代化国家新征程、向第二个百年奋斗目标进军的第一个五年,也是上海旅游业勇立新起点,奋力推进高品质世界著名旅游城市建设的关键五年。依据《上海市国民经济和社会发展第十四个五年规划和二〇三五年远景目标纲要》等,制定本规划。
一、发展基础
(一)发展现状
“十三五”时期,上海旅游业积极服务国家战略和上海社会主义现代化国际大都市建设,以改革促创新、以融合推发展、以品质提能级,全域旅游功能逐步形成,旅游产业效能持续提升,旅游彰显城市文化、赋能美好生活、展示城市形象取得明显成效,具有全球影响力的世界著名旅游城市基本建成。
一是稳步促进城市经济发展。加速推动旅游业与相关产业融合发展,积极培育购物旅游、会展旅游、乡村旅游、康养旅游等“旅游+”“+旅游”系列产品,旅游场景拉动城市消费作用更加明显。上海旅游业市场配置力、影响力全面提升,5家企业入选全国旅游20强,锦江、携程分别成为全球第二大酒店集团和全球第二大在线旅游集团。2020年,旅游产业增加值1314.11亿元,占全市GDP比重3.4%。
二是强化城市全域旅游功能。城旅一体、全域发展,城市观光、休闲、度假功能均衡提升。上海迪士尼乐园、上海海昌海洋公园等重点旅游项目建成开放,中国首个邮轮旅游发展示范区落户上海,黄浦江旅游整体功能、品质规模全面提升。以上海国际旅游度假区、佘山国家旅游度假区为重点,以黄浦江沿岸城市风情带、旅游景区、旅游街区、郊野公园与乡村旅游为支撑的全域旅游格局基本形成。黄浦、松江、青浦、崇明等区成功创建国家全域旅游示范区,徐汇、黄浦、静安等区分别成为国家文化和旅游消费示范城市、试点城市。吴淞口国际邮轮港接待规模居亚洲第一、全球第四。至2020年底,全市国家级旅游功能区6个,国家A级旅游景区130个,红色旅游经典景区12个。
三是全景展示城市亮丽形象。综合运用媒体、社交平台和城市外交等,以活动、视频、图片、文字等方式全方位展示城市形象,生动诠释红色文化、海派文化、江南文化,照片墙(Instagram)传播力指数上海排名全国第一。积极联动各类国际展会、国际赛事、国际节庆活动,多维度展示上海时尚之都、活力之都的都市风情,上海国际关注度明显提升。以交通枢纽为节点,丰富城市旅游“第一印象”场景,推进“语言无障碍”服务,上海文化旅游门户网站服务语种数量达13种。
四是全面赋能城市美好生活。主客共享、便民惠民,策划“城市微旅行”线路,培育“建筑可阅读”产品,面向市民开放建筑1037处,并为2437处建筑设置解说二维码,推出327处建筑可阅读文创产品和87条建筑微旅行线路,开放105处文旅夜间场所,结合城市微更新推出50个“家门口的好去处”。以旅游信息咨询中心、旅游信息服务点为架构,推动旅游咨询服务向社区、公共文化设施和旅游景区延伸。贴近市民游客需求,深化上海旅游节办节形式和内容,带动“一区一品”节庆品牌建设,形成“人民大众节日”系列产品,并定期发布“四季旅游”产品,开展旅游进社区、“百万市民看大戏游上海”等惠民活动。
五是深度服务城市合作交流。积极发挥旅游交流交往交融优势,搭建国际旅游合作平台,加强与国际旅游组织合作,共同推出邮轮、铁路、自驾等旅游产品。积极参与国家旅游年主题活动,加强与“一带一路”沿线国家、城市的旅游合作交流,建立“一带一路”友好城市文旅联合推广网络。落实《长江经济带旅游产业合作宣言》,协同开展旅游宣传推广活动,推进长江游轮旅游,联手打造长江国际黄金旅游带。深入推进长三角旅游一体化高品质建设,共同编制长三角生态绿色一体化发展示范区文旅专项规划,联合成立长三角旅游推广联盟,推动上海旅游节进江苏、浙江、安徽,推进长三角旅游市场、旅游服务、旅游产品一体策划、拓展和提升,推出66条“高铁+景区门票”“高铁+酒店”长三角旅游线路。
(二)机遇和挑战
“十四五”时期,受新冠肺炎疫情影响,旅游业面临诸多不确定因素,特别是国际市场的“低谷期”和“恢复期”仍有较长时间。同时,新冠肺炎疫情常态化防控正加快推动世界旅游发展趋势、发展格局变化,人民群众的旅游需求更加注重安全性、体验度和品质化,将引导旅游体验加速从观光旅游为主向休闲度假为主转变,旅游场景加速从旅游景区向全域旅游转变,旅游供给加速从“有没有”“缺不缺”向“好不好”“精不精”转变。
新发展阶段要求上海旅游业加快推动形态变革、动力变革、效率变革。从全球看,世界旅游组织预测,全球旅游业恢复至2019年水平约需2至4年,出境旅游等国际旅游消费快速“回流”给上海旅游市场提供了更大空间。从全国看,高质量发展仍是“十四五”乃至更长时期我国经济社会发展的主题,随着我国经济社会不断发展、人民群众收入持续增长,将有力带动大众旅游市场、全域旅游发展和旅游消费扩容。从上海看,社会主义现代化国际大都市建设正全面加速,“五型经济”发展、“五个新城”建设正成为重要引擎,新一代信息技术和新科技广泛应用,将加速推动上海旅游生产方式、运行模式从线下为主向线上线下双向赋能转变,也将为上海世界级旅游目的地建设提供更多承载地、新空间。
对照上海社会主义现代化国际大都市发展要求、新发展阶段人民美好生活新需求、世界一流旅游城市主要指标,上海世界著名旅游城市建设仍任重道远。一是旅游业国际竞争力亟需提升,上海旅游的标识度、美誉度尚需进一步提高。二是旅游供给的品质还难以满足美好生活新需求,旅游公共服务的智能化、便捷化、高效化水平还偏低。三是更好激发市场活力的营商环境亟需优化,新产品研发、新业态培育、新市场拓展的激励机制亟需完善,入境旅游等发展政策配套亟需突破。
二、总体要求
(一)指导思想
以习近平新时代中国特色社会主义思想为指引,全面贯彻党的十九大和十九届二中、三中、四中、五中全会精神,深入贯彻习近平总书记考察上海重要讲话和在浦东开发开放30周年庆祝大会上的重要讲话精神,面向全球、面向未来,对标国际最高标准、最好水平,勇于挑最重的担子、啃最硬的骨头,主动融入和服务城市发展新空间,推动旅游数字化转型,提升旅游能级和核心竞争力,深化旅游供给侧结构性改革,统筹旅游发展和旅游安全,以高质量旅游发展、高品质旅游生活、高水平旅游交流、高效能旅游治理为发展导向,服务国家战略,赋能城市发展,以城旅一体、主客共享构建全域旅游发展“高原”,以引领性重大项目、名片性重大活动、功能性重大平台构筑旅游发展“高峰”,以全力增加旅游总收入实现旅游贡献“倍增”,全面提升城市旅游供给品质,在高品质世界著名旅游城市建设中培育新动能、新优势,奋力创造新时代上海旅游业发展新传奇。
(二)基本原则
——以人为本,共建共享。自觉践行“人民城市人民建,人民城市为人民”重要理念,以人民满意为遵循,共建精细化、便捷化、国际化旅游城市,让市民游客共享高品质旅游供给、人性化旅游服务,不断增强市民游客的获得感、幸福感,更好满足市民游客对美好生活的旅游需求。
——城景一体,融合发展。以文塑旅、以旅彰文,高质量深化文化、旅游融合发展,培育城市旅游新功能。全面提升“旅游+”“+旅游”产业能效,旅游赋能城市有机更新,城旅一体打造可阅读、可漫步、有温度的全域旅游标杆城市。
——科技赋能,开放创新。加快推进旅游数字化转型,创新旅游生产生活模式,加快转换发展动力,不断提升旅游发展效率,增强发展“韧性”。以开放促活力,以投资促发展,激发旅游市场新动能,厚植旅游头部企业培育“土壤”,不断提升上海旅游市场配置、创新策源能力。
——品质服务,现代治理。对标国际最高标准,面向全球市场,构建门类丰富、品质优秀、服务一流的旅游供给体系。全区域统筹、全社会参与,高品质贯通旅游服务链条,优化旅游活动环境,提升旅游治理效能。
(三)发展目标
深入贯彻落实中央和市委、市政府部署要求,拓展“人民城市人民建,人民城市为人民”重要理念的旅游实践,充分发挥旅游大民生、大产业、大展示的功能,突出上海旅游都市型、国际化和综合性的特点,丰富具有国际风范、彰显中国元素、突出上海特色的都市旅游内涵,打响上海旅游品牌,基本形成旅游对经济、产业、社会、区域带动效应更加明显,都市旅游创造力、传播力、影响力更加显著,国际旅游枢纽全球链接更加畅通,旅游创新活力集群更加活跃,共生共享旅游环境更加和谐,诗意人文的旅游文化底蕴更加厚重,宜居宜业宜乐宜游的功能空间更加优化,全域旅游数字化转型更加凸显,现代旅游治理更加高效,旅游民生服务更加满意,具有全球吸引力旅游产品体系、全球竞争力旅游产业体系、全球配置力旅游市场体系的高品质世界著名旅游城市新格局。
——建设都市旅游首选城市。打响上海旅游品牌,以高质量供给适应、引领、创造新需求,深入挖掘城市旅游资源和文化内涵,优化城旅一体的景观体系、美好生活的体验空间、旅文商体融合发展的产品体系、主客共享的旅游休闲服务,突出历史文化风貌区、历史建筑、公园绿地、景观河流,打造具有国际吸引力的“必游”“必看”“必购”旅游消费场景和全球魅力的城市旅游景观体系,高端消费、数字消费、外来消费、购物娱乐消费的规模效益显著提升。
——建设国际旅游开放枢纽。依托虹桥交通枢纽、浦东国际机场和吴淞口国际邮轮港,加快建设国际旅游重要门户、国内旅游集散枢纽和具有全球竞争力的邮轮母港。培育具有全球影响力的国际旅游展会和节庆活动品牌,打造彰显中华文化、上海特色的文化交流展示平台,努力成为国际旅游交流交往的“国家窗口”。
——建设亚太旅游投资门户。搭建上海旅游产业博览会等旅游投资平台和旅游资源要素交易平台,建立国际化、全周期旅游投资服务体系,集聚投资型、创意策划型、平台型等旅游企业总部,形成高水平开放的旅游投资首选地、集聚地和面向亚太地区的旅游投资交易中心。
——建设国际数字旅游之都。聚焦上海建设具有世界影响力的国际数字之都,旅游数字化实现整体性转变、全方位赋能、革命性重塑,数字旅游基础设施国际一流,数字旅游经济全国领先,数字旅游国际枢纽全球链接功能完善,世界级数字旅游产业集群完备,成为具有全球竞争力的数字旅游经济创新高地。数字旅游成为生活新选择、新风尚、新范式。数字旅游规则更加完备,旅游数据要素高效流动,形成引领全国的超大城市数字旅游治理新模式。


三、主要任务
(一)完善都市旅游功能空间,建设富有文化底蕴的世界级旅游目的地
1.深化都市旅游“样板城市”建设。强化上海主城区“中心辐射”功能,进一步提升旅游服务能级。浦东新区突出小陆家嘴地区、花木地区“双核”,重点打造国际文化大都市核心承载区。黄浦区聚焦城市核心区的高品质生活和全域型体验示范区建设,重点优化外滩、人民广场、老城厢等历史文化风貌区,打造文化旅游新地标。徐汇区打响“海派之源”品牌,重点发展魅力衡复、艺术西岸和多元融合的徐家汇源。静安区彰显“国际静安”目标,依托苏州河两岸和南京西路,打造国际文旅消费新高地。长宁区推进中山公园红色文化圈、虹桥海派文化圈、新泾江南文化圈建设,深化“艺术愚园”“人文新华”“静雅武夷”“漫步番禺”主题街区建设。普陀区以“建设创新发展活力区,美好生活品质区”为目标,全力打响“苏河水岸”文旅品牌,积极打造苏河之冠城市文化生活街区和苏河左岸人文艺术街区。杨浦区依托“三个百年”历史底蕴,深耕国歌展示馆爱国主义教育基地,重点发展“江湾历史文化风貌区”,打造“最有温度的生活秀带”国家文物保护利用示范区。虹口区以建设“文化三地”为契机,围绕名人旧居等文化遗产,提升名人文化品牌能级,推动上海音乐谷、多伦路文化名人街业态焕新。闵行区打响研学旅游品牌,依托七宝古镇、浦江郊野公园、爱琴海购物公园等,打造文化艺术、田园风光、城市综合体休闲旅游区。
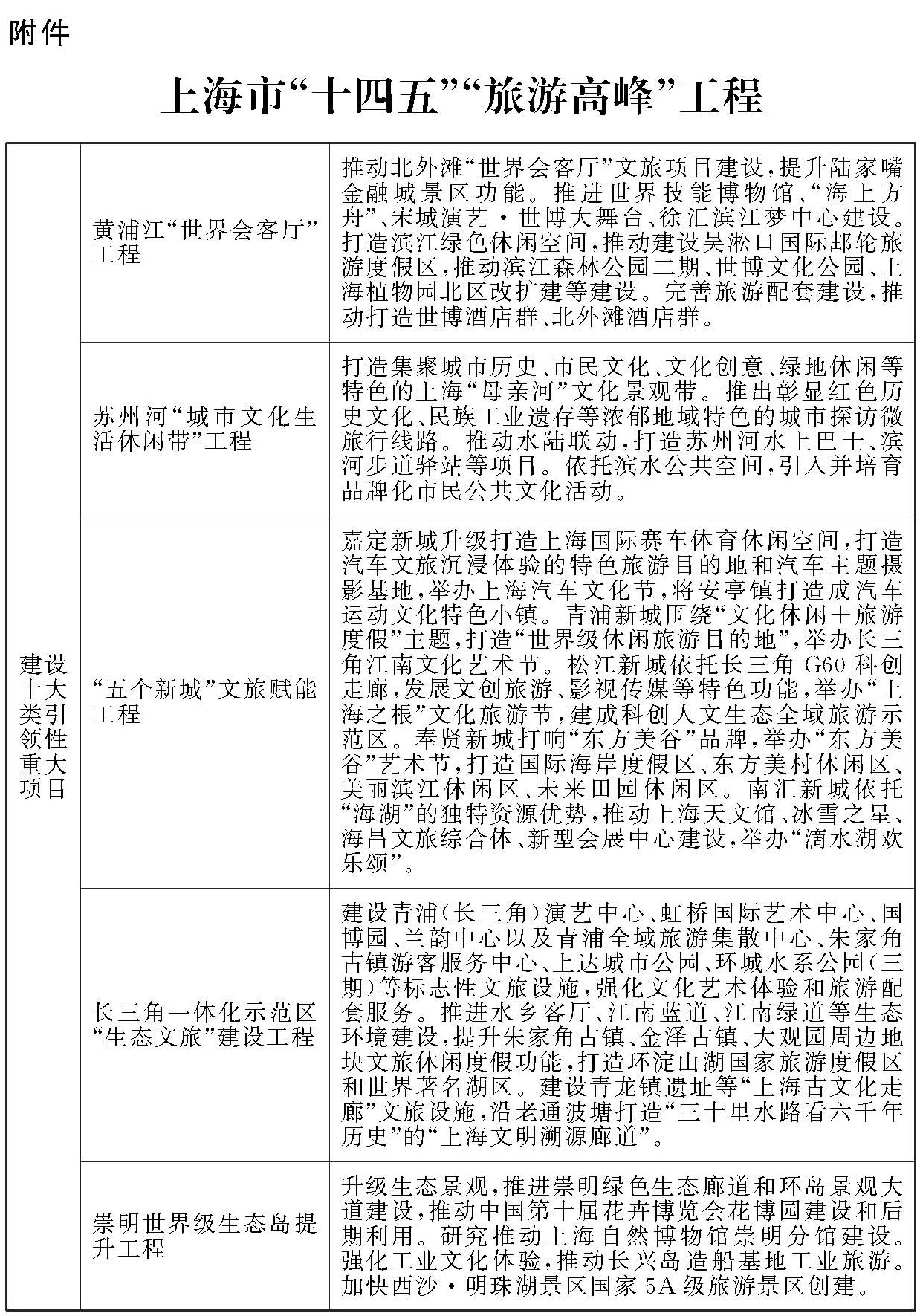
2.打造“五个新城”旅游新节点。按照“独立的综合性节点城市”定位,系统性谋划“五个新城”文旅资源配置,主动布局具有强大牵引力、持续带动力的旅游项目,努力把五个新城打造成为新型都市旅游目的地。嘉定新城着力打造世界级汽车文化旅游目的地,升级打造上海国际赛车体育休闲空间,举办上海汽车文化节,建设具有创新活力、人文魅力、综合实力的科技教化之城和沪苏合作桥头堡。青浦新城围绕“文化休闲+旅游度假”主题,建设青浦(长三角)演艺中心,整体打造“上海之源”古文化走廊,举办长三角江南文化艺术节,推进以新城为中心、淀山湖和虹桥枢纽两翼相烘托的“世界级休闲旅游目的地”建设。松江新城依托长三角G60科创走廊,发展文创旅游、影视传媒等特色业态,加大佘山国家旅游度假区辐射带动作用,举办“上海之根”文化旅游节,建设科创人文生态全域旅游示范区、国家全域旅游标杆区和国家文旅融合创新发展示范区。奉贤新城聚焦“东方美谷”品牌,举办“东方美谷”艺术节,发挥九棵树众创空间、上海之鱼等区域载体优势,打造国际海岸度假区、东方美村休闲区、美丽滨江休闲区、未来田园休闲区。南汇新城发挥“海湖”独特资源优势,推进上海天文馆、冰雪之星、海昌文旅综合体、新型会展中心等建设,举办“滴水湖欢乐颂”、世界著名旅游城市建设高峰对话,依托未来都市、滨海科技、先进智造、田园水乡风貌区,打造科技旅游、主题娱乐、滨水度假先锋地。
3.培育沿江沿湾旅游发展新空间。加快上海旅游发展“南北转型”,宝山区、金山区加快旅游产业功能布局调整和经济结构升级,努力推动宝山、金山“生产岸线”向“生活岸线”“生态岸线”转型。宝山区围绕科创中心主阵地建设,立足宝山滨江资源优势,凸显“三游”特色,聚焦发展滨江邮轮风情特色片区、南大生态智慧特色片区、月浦罗店罗泾三镇乡村旅游特色片区、顾村生态人文特色片区、智慧湾文创群特色片区和南部文创体育特色片区等,打造具有全球资源配置能力的国际邮轮旅游中心。金山区瞄准打响“上海湾区”品牌,推动滨海地区、枫泾地区两翼齐飞,打造“G320文旅连廊”,加快滨海国家级旅游度假区和大型主题乐园建设,推动枫泾古镇、中国农民画村创建国家5A级景区,建设乡村文旅振兴示范地、江南文化发掘样板区、滨海旅游必选地。
4.建设黄浦江“世界会客厅”。重点围绕黄浦江吴淞口至奉浦大桥区段滨江水岸,打造文化、艺术、商业复合集聚的世界级滨水旅游休闲带,形成市民游客共享城市美好生活的会客空间。整合黄浦江沿线精品文化场馆及公共空间,打造具有高等级、高活力、高标识度的文旅新地标,构建“点—线—面”结合的游憩空间。构筑黄浦江滨江岸线远眺标识区,打造若干两岸最佳摄影地、两岸最佳眺望点。拓展黄浦江水上旅游功能,完善水上旅游设施,形成多点停靠观光游船等多类型水上旅游方式,推出短线程都市精华风光游、中线程城市发展脉络游、长线程都市人文风情游。依托河道、步道、跑道、公路等,举办马拉松、主题徒步等体育品牌赛事活动,推出“黄浦江旅游”水岸演艺,围绕民俗主题、传统节日等举办民俗节庆活动。将“黄浦江旅游”打造成“必游”“必看”的世界级旅游精品,建成都市旅游主门户。
专栏:黄浦江“世界会客厅”十大旅游板块
1.邮轮滨江,绿色体验——吴淞口板块(宝山区、浦东新区):依托吴淞口国际邮轮旅游休闲区、炮台湾湿地公园、滨江森林公园等,打造航运旅游和生态体验区。
2.静谧自然,生态休闲——复兴岛-共青森林公园板块(杨浦区):依托复兴岛公园、共青国家森林公园等生态节点,打造滨水生态休闲区。
3.百年工业,现代时尚——杨浦滨江板块(杨浦区):依托上海船厂旧址、杨树浦水厂、英商怡和纱厂等工业遗存及世界技能博物馆、国际时尚中心、绿之丘、渔人码头、皂梦空间等工业更新文旅场所,打造工业文化传承与创意旅游区。
4.产业转型,艺术创制——民生滨江文化城-船厂板块(浦东新区):依托民生滨江文化城八万吨筒仓、船厂1862等,打造文化艺术创意与宜居生活休闲区。
5.高端体验,卓越水岸——北外滩板块(虹口区):依托高端酒店群及历史建筑更新改造场馆,打造国际级重大会议型文化客厅。
6.海派风情,万国建筑——外滩-南外滩板块(黄浦区):依托外滩源、外滩万国博览建筑群、老码头等,打造都市历史文化与时尚创意水岸旅游区。
7.现代都市,国际风范——陆家嘴板块(浦东新区):依托陆家嘴地区东方明珠广播电视塔、金茂大厦、环球金融中心、上海中心等都市现代建筑,打造滨水建筑景观风貌旅游区。
8.博览演艺,休闲慢享——世博-前滩板块(浦东新区):依托宋城演艺·世博大舞台、上海大歌剧院、世博文化公园、东方体育中心、前滩休闲公园等,打造文化演艺博览与滨水生态休闲区。
9.西岸艺术,文化传媒——徐汇滨江板块(徐汇区):依托西岸美术馆群、徐汇滨江艺术中心等文化设施及世界人工智能和文化艺术双A产业高地,打造顶级艺术与时尚文化体验区。
10.绿色康养,研学旅游——吴泾镇-浦江镇板块(闵行区):依托浦江郊野公园、闵行滨江公园、紫竹科学园、吴泾时尚产业旅游特色小镇等,打造旅游绿色康养研学旅游区。
5.建设苏州河“城市文化生活休闲带”。围绕外滩源、苏河湾、M50创意园、长风公园·长风海洋世界、苏州河工业文明展示馆、上海汽车博览公园等苏州河沿线重要旅游节点,打造集聚城市历史、市民文化、工业创意、绿地休闲等特色的上海“母亲河”文化景观带。构建苏州河水上游船与滨水空间水陆联动的空间格局,开通苏州河水上巴士,建设滨河步道,依托水陆游线串联河景与滨水腹地商业中心、历史文化风貌区、红色地标、公园绿地、市民驿站,打造具有国际吸引力和标识度的都市旅游场景,推出彰显浓郁地域特色的城市探访微旅行线路。提升苏州河水岸活力,充分利用物质和非物质文化遗产资源,依托滨水空间推出一系列丰富市民生活的公共文化活动。
6.全面建设崇明世界级生态岛。参照国家5A级旅游景区标准,优化全域旅游空间布局,依托北沿江高铁、轨道交通崇明线,推进重要功能布局和重点项目向城桥镇、东滩·陈家镇、长横地区、东平(花博园)等板块集聚。围绕“花开中国梦”主题精心举办第十届中国花博会,加快建设“上海花港”,绿旅融合推进花卉观光、花卉科普、花卉休闲等业态发展。加快西沙·明珠湖景区国家5A级旅游景区创建,推进崇明绿色生态廊道和环岛景观大道建设,培育“静谧西沙”“雅致东滩”“多彩长兴”等若干特色旅游空间,打造国家全域旅游示范区和国家长江口生态旅游基地。
(二)锚定发展“五型经济”新航向,形成旅游产业新优势
1.增强旅游企业的国际竞争力和影响力。加快旅游企业总部集聚,提升在沪旅游头部企业能级。重点面向数字化赋能、场景创新、民生应用等引进和培育国内头部文旅科技企业。构建旅游创新策源孵化体系,打造旅游创新策源全球智库,依托科创板等资本市场平台,吸引培育创新型成长性旅游企业。更多采取“一业一策”“一企一策”的办法,支持旅游产业链关键节点市场主体的发展,全面带动旅游全行业向现代服务业发展。在重大文旅项目建设运营、旅游公共服务、新技术文旅场景应用等领域,创造条件吸引民营经济参与旅游发展。加强对旅游中小微企业服务,支持创新性、前沿性旅游项目落地。
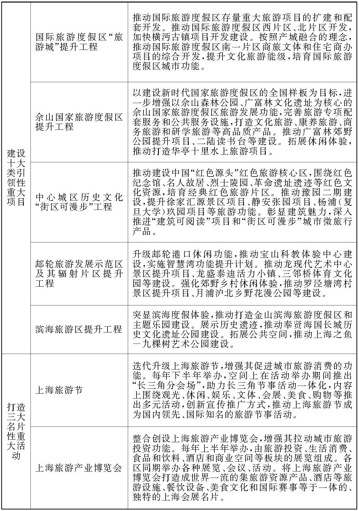
2.打造高流量旅游产业核心承载区。进一步提升上海国际旅游度假区、佘山国家旅游度假区综合旅游枢纽地位,推动国际旅游度假区存量重大旅游项目的扩建和配套开发,丰富吃、住、行、游、娱、购产业链供给,提升度假功能,实现产品和消费升级。增强以佘山国家森林公园、广富林文化遗址为核心的佘山国家旅游度假区功能,完善旅游专项配套服务和公共服务设施,打造文化旅游、康养旅游、商务旅游和研学旅游等高品质产品。打造若干千万级流量旅游入口,大力发展大众旅游、全域旅游,建设一批富有文化底蕴的世界级旅游景区和度假区,推进金山滨海、宝山邮轮、环滴水湖、环淀山湖、东平森林等一批旅游度假区建设。积极培育“人气”旅游功能区,创建旅游与文化、商业、康养、研学、体育、工业、农业等融合发展的旅游主题精品区,构建目的地型酒店集群和乡村特色民宿集群,建设“一区一品”的文化特色鲜明的旅游休闲街区,提升度假休闲、乡村旅游等服务品质,培育一批休闲农业和乡村旅游示范村。
3.优化更高水平开放型产业结构。积极发展国际会展旅游,以中国国际进口博览会为契机,持续提升旅游对大型会展的宣传、保障、服务能力,吸引知名展览、会议管理主体落户上海,支持举办国际化、跨领域的旅游专业展会,形成展览、会议和商务并重的会展旅游功能区。推动旅游购物消费升级,依托“两街四圈”(南京东路、南京西路、淮海中路—新天地、豫园、小陆家嘴、徐家汇、北外滩)建设特色文旅休闲商圈,打造标志性活动IP,发挥上海首发经济、品牌经济、免退税经济的高浓度吸引力,增加高端消费供给,加快“上海礼物”研发,推出一批国内外叫得响的国货潮牌“必购”旅游商品。培育壮大研学旅游,整合红色、科技、人文艺术、传统文化、优质教育资源,建立健全研学旅游主题线路推荐机制,培育一批具有市场竞争力和行业口碑的品牌研学旅游市场主体,增加符合标准的研学旅游基地和研学旅游导师数量,提升研学旅游服务质量。
(三)推进旅游数字化转型,大力发展新经济
1.全方位打造旅游数字新场景。制定实施数字景区、数字酒店、数字博物馆建设评价标准,支持旅游企业加快推进数字化转型。引导旅游景区普及电子地图、线路推荐、语音导览等智慧化服务,推出一批数字景区典型样板。推动旅游信息基础设施升级,完成通信网络及基础配套设施建设,实现国家A级景区5G网络和固网宽带专线全覆盖。推进物联网感知设施建设,科学部署视频图像、监测传感、控制执行等无人化、非接触式感知终端,实现旅游要素全面人工智能物联网化(AIoT)。推动旅游和科技深度融合,推进全息互动投影、环(球)幕、VR/AR/MR等扩展现实、人机交互技术的创新运用,加快培育数字化旅游体验新场景。鼓励开展各类旅游在线节庆、赛事和展会,推出一批沉浸式体验的云上旅游品牌。
2.全链条培育旅游数字新业态。支持在线旅游、直播云游、智慧文博等新业态、新模式发展壮大,积极培育数字文旅企业。以产品和内容为载体,鼓励业态融合创新,支持建设一批旅游营销创新基地,孵化若干具有较高传播力和影响力的旅游品牌。提升云上旅游运营能级,扶持在线旅游(OTA)领军企业建设智能旅游行程定制平台。推进乡村旅游资源和产品数字化建设,着力打造一批全国智慧旅游示范村镇。优化在线旅游教育培训平台。
3.全数据赋能旅游治理和服务新模式。以数据要素为核心,联动协同政府、企业、社会等涉旅信息系统业务,加快培育旅游新治理力、生产力。搭建“轻量化、集中化、共享化”的旅游治理和服务中枢,汇聚多源异构数据,实现态势全面感知、风险监测预警、趋势智能研判、资源统筹调度、信息多维分发。统一数据标准、接口规范、调用规则,对接“一网统管”平台,实时发布旅游景区游客量、道路出行、气象预警等信息。建设“乐游上海”文旅线上门户,加快布局数字化旅游咨询服务中心,提升旅游公共服务数字化、便捷化水平。推进旅游厕所数字化建设,适时提供信息查询、线路导航、意见反馈等服务。充分运用电子证照赋能,打造“随申码·文旅”公共服务平台,实现二维码和身份证、社保卡均可在全市范围内“一码(证)畅游”。
(四)坚持以文塑旅、以旅彰文,打造文旅融合样本城市
1.打造“党的诞生地”为地标的红色文化旅游集群。推进红色旅游创新发展,开展中共一大纪念馆、中共二大会址纪念馆、中共四大纪念馆资源整合,联合创建国家5A级旅游景区,打造中国红色旅游地标,会同嘉兴南湖等红色文化资源,开发红色主题旅游线路,构建“开天辟地”红色文化旅游集群。深度挖掘纪念馆、名人故居、烈士陵园、革命遗址遗迹等红色文化资源,研发推出红色研学、爱国主义教育、红色创意等精品旅游产品和活动,加快培育红色旅游经典景区。
2.打造“建筑可阅读”为标志的海派文化旅游集群。梳理城市地标建筑、优秀历史建筑等资源,全面开启“建筑可阅读”数字化转型。结合城市微更新,打造“街区可漫步”微旅行产品,开发具有国际大都市魅力的海派文旅IP,形成“海派文化之源”“魅力衡复·旧貌新颜”“走进外滩建筑”和苏州河工业遗存等海派文化旅游线路。丰富沉浸式、互动型体验等新型展陈手段,挖掘历史文化名人资源,活化海派文化遗产与深化旅游内容创新。
3.打造以水乡古镇为核心的江南文化旅游集群。依托传统民居建筑、特色风貌街巷、江南古典园林以及水系、河道,打造江南文化、生活美学旅游体验区。挖掘丰富的文化元素和文脉基因,打造“寻根之旅”文化旅游品牌,推出主题性、品牌化旅游产品与线路。推进文化遗产旅游创新发展,联动开发长三角地区江南水乡古镇资源,联合申报江南水乡古镇世界文化遗产,共同建设江南水乡古镇生态文化旅游圈。积极引入国际知名文化活动进入古镇文化空间,打造江南文化国际展示地、传播地和体验地。
4.打造彰显时尚动感的都市文化体验集群。整合上海国际电影电视节、中国上海国际艺术节、上海之春国际音乐节、上海F1综合大奖赛—汽车文化节、上海ATP1000网球大师赛、上海马拉松赛、上海旅游节等文化、体育和旅游节庆赛事资源,以及春节、元宵节、端午节、中秋节等中国传统节日活动,每年向全球发布“上海都市嘉年华计划”,激发公共空间旅游活力,营造浓郁城市旅游氛围。推进演艺旅游创新发展,鼓励商业综合体引进创新演艺项目,支持和鼓励社会资本新建、改建剧场和演艺新空间,依托人民广场演艺大世界—人民广场剧场群和上海马戏城、世博大舞台等演艺场所,做大做强各具特色的驻场品牌,鼓励发展具有文化旅游特色的演艺产品。发挥博物馆、美术馆、画廊以及文创产业园区的平台作用,培育高品质文博创意品牌。
(五)服务新发展格局,强化旅游枢纽门户功能
1.建设国际旅游重要门户。打造国际入境旅游第一站,激励航空公司拓展航线,开通更多上海中转国际航线。服务和融入虹桥国际开放枢纽建设,围绕虹桥—闵行—松江—金山—平湖—南湖—海盐—海宁南向拓展带,重点打造具有文化特色和旅游功能的国际商务区、数字贸易创新发展区、江海河空铁联运新平台。全面提升上海旅游“第一印象”,在机场、码头、车站、酒店、游客咨询服务中心等重点窗口,配备多语种交通指示牌、安全警示牌、旅游地图、旅游推介手册等,提升旅游咨询服务热线与信息平台的多语种服务能力。完善“旅游无障碍”服务体系,扩大海外银行卡使用和海外版移动支付应用范围,加强旅游服务“语言无障碍”功能建设。
2.建设国内旅游交通集散枢纽。依托交通网络强化旅游集散功能,利用交通枢纽旅游集散中心,开设旅游专线。构建面向全国的旅游咨询服务平台,吸引全国各省市旅游市场主体参与,向市民游客提供“一站式”全国旅游信息咨询、旅游优惠套票销售等服务。以上海为枢纽,面向全国推出高铁游线、航空游线、房车游线、自驾游线等旅游精品线路。
3.建设具有全球竞争力的邮轮母港。推动邮轮沿海“多点挂靠”常态化,探索“邮轮+长江游”“邮轮+长三角游”等产品创新,支持邮轮企业拓展国际航线。完善邮轮港综合旅游交通体系等邮轮旅游配套服务,提升邮轮融资、保险和免税购物等功能,加快建设吴淞口国际邮轮旅游度假区。建设国际邮轮卫生风险防控体系,科学邮轮旅游管理服务,提升邮轮靠泊通行和邮轮旅客通关出行能级,吸引国际邮轮企业落户上海,打造全球邮轮企业总部基地。以邮轮装备制造、邮轮服务、行程订制、线路策划、文创设计等为重点,构筑全产业链邮轮经济。
(六)优化旅游服务环境,让市民游客有更多的获得感、幸福感
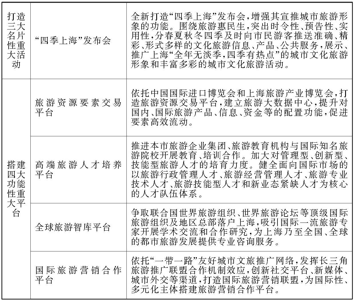
1.进一步打造上海旅游的大平台、大IP和金名片。迭代升级上海旅游节,增强其促进城市旅游消费功能,探索办节机制转型和市场化模式创新,推出更多“长三角分会场”,定位“人民大众的节日”,推动活动内容创新,升级游客体验,打造一批年度符号性品牌活动,跨界融合创新文旅体验场景,扩大品牌影响力。整合创设上海旅游产业博览会,增强其拉动城市旅游投资功能,优化生活消费、食品和饮料、酒店和商业空间等展览板块,拓展旅游投资板块,支持举办国际化、跨领域的旅游专业展会,将上海旅游产业博览会打造成世界一流的上海旅游会展名片。全新打造“四季上海”发布会,增强其宣推城市旅游形象功能,围绕旅游惠民,突出时令性、预告性、实用性,分春夏秋冬四季及时向游客、市民推送文化旅游产品、信息及公共服务,展示、推广上海“全年无淡季,四季有热点”的城市文化旅游形象和丰富多彩的城市文化旅游活动。
2.进一步完善旅游公共服务体系。以文旅政务服务中心、城市运行中心、公共服务中心、展示交易中心为重点,建设上海国际文旅中心,打造上海文化旅游政务服务和公共服务新窗口。优化旅游景区(点)交通服务保障,衔接好景区“小交通”与城际“大交通”,构建便利顺畅的旅游交通网络体系。优化“综合服务中心—服务站—服务点”三级旅游咨询服务网络。科学设置旅游景区(点)道路交通标识,完善城市主要游览沿线公共服务配套,提升旅游厕所质量,扩大导览服务覆盖面。积极推进“旅游+气象”服务,构建“魅力上海气象指数”,推出气象旅游系列产品。加大老年人、残障人士便利化旅游设施建设和信息引导、人工帮扶服务力度。
3.提供更多高品质“家门口的好去处”。以社区为轴心,整合周边生产、生活、生态资源,突出“微旅游、慢生活”主题,构筑城市“15分钟旅游圈”。赋能城市系统更新,嵌入城市休闲、街区休憩等旅游功能,形成“街区+”“楼宇+”等城市微旅行产品体系。依托商圈、公共文化设施,植入旅游文化体验产品,面向市民打造宜游、宜乐、宜购、宜学城市商旅融合综合体。力争实现旅游信息服务社区全覆盖,面向市民定期推出旅游惠民产品。
4.搭建志愿型“微平台”参与体系。搭建志愿讲解服务平台,鼓励有特定专长的市民参与旅游讲解。搭建文明旅游宣传平台,引导市民成为文明旅游参与者、宣传者、引导者。搭建旅游建议征询平台,建立公众参与机制,引导公众积极为旅游发展建言献策。搭建旅游就业创业平台,开展公益培训、提供就业创业咨询服务、发布旅游就业岗位与创业投资合作信息。
5.营造更加安全规范有序的旅游市场。推进综合监管、智慧监管和信用监管,依托“互联网+监管”系统,开展跨条线、跨部门联合抽查,推行远程监管、移动监管等非现场监管。加大一日游、在线旅游、不合理低价等联合执法和专项整治力度。加强旅行社全过程信用管理和联动奖惩,开展导游服务水平综合评价,打造诚信企业,培养“金牌导游”。健全市、区两级旅游投诉处理机制,完善旅游纠纷人民调解机制,加强大数据分析应用,发挥旅游投诉数据的预警监督作用。加强涉旅突发事件应对,推行“市—区—点”三级危机预警与管理,加大旅游者权益保护力度。
(七)面向世界服务全国,深化对外及港澳台地区交流与区域合作
1.推进长三角旅游一体化建设。加快构建长三角现代化旅游交通服务体系,打造对外高效联通、内部有机衔接的多层次旅游综合交通网络。强化长三角区域市场共建,围绕“同城待遇”目标,进一步对接文旅公共服务和惠民便民举措。策划跨区域、主题性文旅产品和精品线路,共建长三角高品质红色旅游示范基地,共推红色旅游精品线路,共塑红色旅游品牌形象,推出长三角高铁旅游、内河旅游、房车(自驾车)旅游等产品。加强联合营销,共同培育品牌节庆展会活动。聚焦长三角生态绿色一体化发展示范区,联合打造江南水乡文化旅游休闲区。依托虹桥商务区推动高端商务、会展、交通功能深度融合,加快建设旅游服务功能,引领长三角旅游更好参与国际合作与竞争,将长三角地区建成具有全球竞争力和影响力的旅游目的地。
2.服务全国旅游发展。完善跨区域旅游合作协调机制,加强与国内重要旅游城市合作,共商共议旅游发展策略。构建服务全国的文旅推介平台,充分利用上海优质传媒资源,吸引全国文旅机构推广、发布优质文旅信息。联手国内城市开拓国际旅游客源市场,联合推出国际化旅游产品,实现合作共赢。持续推进上海对口支援地区旅游发展。深化与港澳台地区合作,加强与香港、澳门在客源互送、宣传营销等方面合作,推进海峡两岸乡村旅游、旅游创意产品开发等领域合作。
3.加强与国外城市交流交往。深化与“一带一路”沿线城市在旅游宣传推广、旅游产品和线路开发、人才交流培训等方面的合作。支持旅游企业建立海外分支机构、跨境平台,鼓励邮轮企业围绕沿线城市拓展航线。加强与亚洲城市战略合作,加快青少年研学旅行交流交往,推进与国际友好城市紧密合作交流,完善出境旅游服务保障,推动在简化出入境和通关手续方面提供更多政策支持。
四、保障措施
(一)打造市场化、法治化、国际化的一流营商环境
在旅游业发展领域,全面深化“放管服”改革,加快推进政务服务“一网通办”和城市运行“一网统管”,持续深化“证照分离”改革,探索推广“一业一证”改革。加强法治化建设,以包容审慎监管促进新兴业态健康发展。完善旅游用地保障,编制和调整城乡规划、土地利用规划、海洋功能区划、水域功能区划时,充分考虑和兼顾旅游业发展需要,优先保障旅游项目,探索建立农业旅游业复合发展、符合乡村特征和用地需求的差别化土地利用途径,优先保障乡村旅游业发展、郊野公园旅游功能提升用地。推动有效、合理、精细的旅游投资,加强发挥各类涉旅资本投资、运营平台作用,鼓励和支持符合市场需求、引领发展潮流的各类旅游投资项目落地。积极拓展利用专项债券推进旅游领域重大项目建设的方式和途径。推动旅游业特色化、规模化发展,构建公平有序、活力迸发的市场环境。
(二)健全完善入境旅游政策体系
加强入境旅游的整体政策设计,积极争取扩大144小时过境免签范围和在上海口岸签发个人旅游签证。充分用好外国旅游团乘坐邮轮入境15天免签政策,加强国内邮轮港口多点联动。探索争取对医疗旅游者实施一定期限内往返免签优惠政策,对语言培训等非学历研学旅游者实施延长旅游签证期限政策。加大政策宣传力度,依托境外主要旅行商、在线旅游平台等,加强入境旅游便利政策宣传。推动通讯、金融机构启动开放外卡移动支付服务,推动离境退税凭证电子化、优化离境退税服务流程,为入境游客创造更便捷的消费环境。
(三)强化旅游发展人力资源保障
争取联合国世界旅游组织、世界旅游论坛等顶级国际旅游组织及地区总部落户上海,搭建多元化、跨领域的旅游合作机制和平台。推进本市旅游企业集团、旅游教育机构与国际知名旅游院校开展教育、培训合作,打造国际化旅游教育高地。健全面向国际市场的以旅游行政管理人才、旅游经营管理人才、旅游专业技术人才、旅游技能型人才和新业态紧缺人才为核心的人才队伍体系。鼓励旅游企业实施多元分配,激励旅游人才创新、创业。实施人才安居工程,优化落实青年人才直接落户政策。加强助企纾困、提质增能,稳定旅游服务人员队伍。
(四)强化规划实施保障机制
从全局和战略高度深化对发展旅游业重要性和紧迫性的认识,将旅游业纳入全市经济社会发展全局,加强市、区联动,部门协作。加大旅游外宣力度,打造上海旅游外宣品牌。坚持“全景化、全空间、全覆盖”,开展全市各区旅游发展水平测评。指导和支持旅游行业组织管理服务创新,提高行业自律和行业服务能力。加强规划的监测评估和考核评价,开展实施情况年度监测分析、中期评估和总结评估,在制定政策、安排项目时,优先对本规划确定的发展重点予以支持。


