
济南城因泉而立,因泉而兴,因而被称为“泉城”。泉城自古流传着“七十二名泉”的说法。这七十二泉个个叫啥名、在哪儿,估计连土生土长的老济南都未必能说清楚。
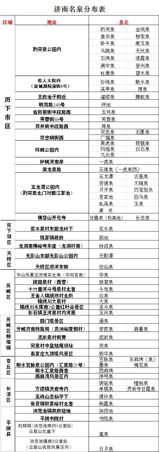
近日,壹粉李宏海女士为齐鲁晚报·齐鲁壹点发来一份《济南名泉分布表》,这是她几易其稿后整理出来的,表中条理清晰地列出了济南各名泉及所在地。
秋高气爽,泉水正盛,让我们跟着李女士这份名泉地图,开启一场泉水探秘之旅吧。
名泉分布图“诞生”记
济水之南,谓泉城;
泉城之内,百泉涌。
说的哪儿?——是的,我大济南!
济南向有七十二名泉之说。哪七十二名泉?又都在哪儿?
实话说,有些泉,我可能去过72次,而有些泉,别说去过,就是叫个啥名,又“家”在何方?不知道,就是不知道!为有生之年踏遍此七十二名泉,并不走重复路,我决心整理它们的分布。
首先上网翻查资料,发现许多人归整过,但仔细看后我并不认可:路线、位置等都非常不明晰。更令我迷茫的是,所谓七十二名泉,也是众说纷纭。

关于七十二名泉,其实历代诸家所记亦不尽相同。济南泉水本就不止72处,我从开头至此,在七十二之后一直带个“名”,原因是发现济南的泉眼要大大多于72处。不同意先于我的人整理出的资料,也是想贪多,我要结合众家之成果,归整个“最全”的、最一目了然的分布图!
以为很简单,事实是我的想法很简单。整理发现,仅市区就有大小泉池百余处,要问总共多少?我会回答:几百甚至上千也未可知。它们大部分在市区趵突泉、环城公园、五龙潭公园……其他零零散散隐居在济南各区县,这些地方的泉,有名的不多,“不著名”的各区都不少。
几易其稿后才发现:越整理越繁多,也越为咱大济南骄傲。济南,一城山色,半城泉脉,哪里整理得过来呢!

最终还是决定,以济南市博物馆“官宣”的七十二名泉为基础,明确细化它们的位置。图表中总共81处泉,是我把一些名泉附近的、不在七十二名泉之列的泉顺手收录进来的,这样既没多走路,大水之年也许会有意外收获。
别看这小小的图表,刚才说了,几易其稿;完成也很不容易,耗时数日。总算对得起我辛苦费力的整理。
表中原先还收录有到达各处泉水的公交车次,突然想到手机电脑定位更方便,最后便决定删掉,这样,至少我看是很方便了:了然于眼目,从容于脚步,不走回头路,按图索骥逛遍名泉,就不再是妄想了!
一场台风过后,济南地下水位大涨,泉水充盈。水大了,秋凉了,正是赏泉的好时机,别再犹豫,济南名泉游起来吧……
最后呼吁大家:爱泉护泉,节约用水,保护好你我美丽独特的家园!(李宏海)

(齐鲁壹点)