原创 小宇君 深圳都事圈

/
又到了给宝们分享
《深圳一周新玩点》
的时候了
新公园
罗湖区翠湖文体公园

翠湖文体公园
总面积24.7万平方米,有入口门户区、核心广场区、生态溪流区、儿童活动区、综合运动区、疏林草坪区、休闲山林区七大区域涵盖18个公园内景点。

内设多种类高颜值儿童玩乐设施

图源:罗湖发布

翠湖文体公园总平面图

公园旁边内设多条登山路径,目前还在修缮,露营区马路对面即是号称深圳最长绿道“淘金山绿道”登山口。

走进绿道有多座山可供选择,绿道沿途设置有多个观景台,深圳水库、梧桐山美景尽收眼底,快约上三五好友,一起去打卡这个有颜又好玩的公园吧!
游 玩 攻 略
游玩词:遛娃、Citywalk、徒步、探索、露营、拍片

地铁:深圳地铁5/7号线至“太安”站E出口,1.4公里步行约19分钟到达。
公交:64路、211路、351路、M140路、M399路、M407路九尾岭隧道口站下车就是公园入口。
/
新活动
展览、音乐会、民俗节

图源:深圳城管
39届深圳菊花展
12月20日至12月29日
9:30-18:00

【图源:大鹏融媒】
今年的深圳菊花展主会场
仍在东湖公园、有阳光草坪
花木园、西大门、钓鱼区4个展区
并同步在龙岗、南山、大鹏设立分会场
游 玩 攻 略
观展词:赏花、市集、露营、拍片

地铁:① 西大门:地铁5号线及7号线至太安站C出口,步行18分钟可至东湖公园西大门入口;② 西门:地铁5号线至怡景站C出口,步行22分钟可至西门入口;③ 南门:地铁2号线至新秀站A出口,步行17分钟可至南门入口。
公交:公交:① 西大门入口公交站名:水库总站,水库站,东湖客运站;② 南门、西门站名:罗湖体育馆站。
自驾:菊花展期间所有公园停车场暂停预约,禁止停车!
罗湖区除东湖公园菊花展外,还同步在深圳万象城B1下沉广场举行“城市民谣音乐会”,对此有兴趣的圈友可在微信公众号深圳都事圈发送“民谣音乐会”,了解更多详细观看信息。
南山分会场
地点:南山区西丽生态公园
玩点词:波斯菊花、插花、手绘、市集
龙岗分会场
地点:龙岗区龙城公园北门
玩点词:亲水、儿童、森林、低碳主题区
大鹏分会场
地点:大鹏石仔认路中国农业科学院深圳综合试验基地
玩点词:彩色菊花海、露营、市集、稻田
/
深圳湾公共艺术季
2023年12月20日至2024年1月20日

【图源:南山融媒】
本次“公共艺术与城市文化”沙龙活动
旨在探讨公共艺术如何更有效地参与城市的文化构建、活力激发和发展创新。

观 展 攻 略


最佳观鸭点位置
“深圳人才公园”观景台
地铁:西北门:地铁2/11号线-后海站G出口
停车:深圳湾万象城地下停车场/人才公园西南门停车场门(车位有限,建议绿色出行)
/
宝安沙井金蚝节
12月22日至12月31日

【图源:宝安融媒】
深圳市内最为盛大民俗节庆活动之一
宝安区沙井金蚝美食民俗文化节
重磅推出四大系列22大项150余场精彩活动
游 玩 攻 略
关注词:美食、赛事、市集、表演、戏剧、舞狮
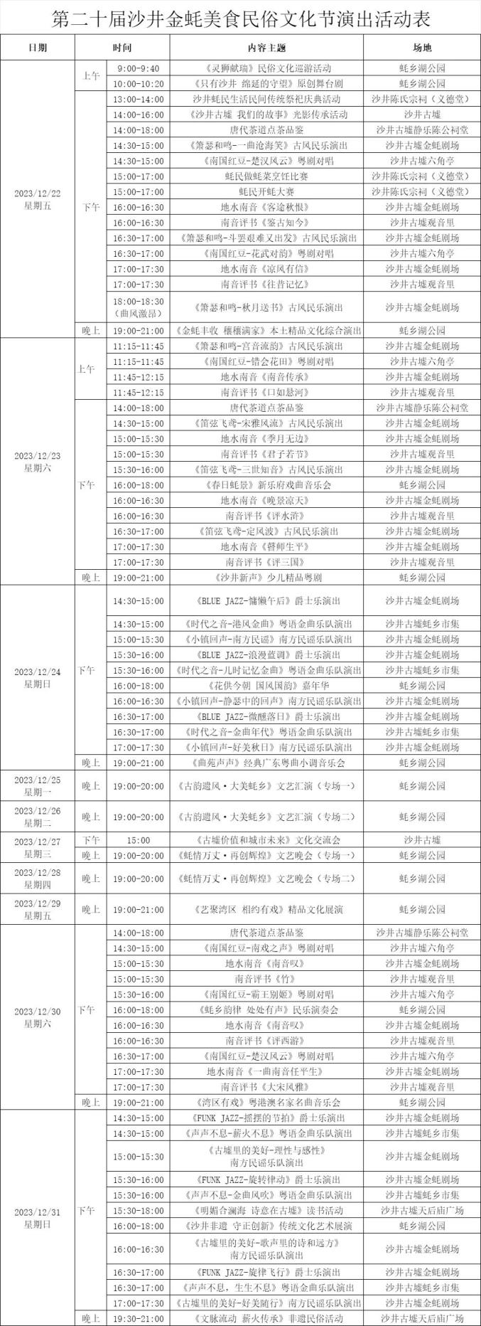
活动节目表
▼

金蚝节演出活动精彩纷呈

(上下滑动查看)
活动点位
沙井古墟、蚝乡湖公园、江氏大宗祠
地铁:西北门:地铁11号线-后亭站B出口1.5公里、步行约21分钟
自驾:导航蚝乡湖公园、周边找停车场
/
龙岗低碳艺术节
12月23日至24日

【图源:龙岗发布】

游 玩 攻 略
关注词:音乐会、市集、舞剧、巡游、派对、集印章、礼物
活动节目表
▼

原标题:《深圳周末好去处 ,各区新玩点及重大展览活动汇总信息来了》