经济观察网 刘亚宁/文 近日,天津发改委起草形成了《提升城市服务保障水平促进新市民安居乐业政策举措(征求意见稿)》,面向社会公开征求意见。新举措涵盖财政补贴、创业扶持、购房与落户优惠政策等多个维度,旨在促进天津新市民安居乐业。
为争夺人才,天津在就业补贴方面“对毕业2年内从事个体经营或新就业形态的本市高校毕业生,按规定给予社保补贴”;在购房支持上,天津“提出北京市、河北省户籍居民和在北京市、河北省就业人员在津购买住房的,享受本市户籍居民购房政策”。一系列的动作反映了天津在“抢人”留才方面的决心。
不止天津,今年9月初在湖南长沙举行的2024年岳麓峰会上,湖南省委书记沈晓明借着这个广有影响力的平台,呼吁“全国乃至全球的大学生来湖南创新创业”。
“抢人大战”并不是一个新鲜事,这场“战役”从2016年就已打响。随着加入这场“战争”的省份和城市越来越多,“抢人”的门槛也一年比一年低。在这场人才争夺战中,各城市都使出了哪些绝招?效果又如何?
送户口、送房补,新一线城市的“抢人大战”
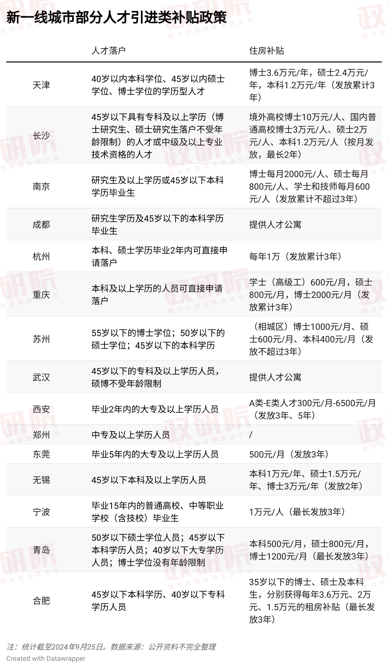
近年来,随着各类型城市的崛起,北上广深不再是高学历人才的唯一选择。很多新一线、二线城市等也纷纷完善人才引进计划,用“落户”“补贴”等优惠政策来吸引优秀人才,为城市“添砖加瓦”。政研院以15座新一线城市为例,梳理这些城市为争抢人才出台的优惠政策。
人才争夺战首先从吸引人才落户开始。目前,15个新一线城市都有对于学历型人才落户的条件,但各城市间落户的难易度不一。其中,西安、郑州、东莞、宁波、合肥的落户门槛相对较低,中专、大专学历的毕业生也可落户,但西安、东莞和宁波对毕业时间作出了明确规定,分别要求是毕业2年、5年和15年的毕业生。
此外,60%的新一线城市还对落户人才的年龄作出要求。其中,长沙、南京、成都等7个城市对硕博学位的毕业生没有年龄限制;杭州、重庆对所有学历的毕业生都没有年龄限制。其余城市大都是要求本科学历年龄在40岁以下,硕博学位年龄在45岁以下。苏州对博士学位的要求年龄在55岁以下。

低门槛落户后,新一线城市还推出了住房补贴福利。在补贴金额上,天津、长沙、合肥十分亮眼。天津和合肥的博士生住房补贴金额均在3.6万元/年,共累计发放3年,即最多能拿10.8万元;长沙的国内博士学位毕业生补贴金额为3万元/年,境外高校的博士补贴则高达10万元/年。
在硕士学位方面,天津的补贴金额最高,每年补贴2.4万元,3年累计最多可拿7.2万元;合肥和长沙的补贴金额均在2万元/年。在本科学历方面,合肥的补贴金额达1.5元/年,高于长沙和天津的本科生补贴1.2万元/年。
杭州和宁波的住房补贴金额比上述三座城市稍低一点,但也超过1万元/年。值得注意的是,这两座城市的住房补贴金额都没有根据学历层次进行划分,而是对所有在杭州无房且未享受公共租赁住房、人才租赁房等住房优惠政策的新引进应届全日制本科(含)以上大学毕业生进行发放。
另外,成都和武汉虽然没有住房补贴优惠,但会提供人才公寓。成都在人才租住公寓的5年内,结合人才年度考核评价结果,按照原则上不低于市场租金价格的25%给予租金补贴。比如成都武侯区对A、B 类人才实行租金补贴100%,C类人才实行租金补贴50%,D类人才实行租金补贴30%。
武汉的人才公寓补贴政策则是对大专以上学历、毕业6年以内、2022年6月7日起在武汉就业创业并正常缴纳社会保险、家庭在武汉无自有住房的高校毕业生,在资格有效期内,租住人才租赁房的,按照不高于市场租金的70%缴纳房租,累计减免期限不超过3年。其中,博士研究生、硕士研究生分别免缴2年、1年租金,免租金额每月分别不超过2000元、1500元。
成都常住人口增量最多,天津人口流失严重
各地在人才引进政策发布后,还会随时优化调整。虽然各地的“抢人”政策趋于同质化,但确实起到了一定成效。
据各地统计年鉴数据,2013年至2023年间,除天津外的其余14个新一线城市全部实现常住人口正向增长。其中,成都常住人口增量最多,达710.54万人;西安排名第二,常住人口增量达449.01万人;此外,郑州、杭州、武汉三座城市的常住人口增量均超过300万人。而天津的常住人口则成为负增长。2013年,天津市有1410万人的常住人口,到了2023年,这一指标下降至1364万人。

在人才争夺战中,成都略胜一筹。在政策方面,2017年7月,成都首次出台“人才新政12条”,率先推出“先落户后就业”“人才安居工程”“全民免费技术技能培训”等政策举措,这一举措带动了成都2020年城市常住人口老龄化率较2016年降低2.8个百分点。
2020年9月,成都人才新政升级至“2.0版”。这一期间,成都先后推出“实施天府实验室全球高端人才招引计划”“支持高能级平台向社会开放”等举措,为中国西部(成都)科学城建设筑牢战略人才力量。2022年1月,成都“3.0版”新政将吸引人才战略的思维从“政策引才”全面向“生态营才”转变。值得注意的是,成都还将每年4月最后一个星期六定为“蓉漂人才日”,以专属节日方式向为成都发展作出贡献的人才致敬。
在就业岗位数量方面,智联招聘数据显示,IT/通信/电子/互联网行业为应届毕业生求职最期望的行业。企查查数据显示,截至2024年9月25日,成都共有IT相关企业26.4万家,是岗位数量最多的新一线城市。
因此,不论是政策的发力,还是就业岗位的开放,成都在方方面面展示出了无限潜力。
与成都形成鲜明对比的是天津,这10年间,天津的常住人口数量竟然在减少。在政策的发力上,天津于2018年推出“海河英才”计划,从2018年至2020年间,天津的常住人口数量增长了3.6万人,此后,常住人口数量开始减少。另外,天津是以传统行业为主的城市,高端产业布局较少,产业结构太“旧”。在应届毕业生最青睐的互联网产业方面,截至2024年9月25日,天津仅有2.58万家,在新一线城市中排名最后,这或许成为天津人口流失的关键。
新一线城市到底在“抢”什么?
高校毕业生作为人口中的高学历、年轻人,是新一线城市抢人的重点对象。显然,瞄准高校毕业生的抢人政策,仍然带有巨大的功利性,我们从每个城市的高校毕业生留在本省/市的就业率观察各个城市的人才吸引度。

包括成都、杭州、苏州、郑州等在内的9个新一线城市的部分高校毕业生留在本省/本市的就业率超过50%,东莞市由于没有排名靠前的高校暂不计入统计。其中,苏州大学的毕业生留在江苏省就业的比例最高,本硕博留在江苏省的就业率分别为67.83%、68.49%、60.76%。留在江苏省的毕业生大都留在了苏州市,留在苏州市的硕士毕业生最多,达50.51%。
苏州能留下这么多应届毕业生的原因在于其蓬勃发展的高端产业。比如,生物医药产业是苏州“一号产业”,苏州已集聚生物医药企业超3800家,生物医药领域的人才在苏州有很长远的成长、发展空间,对年轻人特别有吸引力。
安徽大学的毕业生选择在安徽就业的人数最多,占就业总人数的63.74%,而从安徽区域来看,毕业生选择在合肥就业的人数最多,占安徽省就业人数的74.94%。安徽能留住人才的原因也是在于“以产聚人”。如今在安徽,已集聚了奇瑞、蔚来、大众、比亚迪、江淮、长安、汉马7家整车制造企业,规上零部件生产企业超过1200家。汽车产业成为吸引安徽人口回流的一个重要产业。另外,中国科学技术大学2022届毕业生留在安徽省的就业占比虽然为41.6%,但本科生留在安徽省的占比达到62.8%。
值得注意的是,在高校毕业生本省就业率未达到50%的城市中,武汉和南京的出现显得有些意外。《中国房地产报》数据显示,2023年南京的房价收入比达13.24,位列全国第七位,排在其前面的分别是深圳、北京、厦门、上海、福州和天津,南京的高房价客观上导致了人才的流出。此外,2023年南京的人均收入为72112元,落后于上海84834元、杭州73797元,甚至落后于同省的苏州74076元。因此,借着交通的便利,很多南京人选择在上海或长三角其他城市打拼。
而在数量上仅次于北京,拥有83所普通高校的武汉,留不住人才首先是因为其经济过于依赖钢铁等传统重工业,新兴领域、互联网和技术公司的数量不足,难以提供足够的职位。从武汉大学和华中科技大学最新的毕业生流向来看,除了留在本省外,流向最多的省份还有广东省。华为、TCL等这些名企,这正是武汉给不了毕业生的企业和资源。
新一线城市在抢人的手段上不分伯仲,“抢人”手段越来越“卷”,门槛越来越低。但显然,目前为止,我们说的“抢人”,仍然是抢“高学历人才”,并非真正意义上的“抢人”,只有当所有人都能无差别的自由选择城市,我们的城市才是一个真正的包容性增长的城市。