注册会计师考试都是在哪里考?附各省市考试地点分布图
注册会计师证书含金量非常高,是每一位财会人都比较关注的执业资格证书考试。很多考生在报名之后,都比较好奇注册会计师考试的考点分布情况,近来高顿CPA小编也收到了不少相关的问题咨询。那具体来说,注册会计师考试都是在哪里考?各省市考试地点分布情况分别是怎样的?有关的详情信息,快来看下文了解详情吧!

一、注册会计师考试都是在哪里考?
根据中注协的注册会计师考试官方说明,我们可以知道注册会计师专业阶段考试地点一般安排在各省、自治区、直辖市设立的考区;综合阶段考试地点一般安排在各考区的直辖市和省会城市。当然,准确具体的注册会计师考试地点和时间等信息,请大家以准考证上载明的考试地点、时间等安排信息为准。
根据各地方注协的官方消息通知,可知今年有三个省份的注册会计师考区发生了变动,具体情况为:
江苏省:增加徐州市和常州市两个综合考区;
安徽省:增设蚌埠考区、铜陵两个综合考区;
北京省:合并原来的四个考区,统一为北京考区。

高顿CPA内部资料大放送,去瞅瞅>>
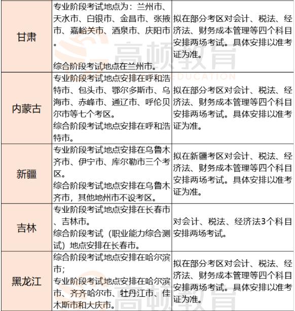
二、注册会计师各省市考试地点分布情况分别是怎样的?
注册会计师是全国性的考试,在各大省份、自治区、直辖市都有设置考点,根据考生情况的不同,考点设置数量有多有少。这里高顿CPA小编统一为大家整理出来了,如下图所示:






三、注册会计师准考证何时下载打印?
每年的8月中旬前后!注册会计师考试准考证是大家参加考试的重要凭证,上面载明了考生具体参加考试的时间、地点、场次、座位号等信息,要求大家按安排参加考试,因此届时大家务必要及时下载打印准考证。关于2023年注册会计师准考证打印事项,如下:
1、打印时间:2023年8月7日—22日(每天8:00—20:00),一共16天。
2、打印入口:“注册会计师全国统一考试网上报名系统”(网址:https://cpaexam.cicpa.org.cn)、“中国注册会计师协会官方微信公众号”。
3、注意事项:未通过2023年注册会计师考试报名资格审核,或者未完成交费的人员,后续将不能下载打印准考证并参加考试。
以上就是【注册会计师考试都是在哪里考?附各省市考试地点分布图】的全部内容,想要了解更多注会考试资讯,欢迎前往高顿CPA网站首页!


添加老师微信
获取更多注会备考资源
相关阅读
关注公众号
报考咨询 专业师资
考前资料下载

版权声明:
1、凡本网站注明“来源高顿教育”或“来源高顿网校”或“来源高顿”,的所有作品,均为本网站合法拥有版权的作品,未经本网站授权,任何媒体、网站、个人不得转载、链接、转帖或以其他方式使用。
2、经本网站合法授权的,应在授权范围内使用,且使用时必须注明“来源高顿网校”或“来源高顿”,并不得对作品中出现的“高顿”字样进行删减、替换等。违反上述声明者,本网站将依法追究其法律责任。
3、本网站的部分资料转载自互联网,均尽力标明作者和出处。本网站转载的目的在于传递更多信息,并不意味着赞同其观点或证实其描述,本网站不对其真实性负责。
4、如您认为本网站刊载作品涉及版权等问题,请与本网站联系(邮箱fawu@gaodun.com,电话:021-31587497),本网站核实确认后会尽快予以处理。
精彩推荐相关问题
查看更多资讯
会计cpa中为什么说随机模型更容易受管理人员主观判断的影响?
为什么说随机模型更容易受管理人员主观判断的影响
超定额废品损失是什么?怎么理解的呢?
老师,超定额废品损失是什么?
考研数学里3阶矩阵有3各不同特征值,这能推出什么结论?
老师,题目说a是3阶矩阵有3各不同特征值,这能推出什么结论,和秩有怎样的关系呢,这里想不过来
叉车的最低折旧年限是多少?怎么计算的呢?
叉车的最低折旧年限是多少?
销售部门上缴1万未存入银行,不需要在对账单里+1吗?
销售部门上缴1万元,未存入银行 。这个不需要在对账单里+1吗
会计cpa中为什么说随机模型更容易受管理人员主观判断的影响?
为什么说随机模型更容易受管理人员主观判断的影响
超定额废品损失是什么?怎么理解的呢?
老师,超定额废品损失是什么?
考研数学里3阶矩阵有3各不同特征值,这能推出什么结论?
老师,题目说a是3阶矩阵有3各不同特征值,这能推出什么结论,和秩有怎样的关系呢,这里想不过来
叉车的最低折旧年限是多少?怎么计算的呢?
叉车的最低折旧年限是多少?
销售部门上缴1万未存入银行,不需要在对账单里+1吗?
销售部门上缴1万元,未存入银行 。这个不需要在对账单里+1吗