2023年辽宁省事业单位集中面向社会招聘工作人员大连海洋大学面试公告
2023-07-03 14:02 辽宁教师招聘 [您的教师考试网]

根据2023年3月22日辽宁人事考试网发布的《辽宁省事业单位2023年集中面向社会公开招聘工作人员公告》及后续相关通知要求,现将面试相关事宜通知如下。
一、各岗位面试时间及地点
1.辅导员一、二岗位
时间:2023年7月1日7:00-17:00(请考生6:50前到场)
地点:大连海洋大学黄海校区北院孵化中心108房间。
2.辅导员三、四、五岗位
时间:2023年7月2日7:00-17:00(请考生6:50前到场)
地点:大连海洋大学北院孵化中心108房间。
3.教学秘书岗位、后勤管理处卫生所医生岗位
时间:2023年7月3日上午7:00-13:00(请考生6:50前到场)
地点:大连海洋大学北院孵化中心108房间。
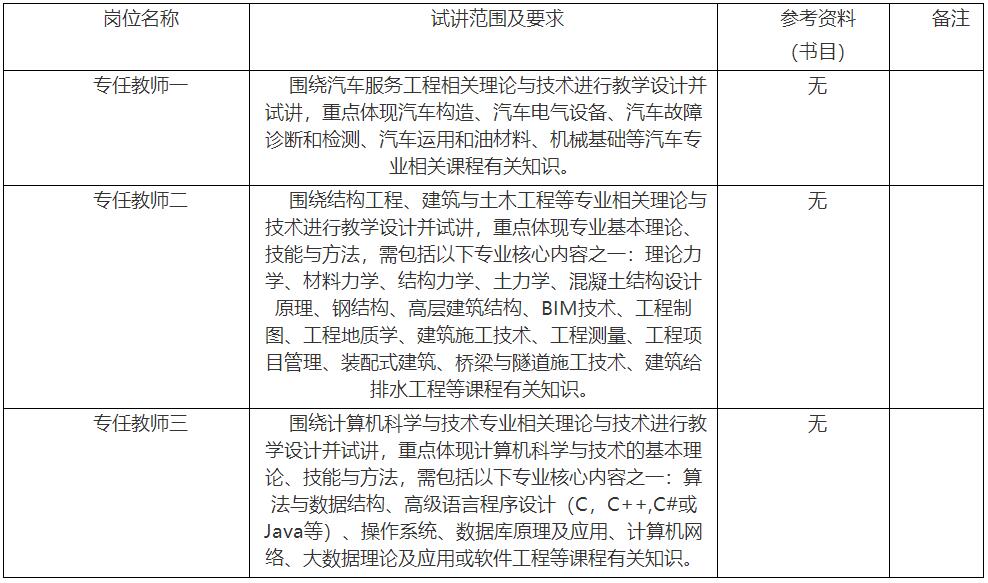
4.专任教师一、二、三岗位
时间:2023年7月3日中午13:00-17:00(请考生12:50前到场)
地点:大连海洋大学北院孵化中心108房间。
二、面试内容及要求
1.辅导员一、二、三、四、五岗位,教学秘书岗位,后勤管理处卫生所医生岗位面试采取结构化方式,面试时长为8分钟/人。面试顺序由考生本人现场抽签确定,参加结构化面试考生进入考场后,在规定时间内根据面试题目自主答题,考官根据考生答题情况评分。面试满分为100分,面试总成绩合格分数线为60分,未达到合格分数线的,将不予以录用。
2.专任教师一、二、三岗位面试采取课程试讲的方式,试讲时长为10分钟/人。试讲内容由考生按照试讲范围及要求自行准备10分钟课程。试讲顺序由考生本人现场抽签确定,参加试讲的考生进入考场后,根据自己准备的课程进行试讲,试讲过程要求书写板书,不提供多媒体设备。具体试讲范围及要求如下:

三、面试相关事宜
1.面试考生须携带身份证原件和报名登记表进校,按要求时间到指定地点报到。考生车辆不得入校。请参加面试人员合理安排行程,提前到达面试地点。进入学校后按照工作人员或路标指引进入候考室。请进入面试人选名单的考生务必确保所留通讯工具畅通,因通讯工具不畅导致的后果由考生自负。
2.考生进入候考室时应进行安全检查,手机等通讯设备关闭后由工作人员统一保管,考试期间如发现考生手中有通讯设备,按考试作弊处理。考生在候考室要保持肃静,自觉听从工作人员的安排,不得随意离开候考室。如有特殊情况的,应及时向考场工作人员报告。
3.面试采取全封闭方式,面试过程中,考生全程不允许离开封闭区域,待面试结束后方可取回相应物品离开。面试开始前,将在候考室进行面试顺序抽签。抽签开始时仍未到达候考室的,剩余签号为该面试人员顺序号,面试开始后仍未到达候考室的,视为自动弃权。
4.面试考生由工作人员按面试顺序逐个引入面试考场。考生进入考场只可报告本人岗位号及面试顺序号,不得以任何方式向评委或工作人员透露本人的姓名、准考证号、工作单位、毕业院校等信息,不得穿戴有明显特征的服装、饰品,面试期间不得中途离场,如有违反者取消面试资格。
5.面试结束后,考官当场评分,并由工作人员计算考生的面试得分。计算方式为:面试成绩去掉一个最高分和去掉一个最低分,然后求平均分作为面试考生的最后得分,最后得分保留小数点后两位,小数点后两位以外的数字实行四舍五入。面试考生需在听分区等候,由工作人员安排,在下一位考生结束面试后进入面试考场听分并签字,由监督员确认后,立即离校。
6.学校纪委对公开招聘工作全过程进行监督。
四、温馨提示
本次面试人员较多,抽签顺序排到后面的考生需要封闭的时间较长,请考生携带好个人常用必备药品、物品等。考虑到食品安全问题,请考生自备餐食。
五、其他
未尽事宜以国家法律及省人社厅、教育厅相关文件规定及公开招聘公告为准。
咨询电话:0411-84763517

1.大连海洋大学2023年面向社会公开招聘工作人员拟面试人员名单
2.校园导图(大连市沙河口区黑石礁街52号)
大连海洋大学
2023年6月26日
原标题:辽宁省事业单位2023年集中面向社会公开招聘工作人员大连海洋大学面试通知
文章来源:https://zzrs.dlou.edu.cn/2023/0626/c469a154692/page.htm

推荐阅读:
教师招聘考试公告
教师招聘考试大纲
教师招聘职位表
教师招聘报名时间
责任编辑:云云
<上一页1下一页>
辽宁教师招聘考试专题
考试公告
报名时间 报名入口
打印时间 打印入口
考试时间 考试科目
查成绩面试公告 面试时间
体检公告 录用公示
教师教育网 教育信息网 人事考试网