经济观察网 刘亚宁/文 新一轮机场建设浪潮正在逐渐白热化。
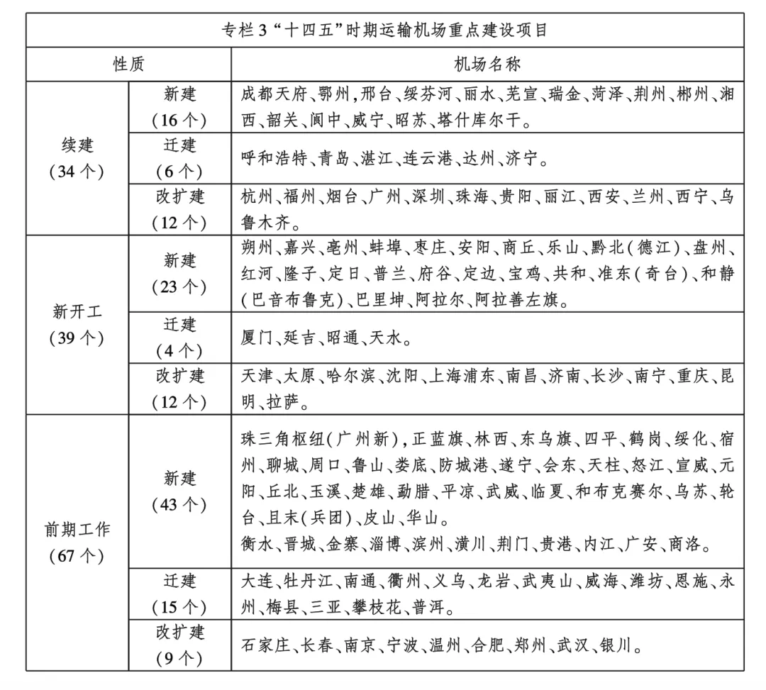
民航局“十四五”民用航空发展规划指标显示,2025年中国民用运输机场数量将达到270个。截至2023年年末,全国31个省市共有民用运输机场259个,因此,到明年年末,民航还要建设11个民用运输机场。

图源:《“ 十四五” 民用航空发展规划 》
今年5月,四川广安民用机场项目立项获得批复,标志着成渝经济圈将再添一座现代化、高标准的航空枢纽;7月,经济第一强省广东阳江机场选址被批复,或将在2025年开工建设,这将极大地方便粤西人民的交通出行;8月,德江机场建设指挥部透露,已建设两年的贵州铜仁德江机场工程力争在2025年末实现通航......由此看来,各省市正在掀起新一轮的民航机场建设浪潮。
此外,还有一些特大城市正在谋划建设“双机场”,一些经济实力雄厚的大省计划进入“市市通机场”时代。在这场机场“建设战”中,各省市表现如何?他们又为何要“拼命”修建机场?
新一轮机场建设潮开启,各省市或进入“市市通机场”时代
国家民航局2023年年末数据显示,全国共有259座民用运输机场,其中,新疆是民用机场最多的地区,全区共有26座机场。根据新疆机场集团的规划,到“十四五”末,新疆民用机场数量将达33个。
此外,内蒙古、四川、山东等7个省份的民用运输机场数量也在10座及以上。值得注意的是,在民用机场数量超过10座的8个省份中,75%的省份位于中西部地区,而很多经济大省的机场数量都相对匮乏。

图源:政研院制图
比如,广东有21个地级市,但截至2023年年末,广东只有广州、深圳、珠海、揭阳、湛江、惠州、佛山、韶关、梅州9个城市有机场。因此在今年,广东加快了机场建设的脚步。除了计划在2025年动工的阳江机场外,珠三角枢纽(广州新)机场也预计在年内开工建设。这样,经济大省广东将拥有11个民用运输机场。
江苏作为全国排名第二的经济大省,下辖13个地级市中有9个城市有民用机场。但苏州市作为江苏省GDP总量最高的地级市,却一直没有民用运输机场。近年来,要在苏州建设机场的规划不绝于耳。2020年9月,国家交通部官方发文,要加快推进苏州机场规划建设;2021年11月,《江苏省“十四五”综合交通运输体系发展规划》文件中提到要规划建设苏州机场;同年12月,《苏州市“十四五”新型城镇化规划》中提到规划建设民用运输机场......苏州机场的梦想,从省市到国家层面都非常重视。
但在苏州建机场也有诸多因素的制约。苏州周边的上海浦东、虹桥,无锡苏南硕放机场可以服务苏州人民的出行需求。从空间距离来看,苏州到上海虹桥的高铁最快仅需23分钟,苏州到无锡的高铁最快仅需10分钟,苏州人民通过高铁等交通方式便可便捷地到达长三角地区的其他机场。另外,苏南硕放机场的第二大股东是苏州城市建设投资发展(集团)有限公司,持股比例达29.3%。因此,苏南硕放机场也算是1/3个苏州机场。
对于苏州机场何时开工建设,江苏发改委曾在2021年回复网友称,“鉴于苏州周边地区的军民用机场密集,空域资源紧张,军民航飞行矛盾较大,建设苏州机场存在较大难度,目前仍处于研究论证阶段,‘十四五’时期恐难开工建设”。
山东作为GDP总量排名第三的经济大省,去年也加入了建设机场的行动中。2023年11月,《山东省综合立体交通网规划纲要(2023-2035年)》中提到,到2035年,山东省的运输机场要覆盖所有设区市行政中心,达到16个,这意味着,山东在未来将实现“市市通机场”。值得注意的是,枣庄、滨州、聊城、淄博四个地级市的机场建设项目还被纳入“国家民航十四五时期运输机场重点建设项目”。另外,作为山东省内龙头城市的青岛、济南还在谋划建设“第二机场”,成为“双机场”城市。
作为人口大省的河南在前不久也加入了机场建设的“争夺战”中。截至2023年年末,河南只有5座民用机场,而河南下辖有17个地市,常住人口有9815万人,这样看来,河南的机场数量与其服务的人口规模并不匹配。今年7月31日,河南商丘机场工程可行性研究报告已获国家发展改革委批复,建成后将成为省内第6个民用机场。除商丘机场外,根据《河南省“十四五”现代综合交通运输体系和枢纽经济发展规划》,周口机场、潢川机场、平顶山机场、三门峡机场4座机场在建、规划中。

图源:河南省人民政府
辐射、虹吸,机场建设的溢出效应
俗话说:“要想富,先修路。”修建一条3公里的公路或是铁路也许不起眼,但修建一条3公里跑道的机场,便可连接世界。
机场作为超级流量入口,机场有无、机场数量、吞吐量等,都是决定城市综合交通能级的重要指标,也是吸引投资的重要标志。修建机场最根本的原因是为了助力当地经济社会的发展,便利人民生活,还能带动当地居民就业、增收。
2009年,云南腾冲机场通航。在通航短短3年后,2011年腾冲机场的旅客吞吐量便突破50万人次,腾冲机场正式跨入中型机场行列,也促进了当地旅游业的发展。腾冲游客接待人数从2009年的330.5万人次攀升到2023年的1960.3万人次,旅游总收入从2009年的16.2亿元增长到2023年的259.1亿元,年平均增长率为21.9%。
2019年,北京大兴国际机场正式通航,其周边的大兴区榆垡、庞各庄、魏善庄、安定、长子营、采育等七个镇都受到大兴机场通航的好处,镇子中的村民大多在大兴机场找到了新的就业岗位,成为“上班族”。
其次,在中西部地区,民航相比高铁有着十足的性价比优势,这也是中西部省份机场数量多的原因。
在今年的两会中,春秋航空董事长王煜称,当前中国在平原造高铁的价格约为1.5亿元/公里,但中西部地区地形复杂,不少地区县际距离上百公里,市际甚至县际之间高铁的建造成本动辄就要百亿之巨。而修建一个支线机场,一般只需要几亿元,运行和维护费用也低很多。因此,在中西部地区建造机场的经济性比高铁更高。
另外,地方建设机场一旦通航,将会有助于形成临空经济区。临空经济区会对周边地区产生直接或间接的经济影响,出现资金、技术和劳动力的聚集。
青岛空港综合保税区依托青岛胶东国际机场的通航而形成,这个临空经济区的建立,极大地促进了跨境电商、物流、临空高端制造业等优质产业的集聚,也成为了青岛畅通经济的“流量”入口。
今年6月,湖北鄂州在“湖北花湖国际机场开放暨临空经济发展大会”上共签约项目191个,投资总额3651.5亿元,包含人工智能、高端制造、仓储物流、跨境电商、低空经济等类别,紧抓临空经济发展机遇。
但是,机场也不是越多越好,建造机场虽然容易,但也需考虑到运营是否亏损。曾有调查指出,全国200个机场大概有50个是赚钱的,其他的都亏损,照此计算,全国超过七成的机场都在亏钱。
从近5年全国六大上市机场的经营状况来看,除厦门机场外,其余五家机场都有不同程度的亏损。其中,首都机场从2020年至2024上半年一直在亏损,累计亏损金额约为97亿元。

图源:政研院制图
各地拼命修建机场,既有补充交通短板的现实需求,也有拉动经济增长的“流量”需求。在建成机场后,机场能否有充足的客流量、能否实现盈利,航线能否形成良性循环发展,这也是各地需要面对的考验。