中新网6月23日电 综合消息,自6月23日起,多地高考分数线陆续公布。截止26日,全国31省(区、市)高考录取控制分数线均已公布。快来看看,你所在省份的分数线是多少。
北京
普通本科录取控制分数线:448分
特殊类型招生控制分数线:527分

上海
本科录取控制分数线 405分
2023年上海市普通高等学校秋季招生本科各批次录取控制分数线经审定公布如下:

(注:上海市高考本科成绩满分为660分)
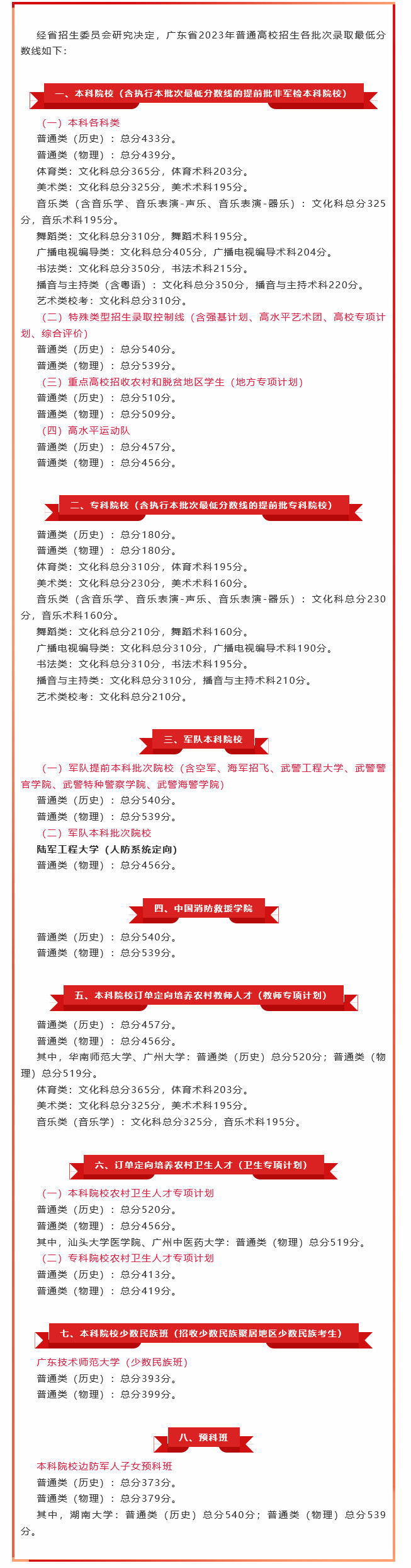
广东
本科各科类
普通类(历史):总分433分。
普通类(物理):总分439分。

吉林
重点本科(第一批):文史类485分,理工农医类463分
一、本科各批次录取最低控制分数线
(一)文史类
1.重点本科(第一批)
最低控制分数线为485分。
2.普通本科(第二批)
最低控制分数线为341分。
(二)理工农医类
1.重点本科(第一批)
最低控制分数线为463分。
2.普通本科(第二批)
最低控制分数线为292分。
宁夏
一本文科488分 一本理科397分
一、文史类
(含国家专项计划、高校专项计划、地方专项计划和军事类、公安类院校或专业)
第一批本科院校录取控制分数线488分
第二批本科院校录取控制分数线421分
高职(专科)录取控制分数线150分
二、理工类
(含国家专项计划、高校专项计划、地方专项计划和军事类、公安类院校或专业)
第一批本科院校录取控制分数线397分
第二批本科院校录取控制分数线340分
高职(专科)录取控制分数线150分
江西
文史类一本533分 理工类一本 518分
2023年江西高招录取分数线权威发布
第一批本科文史类 533分、理工类 518分;
第二批本科文史类 472分、理工类 445分;
文史、理工类高职(专科):200分;
三校生文理类本科:497分;
三校生文理类高职(专科):200分。
云南
一本线文科530分 理科485分
6月23日上午11时,云南省招生考试院公布了云南省2023年普通高校招生录取最低控制分数线,具体如下:
一本文史530,理工485;
二本文史465,理工405;
专科文史200,理工200。
艺术文本科350、专科200,艺术理本科305、专科200。
体育文本科400、专科200,体育理本科340、专科200。
内蒙古
文科本科一批468分 理科本科一批434分
2023年内蒙古普通高考最低录取控制分数线,经内蒙古自治区招生考试委员会6月23日全体会议审议通过,现公布如下:

四川
文科本科第一批527分 理科本科第一批520分
经四川省高等教育招生考试委员会审议通过,四川省2023年普通高校招生考试普通类各批次录取控制分数线已划定。现公布如下:
普通类各批次录取控制分数线
一、文科
本科第一批:527分;本科第二批:458分;专科批:150分。
二、理科
本科第一批:520分;本科第二批:433分;专科批:150分。
▲艺术体育类专业招生文化考试录取控制分数线另文公布
广西
一本理科475分 一本文科528分
6月24日上午,广西划定并公布2023年普通高校招生录取最低控制分数线。
本科第一批录取最低控制分数线:理工类475分,文史类528分。
本科第二批录取最低控制分数线:理工类347分,文史类428分。
高职高专批录取最低控制分数线:理工类180分,文史类180分。体育类专业的录取由文化分数线和体育统考分数线双线控制。各批次的录取最低控制分数线分别为:体育类普通本科批(文化/体育统考):253分/83分;体育类高职高专批(文化/体育统考):160分/60分。
艺术类专业的录取由文化分数线和艺术统考分数线双线控制。各批次的录取最低控制分数线分别为:艺术类普通本科批文化分数线:艺术理类261分,艺术文类321分;艺术统考分数线:美术类226分,书法类249分,音乐类228分,舞蹈类198分,播音主持类218分,广播影视编导类235分,航空服务类242分。
艺术类高职高专批文化分数线:艺术理类126分,艺术文类126分;艺术统考分数线:美术类210分,书法类236分,音乐类185分,舞蹈类185分,播音主持类205分,广播影视编导类219分,航空服务类225分。
安徽
一本文科495分 一本理科482分
6月24日,经省招委会议审议批准,省教育招生考试院公布安徽省2023年普通高校招生各批次录取控制分数线。

贵州
一本线文科545分 理科459分
经贵州省招生委员会审定,贵州省2023年高考文理科最低投档控制分数线为:
文史类第一批本科:545分 ;第二批本科:477分;高职(专科):180分。
理工类第一批本科:459分;第二批本科:371分;高职(专科):180分。
黑龙江
一本线文科430分 理科408分
一、普通类录取控制分数线
1.普通本科一批录取控制分数线:文史 430 分,理工 408 分。 2.普通本科二批录取控制分数线:文史 341 分,理工 287 分。 3.普通高职(专科)批录取控制分数线:文史 160 分,理工 160 分。
二、艺术类录取控制分数线
1.艺术类本科批文化课录取控制分数线:文艺 255 分,理艺 215 分。 2.艺术类高职(专科)批文化课录取控制分数线:文艺 150 分,理艺 150 分。 3.艺术类本科批专业课录取控制分数线:美术与设计学类 180 分,音乐学类 105 分,戏剧与影视学类 140 分,舞蹈学类 207 分,书法学专业 135 分。
三、体育类录取控制分数线
1.体育类本科批文化课录取控制分数线:文体 238 分,理体 200 分。 2.体育类高职(专科)批文化课录取控制分数线:文体 150 分,理体 150 分。 3.体育类本科批术科录取控制分数线:文体 73 分,理体 71 分。
重庆
重庆市2023年全国普通高校各类招生录取最低控制分数线已经重庆市2023年普通高校考试招生工作第二次专题会议审议通过。现公布如下:
一、普通类

二、艺术类

三、体育类

陕西
文科本科一批489分 理科本科一批443分
24日,2023年全国普通高等学校招生陕西省各批次录取最低控制分数线公布。
本科一批:文史类489分,理工类443分。
本科二批:文史类403分,理工类336分。
高职(专科):文史类150分,理工类150分。
艺术(文):文化课本科分数线302分,专科分数线105分;
艺术(理):文化课本科分数线252分,专科分数线105分。
部分院校对文化课分数线有特殊要求的,以该校招生章程有关规定为准。
山西
本科一批:文史490分 ,理工480分;
本科二批 :文史418分,理工396分。
天津
普通本科录取控制分数线为472分
普通本科(含提前本科批次A、B阶段,普通本科批次A、B阶段)录取控制分数线为472分。
普通高考艺术类体育类本科批次录取控制分数线确定:
艺术类(不含戏剧与影视学类):330分
艺术类(戏剧与影视学类):472分
体育类:423分
福建
福建省2023年普通高考各类录取控制分数线具体如下:

江苏

辽宁
普通高等学校招生文化课录取控制分数线
普通类 历史学科类
特殊类型招生控制分数线: 495分
本科控制分数线: 404分
专科(高职、提前专科)控制分数线:150分
普通类 物理学科类
特殊类型招生控制分数线:494分
本科控制分数线:360分
专科(高职、提前专科)控制分数线:150分
体育类 历史学科类
本、专科(高职)文化成绩控制分数线:150分
体育类 物理学科类
本、专科(高职)文化成绩控制分数线:150分
艺术类 历史学科类
本科文化成绩控制分数线:303分
本科舞蹈学、舞蹈表演、舞蹈编导、表演(仅限京剧表演)专业文化成绩控制分数线:250分
专科(高职)文化成绩控制分数线:150分
艺术类 物理学科类
本科文化成绩控制分数线: 270分
本科舞蹈学、舞蹈表演、舞蹈编导、表演(仅限京剧表演)专业文化成绩控制分数线:235分
专科(高职)文化成绩控制分数线:150分
高水平运动队
文化成绩控制分数线:
历史学科类:404分,物理学科类:360分
少数体育测试成绩特别突出的考生文化成绩控制分数线:
历史学科类:282分,物理学科类:252分
河南
本科一批:文科547分、理科514分;
本科二批:文科465分、理科409分。

河北
普通类本科批录取控制分数线 历史科目组合:430分
普通类本科批录取控制分数线 物理科目组合:439分

新疆
普通类
文科 本科一批次:458分 本科二批次:354分
理科 本科一批次:396分 本科二批次:285分

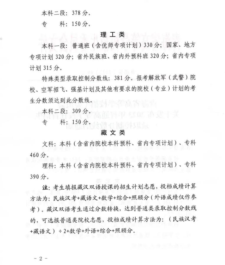
青海
本科一段 普通班 文史类:406分
本科一段 普通班 理工类:330分
特殊类型录取控制分数线 文史类:435分
特殊类型录取控制分数线 理工类:381分




海南
普通类 本科批:483分
普通类 国家专项计划:483分
普通类 部分特殊类型招生投档最低控制分数线:569分

甘肃
本科一批 理工类:433分 文史类:488分
本科二批 理工类:337分 文史类:420分


湖南
本科普通类 历史类:428分 物理类:415分
特殊类型招生录取控制参考分数线 历史类:482分 物理类:477分

浙江
普通类第一段488分,第二段274分
特殊类型招生控制线:594分

山东
普通类 特殊类型招生控制线520分 一段线443分 二段线150分

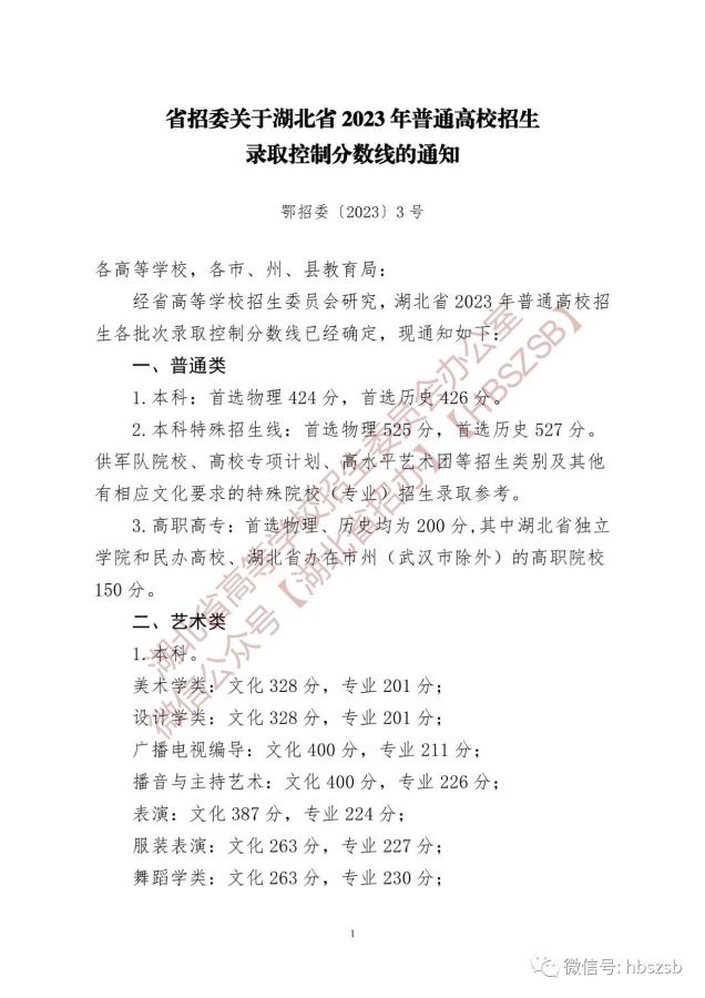
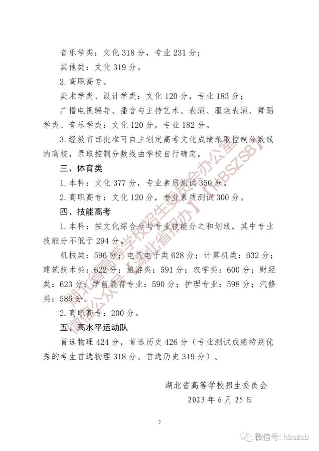
湖北
普通类本科 首选物理:424分 首选历史:426分
普通类本科特殊招生线 首选物理:525分 首选历史:527分


西藏
普通生源招生录取最低控制分数线
文史类本科一批:A类考生320分,B类考生400分。
理工类本科一批:A类考生300分,B类考生400分。

