回咸高校毕业生:大家好!
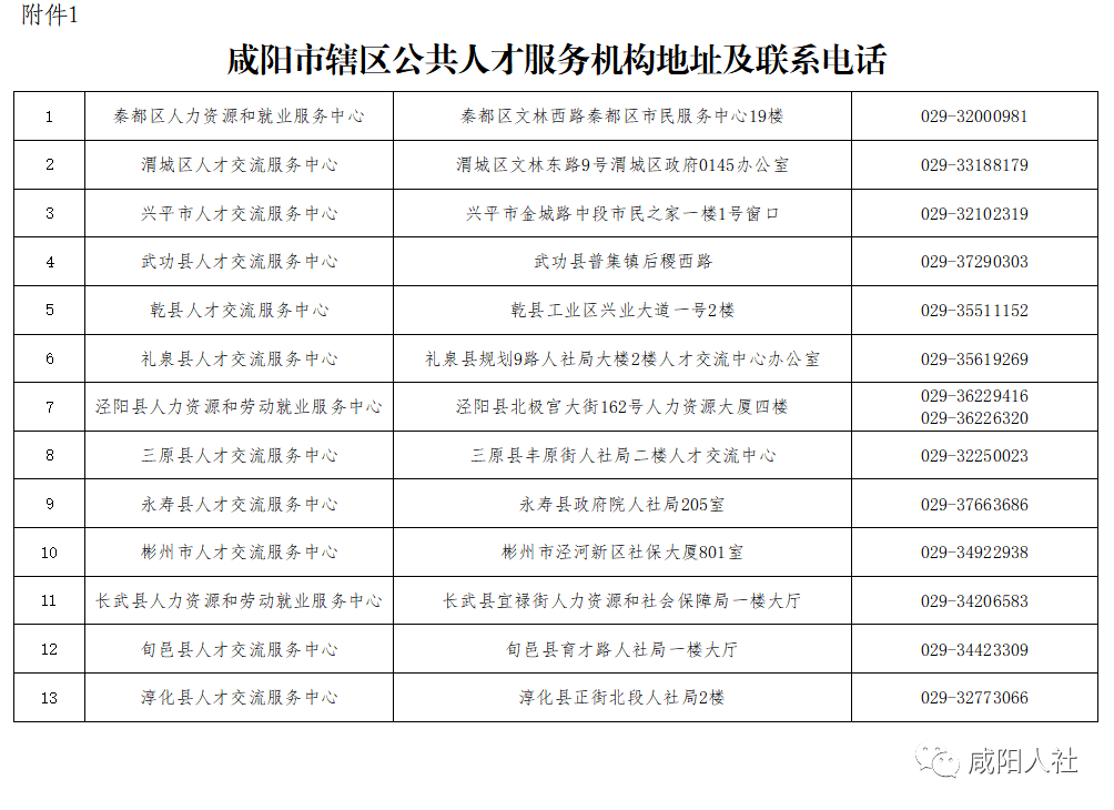
根据《国务院办公厅关于进一步做好高校毕业生等青年就业创业工作的通知》(国办发〔2022〕13号)要求,从2023年起,取消高校毕业生就业报到证,建立毕业去向登记制度。为进一步规范和优化档案接收流程、依据归口管理的原则,毕业生毕业后,其人事档案可采取机要通信或者邮政特快专递的形式转递至户籍所在地的县级公共人才服务机构。(具体邮寄地址及联系电话详见附件1)
高校毕业生档案是参加机关公务员考录和国有企事业单位招聘、办理政审考察、申报职称评审和核定社保待遇等事项的重要依据。请毕业生在档案寄出后,及时与户籍所在地县级公共人才服务机构确认档案接收情况,在档案转递信息查询核验服务期内(毕业离校后6个月内)持身份证、户口本到户籍所在地县级公共人才服务机构办理档案托管相关手续。
附件:
1.咸阳市辖区公共人才服务机构地址及联系电话
2.2023年高校毕业生档案查询方法
咸阳市人力资源和社会保障局
2023年5月4日

