京政发〔2022〕17号
各区人民政府,市政府各委、办、局,各市属机构:
现将《北京市“十四五”时期交通发展建设规划》印发给你们,请认真贯彻落实。
北京市人民政府
2022年4月10日
北京市“十四五”时期交通发展建设规划


前言
“十四五”时期是我国全面建成小康社会、实现第一个百年奋斗目标之后,乘势而上开启全面建设社会主义现代化国家新征程、向第二个百年奋斗目标进军的第一个五年。交通发展将向更加注重质量效益转变、向更加注重各种交通方式一体化融合发展转变、向更加注重创新驱动转变。《北京市“十四五”时期交通发展建设规划》是全面落实《交通强国建设纲要》的第一个五年规划。未来五年,新一轮技术革命将带来行业的深刻变革,国家系统布局“新基建”,北京建设全球数字经济标杆城市,将加快交通数字化转型和智能化升级,构建综合、绿色、安全、智能的立体化现代化城市交通系统。
本规划依据《京津冀协同发展规划纲要》《北京城市总体规划(2016年-2035年)》《交通强国建设纲要》《国家综合立体交通网规划纲要》《“十四五”现代综合交通运输体系发展规划》和《北京市国民经济和社会发展第十四个五年规划和二〇三五年远景目标纲要》等制定,明确了“十四五”时期北京交通发展建设的总体要求、具体指标和主要任务,是指导“十四五”时期北京交通发展建设的行动纲领。
一、发展基础
“十三五”时期是北京发展史上具有重要里程碑意义的五年,北京交通事业发展成效显著。京津冀核心区1小时交通圈、相邻城市间1.5小时交通圈基本形成,中心城区绿色出行比例提升至73.1%,高峰时段平均道路交通指数降低至5.48(2019年数据),“慢行优先、公交优先、绿色优先”理念深入人心,道路交通拥堵态势得到有效控制,为实施京津冀协同发展战略、落实首都城市战略定位、加强“四个中心”功能建设、提高“四个服务”水平奠定了坚实基础。
(一)京津冀交通一体化跃上新台阶
1.形成航空“双枢纽”格局
2019年9月底北京大兴国际机场正式投运,成为国家发展的新动力源和面向世界的新国门,国际交往服务功能明显提升,“五纵两横”外围综合交通体系同步实施,京津冀协同发展取得明显成效。北京首都国际机场航线网络结构与综合交通体系持续完善。航空“双枢纽”格局初步形成,年旅客吞吐量超过一亿人次。
2.构建“轨道上的京津冀”
京雄城际铁路全线建成通车,北京至雄安新区实现50分钟快速通达。京张高铁开通运营,增加北京至西北方向高铁通道。城际铁路联络线一期加快建设,京港台高铁、京哈高铁、京唐城际、京滨城际铁路建设全面提速,区域城际铁路网正在加速形成。截至“十三五”期末,京津冀范围内已规划的7条国家干线铁路建设不断推进,以北京、天津为核心枢纽,贯通连接河北各地市的全国性铁路网已基本形成。北京市域范围铁路运营总里程达1351公里,完成城市总体规划2035年目标(1900公里)的71.1%。
3.推进综合交通枢纽建设
建成京张高铁配套清河火车站、北京朝阳站等铁路枢纽,完成北京北站改造工程,开工建设北京城市副中心站和北京丰台站改建工程。北京市域内规划8座铁路全国客运枢纽站全部进入加速完成期,有力支撑“轨道上的京津冀”多层级铁路网络衔接、融合。路地联动、综合施策,完成北京南站、北京西站和北京站交通综合治理任务,接驳交通保障能力和服务品质持续改善。
4.路网通达性进一步提升
北京市域内国家高速公路网“断头路”清零,冬奥会和冬残奥会、世园会保障项目、北京大兴国际机场配套道路建成通车。“十三五”时期高速公路新增里程191公里,总里程达1173公里。大力推进普通国市道建设,区域路网持续完善,全市公路总里程达22264公里,较“十二五”期末增加379公里,完成城市总体规划2035年目标(23150公里)的96.2%,普通国市道二级路以上比例达89.4%。完成综合检查站规划建设和运维管理顶层设计,建成京礼高速延崇站,实现异地建站新突破。
5.促进京津冀运输服务一体化
人流、物流、信息流一体化加快实现。38条跨省公交线路实现常态化运营,总里程达2700公里,日均客运量超过20万人次。加快省际毗邻地区道路客运班线公交化改造,完成平谷至遵化、宝坻、蓟县等5条客运班线的公交化改造,“省际公交化”成为常态,跨区域出行更加便捷。推进交通一卡通跨区(市)域、跨运输方式互通,累计发行北京交通互联互通卡700余万张,实现与全国288个城市互联互通。实现京杭大运河(通州城市段)游船通航。依托京津冀综合交通运输通道,实现部分区域性快递分拨中心外迁,跨区域物流体系更加完善。推进京津冀交通领域立法协同。
(二)“四个中心”保障能力增强
1.持续优化交通出行结构
截至“十三五”期末,北京市中心城区绿色出行比例达73.1%,较“十二五”期末增长2.4个百分点,进一步缩小与城市总体规划2035年目标(80%)之间的差距。
轨道交通网络扩大覆盖,服务品质全面提升。“十三五”时期8号线(三期、四期)、6号线西延、大兴机场线等轨道交通线路(段)通车,新增运营里程172.9公里、达727公里,工作日客运量最高突破1377万人次,居全国第一。市郊铁路运营线路增至4条、市域内运营里程达364.7公里。截至“十三五”期末,轨道交通(含市郊铁路)总里程达1091.7公里。轨道交通运营组织持续优化,10条线路发车间隔小于2分钟,列车服务可靠度达3051.11万车公里/次,较“十二五”期末提升近7倍。适时采取超常超强网络化运营措施,有效保障了市民出行需求。实现全市轨道“一码通乘”和移动支付全覆盖,发布轨道列车时刻表,乘客出行更加便捷。2020年国际地铁协会(CoMET)KPI对标中北京地铁排名第一。
努力优化公交运输服务,服务水平持续改善。完成三环路、京藏高速、京港澳高速、成府路等公交专用道施划,新增公交专用道里程579.6车道公里,总里程达1005车道公里,完成城市总体规划2035年目标(1500车道公里)的67%,公交专用道基本成网,公交路权得到进一步保障。发布《北京市地面公交线网总体规划》并持续优化地面公交线路,实现三环内24小时公交全覆盖。丰富多样化公交服务模式,新增开行定制班车线路、旅游公交、高铁快巴(北京南站)、医院专线等多样化公交线路135条,总数达455条。截至“十三五”期末,中心城区建成区地面公交站点500米覆盖率达100%,公交线网密度达3.35公里/平方公里。天通苑北综合交通枢纽投入运营,清河站配套交通枢纽主体完工,望京西交通枢纽实现开工,城市公共交通衔接换乘效率得到提升。实现北京交通APP查询公交实时到站信息线路全覆盖,推进公交二维码支付,实现“一码通行、互联互通”,不断提升乘客出行体验,使乘客出行可计划、可预期。“公交都市”建设通过验收,荣获“国家公交都市建设示范城市”称号。
步行和自行车重新回归城市,慢行出行环境显著改善。编制完成十余项规划、标准和规范,完成《步行和自行车交通设施改善技术指南》修订,出台《步行和自行车交通环境规划设计标准》,推进行业标准化、规范化发展。建成全国第一条自行车通勤专用路,全长6.5公里,日均通行量超4000辆次,有效提升回龙观至上地通勤出行效率。实施慢行系统品质提升行动,完成中心城区次干路及以上3218公里慢行系统治理工作,慢行系统逐步连片成网。完成CBD西北区、回龙观等9处慢行系统示范街区建设,以点带面推动全市慢行交通环境整体提升。
2.持续缓解交通拥堵
中心城区道路拥堵状况逐步缓解,道路交通指数持续下降,“十三五”期末道路交通指数5.48(2019年数据),较“十二五”期末5.7下降了3.9%。
持续推进城市道路网建设。建成广渠路二期和东延、长安街西延、运河东大街、林萃路、马家堡西路南延、金中都南路、西三旗南路等城市快速路和主干路,建成197条次支路,城市道路总里程达6147公里,较“十二五”期末减少276公里(受片区开发和拆迁因素影响),其中快速路390公里(较“十二五”期末增加6.7公里)、主干路1020公里(较“十二五”期末增加50.7公里)、次干路682公里、支路及以下道路4055公里。
多措并举调控拥车、用车。实施小客车指标调控政策,制定面向“无车家庭”指标配置方案,2020年面向无车家庭一次性增发2万个新能源小客车指标。截至“十三五”期末,全市机动车保有量为656.95万辆(其中小客车527.3万辆),有效控制了小客车过快、无序增长态势。制定实施高排放货车通行管理措施,外埠进京货车数量降低26%,国三排放标准柴油货车全市域禁行。加强外埠客车进京通行证管理,限制办理次数及有效时间,长期在京使用的外埠客车数量下降56%。持续加大对租售小客车指标、轻微型货车非法改装和闯禁行等违法行为的打击力度。
3.智慧交通助力便捷出行
一体化出行服务加速推进。在全国率先出台交通出行数据开放管理办法,深化大数据在城市交通治理中的应用,促进交通行业和互联网企业深度融合。大力发展共享交通,打造基于移动智能终端技术的服务系统,实现“出行即服务”,推出国内首个绿色出行一体化服务(MaaS)平台,覆盖全市95%以上公交线路,实时信息匹配准确率超过97%,用户数累计达2400余万人,为市民合理选择出行时间、出行方式和出行路线提供高品质、精细化服务。实现北京市公共交通“一码通乘”,累计注册用户超过920万人,跨方式刷码比例超过20%,公共交通换乘更加便捷。
科技创新成果丰硕。推进延崇“智慧高速”建设,在国内率先开展高速公路封闭场景下的车路协同测试。开放全国首个40平方公里的自动驾驶测试区域,测试道路达200条700公里,共87辆自动驾驶车辆取得测试牌照,测试里程超过200万公里,自动驾驶发展水平全国领先。轨道交通首都机场线在全国率先尝试基于EUHT-5G(超高速无线通信技术)的地铁通信传输平台,综合承载列车控制系统、视频监视系统、乘客信息系统、列车广播等多种业务,向乘客提供多元化的乘车体验。开通国内首条拥有完全自主知识产权、全自动运行的轨道交通燕房线。北京大兴国际机场仪表着陆系统(ILS)ⅢB类低能见度运行保障、全区域全天候高级地面活动与控制化系统(A-SMGCS)四级灯光引导、使用平视显示器(HUD)实施跑道视程(RVR)75米起飞能力等三项技术均达到世界领先水平。
4.能源结构调整成效初现
优化载运工具能源结构,累计淘汰营运柴油货车6.9万辆,公交车辆中清洁能源和新能源比例达90.2%,纯电动出租车比例达15.8%,全面推进汽柴油动力游船更新为清洁能源。实施绿色货运奖励、新能源货车通行权优先政策。绿色邮政建设初见成效,新能源快递车辆比例近40%,电子运单使用率达99%。依托“公转铁”试点推动300万吨大宗货物由公路转向铁路,实施重点货类公铁联运等六大工程,到发铁路运输比例逐年提高,生产用煤全部实现铁路运输。建成北京市交通领域节能减排统计监测平台(二期),获批成立“国家能源计量中心(城市交通)”。
5.安全服务保障能力持续提升
圆满完成一系列重大活动交通保障。构建扁平高效的“三级体系、二级指挥”调度机制,通过调控出行需求、增加公共交通运力、加强秩序整治和强化设施安全运行,圆满完成国庆70周年庆祝活动、“一带一路”高峰论坛、中非合作论坛北京峰会等重大活动交通保障任务。加快冬奥交通项目建设,清河交通枢纽及配套道路、松闫路改线、京礼高速及阪泉服务区等建成运营。圆满完成各类军事运输、国防科研运输等重大活动交通保障任务。
城市副中心交通保障有力。提升轨道交通6号线、7号线、八通线等线路运力,加强城市副中心与中心城区快速联系。完善城市副中心路网体系,建成广渠路东延和行政办公区周边通济路、运河东大街等重点道路,开工建设东六环入地改造工程。提升公共交通服务水平,建成土桥公交中心站,加快建设东小营中心站、东夏园综合交通枢纽等枢纽场站。开通22条接驳行政办公区的定制公交线路。优化互联网租赁自行车投放布局,提高出行可达性和便捷性。
交通系统运行平稳有序、安全可靠。健全完善交通行业安全双重预防控制体系,制定本市交通行业安全生产领域改革发展实施方案,交通行业整体实现安全生产突发事件数、亡人数、伤人数逐年下降,未发生较大以上生产安全责任事故,行业安全生产管理水平显著提升。道路交通安全水平总体平稳,“十三五”期末万车死亡率为1.47,呈持续下降趋势。
(三)交通综合治理构建新格局
1.全面升级交通综合治理工作机制
成立北京市交通综合治理领导小组,加强高位协调,从更深层次、更广领域对“交通病”进行综合治理,形成“市区联动、部门协同、社会参与”的共担共治、综合治理工作格局。综合执法改革基本完成,首次实现交通系统全部执法门类的行政处罚及相关行政检查、行政强制的集中统一执法。
2.深入推进精治共治法治
以道路停车治理为突破口,全面加强静态交通秩序管理。机动车停车秩序和互联网租赁自行车停放秩序明显改善。实施道路停车改革,“停车入位、停车付费、违停受罚”观念深入人心。以全面实行道路停车电子收费、纳入政府非税收入和规范管理为标志,推动全市道路停车改革,全市施划7.6万个道路停车位,实现了“人工现金收费模式”向“电子收费模式”转变、“经营性收费”向“行政事业性收费”转变。合理增加停车设施供给,推进中心城区和通州区29个居住区停车设施建设项目。实现330个停车场、2.8万个停车位错时共享,充分利用存量车位缓解“停车难”问题。围绕轨道站点建成41个驻车换乘(P+R)停车场,平均利用率超过80%。出台资金奖励政策,鼓励、推动社会力量参与机动车停车设施建设和运营服务。“十三五”期末全市停车位数量约424.7万个,其中配建停车位占总量的96.3%。互联网租赁自行车监管与服务平台正式投入使用,接入3家企业90万辆自行车动、静态数据。开展互联网租赁自行车专项治理,在中心城区和通州区施划自行车停放区1.5万个,规范引导互联网租赁自行车停放,净化城市环境。
创新社会治理体系,持续开展交通堵点治理。按照治理难度、治理周期、对系统影响程度,将全市堵点分为三级,市区联动开展滚动治理。发布中小学校、医院周边交通拥堵治理工作实施方案,落实学校、医院主体责任并开展定期监测,有效缓解了学校、医院周边拥堵。“十三五”时期累计治理堵点943处。
加强交通法治环境建设,依法治理取得新进展。出台《北京市机动车停车条例》《北京市非机动车管理条例》《北京市查处非法客运若干规定》《北京市小客车数量调控暂行规定》等13部交通领域地方性法规、规章,为打击违法行为、推进行业健康发展提供法规支撑。制定网约车管理实施细则、互联网租赁自行车指导意见、私人小客车合乘意见等336个规范性文件,为解决北京交通发展中的热点难点问题提供了制度支撑。积极稳慎制定深化改革推进出租汽车行业健康发展政策,促进巡游车转型升级,规范网约车发展。落实新版《道路旅客运输及客运站管理规定》,关停丽泽等6个长途客运站,缓解中心城区交通压力。加大交通违法打击力度,搭建“一组两办”组织架构,建立“黑车”治理长效机制;印发“黑车治理”专项行动方案,推进委托执法和行政强制执行工作,形成执法闭环。制定执法工作规则、执法工作协作办法,推进执法规范化建设。在全国率先启动公路超限非现场执法工作,全路网超限超载率连续10年维持在1%以内,处于全国领先水平。
总体来说,“十三五”时期综合交通运输体系建设成效显著,交通运输治理体系和治理能力现代化迈出新步伐。与此同时,交通行业正处于转型发展的关键时期,交通发展不平衡不充分的矛盾依然突出,居民出行仍面临通勤距离长、出行不便捷和交通拥堵等诸多“痛点”,交通系统仍存在一些薄弱环节:
一是交通出行结构和能源结构优化需要加强。绿色出行比例与规划目标还有较大差距,且出行比例调控难度不断增大,须进一步强化全社会绿色出行理念,优化绿色出行供给和拥车用车调控政策。交通领域距离碳达峰碳中和目标差距较大,除提高绿色出行比例外,还需大力推动交通运输工具新能源化,不断降低交通领域碳排放。
二是交通设施在更高水平的互联互通需要加强。京津冀区域城际铁路互联互通水平仍需提升,轨道交通对京津冀协同发展和“一核两翼”空间格局的支撑仍然不足;轨道交通线网层级还不完善,已开行市郊铁路的通勤功能尚未充分发挥,轨道交通“四网融合”(干线铁路、城际铁路、市郊铁路、城市轨道交通)仍在起步阶段,整体网络化运营效能仍然不高。城市道路网层级结构有待优化,次干路、支路等低等级道路规划实施率低,道路网密度距离发展要求仍有差距。依托城市道路网的地面公交线网站点覆盖有待完善,公交出行效率及可靠性有待提高。步行和自行车出行环境仍有待改善,安全连续的专用路权仍有短板。轨道交通、地面公交、自行车、步行等网络间的“多网融合”有待强化。交通枢纽建设进度仍然滞后,支撑各交通方式联通的作用仍然不强。
三是交通运输治理体系和治理能力现代化需要加强。立体化、现代化综合交通运输体系尚未完全建立,地域间、行业间、部门间壁垒仍然存在,各运输方式一体化融合发展的体制机制仍不健全。过度依赖行政手段的粗放管理模式没有得到根本改变,市场、经济、法律、技术等手段运用不足。市场治理规则有待完善,统一开放、竞争有序的现代交通市场体系仍未健全。社会参与交通治理仍需进一步扩大,社会组织依法自治、自发自律以及公众文明出行、共建共治共享的意识有待强化。
四是交通行业与新技术深度融合需要加强。“互联网+交通”正深刻改变着居民的出行方式,传统行业的转型升级仍然滞后,新技术与行业管理的深度融合仍显不足。交通服务模式、服务品质与新时代人民对交通个性化、多样化、品质化的期待仍有差距,借助新技术推进交通供给侧结构性改革仍处于探索阶段。
二、发展环境
(一)形势要求
“十四五”时期,首都交通事业发展面临一系列新机遇新挑战,对北京完善综合交通体系工作提出新要求。
2019年9月,习近平总书记出席北京大兴国际机场投运仪式时强调,城市轨道交通是现代大城市交通的发展方向。发展轨道交通是解决大城市病的有效途径,也是建设绿色城市、智能城市的有效途径。北京要继续大力发展轨道交通,构建综合、绿色、安全、智能的立体化现代化城市交通系统,始终保持国际最先进水平,打造现代化国际大都市。
建设交通强国要求交通发展实现“三个转变”,即推动交通发展由追求速度规模向更加注重质量效益转变,由各种交通方式相对独立发展向更加注重一体化融合发展转变,由依靠传统要素驱动向更加注重创新驱动转变。
国家、区域和城市发展战略要求交通系统做好支撑,牢牢把握交通“先行官”定位,融入构建新发展格局、打造国内国际双循环核心枢纽、落实京津冀协同发展战略、实施城市总体规划、推进“两区”建设、推进新一轮城市更新,为重大战略落地实施提供基础保障。
人民群众对“美好出行”的需求不断提升,对交通发展质量提出更高要求,交通发展应秉持“以人为本”理念,着力为人民群众提供高品质出行服务。
实现碳达峰后稳中有降对交通绿色发展提出更高要求,交通领域碳排放量占全社会碳排放量比重较高,减排任务很重,必须采取积极行动,在“十四五”时期迈出坚实步伐。
科技创新与新技术发展应用正在深刻改变传统交通发展模式,国家系统布局“新基建”、北京建设全球数字经济标杆城市,将加速交通发展转型升级。
(二)需求变化
1.客运需求
“十四五”时期,非首都功能进一步疏解,首都功能核心区将逐渐“静下来”,城市副中心、多点新城、环京周边地区的出行需求将显著增加。人民群众对交通出行品质的要求显著提高,交通需求将进一步呈现多样化、个性化、差异化特点。交通系统将进一步深化供给侧结构性改革,实现更加灵活调度组织,以满足不同区域、不同类型出行需求,提供便利化服务。
预计2025年中心城区日均出行总量将达约4100万人次,较“十三五”期末3619万人次增长约13%。城市副中心与中心城区之间的客流交换量显著增加。随着“一市两场”(北京首都国际机场和北京大兴国际机场)服务能力不断提升以及城际铁路网不断完善,预计城市对外客运中民航、铁路客运量将持续上升,公路客运量将呈下降态势。
2.货运需求
“十四五”时期,随着非首都功能疏解和运输结构调整向纵深推进,物资供需总量将稳中有升,预计2025年将达约3.87亿吨(“十三五”期末约3.7亿吨),公路、铁路、航空、管道运输将呈现差异化发展趋势,大宗货物“公转铁”持续推进,公路货运量有所降低,铁路、航空与管道货物运输量略有上升;正南、东南和东部物资流通带将强化,北京大兴国际机场及临空经济区、京平公转铁综合物流枢纽产业园等将成为新的物资流通区域;邮政快递业新模式新业态不断涌现,生产性物资品类将下降,生活类物资等需求将持续增长。
(三)发展趋势
在交通发展外部形势要求和客货运输需求特征变化的基础上,未来交通将呈现以下主要发展趋势:
一体化。综合交通体系整体效能持续提升,多方式交通网络融合发展,依托MaaS平台,跨方式、跨区域一站式服务能力显著提升,实现旅客联程联运、货物多式联运。
人本化。由车本位向人本化转变,更加注重满足人民群众日益多样化、个性化的出行需求,差异化交通服务供给模式不断丰富。
便利化。快速交通网络逐步完善,实现交通出行热点区域之间大容量、快速化交通通道覆盖,多种方式之间换乘便捷,居民通勤出行效率大幅提升。公共交通服务人口、岗位比例持续提升,居民出行更加便捷。
绿色化。为实现碳达峰后稳中有降,交通领域节能减排降碳工作将继续向纵深推进,绿色出行比例持续提升,运输结构持续优化,新能源车加快替代传统燃油车。
智慧化。交通行业加速数字化、智慧化转型升级,科技创新水平大幅提升,实现交通建设、运行、服务、管理全链条信息化和智慧化。
集约化。在资源环境约束背景下,交通系统更加强化资源集约化高效利用,实现要素市场化配置,提升交通发展质量效益。
现代化。交通体系更加综合、绿色、安全、智能,全社会交通文明水平不断提升,交通秩序和交通运行状况持续向好,交通运输治理体系和治理能力现代化水平明显提升。
三、总体要求
(一)指导思想
坚持以习近平新时代中国特色社会主义思想为指导,全面贯彻落实党的十九大和十九届历次全会精神,深入贯彻习近平总书记对北京一系列重要讲话精神,坚持稳中求进工作总基调,完整、准确、全面贯彻新发展理念,坚持以首都发展为统领,深入实施人文北京、科技北京、绿色北京战略,以推动高质量发展为主题,以深化供给侧结构性改革为主线,以改革创新为根本动力,以满足人民日益增长的美好生活需要为根本目的,统筹发展和安全,牢牢把握交通“先行官”定位,着力推动交通发展由追求速度规模向更加注重质量效益转变、由各种交通方式相对独立发展向更加注重一体化融合发展转变、由依靠传统要素驱动向更加注重创新驱动转变,着力落实慢行优先、公交优先、绿色优先,构建综合、绿色、安全、智能的立体化现代化城市交通系统,着力优化供给、调控需求、强化治理,打造一流设施、一流技术、一流管理、一流服务,建设人民满意、保障有力的首善交通,为加强“四个中心”功能建设、提高“四个服务”水平和京津冀协同发展提供支撑,为加快建设交通强国和构建新发展格局做出北京贡献。
(二)基本原则
坚持以人民为中心。坚持以人为本、需求导向,落实“慢行优先、公交优先、绿色优先”,实现综合交通体系和谐有序运转,打破区域和行业壁垒,优化各种交通方式之间的衔接换乘,满足出行者全时程出行服务需求。
坚持服务大局。以首都发展为统领,牢牢把握交通“先行官”定位,发挥交通基础性、先导性、战略性和服务性的“开路先锋”作用,坚持交通引导城市发展模式,支撑城市空间布局和功能优化调整,支撑首都“四个中心”功能建设、“四个服务”水平提升,支撑京津冀协同发展,支撑加快建设现代化经济体系和构建新发展格局。
坚持高质量发展。推动质量变革和交通发展模式转变,将新发展理念贯穿到发展全过程、各领域,以安全、便捷、高效、绿色、经济为价值导向,持续完善交通运输高质量发展的指标体系、统计体系、政策法规体系、绩效评价体系,以系统观念推进交通运输降本增效、高质量发展。
坚持一体化融合发展。推动效率变革和发展路径转变,建设更加经济、高效的现代化综合交通体系,协同推进各种交通方式硬联通和软联通,着力推进基础设施联通、运输服务联程、技术标准兼容、要素资源共享、体制机制衔接,提升综合交通运输整体效率。
坚持创新驱动。通过技术创新、机制创新实现服务创新。把数字化作为创新驱动的主引擎,加快推动新技术与交通运输深度融合,推进装备技术升级,加速新业态新模式发展,全面推进交通运输数字化转型、智能化升级。
坚持综合治理。坚持“优化供给、调控需求、强化治理”,推进交通综合治理。以优化供给为基础,持续推进供给侧结构性改革,打造一流设施、一流技术、一流管理、一流服务的绿色交通系统;以调控需求为目标,坚持“限”和“推”双向发力,持续优化拥车用车管理,助推小汽车出行更多转向绿色出行,形成更加合理的交通出行结构;以强化治理为保障,持续推进交通运输治理体系和治理能力现代化,为实现交通供需匹配、首都交通高效韧性运行提供保障。
坚持安全底线。安全是交通运输的红线、底线和生命线,保障生命安全是交通运输发展的基本前提。统筹发展和安全,强化提升人员素质、提高车辆设备设施质量、改善运营环境和管理的安全基础,强化隐患排查治理、实施动态监测预警和抢修救援能力,建设平安交通。
(三)主要目标
1.二〇三五年远景目标
到2035年,基本建成综合、绿色、安全、智能的立体化现代化城市交通系统,打造一流设施、一流技术、一流管理、一流服务,建设人民满意、保障有力的首善交通。
——对外交通体系。京津冀成为国家综合立体交通网主骨架的重要一极,与长三角、粤港澳大湾区、成渝地区双城经济圈之间形成综合性、多通道、立体化、大容量、快速化的交通主轴,构建多方式、多通道、便捷化的京哈、京藏交通走廊,并形成京延通道。京津冀城市群率先建成城际铁路网,形成“轨道上的京津冀”。率先实现京津冀城市群内部2小时、全国主要城市3小时通达,“全球123快货物流圈”(国内1天送达、周边国家2天送达、全球主要城市3天送达)。
——交通枢纽体系。北京作为国际性综合交通枢纽城市,联动天津、雄安、石家庄等城市,打造面向世界的京津冀国际性综合交通枢纽集群。围绕北京首都国际机场和北京大兴国际机场2个国际航空枢纽、北京站等10个全国铁路客运枢纽、若干个区域客运枢纽组成的多层级客运枢纽,构建协同融合、衔接高效的综合交通枢纽体系。打造北京天津雄安全球性国际邮政快递枢纽集群。
——城市综合交通体系。打造1小时“门到门”通勤圈,形成轨道交通、地面公交、步行和自行车等多网融合、便捷衔接的城市综合交通体系。推动轨道交通“四网融合”,构成2500公里以上的轨道网,有效支撑首都圈内5万人口以上城镇组团发展和通勤需求。地面公交、慢行交通、出租车(含巡游车和网约车)和小客车与轨道交通高效衔接,实现多方式协同发展,提升交通服务品质。建成步行和自行车友好城市,形成连续安全的慢行交通网络,慢行交通成为市民健康生活的一部分。创新服务模式,实现对交通需求的实时动态响应,让人民群众享受“出行即服务”。交通出行安全有序,交通系统韧性显著提升。
——综合治理体系。形成适应交通高质量发展的体制机制和统一开放竞争有序的交通运输市场,构建起综合交通运输新型治理机制,实现交通运输治理体系和治理能力现代化。完善综合交通大数据中心体系、综合交通运输信息平台和智慧出行平台,构建数字化城市交通平行系统,实现城市交通系统全方位感知,为设施规划建设、交通管理决策、运营调度组织和出行服务提供支撑保障。发展国际化大都市先进交通文化,形成首都交通文明品牌,彰显公平、健康、理性的交通文明,引领全国交通文明发展。综合交通法规体系完备,不同运输方式法律制度有效衔接,形成行业良好法治环境,法治要求贯穿于综合交通运输规划、建设、管理、运营服务、安全生产各环节全过程。建立以信用为基础的新型监管机制,交通系统法治意识明显增强。
2.“十四五”时期发展目标
初步构建起综合、绿色、安全、智能的立体化现代化城市交通系统,交通发展迈上新台阶。
——国际连接高标准,国门形象得到显著提升。国际交通联系能力大幅提升,“一市两场”国际枢纽功能显著增强,形成国内国际双循环相互促进的重要纽带。加快建设空港集疏运体系,提高空港陆侧交通运行效率,支撑具有国际影响力的世界级空港城建设。
——区域协同高效率,京津冀交通一体化水平显著提升。城际铁路畅通便捷,高速公路辐射能力进一步提升,城市副中心“桥头堡”交通框架基本形成,“一核两翼”交通联系方便快捷。区域交通一体化、公交化水平显著提高,初步构建京津冀城市群2小时交通圈和北京都市圈1小时通勤圈,基本实现市域内1小时快速交通服务全覆盖,有力支撑以首都为核心的世界级城市群发展。
——服务首都高水平,“四个服务”水平显著提升。以首都发展为统领,重大活动服务保障能力显著增强,国际化服务水平显著提升;数字化、智能化转型取得新突破,交通科技水平和创新能力持续攀升;交通文明礼让、信用出行、志愿服务蔚然成风,交通文明程度大幅提升;交通出行品质和效率不断改善,市民对交通出行满意度不断提升。
——行业发展高质量,交通发展质量和效益显著提升。交通出行结构、运输结构和能源结构不断优化,绿色低碳发展水平明显提升;具有首都特点的现代化综合交通体系基本形成,轨道交通“四网融合”取得实质性突破,轨道交通与地面公交、慢行系统的融合发展水平显著提升;智能、平安、绿色、共享交通发展水平显著提高,全方式全时程“一站式”出行服务基本完善;加强区域统筹和城乡统筹,面向所有出行者提供均等化的基本公共交通服务取得新进展;数字经济成为发展新动能,交通产业持续壮大,劳动生产率持续提升。
——综合治理高效能,交通治理现代化水平显著提升。交通治理各领域基础性制度体系基本完善,市场治理规则、规范、标准进一步完善,以信用监管为基础的新型监管机制基本构建,统一开放的交通运输市场基本形成,共建共治共享的治理格局进一步完善。平安交通建设水平显著提高,交通事故伤亡率显著下降,突发事件应急处置能力显著增强,统筹发展和安全的能力进一步增强。
围绕“国际连接高标准、区域协同高效率、服务首都高水平、行业发展高质量、综合治理高效能”等五个方面共设置22项规划指标,其中3项为约束性指标,19项为预期性指标。

四、主要任务
(一)推进轨道交通高质量融合发展
以高质量网络化运营服务为目标,坚持轨道交通新线建设和既有线改造提升并重,着力完善线网层级,构建“四网融合”的快线通勤网络,扩大1小时通勤圈;着力突破技术标准障碍,提升城市轨道交通与市郊铁路融合度,实现“一套体系、一网运营、一票通行、一站安检”;着力突破线网瓶颈,强化网络整体运输效能,推动全网资源共享、高质量网络化运营和降本增效;着力强化轨道线网与城市空间、城市功能、市民出行及由此延伸的增值服务之间的融合,健全“轨道+土地”模式,构建“轨道上的都市生活”。
1.全面实施轨道建设规划,推进多层级轨道网络建设
基本建成“轨道上的京津冀”。落实京津冀核心区铁路枢纽总图规划,以高铁和城际铁路建设为重点,推进跨区域重大轨道交通基础设施建设。推进城际铁路联络线建设,支撑城市副中心和“一市两场”地区发展,提升同城化效应。构建方便快捷的首都市郊铁路体系,编制出台市郊铁路线网规划与五年建设行动计划。推进铁路客货运外环线建设和大型铁路编组站外迁,为开行市郊铁路创造有利条件;立足保障服务本地的城市物资供应配送,推动部分铁路货运场站扩能改造及设施升级。到2025年,市郊铁路运营里程力争达到600公里。
中心城区加密完善线网。全面完成北京市第二期(及第二期调整)轨道交通建设规划,启动实施第三期轨道交通建设规划,加密中心城区轨道交通线网。“十四五”时期新增城市轨道交通运营里程约300公里,轨道交通(含市郊铁路)总里程力争达到约1600公里。
城市副中心加快建设轨道网络。强化交通枢纽功能,建成站城一体的城市副中心站综合交通枢纽,推进轨道交通“四网融合”,同步推进城市航站功能建设。新建城市副中心轨道线网,提升轨道交通服务能力,初步形成“一环六横四纵”的轨道交通格局。

2.推进“四网融合”,构建全域快速轨道网
构建全域快速轨道网,加快实现1小时通勤。推进城市轨道交通郊区线提速改造,通过增加越行线、增购快速列车、开行大站快车,提高平均旅行速度。对城市副中心线、东北环线等市郊铁路增设复线,推动实现市郊铁路高频次公交化服务。按照付费区换乘要求在城市轨道交通与市郊铁路交汇处增建换乘站,对既有换乘站实施升级改造,促进两网融合。推动利用干线铁路、城际铁路为城市(群)提供通勤服务,增加外围停靠站,减轻中心城区交通压力。
突破技术标准障碍,强化城市轨道交通与市郊铁路融合。统一城市轨道交通各专业网络设备接口标准,通过主要设备统型、重要系统制式统一、接口标准规范,建立统一基础支撑体系。推进车辆兼容,采用较小的城市轨道车辆限界、加装双套车载信号及供电系统的双流车,实现车辆兼容、跨线运行。推进票务系统兼容,通过票务APP互联互通、一码通行、付费区换乘和联程运输,实现“一票通行”。实施“信用+智慧安检”新模式,通过人检标准对接、物检标准统一,实现“一站安检”。
3.推进融合发展,提高轨道交通出行占比
构建“轨道上的都市生活”,提高轨道交通对小客车竞争力。强化网城融合,通过增加支线和联络线,提高轨道网与城市通勤需求的匹配度,实现相关重要区域之间直联直通。推动站城融合,推进遗留车站出入口建设,实施位置不合理出入口改移,增设车站出入口,推进出入口与周边建筑、地下通道和街区相联通,提升城市轨道交通的服务水平,增加客流吸引力。推进多网融合,促进轨道交通与地面公交深度融合,形成一张线网图,统一车站命名,并缩短地面公交站和地铁车站出入口的换乘距离;在既有地铁车站出入口设置非机动车停放区;在市郊铁路和地铁远端车站增建小汽车驻车换乘停车场(P+R)。强化车站增值服务,优化站内公共空间设备设施布局和客流组织,增设便民服务设施,形成网络化便民服务。
强化轨道网整体运输效能,提高轨道交通出行占比。通过增设复线、扩增编组、缩短行车间隔,提高瓶颈线段运输能力,并释放相关线路运力。通过增建联络线、跨线运行,改变客流流向,分担途经线路客流压力。针对换乘堵点增设换乘通道,缓解换乘压力。建设发展车站微中心,均衡轨道网络客流,为客流低迷线段、方向和时段增补客源,提高网络总体运输效能。与此同时,逐步形成“一个车站一座城”“一条线路一串城”“一张线网一群城”的城市格局,进一步丰富“轨道上的都市生活”。
4.完善轨道网网络功能,实现高质量网络化运营
按照“中心城区远端车辆段布局检修功能,近端车辆段停车”思路,推动网络化检修布局,提高检修效率,特别是将近端车辆段腾出的检修基地转为停车场地,推动网络化停车布局,推进城市轨道交通线网跨线停车,实现车辆基地停车资源共享。利用城市轨道交通线网联络线和车辆段停车资源,组织跨线运行与双向不平衡运行,利用中途折返线组织多交路套跑,实现车流与客流耦合,大幅降本增效。组织城市轨道交通与市郊铁路跨线运行,提高市郊铁路通勤服务水平。推进轨道交通运营业务数字化转型、智能化升级,建设下一代智慧轨道交通,全面提升轨道交通运营安全、服务水平及运营效率。


(二)打造便利快捷的地面公交系统
持续优化地面公交线网,促进地面公交与轨道交通两网融合,形成轨道、公交一张网。推动地面公交网络化运营,强化基础能力建设和优先政策保障,提升地面公交服务能力和水平。
1.优化地面公交线网,促进公交与轨道两网融合
促进公交与轨道功能融合。细分公共交通市场,发挥轨道和地面公交各自独特的优势,形成轨道服务中长距离出行、地面公交服务中短距离出行的公共交通互补发展模式。在轨道线网密集地区,加强地面公交接驳和微循环,减少长、大线和路由重复线路,与轨道局部重复线路原则上不超过5公里;在轨道交通覆盖不足的市郊地区,适当发展公交长线;针对轨道换乘系数高的斜向出行,增加直达公交线路。
促进公交与轨道线网融合。结合第三期轨道交通建设规划编制公交线网规划。发挥地面公交布局灵活的优势,针对服务轨道线路空白、轨道站点接驳不便、轨道换乘系数过高等问题,精准匹配公交出行需求,持续优化调整公交线路。在满足基本服务需求的基础上,持续开展需求响应式公交服务;积极拓展多种服务方式,为广大群众尤其是偏远地区群众出行提供更加便利的服务。结合道路条件、线路功能和客流需求等因素,优化调整公交车型结构。
促进公交与轨道站点融合。结合公交与轨道的功能定位,统筹公交和轨道站点规划,形成疏密有致、互为补充的站点布局,确保中心城区集中建设区公共交通站点500米半径全覆盖,提高服务人口和就业岗位的比例。提升地面公交和轨道的换乘效率,提高轨道车站周边换乘距离小于50米的公交站点占比,缩短换乘距离。
促进公交与轨道运营融合。确保接驳轨道站点的公交微循环线路与轨道首末服务时间相衔接,方便乘客换乘出行;结合高峰、平峰轨道和地面公交客流需求,灵活调整公交线路和运力投放;夜间轨道停运后,充分发挥地面公交在城市出行中的保障作用,确保中心城区城市公共交通服务时间全覆盖。
2.推动网络化运营,提升公交服务水平与效率
提升公交专用道使用效率。修编公交专用道地方标准,编制完成公交专用道总体规划,推进公交专用道连续成网。研究优化公交专用道准入政策,加强精细化管理,充分提升道路资源利用率。加大公交专用道执法力度。
提升公交场站保障能力。推进公交场站建设、移交和公交站台提升改造。疏解首都功能核心区公交场站驻车保养功能,加快落实中心城区外围公交场站规划,打造便民、立体、综合的新型场站。统筹推进公交智慧场站建设,随公交场站建设同步完善配套能源设施。将桥下空间优先应用于布设公交场站。
提升公交网络化调度能力。推动三级调度向两级调度指挥体系转变,实施区域灵活调度,提高供需匹配程度和资源利用效率。研究打破车辆、停车场、线路、管理之间的界限,完成网络化运营总体设计,实现客流、车辆耦合并高效韧性运行。到2025年,地面公交干线准点率达85%,车辆平均满载率达65%。
3.构建一干多支城市副中心公交网络,提供便捷服务
提供与中心城区之间快速通勤服务。优化公交线路运营组织,形成“一干多支+接驳换乘”的高效运营模式。中心城区和城市副中心间依托京通、京哈、广渠路等高快速路实现中间段快速通行。强化两端接驳,依托微循环线深入街区、办公楼,做好与公交干线和地铁站的接驳换乘。大力发展点到点的定制公交服务模式,缩减公交全过程通勤时间。
深化城市副中心地面公交整合,提升线网服务效率。进一步整合优化城市副中心公交线网,以城市副中心为试点,加强轨道和公交两网融合,持续优化公交线路,形成轨道公交一张网。发展多样化公交和需求响应式公交服务,持续增加一批定制公交线路。加强城市副中心与顺义、大兴、平谷、亦庄等周边区域以及特色小镇的公交联系。
加强与北三县公交联系,提供快速进京服务。优化北三县进京公交线路,加强与城市副中心区域公交接驳。利用市场化手段开行市内与北三县之间的定制快巴,研究通行支持政策,实现点到点快速通勤。实施公交车和定制快巴集中远端安检,减少检查站滞留时间,实现快速进京。创新跨区域交通建设组织模式,建设区域智能化交通管理指挥平台。
加快配套公交专用道、道路和场站建设。完善公交专用道系统,全面提升与中心城区联系通道公交运行速度。依托城市副中心内部公交主要通道,规划施划一批公交专用道,形成连续公交专用道网络。加快建设公交场站。
4.完善公交政策体制,深入落实公交优先战略
研究建立公交专用道规划、施划、运维和运营管理工作机制,为推动落实公交专用道提供保障。研究建立公共交通运营服务政府财政补贴、运营服务标准及考核评价、票制票价、公交优先保障措施之间的联动机制。深化地面公交行业改革,厘清政企职责,促进企业增收节支、降本增效,推动地面公交高质量发展。

(三)建设步行和自行车友好城市
构建广泛覆盖、连续安全、环境友好、彰显文化的步行和自行车网络体系,充分发挥慢行交通在中短距离出行和公共交通“最后一公里”接驳中的重要作用。按照完整街道理念,规划设计适宜慢行的街道和街区,进一步提升步行和自行车出行吸引力,使慢行交通成为市民健康生活的一部分。
1.构建安全连续慢行网络,保障慢行交通路权
分片区逐步完善慢行基础设施网络。在首都功能核心区、城市副中心、重点功能区打造系统连续、通达便捷的慢行网络。制定慢行系统专项规划,随城市道路建设进一步完善步行、自行车基础设施。进一步明确中心城区次干路及以下等级道路步行、自行车通行路权,系统整治步行、自行车出行环境,组织实施五环内道路局部路段缺失人行步道、自行车道的增设工作,实现慢行系统连续成网。到2025年,五环以内路幅宽度12米及以上道路全部施划非机动车道分道线,机非混行道路全部增设自行车优先标识。
改善城市副中心步行和自行车环境。优先保障步行和自行车路权,打通堵点、断点,沿河、沿绿、沿路建成连续舒适的慢行大网络,实现路网密、节点通、快慢有序,步行和自行车道总里程达到约1500公里。围绕轨道站点增加自行车换乘(B+R)设施。
加强城市道路慢行系统与园林绿道、滨水道路三网融合。强化城市道路、巡河路与绿道系统融合,研究制定三网融合规划设计标准,编制典型巡河路或绿道与城市道路融合规划概念方案。开展公园和绿道向城市慢行系统开放的研究工作,大力推动绿道与城市慢行系统联通融合。充分利用绿道资源,形成以休闲健身为目的的健走、跑步、骑行系统,为市民营造良好慢行环境。“十四五”时期,完成奥林匹克森林公园至十三陵水库42公里绿道以及永定河、潮白河等绿道建设,新建绿道350公里。开展既有城市巡河路慢行系统改造,强化节点融合,通过工程改造、优化指引标志等方式保障滨水道路与城市慢行系统的有效衔接。在保障巡河路基本功能基础上,建设滨水骑行、步行系统,充分利用现有城市滨水空间资源,优化沿线景观设计,提升市民亲水、近水体验。“十四五”时期,全市建设滨水慢行系统约400公里。
2.持续改善慢行空间品质,提升慢行出行体验
实施路口精细化设计,推动慢行友好化改造。合理布设平面过街通道,最大限度缩小行人过街距离。在人行横道较长的路段上,因地制宜设置安全岛,保障行人过街安全;按需求设置自行车和行人平面过街设施,保证骑行和步行的连续性、安全性,减少自行车绕路、逆行等现象。开展异形路口专项排查工作,针对尺度较大的路口实施路口缩窄工程,通过增设安全岛、调整路口断面结构、优化交通流线组织、加强交通秩序管理等措施,保障路口的自行车和行人过街的安全性、舒适性。打造自行车优先示范路口,通过设置自行车专用信号灯、施划自行车分道标线等方式提高路口的骑行效率和安全性。
优化轨道站点周边接驳环境,提升市民绿色出行体验。围绕轨道站点构建安全、连续、便捷、舒适的慢行接驳通道网络,鼓励“骑行+公共交通”通勤方式,优化非机动车停放设施布局,规范非机动车停车秩序,逐步改善轨道站点周边慢行接驳环境。“十四五”时期完成中心城区、城市副中心和亦庄新城全部轨道站点的慢行接驳环境优化工作。
复合利用街道空间,提供多样化服务功能。打造“完整街道”,构建功能与景观相协调、U型空间良好的空间秩序及慢行环境。利用街道空间为行人提供休憩座椅、存车设施、城市家具和城市综合服务亭等,通过空间复合利用,营造市民交往场所。
建设完整林荫道,为行人和骑行者提供连续树荫。加大各级城市道路高大乔木的种植力度,提高沿街绿荫覆盖,交叉口使用通透式绿化配置,形成连续、完整林荫道,打造愉悦、平静的慢行环境,同时缓解热岛效应,美化城市。
3.引导慢行特色生活方式,打造慢行文化氛围
推进首都功能核心区健步悦骑城区建设。结合老城历史文化街区保护、城市更新、交通组织优化等工作,打开城市公园、蓝网绿道,开辟健步悦骑空间,塑造场所交往空间。打造特色文旅骑行线路,点亮老城文化、激活城市经济,引导鼓励市民游客“骑行逛京城”。
打造城乡骑行旅游线路。结合“漫步北京”计划,打造城区、郊区特色骑行路线,串联城市外围文化景点,增加与路径特色相匹配的古都风韵驿站,实现近距离感受乡村风貌,助力乡村经济发展。
组织开展慢行特色活动。组织开展自行车赛事,打造赛事品牌,提高社会影响力。定期在首都功能核心区、重点商圈等典型区域组织“无车日”“绿色骑行”活动。

4.改善设施与服务,促进无障碍化出行
完善交通设施设计,实现设施无障碍化。持续推进城市道路、公共交通无障碍设施建设,打造覆盖全面、无缝衔接、安全舒适的无障碍出行环境。开展城市道路无障碍设施排查工作,完善人性化无障碍设计、加强适老化改造,扩大无障碍设施覆盖范围,建设对儿童、老年人、残障人士等群体更为友好的无障碍环境。完善机场、火车站、长途客运站等客运枢纽无障碍设施,推进轨道交通既有线车站无障碍升降平台和爬楼车更新工作,持续加大无障碍公共汽(电)车等无障碍交通运输工具投入力度,力争实现中心城区公共交通无障碍运输工具全覆盖。
推动新技术应用,实现信息无障碍化。探索传统无障碍设施设备数字化和智能化升级,加快政府政务、公共服务、电子商务、电子导航等信息无障碍建设,打造无障碍智慧城市。围绕老年人出行服务场景,加强无障碍信息通用产品、技术的研发与推广应用,解决老年人运用智能技术“数字鸿沟”问题。完善场站、枢纽、车辆的通讯系统、语音导航和导盲系统建设,推广应用微信、微博、手机APP、便民热线预约服务等创新方式,为老年人、残障人士等提供多样化、便利化的无障碍信息服务。探索建立无障碍信息和交通出行信息的同步更新和维护协调机制。
提升服务环境,实现服务无障碍化。制定城市公共交通无障碍服务政策,鼓励运营企业制定完善老年人、残障人士等乘坐交通运输工具的服务细则。加强从业人员教育培训,提升服务标准化水平,改善无障碍出行软环境。建立无障碍出行信息需求反馈机制,加强问题巡查和整改。鼓励社会力量参与开展专业化、多元化无障碍出行服务。
(四)推动道路系统更高水平成网
加大道路设施补短板力度,着力打通断头、消除瓶颈、优化结构,结合城市更新、枢纽配套、片区开发大力建设次支路,加强代征道路移交管理,提高路网密度,推动道路系统更高水平成网。完善道路养护机制,强化全寿命周期管理,提升道路服务品质。
1.弥补路网系统短板,支撑重点区域发展
持续提升高速公路辐射能力。提升市域内国家综合立体交通网水平,修编公路网规划,实施重点通道局部拥堵段改造。强化对城市副中心、北京大兴国际机场等重点区域发展支撑,加强北京市与天津市、河北省交通基础设施衔接,疏解北京地区过境交通流量。到2025年,高速公路总里程达到1300公里。
提升改造重点区域普通公路。进一步提升京津冀区域公路互联互通水平,打通交通堵点。围绕城市副中心、“三城一区”、城南地区、大运河文化带等重点功能片区发展推进公路建设。加强干线公路与城市道路有效衔接,升级改造重点拥堵路段。“十四五”时期计划建设普通国道100公里,新、改建市道190公里,普通国市道二级路以上比例达到90%。
推动“四好农村路”高质量发展。推进乡村公路提档升级,形成路网结构更加优化、等级水平逐步提升、沿线设施更加完善的乡村公路网络,支撑乡村振兴战略。进一步完善民俗旅游村、休闲农业园等周边乡村旅游道路建设,促进交通与旅游融合发展。实施乡村公路“窄路加宽”工程,进一步提升乡村公路服务水平。持续开展“四好农村路”和城乡交通运输一体化示范创建,每年完成“美丽乡村路”200公里。建立区、乡镇和村三级乡村公路“路长制”。
随城市重点区域同步完善骨干道路网。围绕回龙观天通苑地区、城市南部地区、新首钢高端产业综合服务区、“三城一区”等重点区域,完善快速路网,推进城市主干路建设。支撑城市副中心发展,基本建成“十一横九纵”骨干道路体系。打通城市副中心与北三县之间待贯通路段,完善北三县联通城市副中心快速道路系统,加快跨区域骨干道路对接。规划建设大件运输、货运专用通道,提高通达能力和承载能力。“十四五”时期计划建设快速路约80公里、主干路约480公里(其中市级主干路80公里、区级主干路400公里)。
优化路网层级结构,提高路网密度。在城市副中心、丽泽金融商务区、新首钢高端产业综合服务区、南苑-大红门等区域的新建地区落实8公里/平方公里路网密度要求,建设实施“窄马路、密路网”。随城市更新、片区改造同步推进城市建成区微循环道路建设,加强代征代建道路移交管理,进一步织密路网。


2.完善道路养护机制,提升路网服务品质
全面提升公路养护水平。持续开展国市干线和重要县级公路修复养护工作,积极对桥梁、隧道等进行预防性养护和专项养护。完成四、五类低荷载桥梁改造工程,农村公路存量四、五类桥梁(隧道)改造基本完成。完善公路养护市场准入和退出机制,提高公路养护作业单位专业化水平,研究建立道路设施全寿命周期养护管理机制和效果评价制度。建立绩效评价与养护成本相挂钩的长期监测机制,以“增效”促“降本”,优化道路全寿命周期养护成本。着力推动全市公路设施数字化、养护专业化、管理现代化、运行高效化、服务优质化。到2025年,力争国市道一、二类桥梁比例大于95%,高速公路总体技术状况平均优等路率达到90%以上,普通国道总体技术状况平均优良路率达到90%以上,其中高速公路路面技术状况指数达到92以上、普通国市道路面技术状况指数达到88以上。高速公路当年新发生次差路段次年实施养护工程比例达到100%,普通国市道当年新发生次差路段次年实施养护工程比例达到95%以上,全面提升公路品质。农村公路总体技术状况优良中等路率达到85%,年均养护工程实施比例不低于5%。
提升城市道路服务品质。以服务品质为核心,转变道路管理机制,培育具有竞争性的城市道路养护市场,充分激发养护市场主体活力,提升科技创新能力,推动养护管理智慧化,研究建立奖励性政策,强化绩效考核效果,完善从业单位信用评价体系。研究“大修全寿命周期”养护模式,实施城市道路大修绿色养护示范工程。“十四五”时期保持每年道路大修不少于150万平方米。
(五)构建科学合理的静态交通体系
在分类施策的总体思路下,区分居住停车和出行停车,坚持区域差别化发展原则,在城市不同圈层范围采取不同的供给和管理策略,缓解居住停车压力,强化停车“以静制动”作用。
1.统筹供需,缓解居住停车压力
建立底账,理清供需关系。建立完善停车设施与居住停车需求登记制度,摸清供需底账。推进完成停车设施信息报送,及时、准确掌握各类停车资源,并动态更新、及时发布,到2025年,实现全市的集中建设区停车设施信息报送工作100%覆盖。
盘活存量,释放资源潜能。研究出台共享停车鼓励政策,引导社会停车资源向周边居民提供居住停车服务,拓展共享停车资源,逐步过渡到市场化自发共享停车,到2025年,共享停车泊位力争达到10万个。对居住区及周边闲置或利用率较低的居住停车设施,按照“一库一策”原则提升利用效率。
统筹资源,实施共同治理。将停车治理纳入社区治理体系,充分发挥社区、业主委员会、物业管理委员会的协调作用,建立与居民共商、共治、共建、共享机制。建立信息发布渠道,将共享车位、道路车位等各类停车资源向居民发布。
2.多措并举,调控出行停车需求
健全路外停车设施供给与使用管理制度。对于新改建公共建筑配建车位,统筹考虑道路交通运行情况、公共交通发展水平等因素,对配建指标进行动态评估,适时调整配建停车泊位标准,合理控制出行停车设施供给。做好公共建筑和路外公共空间停车场管理制度设计,推动规范收费管理,抑制出行停车需求。
动态优化道路停车位设置。实现道路停车改革全覆盖,并在此基础上实行车位总量控制,建立年度评估机制,根据评估结果定期对既有道路停车位进行调整,到2025年,道路停车位总量控制在10万个以内。试点开展限时长道路停车位管理,鼓励短时停车,道路出行停车平均时长控制在2小时以内。
加强驻车换乘停车场建设。发挥驻车换乘停车场的“截流”作用,缓解中心城区交通拥堵。修编驻车换乘停车场专项规划,并与街区控规、轨道线网规划对接。结合既有轨道线路补建、改扩建一批驻车换乘停车场。结合轨道交通在建线路、公共交通枢纽的发展,新增一批驻车换乘停车场。探索利用既有社会公共停车场承担驻车换乘功能。到2025年,P+R停车设施规模达到1.5万个。
3.执法保障,营造良好停车环境
持续加大违法停车执法力度,逐步实现公共空间执法全覆盖,提高执法频率,实现昼夜停车执法全覆盖,进一步压缩“免费”停车空间。研究违法停车“随手拍”鼓励机制,调动群众监督积极性,充分发挥停车管理员、街道网格员、综合执法队伍作用,利用“随手拍”提供执法线索。
强化科技支撑,推动道路停车电子收费视频设备接入交管执法系统,实现执法功能。加强非现场执法设备建设,扩大利用既有“雪亮工程”、属地综合监控等各类视频资源,提高违法停车非现场执法覆盖面。
4.培育市场,推动停车设施建设
统筹协调,完善价格制度。定期评估道路停车位现行收费政策与实施效果,加强路外停车收费价格监测,统筹路内、路外价格关系,优化停车收费分区、计费单元、价格标准等,建立与路外停车市场化相协调的、更为精细的道路停车收费制度。在商业区、办公区等出行停车集中区域试点实施道路停车收费价格动态调整。
突破瓶颈,拓展建设用地。明确土地分层开发实施细则与操作流程,鼓励利用地下空间分层规划停车设施。研究出台停车设施与便民服务设施、公交场站、公园绿地等复合土地利用办法。研究在胡同区开展区域化停车试点。进一步加强临时停车场用地统筹,各区、街道(乡镇)梳理辖区内零散用地、闲置土地、储备用地、边角地、拆违腾退等土地资源,制定年度供地计划并滚动更新。
鼓励引导,激发市场动力。落实土地要素市场化配置政策,采用长期租赁、先租后让等方式灵活供地,引导社会资本参与停车设施投资建设。鼓励将各类临时用地按区域划分,以“集中打包,统一管理”方式、按照“政府出地、市场出资”的公私合作模式(PPP),通过合理确定收费标准、政府适当让渡项目收益权等方式,撬动社会资本参与建设。研究停车设施确权和不动产登记政策,为交易、融资等市场行为奠定基础。研究简化新改扩建居住停车设施或临时停车设施的规划建设审批手续,降低企业负担,缩短建设周期。鼓励规模化建设运营,通过允许设立便民设施、广告等支持政策,提升设施综合收益能力。
5.智慧赋能,提升停车服务管理
汇集停车动静态数据。研究建立智慧停车设施建设标准,完善停车场设备端、中心端及信息服务端的标准规范。利用停车设施信息登记、经营性停车设施备案等机制,全面汇聚标准化停车静态数据。接入经营性停车场动态数据,为智慧停车管理、服务提供基础。到2025年,市级停车资源综合管理服务系统接入停车设施数据达到90%,公共停车场智慧化达标率100%。
推广智慧停车服务。结合MaaS平台提供涵盖停车的一体化出行服务,促进智慧停车服务水平整体提升。向社会公开停车资源数据,支持企业开发智能化停车服务应用,实现信息查询、车位预约、车位共享、车位导航、电子支付等服务功能集成。引导鼓励停车服务企业依托信用信息提供收费优惠、通行后付费等便利服务。选取典型区域开展智慧停车服务试点示范。
开展智慧停车监管。优化市级停车资源综合管理平台功能,服务于市、区、街道(乡镇)三级管理应用。结合停车动静态数据进一步开展精细化管理,提高设施利用率,动态调整管理策略,精准治理难点乱点。
建立静态交通监测评价体系。构建静态交通监测评价体系,对停车现状和治理效果进行评价,对道路停车秩序进行监测,识别违停高频路段,实现精准执法。
(六)精细化调控交通需求
将综合交通承载能力作为城市发展的约束条件,以优化交通出行结构为目标,坚持系统治理、源头治理、综合施策,深化实施交通需求管理。持续调控机动车出行需求,降低机动车使用强度;持续助推绿色出行需求,提升绿色出行比例。促进交通供需时空匹配,协调城市发展与交通的互动关系。
1.促进职住平衡发展,从源头调控交通需求
结合城市更新,加强对既有城市用地开发项目的功能修补,推动产城融合发展,促进职住平衡,从源头缩短通勤距离。推进居住用地优先在轨道交通、大容量公共交通廊道节点周边布局,同步在周边区域组团式实施商业和公共服务设施项目,形成一批职住平衡、生态宜居、交通便利的多功能社区。完善区域交通评估标准,并纳入街区控规和规划实施单元,促进区域与交通协调发展。推广网上办公、视频会议、网上审批等工作方式,提高线上办事比例,减少交通出行。
2.持续优化交通结构,从方式调控交通需求
加强拥车用车管理,降低小客车出行强度。调控小客车数量,逐步增加新能源指标占比,优先向无车家庭配置小客车指标,加强“一人名下多车”治理,推动个人名下第二辆及以上在本市登记的小客车有序退出,到2025年,全市小客车保有量控制在580万辆以内。持续强化机动车通行管理,落实外埠进京车辆禁限行和国三柴油货车全市域禁行措施,实施工作日高峰时段区域限行交通管理措施,加强违规电动三四轮车管理,实施新能源物流配送车辆优先通行政策,并适时研究新的通行管理措施。加快推动小客车由购买管理向使用管理转变,运用科技、经济、法律、行政等手段,在管好道路停车的基础上,强化居住区停车管理和单位停车管理,综合施策、“以静制动”,调控小客车使用需求,降低小客车使用强度。
倡导绿色低碳出行理念,提高绿色出行比例。强化绿色导向,推进绿色出行网络建设,促进道路设施、轨道交通、地面公交、慢行系统等网络有机融合,鼓励引导市民由小客车出行向轨道交通、地面公交、步行和自行车等绿色出行转变,争创绿色出行城市。推进轨道交通网络化发展,统筹利用既有铁路,构建快速联系城市副中心及多点新城的轨道网络。基于完整街道理念优化道路空间再分配,研究设置复合型专用道。在综合交通枢纽或公共交通站点规划设计中,优先考虑公交、慢行等绿色出行方式的空间分配。通过减少机动车道数量、压缩机动车道宽度,推动道路空间向绿色出行方式倾斜。引导道路停车位减量化发展,结合实际需求动态调整,为绿色出行提供更多的通行空间。依托MaaS平台,通过碳交易等市场化手段,完善面向绿色出行群体的碳普惠激励模式,引导市民逐步形成低碳生活方式和消费理念。研究完善新形势下绿色出行统计口径和指标测算方法。到2025年,中心城区绿色出行比例力争达到76.5%,城市副中心绿色出行比例达到80%。
优化调整货物运输结构,提升绿色货运比例。促进城市货运绿色发展。充分发挥铁路在大宗货物中长距离运输中的骨干作用。依据“宜公则公、宜铁则铁”的原则,持续优化货物运输结构,到2025年,实现全市货物到发绿色运输比例不低于12%。
3.引导预约弹性出行,从时间调控交通需求
积极引导错峰和弹性出行。降低通勤出行峰值强度,重点组织企业聚集区域、产业园区实行错时上下班、弹性工作制等。研究轨道交通“高峰票价+通勤优惠”,引导旅游出行、生活出行与通勤高峰错峰。
逐步推广预约出行。在全社会培育预约出行理念,缓解集中交通出行压力。优化社会活动预约,完善医疗机构预约就诊机制,针对景点、大型文体赛事等研究总量调控、分时预约等措施,分散客流。扩大地铁进站预约试点范围,结合智慧安检,对预约进站的“常旅客”提供安检通行便利,吸引更多乘客选择预约出行。
4.强化区域出行管控,从空间调控交通需求
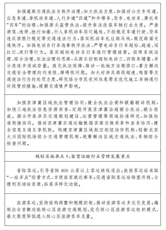
强化首都功能核心区交通管控,多措并举让核心区“静”下来。探索核心区旅游交通组织模式,降低核心区旅游交通密度。加强核心区停车治理,控制出行停车需求,降低小客车出行依赖。
(七)推进交通运输治理体系和治理能力现代化
坚持和完善北京市交通综合治理领导小组确立的“市区联动、部门协同、社会参与”治理体系和工作机制,横向进一步完善部门协同,纵向延伸到居委会、物业公司和居民,进一步完善“横到边、纵到底”的交通治理责任体系及监管评价机制,促进精治、共治、法治,推进交通运输治理体系和治理能力现代化。
1.智慧引领加强精治,大力整治交通秩序
建立科学合理的行业标准规范体系。创建全面、系统的交通标准体系,涵盖现代化综合交通体系全部领域,进一步明确交通领域基础设施和服务供给内容和质量标准,为市场主体经营服务、政府行业监管提供更加精细化的参照依据。进一步完善标准化管理体制机制,加强地方标准、团体标准和企业标准建设,打造“北京交通标准”品牌。
加强智能化统计监管与考核评价。建立完善行业运营监测评价指标体系,确立各领域评价指标及目标值。建立完善评价指标统计分析体系,利用智慧化、信息化手段,提升对指标的实时动态分析监测能力。完善行业发展评价体系,将指标完成情况作为主要依据,对行业企业进行信用评价。

2.推动社会协同共治,提高交通治理参与度
完善多方协同联动机制。在交通综合治理工作机制基础上,进一步扩大完善“市区联动、部门协同”交通治理体系。加强市区两级联动,落实基层管理部门和交通运输企业参与交通治理的责任。围绕规划、建设、管理、执法等交通治理的各相关环节,强化部门协同,共同提高交通综合治理效果。加强京津冀协同合作,推进京津冀交通一体化工作。
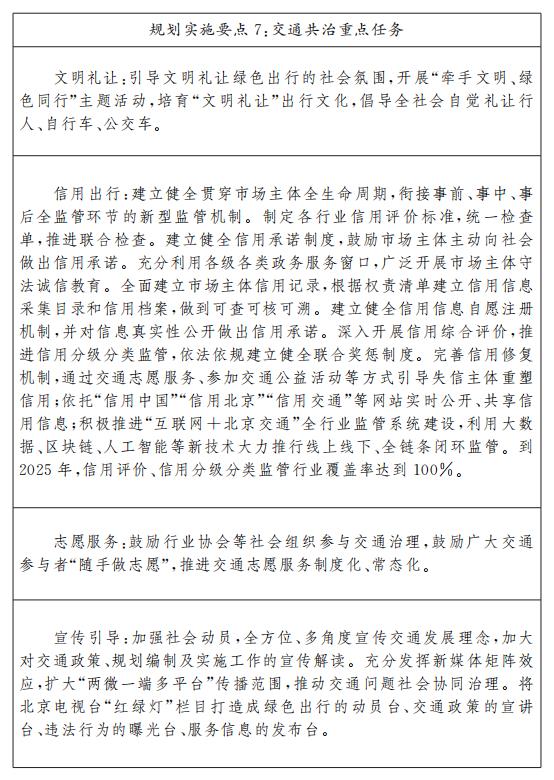
打造首都交通文明品牌,形成文明交通氛围。培育国际化大都市先进交通文化,重点打造首都交通文明礼让、信用出行、志愿服务三大文明品牌,引领全国交通文明。通过“治堵大家谈”“@北京交通微访谈”等广播网络互动品牌栏目,加强交通文明宣传动员,引导群众遵守、践行规则,提升群众自治、自我管理能力,营造全社会共建共治共享的和谐交通氛围。
深化拓展“接诉即办”,畅通市民参与治理渠道。统筹12328交通运输服务监督电话、12345市民服务热线和信访工作,优化工作流程,加快诉求响应,督促提高诉求解决率和满意率,使市民成为参与交通治理的生力军。完善交通违法市民举报机制,鼓励市民积极主动参与交通违法治理。


3.改善交通法治环境,优化交通运输营商环境
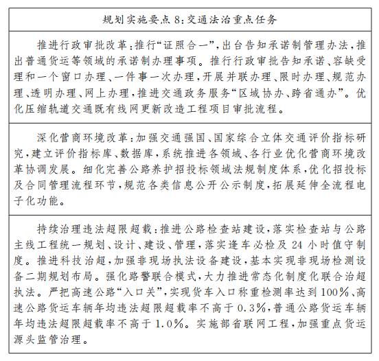
完善法规政策,推进行业规范健康持续发展。健全法规政策标准制定机制,拓宽公众参与渠道,强化公平竞争和合法性审核,提升制定质量。着力推进公共交通、绿色出行、出租汽车、铁路安全等重点领域立法。加强规范性文件管理,细化行业要求,动态调整规范性文件清单。梳理法规政策标准,规范市场准入、退出条件,健全市场经营规则,明确监管责任,逐步形成覆盖交通运输全行业的综合监管服务手册。根据不同领域特点和风险程度确定监管内容、方式和频次,在交通全行业推行“一业一策”“一业一查”“一业一评”,实现分级分类监管。
健全依法行政制度,加快交通法治化建设。健全交通法治组织机构,加强基层法治力量。完善重大行政决策程序,全面实行专家论证、风险评估和合法性审核,适时公开决策事项目录。健全行政矛盾预防化解机制,推动诉源治理,充分发挥专业法律顾问、公职律师作用,实现个案监督纠错与倒逼依法行政的有机结合。坚持以公开为常态、不公开为例外,全面推进交通运输各行业行政决策、政务服务、信用和执法等结果适时公开。
深化“放管服”改革,提升政务服务水平。进一步深化“放管服”改革,推动形成稳定、公平、透明、可预期的营商环境。全面梳理事项、精简申办材料、减少办事环节、压缩办理时限,实行交通运输全行业“线上线下、服务标准、服务品质、品牌形象”统一的政务服务标准。推行证明事项告知承诺制,扩大交通运输领域非安全事项的告知承诺适用范围,大力推进容缺受理。建立以市场为导向的反垄断风险预警机制,大力清除市场准入隐性壁垒。强化市交通部门与市市场监管、公安交管等部门的协同联动,逐步实现跨行业事项的同步办理、并联审批。持续深化交通运输政务服务平台建设,推行电子证照、电子印章、电子档案,全面实现“一网通办、全程网办、跨区协办、全市可办”。
加强行政执法管理,推进规范公正文明执法。深化“管理包含执法,执法是管理的手段”交通执法理念,提升交通执法水平,不断提高人民群众满意度。持续深化交通执法协作,促进行业管理与执法深度融合。规范执法程序,明确立案标准,细化裁量基准,统一执法文书,实行市区统一、行业一致的执法规范。加大对旅客运输、危险货物运输、交通基础设施建设等重点领域和“两客一危”车辆、大中型桥梁和隧道安全等重点事项的执法力度。大力推进非现场执法和信息化移动执法,强化执法信息共享和跨部门协同联动。全面推行轻微违法行为依法免予处罚清单,做到宽严相济、法理相融,让执法既有力度又有温度。落实行政执法“三项制度”,实现行政执法信息及时准确公示、行政执法全过程留痕和可回溯管理、重大行政执法决定法制审核全覆盖。持续提升综合执法管理信息化水平,推进行政执法全流程办案、全过程记录,实现全市行政执法“一张网”,深入推进审批、信用、监管、执法“四网”融合发展。



(八)提升交通运输综合服务水平
围绕实现客运“立体换乘”、货运“无缝衔接”目标,构建多层级一体化综合交通枢纽体系和综合运输服务系统,推动各种运输方式功能融合、标准协同、运营规范、衔接便捷、信息智能、服务高效,不断提升综合交通运输服务一体化发展水平。依托综合交通枢纽体系,加强城市内外交通融合发展,统筹各种交通方式协同发展。促进交通运输与相关产业深度融合,提高综合运输效益。
1.构建多层级客运交通枢纽体系
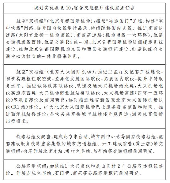
提升航空“双枢纽”国际竞争力。强化京津冀机场群分工协同,优化航线网络布局,形成分工合作、优势互补、协同发展的世界级机场群,提升在全球资源配置中的枢纽地位。优化航路航线网络结构,打造国内快线品牌,扩大北京“双枢纽”国际航线网络覆盖面和通达性,初步构建枢纽航班波,优化国际航班中转衔接流程,到2025年,国际航线质量力争达到亚洲领先水平。提高机场陆侧综合交通服务效率,促进空侧与陆侧交通融合,增强北京首都国际机场对外交通辐射能力,实现北京大兴国际机场与中心城区“1小时通达、一站式服务”、与周边城市2小时通达。结合丽泽商务区站、城市副中心站综合交通枢纽建设,同步推进城市航站楼建设,实现机场航站楼服务向城市端延伸。研究推进航空无托运行李旅客免安检换乘轨道交通。
建设系统配套、一体便捷的全国铁路客运枢纽。随新建铁路综合客运枢纽同步推进建设配套城市综合交通枢纽,实现各种交通方式立体或同台换乘,推进铁路和城市轨道交通双向安检互认,为京港台高铁(丰雄商段)、京唐城际、京滨城际、京哈高铁等顺利通车提供保障。优化既有火车站客运功能定位,结合丰台站、城市副中心站建设,优化北京站、北京西站、北京北站等主要客站列车开行方案及协作关系,提升铁路和城市交通融合水平。研究制定火车站地区客流高峰期交通接驳保障的常态化措施,提高旅客集疏散效率。
推动打造现代化综合交通枢纽服务体系。不断提升综合交通枢纽衔接换乘水平、集疏运能力、转运效率、运营管理效能、信息化智能化水平,推进枢纽系统融合发展。推动新建综合交通枢纽各交通方式集中布局,实现空间共享、服务协同、立体或同台换乘,打造全天候、一体化换乘环境。推动既有综合交通枢纽功能完善和整合提升,鼓励不同运输方式共享功能空间、设施设备。
推广以乘客为中心的“出行即服务”理念。积极发展“旅客联程运输”“行李直挂”“徒手旅行”等服务。不断完善基于智能终端的“一站式”出行服务。不断完善“一卡通用”“手机支付”等方便乘客的支付方式。不断完善机场、火车站之间的交通设施和运输服务,增强夜间旅客运输服务能力。
2.完善货运交通枢纽节点功能
支持“一市两场”货运航线发展,统筹规划全货机业务,重点发展中转、冷链、多式联运等特色业务,满足对高端消费品和国际国内快件服务需求,服务建设国际消费中心城市。加快综合货运枢纽多式联运换装设施与集疏运体系建设,统筹转运、保税、邮政快递等功能,提升多式联运效率与物流综合服务水平。推进北京空港、陆港与天津港的融合,加强与唐山港、黄骅港等港口群对接,用好津冀出海通道,建设安全绿色、畅通高效的货物运输体系。发展集装箱海铁联运,研究开行北京-天津港集装箱铁路班列。


3.促进交通与邮政快递融合发展
促进交通运输设施服务加载邮政快递功能。在民航和高铁发展中统筹考虑邮政快递服务需求。加强机场、火车站、长途汽车站绿色通道和装卸、接驳、仓储功能区建设,提升交通枢纽的寄递配套能力。推动邮政、快递企业入驻区级客运站,拓展乡镇客运站邮政快递中转及收投服务功能。
完善城市及农村地区末端配送网络。统筹规划集零售、配送和便民服务等多功能为一体的末端配送网点,建设共同配送站、公共取送点、智能快件箱等末端设施,打通城市末端配送“最后一公里”。推动社区、公共建筑在红线范围内预留或增加快递、货运车辆装卸、分拣区域或设施,减少对道路交通秩序的影响。依托远郊区综合运输服务站,推进“区域集散、网点驻乡、投递进村”的农村快递共同配送平台建设。整合各类资源,分期分批组织建设服务“三农”和农村电商的快递末端网点,进一步完善农村三级寄递物流网络,提升“村村通快递”服务水平,提高设置快递投揽站点行政村的比例。
4.促进交通与现代物流融合发展
立足空港型国家物流枢纽优势,加强现代物流体系建设,优化物流通道和枢纽布局。拓展延伸国际物流快运网络,力争实现“双枢纽”货运吞吐量翻番。完善航空口岸功能,发展“卡车航班”“空空中转”通关模式,构建高价值商品的快捷物流服务网络。适应京津冀一体化发展需要,构建网络化铁路货运新体系,串联畅通环京公路运输网络通道。建设新型一体化联运转运衔接设施,鼓励发展多式联运、甩挂运输、统一配送、夜间配送等运输组织模式。在大兴、亦庄、房山等南部地区依托综合运输通道和交通枢纽节点布局产业园区,密切通道沿线经济产业联系,高效联通骨干网络和出海口。依托综合交通枢纽建设全球供应链服务中心,有效融入开放、安全、稳定的全球物流供应链体系。
5.促进交通与旅游融合发展
加快旅游风景道、旅游交通体系规划建设,打造具有广泛影响力的自然风景线。实现京杭大运河(北京段)全线旅游通航,推进京冀段大运河互联互通。完善公路沿线、服务区、客运枢纽、游船码头等旅游服务设施功能,支持红色旅游、乡村旅游、度假休闲旅游、自驾游等相关交通基础设施建设。健全重点旅游景区交通集散体系,鼓励发展定制化旅游运输服务,形成交通带动旅游、旅游促进交通发展的良性互动格局。
(九)促进交通运输行业绿色发展
深入贯彻绿色发展理念,以满足城市客货运输基本需求为前提,以减少交通碳排放、构建超低排放区为目标,以能源结构调整为主线,着力优化新能源汽车性价比及配套新能源补给网络,强化用户购买和使用意愿;着力优化调控政策,形成“限油推电”的政策导向;着力强化宣传引导和执法,助推全社会形成机动车新能源化的新时尚,加快推进交通行业碳达峰碳中和进程,增强交通运输持续健康发展能力。
1.推动交通行业能源消费变革,加速绿色低碳转型
推广低碳新能源运输工具。坚持“宜电则电、宜氢则氢、宜油则油”原则,推进公交、出租(含巡游、网约)、旅游、货运等交通行业车辆“油换电”。“十四五”时期市属公交车(山区线路及应急保障车辆除外)、巡游出租车(社会保障和个体车辆除外)实现100%新能源化,办理货车通行证的4.5吨以下物流配送车辆(不含危险品运输车辆、冷链运输车辆)100%为新能源汽车,推进水运游船行业新增及更新船舶全部为新能源船舶。推动市级党政机关、事业单位公务用车,执法公务用车,区级公务用车,国有企业用车新能源化。引导小客车进一步向新能源车发展,鼓励存量小客车“油换电”。加快促进新能源智能汽车技术提升和成本下降,满足各场景应用需求。按照共享充电设施理念,统筹充换电基础设施和加氢站布局建设,满足不同区域、不同车型、不同阶段的新能源车能源补给需求,为新能源车辆推广应用提供基础保障。推动在高速公路服务区等交通运输服务场站增加新能源车充换电基础设施。
大力推广节能减排技术。不断提高国市干线公路废旧沥青路面材料的回收利用率,基本实现路面旧料“零废弃”。积极探索将建筑垃圾应用于城市道路基层填筑、水泥砖等的循环利用技术。鼓励道路养护和建设中利用节能环保材料、技术和设备,积极推广温拌沥青等技术。在桥梁、隧道等交通基础设施中全面推广高效照明产品、智能通风控制等新技术、新设备。利用供电设备节能改造等技术,降低交通基础设施运营能耗水平。实施公交系统节能计划,提升轨道交通牵引能效。
2.加强交通污染及排放治理,有效控制移动源污染
持续推动污染治理。强化源头管理,聚焦交通行业重点领域,突出精准、科学治污,组织行业落实挥发性有机物治理、运输及车辆结构调整、扬尘精细化管控等污染防治措施。研究在首都功能核心区、城市副中心等区域分阶段实施低排放区、超低排放区、零排放区等管控措施。严把规划、方案设计、环评审批和验收关,对未进行环评或未完成环评验收项目,督促建设单位履职尽责,严控问题增量。明确既有道路噪声污染超标严重点位治理主体,分年度推进实施,逐步减少问题存量。研究建立长效机制,逐步缓解城市道路、公路沿线噪声,减缓机场噪声影响。
落实应对气候变化行动计划。积极部署碳减排措施,抓好公交、轨道等行业重点用能单位节能管理,提升能效水平,促进交通行业绿色低碳转型和生态环境质量协同改善。
(十)建立稳定可靠的安全保障体系
统筹发展和安全,牢固树立安全发展理念,建立健全由“人、机、环、管”四大要素和“治、控、救”三道防线组成的矩阵式安全控制体系,以“隐患治理、风险防控、应急处置”为抓手,加强隐患排查治理,强化安全基础,实现本质安全;加强隐患风险管控,强化实施动态监测,提高事故预警能力;加强抢险救援,强化突发事件应急处置,提高抢险救援能力。
1.构建安全控制体系,提升交通系统韧性
落实行业安全监管责任和企业主体责任。按照“党政同责、一岗双责、齐抓共管、失职追责”原则和“管行业必须管安全、管业务必须管安全、管生产经营必须管安全”“谁主管、谁负责”的要求,将安全生产作为行业管理重要内容,依法依规履行安全监管责任,指导、督促交通企业加强安全管理,切实履行安全主体责任。夯实交通行业企业主体责任,健全落实全员安全生产责任制。推进实施企业主要负责人安全生产承诺制,明确企业主要负责人、管理人员和每个岗位的安全责任。强化企业安全生产管理,实现安全责任到位、安全投入到位、安全培训到位、安全管理到位、应急救援到位。
加强安全隐患排查与治理。建立完善隐患排查“一张网”,强化隐患排查识别,建立隐患清单。完善区域安全生产综合评价指标体系。实现隐患智能化动态分析、全过程记录管理和评价。强化隐患排查治理工作,对重大隐患挂牌督办,强化隐患排查的监督执法力度,推进建立安全生产隐患依法处置和追责机制。强化事故隐患“清单管理”,实现重点监管企业清单编制全覆盖和事故隐患目录重点行业领域全覆盖,全面推动安全生产事故重大隐患清零和一般隐患“减增量、去存量”工作,挂账隐患整改合格率达到95%以上。“十四五”时期实现全市交通运输行业“安全体检”全覆盖。
强化风险监控和事故预防能力。建立完善安全风险研判机制、风险防控协同机制和风险防控责任机制。研究建立行业安全生产系统风险管理机制,深化行业安全生产风险管理体系建设。强化重大风险源管控,实现重大风险源实时动态监测和事故预警。加强智能化监测预警,全面构建预防控制体系,强化前端安全指标分析及前端数据应用,做到安全关口前移。积极推行交通行业安全生产责任保险。推进“两客一危”安全智能监管平台建设,强化重点营运车辆动态智能监管,逐步实现事故及危险信息的多部门共享。深入实施公路安全生命防护工程,加大安全运行监测与智能预警系统建设力度。健全重大突发公共卫生事件和自然灾害风险防控、隐患治理和应急响应体系,固化常态化经验做法,提升交通系统抵御重大疫情和自然灾害能力。
提高应急处置与事故救援能力。完善交通应急机制建设,提升应急预案的权威性、实效性和可操作性,推广巨灾条件下突发事件风险情景构建工作,开展地震等巨灾条件下交通系统受损情景研究,强化应急场景建设,全方位提升城市交通韧性。完善优化京津冀区域交通应急机制建设,深化京津冀和军警地交通应急合作。提高应急指挥调度扁平化、信息化、联动化水平,优化交通行业应急救援队伍建设标准,强化应急装备技术支撑。加强极端天气和自然灾害突发事件预警能力建设,提升应急救援社会化、专业化、区域化水平,提高交通应急处置综合保障效能。强化突发事件预警处置,加强风险防控和隐患治理,保持首都交通安全平稳运行。
加强道路交通运行安全监管。发挥交通安全部门联席会议作用,完善道路交通安全责任体系。完善道路交通安全隐患动态排查治理长效机制,提升研判、预防、处置能力。完善邮政快递、外卖送餐车辆管理机制和政策措施,压实监管和主体责任,规范行业健康发展。深化交通安全“七进”活动(进企业、进校园、进机关、进社区、进农村、进家庭、进公共场所),加强公众宣传,提高群众交通安全守法意识。完善长大桥梁隧道、高风险公路的安全监测系统和防护、避险设施。明确铁路平交道口市区两级安全管理责任,持续推进平交道口改立交工程,消除安全隐患。完善交通基础设施安全技术标准规范,重点针对事故常发地区开展交通安全专项整治。加强道路交通设施隐患排查治理,进一步规范完善交通标志标线,强化信号灯等道路交通安全设施规范化管理,提高道路交通安全水平。到2025年,力争实现道路交通事故死亡人数下降9%。
2.加强重大活动保障,提升安全服务保障能力
强化重大活动交通服务保障能力。坚持综合统筹、多方联动、专业支撑、市场服务相协调,坚持集约出行、公交优先理念,强化信息互联互通、智能精准调度,系统精准提供交通服务保障。完善重大国事活动常态化交通服务保障机制,健全国家重大活动专业化、制度化交通服务保障政策,优化扁平指挥体系、联合精准调度工作机制,实现央地、市区、部门协调联动。分类分级制定重大活动交通服务保障实施方案和突发事件应急处置预案,科学安排保障力量。加强京津冀国际交往功能协作,完善京津冀重大活动联合承办和协同交通保障机制。
为冬奥会和冬残奥会提供全方位交通保障。有序推进临时交通场站、冬奥保障酒店周边道路等基础设施按期完工。研究制定冬奥会和冬残奥会期间奥运专用道、公路铲冰除雪、服务车辆高速公路快速通行等保障方案。推进勤务指挥科技建设,加强五棵松、首体等场馆周边交通组织引导。做好冬季铲冰除雪设备、物资、队伍储备,完善应急站点建设,提升应急保通能力。重点围绕城市交通设施无障碍升级改造、场馆周边道路综合治理、赛时城市交通运行管理等方面做好交通保障工作。全面总结冬奥会和冬残奥会交通保障全流程工作经验,为未来大型活动交通保障提供借鉴和参考。
3.推进国防交通建设,促进军民融合发展
加强国防交通基础设施建设。依托公路、城市道路、综合交通枢纽建设,进一步提升交通基础设施的国防功能。继续推进驻京部队特别是重点部队进出口道路建设和养护工作,进一步改善部队交通出行条件。
提升国防交通保障能力。完成国防动员体系交通战备专项改革任务,加强国防交通专业保障队伍建设。调整优化国防交通物资储备品种和规模,重点加强对军地仓储、物资等应急应战资源的统筹。梳理评估北京地区交通重点目标管理情况,逐步建立健全国防交通保障方案预案体系,进一步加强国防交通潜力掌控,持续提升军事运输和国防科研运输保障能力。
加强国防交通信息化建设和科研工作。推进北京市国防交通信息平台建设与维护,构建完善国防交通大数据体系,推动运用大数据技术创新国防交通保障模式。围绕国防交通保障能力提升,形成一批具有首都特色的交通战备科研成果。
(十一)科技赋能提升交通智慧化水平
支撑智慧城市建设,推动5G技术、北斗系统、遥感卫星技术与人工智能在交通领域的应用,推动“标准统一、设施统建、数据统合”三个统筹,建设“智慧交通基础设施、智慧交通数据云脑、智慧交通应用场景”三大体系。推进车联网、自动驾驶等技术的落地实施,在试点基础上,逐步推动传统交通基础设施的智能网联化改造,构建车路一体的新型交通设施,在保证安全前提下,稳妥有序扩大自动驾驶试点范围,推动自动驾驶技术在交通运输行业应用。实现全方位、全角度、全链条、全要素数字化转型,培育发展交通运输新技术、新模式、新业态,形成科技创新发展新动能,为市民提供高品质出行服务。
1.推进交通新基建,夯实智慧交通基础
推进交通基础设施数字转型和智能升级,利用新技术赋能交通基础设施发展,提升交通网络效应和运营效率。
构建交通行业“一套码”。按“城市码”编码标准,统一“人、车、路、设施”的交通编码体系,实现交通设施数字化管理一套台账,逐步实现交通行业“一码统管”。
建设交通行业时空“一张图”。在全市时空“一张图”基础上,针对交通综合规划、精细治理、出行服务等特色需求,建立交通地上、地下时空基准网和时空一张图,实现与城市感知数据的统管共用和多源感知终端“一张图”。
建立交通行业“一台账”。加强全市感知数据共享共用,重点推动交通视频感知智能分析能力建设,从道路感知、车辆感知、客流感知三个方面,实现路、车、人动态感知的全覆盖和互联互通,不断完善交通行业感知体系。
打造交通行业“一张网”。充分运用全市1.4G宽带集群专网、100G带宽政务外网,以及4G/5G商业通信网,着力推进轨道交通EUHT-5G综合业务承载网建设,逐步打造有线无线、公专结合的高韧性强安全交通传输网。
搭建交通行业“一朵云”。搭建北京市交通“1+N”行业云体系,包括1个交通政务云和N个交通企业云,实现政务云和企业云之间网络互联、资源共享。
2.建设智慧信息平台,打造“智慧交通大脑”
构建交通治理云脑。重构资源层、中台层、应用层三级智慧交通建设架构,实现系统建设统筹集约和统一智慧赋能,建设数字化共性支撑平台,提升交通数据、视频、地图、指挥调度基础能力,建设综合协同调度系统,升级自动预警、综合指挥调度能力,完善综合协同调度体系。进一步完善交通行业大数据平台,依托全市大数据平台建立交通数据专区,推动交通大数据共享开放应用。
构建交管执法云脑。构建新一代智慧交通管理体系,推进建设警务云数据中心,完善“安全运维、标准规范”保障,搭建“网络通信、感知控制、数据平台”支撑,加速推进指挥调度、交通组织、政务服务、事故预防、执法办案等业务应用建设,实现交通管理业务流程再造和提质增效。
构建出行服务云脑。完善绿色出行一体化服务(MaaS)平台。依托大数据、5G等新技术,进一步提升MaaS平台一体化交通服务对引导绿色出行的贡献,重点实现停车诱导、接驳引导、聚合出行、绿色出行碳激励等应用场景。开展一体化出行的顶层设计,建立基于社会视角的评价机制,引领北京MaaS体系化发展,持续完善MaaS产业生态。完善以绿色出行方式为主的多方式衔接核心功能,提升全程出行体验。
3.推广智慧示范应用,促进行业转型升级
实施泛在智能的城市感知全覆盖工程,在交通治理领域实施一批“揭榜挂帅”示范应用,培育一批品牌化示范项目和领军企业,打造“智慧轨道”“智慧公交”“智慧道路”“智慧停车”示范工程。打造覆盖全生命周期的智慧轨道建设应用体系,构建高精度定位网、高精度时间同步网、高通量通信网和空间数字化信息服务平台。提升公交运行服务智能化、信息化水平,提高公交供需匹配效率,提升与轨道交通之间协同运营能力。打造智慧高速示范工程,探索实现基础设施数字化、车路协同示范应用,推进信号灯智能化改造升级,实现路网管理和服务智能化,到2025年,智慧道路总里程超过300公里。打造由数据平台、服务平台、聚合平台构成的停车信息管理与服务体系。



五、实施保障
(一)加强组织领导
深化党建引领作用。始终把党的领导贯穿到规划实施的各领域和全过程,坚持以人民为中心的发展思想,推动广大党员干部牢固树立“四个意识”,坚定“四个自信”,坚决做到“两个维护”,充分发挥各级党组织在推进“十四五”时期北京交通发展建设中的作用。激励干部担当作为,以提高治理能力为重点,加强领导班子和干部队伍建设,建立健全干部担当作为的激励和保护机制,锻造信仰坚定、政治过硬、理论精通的交通队伍。坚持凝心聚力,更好地把党建工作和交通综合治理工作深度融合,发挥好党建引领“十四五”交通发展建设的作用。
加强北京市交通综合治理领导小组的统筹协调作用。将“十四五”规划任务逐年分解,并将重点工作纳入交通综合治理工作框架推进实施。市交通部门要联合市发展改革、财政、规划自然资源、住房城乡建设、生态环境等部门提高规划实施协同性,完善部门联动机制,加强在公共财政投入、土地供应、重大项目建设时序上的统筹协调,合理确定重点任务年度安排和行动计划。加强与铁路、民航部门沟通对接,推动相关规划任务同步实施,促进对外交通与城市交通协同。进一步健全路市多层次对接协调机制,固化高层会晤机制,建立路市联席工作机制,共同推动落实关于深化铁路领域战略合作的框架协议。不断深化完善交邮融合发展体制机制。
(二)完善政策机制
资金保障。探索建立政府资金与社会资本合作的资金保障机制,加强交通固定资产投资保障。加强市区统筹,完善市区两级交通设施建设固定资产投资分担机制。探索交通基础设施领域引入REITs模式,持续推进PPP模式建设部分轨道交通线路和高速公路,推行绩效付费机制,完善政府与社会资本风险共担机制。综合考量规划条件、枢纽功能、商业需求、交通条件等因素,深化完善分类引导的交通枢纽建设投融资模式。
政策保障。加强重大交通战略和规划研究,完善规划体系,强化交通基础设施建设项目前期储备机制,适度超前、优先发展交通基础设施,提前规划控制交通战略走廊和重大交通设施用地。综合考虑经济发展、社会需求、城市环境容量等因素,研究制定交通资源配置的优先规则和相关政策,确保交通用地、资金资源向绿色交通倾斜,并建立社会化监督与评价机制。开展城市交通综合调查,为交通发展提供支撑。
(三)强化考核评价
制定规划任务分工及考核机制。对规划指标、重大工程项目、重大政策、重大改革措施进行任务分解,明确责任部门及完成时限。以本规划为依据,针对重点领域、专项任务制定实施方案、行动计划和年度计划,分解落实规划提出的发展目标、主要指标和重点任务,设置年度目标并做好年度间综合平衡,确保规划目标任务有计划、按步骤得到落实。
加强规划任务实施监督评估。将“十四五”规划任务与城市总体规划“城市体检”工作相结合,对规划指标、重大工程项目、重大政策、重大改革措施实施情况开展跟踪监测分析,强化动态管理,保障规划实施效果。建立评估指标体系,系统开展规划年度、中期及总结评估工作。