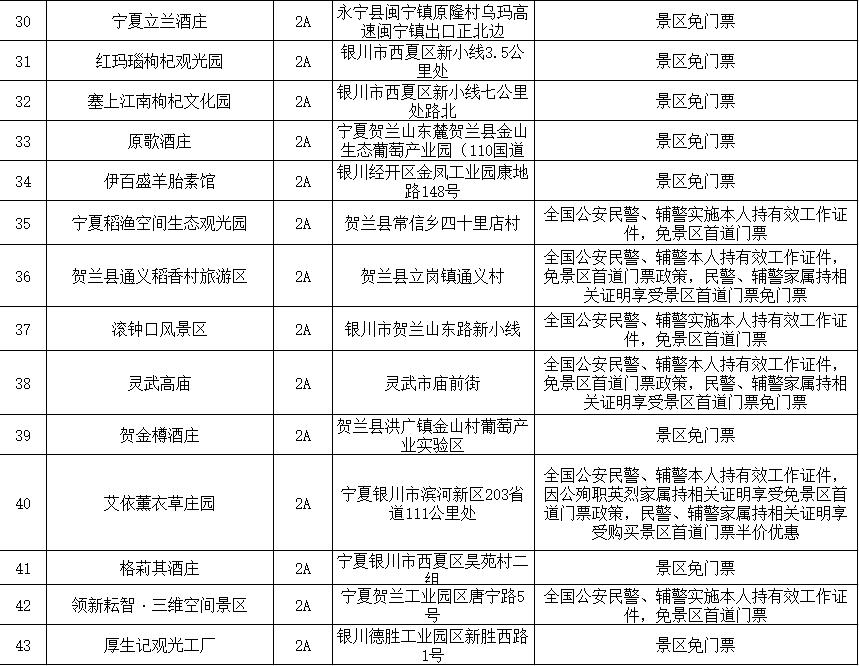
全国人民警察、辅警
凭本人有效期内人民警察证、辅警工作证,
即可享受银川市43家景区景点门票减免优惠政策。
PART 01
兵沟旅游度假区、玉泉国际酒庄景区、贺兰县通义稻,香村旅游区、灵武高庙等4家景区实施面向全国公安民警、辅警本人持有效工作证件,免景区首道门票政策,民警、辅警家属持相关证明享受景区首道门票免门票的政策;




PART 02
檀溪谷欢乐水世界实施面向全国公安民警、辅警本人持有效工作证件,免景区首道门票政策,民警、辅警直系家属持相关证明享受购买景区首道门票半价优惠;

PART 03
艾依薰衣草庄园景区实施面向全国公安民警、辅警本人持有效工作证件,因公殉职英烈家属持相关证明,免景区首道门票政策,民警、辅警家属持相关证明享受购买景区首道门票半价优惠;

PART 04
黄河横城旅游度假区实施面向全国公安民警、辅警本人持有效工作证件,免景区首道门票政策,民警、辅警随行家属持相关证明享受购买景区首道门票购票八折优惠;

PART 05
黄沙古渡国家湿地公园、黄河军事文化博览园、贺兰山国家森林公园、贺兰山岩画、西夏陵、宁夏张裕摩塞尔十五世酒庄、银川鸣翠湖国家湿地公园、黄河外滩国家湿地公园、森淼生态旅游区、银川凤凰花溪谷生态旅游观光园、棚湖湾树莓生态景区、贺兰山·1958主题创意休闲区、宁夏灵武长流水生态旅游区、华夏河图银川艺术小镇景区(银川当代美术馆)、宁夏灵武恐龙地质公园景区、宁夏稻渔空间生态观光园、滚钟口风景区、领新耘智·三维空间景区等18家景区实施面向全国公安民警、辅警本人持有效工作证件,免景区首道门票政策;





PART 06
阅海国家湿地公园(阅海欢乐岛)实施面向全国公安民警本人持有效工作证件,免景区首道门票政策;

PART 07
水洞沟旅游区实施面向全国公安民警、辅警本人持有效工作证件,购买景区首道门票享受八折优惠,每年1月10日当天免景区首道门票的政策;

PART 08
镇北堡西部影城实施面向全国公安民警本人持有效工作证件,每年1月10日当天免景区首道门票的政策。

银川作为国家历史文化名城,境内地势开阔平坦,大漠风光和水乡秀色交相辉映,物产品质高、珍品多,优质酿酒葡萄、牛奶、羊肉和枸杞,让银川享誉华夏大地,使其成为名闻天下的“塞上江南”,同时,市域内历史文化资源丰富且多样,包括距今1.6亿年的恐龙化石、3万年前的水洞沟遗址,一万至三千年前“岁月失语、唯石能言”的史前人类艺术长廊—贺兰山岩画等,有“中国旅游资源博物馆”的美称。先后荣获全国文明城市、国家园林城市、国家湿地城市、中国最具幸福感城市、国家卫生城市、国家休闲旅游示范市等称号。
银川市各A级旅游景区面向全国公安民警辅警优惠政策汇总表:


