制图 | 李美玉 葛苏 邓玥
排版 | 刘子莹
前言
12月20日,广东省人民政府印发《广东省新型城镇化规划(2021-2035年)》,提出到2035年,全面取消除个别超大城市中心城区外的城市落户限制,基本实现人口自由落户。
人才是城市创新最核心的要素,引进高质量人才有助于提高城市竞争力。据教育部和人社部数据,2022届高校毕业生规模预计达到1076万人,同比去年增加167万人。这庞大的毕业生群体流向何处,备受社会关注。
近年来,城市之间的“抢人大战”愈发激烈,城市纷纷根据发展规划调整落户政策,向各类人才抛出橄榄枝。本期核真录梳理了一线、新一线城市和其他省会城市共37个城市近年来人才落户政策变化。(注:一线和新一线城市名单来自第一财经《2021城市商业魅力排行榜》。)
经过核查,核真录得到以下发现:
1、杭州、深圳、东莞等少数城市在2020年以来逐步收紧以往宽松的人才落户政策,调整引进人才结构。
2、2016年以来户籍新政密集出台,多数一线、新一线和省会城市放松人才落户限制。
3、南昌、福州等11个省会城市全面取消落户限制,实现“零门槛”落户。
一、杭州、深圳、东莞等收紧人才落户政策
2020年以来,少数城市收紧了以往相对宽松的人才落户政策。
东莞新增了年龄限制、工种限制。在2020年落地的新政策中,东莞将具备全日制本科学历或中级职称等人员的落户年龄从50岁调整为45周岁,全日制专科学历人员或初级职称人员落户年龄从50岁下调至40周岁;对高级技师、高级工、中级工等技术人才新增工种限制,但取消了中级工和大专、中专学历人员“在莞参加社会养老保险满3年”的限制。
杭州取消大专学历人才落户途径。今年10月,杭州市发布《关于调整杭州市大学毕业生落户政策的公告》,将落户政策调整为“具有全日制普通高校本科以上学历者(本科45周岁以下,不含45周岁;硕士50周岁以下,不含50周岁),在杭州市区落实工作单位并由用人单位正常缴纳社保的可以落户杭州市区;全日制普通高校博士研究生(55周岁以下,不含55周岁)学历者,可享受‘先落户、后就业’政策”。这次调整,意味着大专学历人员不能再走人才落户途径,而需要按照积分落户等其他方式落户。而此前《每日经济新闻》曾报道,2019年5月29日起,大专学历人才在杭落户仅需要满足两个条件:35周岁以下,在杭工作并由用人单位正常缴纳社保。
深圳释放收紧人才引进政策的信号。今年5月,深圳市发改委就《深圳市户籍迁入若干规定(征求意见稿)》公开征求社会公众意见。较之于2017年起实施的现行人才引进办法,该征求意见稿拟提高人才落户的年龄门槛,将硕士学历人员的年龄上限,从45周岁调整为40周岁;本科学历人员的年龄条件则下调10岁至35周岁。5月28日 ,深圳人社局发布《关于高层次人才业务、新引进人才租房和生活补贴业务相关安排的公告》,指出市、区人力资源部门在2021年9月1日及之后,不再受理高层次人才业务,对新引进人才不再受理发放租房和生活补贴。
二、更多一线城市继续“抢人大战”
但除了杭州、深圳、东莞等城市外,更多的城市仍然选择继续降低落户门槛,敞开人才流入的通道。
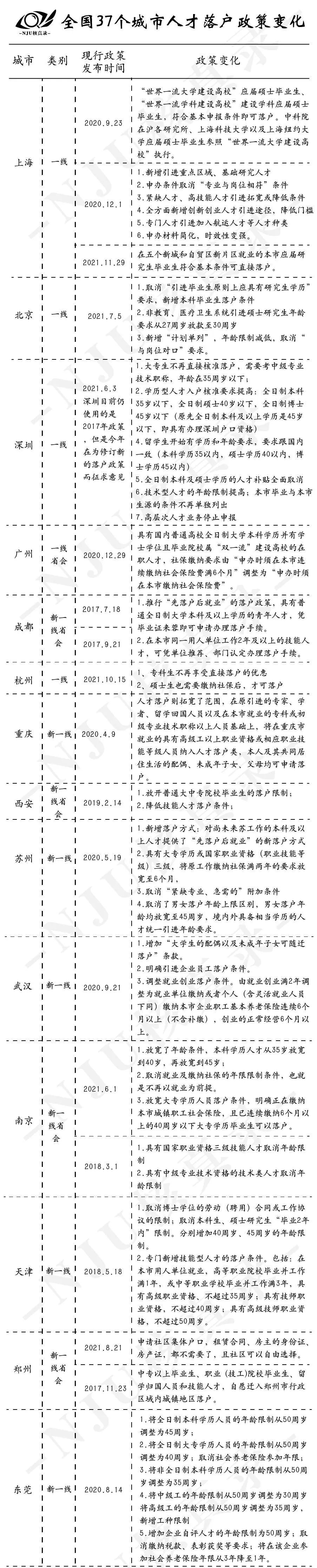
自国务院2016年发布《推动1亿非户籍人口在城市落户方案》以来,各地对当地人才落户政策都有不同程度的调整,部分一线、新一线城市进入了 “抢人大战”。核真录整理了这些城市的人才落户政策,具体见下表。


总体上,政策变化主要有五个方面的变化趋势。
首先,学历型人才落户,专业限制和年龄限制有所放松。上海、北京在今年的政策调整中都删减了“专业与岗位对口”这一规定。北京于今年7月5日出台的落户新政降低了应届生身份的限制,本科生年龄由24周岁放宽至26周岁,硕士研究生年龄则由27周岁调整为30周岁。武汉在2017年就取消了对硕士研究生及以上学历的落户人才的年龄限制,太原、乌鲁木齐则在2018年做出相同调整。西安在2019年取消了本科及以上学历人才落户的年龄限制。在我们调查的15个新一线城市中,有7个城市在近几年放松落户人才年龄。
第二,先落户后就业,降低或取消社保缴纳年限。今年,武汉将“就业创业满2年”调整为“连续缴纳社保满6个月或创业后正常经营满六个月”。广州、苏州、南京、宁波、青岛、呼和浩特等地直接取消了落户人才的缴纳社保年限条件,也就使落户不再以就业为前提。“先落户后就业”的新路径,使得落户更加灵活,也使城市在人才争夺战中赢取了时间差。
第三,更重视引进专业技能人才。上海港的集装箱吞吐量已连续11年居全球首位,并将于2025年基本建成世界一流国际航运中心。为此,上海在2020年12月1日颁布的《上海市引进人才申办本市常住户口办法》中加入了航运人才类目。而成都自2017年以来就鼓励技能人才来蓉落户,在成都同一用人单位工作2年及以上,取得国家职业资格证书且年龄在45周岁以下(取得技师、高级技师的不受年龄限制)的外地户籍技能人才,可凭单位推荐办理落户手续。2018年,南京取消了具有中级以上专业技术资格人员和取得三级以上国家职业资格(技能类)人员的落户年龄限制。
第四,对于人才家属随迁规定更加宽松。武汉在2019年增加“大学生的配偶以及未成年子女可随迁落户”条款。太原对高层次人才随迁配偶实行计划安置,孩子首次入学可以选择学校,政府同时帮助解决住房问题。呼和浩特和哈尔滨将随迁亲属从配偶、子女、父母的范围放宽到了直系兄弟姐妹。合肥在2018年还取消了随迁人口购买房屋和投资纳税限制,给户籍迁入的人才家属带来更大的优惠。
第五,灵活解决落户人员的住房问题。国务院今年4月8日发布的《2021年新型城镇化和城乡融合发展重点任务》中提到:“城市落户政策要对租购房者同等对待,允许租房常住人口在公共户口落户。” 2020年5月,苏州市就已对尚未来苏工作的本科及以上人才提供了“先落户后就业”的新落户方式,力图解决“租购不同权”问题。今年8月起,在郑州申请社区集体户口,不需要租赁合同、房主的身份证、房产证,且社区可以自由选择。佛山则新增了“引进人才可以在工作所在地申请入户,工作所在地与实际居住地不一致的,可在实际居住地入户”的条款。租购同权、手续简化,让落户办理更加快速、便捷。
三、11个省会城市实现落户“零门槛”
截至2021年11月,出台政策宣称实现落户“零门槛”的省会城市共有11座,分别是拉萨、昆明、南宁、贵阳、南昌、呼和浩特、石家庄、福州、银川、济南和兰州。
这些城市大多位于内陆,早年因为省会城市的优势,得到了经济发展机会,但近年来原有的经济发展模式遇到挑战。住建部官网发布的《2019年城市建设统计年鉴》显示,除了济南是特大城市,其他10座城市都是人口500万以下的城市,拉萨、贵阳、昆明、兰州、银川、南昌和呼和浩特城区的常住人口都少于300万。根据国家发改委印发的《2021年新型城镇化和城乡融合发展重点任务》,城区常住人口300万以下城市落实全面取消落户限制政策。同时,城市落户政策要对租购房者同等对待,允许租房常住人口在公共户口落户。
其实早在2019年,石家庄已经全面取消在城区、城镇落户的“稳定住所、稳定就业”基本迁入条件限制,实行以群众申请为主,不附加任何条件,按户口迁入途径分类登记备案的“零门槛”准入政策。2020年至今,拉萨、南昌、济南、兰州、贵阳、银川先后全面取消在城镇地域落户的参保年限、居住年限、学历要求等迁入条件限制,实行以群众申请为主、不附加其他条件、同户人员可以随迁的“零门槛”准入政策。
核真录发现,这些城市的落户零门槛主要体现在以下几个方面:
1. 条件零门槛,不设学历、年龄、就业创业等限制;
2. 投靠零门槛,全面放开近亲属投靠条件;
3. 居所零门槛,可以在租赁房或公寓内落户,不再有购房要求限制。
但南宁、昆明、呼和浩特和福州仍然存在可能的限制。《呼和浩特市进一步推进城镇落户的若干措施》指出,大中专毕业生、留学归国人员、专业技术人员申请落户,不受合法稳定住所、合法稳定就业、参加城镇社会保险、居住年限等条件限制。而对于学历中专以下且非技术人员申请落户是否受诸多条件限制,还没有做出明确规定。同样的,南宁和昆明的规定中没有明确说明大专以下是否受限制。而福州对于落户的区域进行了限制。依据《关于深化户籍制度改革促进基本公共服务均等化的若干措施》,外省市人员均可申请在我市落户,六县(市)、长乐区人员均可申请在五城区落户。外省市人员是否可申请在五城区落户没有明确说明。

四、总结
由此,我们可以发现,城市“抢人大战“正在发生变化,各个城市依据人口状况、产业结构和发展目标,调整了人才落户门槛。“抢人”热潮在部分一线和新一线城市率先降温,而更多城市继续降低门槛吸引人才,一些省会城市甚至大开闸门,实现“落户自由”。
大量的人才流入,提高了城市发展的竞争力,增强了城市对周边地区的辐射力和影响力;然而人口总体规模带来的压力,也可能影响城市的楼市热度和公共服务水平。因此,如何平衡人才引进带来的利弊,成为每个城市亟待解决的问题。
最后,核真录整理了上述一线、新一线及其他省城市共37个城市现行人才落户政策的链接,以供读者参考查阅。
城市
现政策来源
上海
https://www.shanghai.gov.cn/nw12344/20201123/c6bfbdba6f2346b1a40d7f5b4d776ac6.html
https://mp.weixin.qq.com/s/OvRBj57tg6Z_0kddCRpHEg
北京
?utm_source=wechat_session&utm_medium=social&utm_oi=1160327132084985856
深圳
广州
成都
杭州
重庆
西安
苏州
https://www.suzhou.gov.cn/szsrmzf/zfwj/202003/e1deae99eb1e4d63ade30058cc96ea7b.shtml
武汉
南京
天津
?isfloat=1&kbms=1&disp_template=ccnjmfhhefpibbodjemcncephdmpjlhn&fileid=2171&moduleIDPage=fadgmmdgopkjbboikmfajfanojgaanpa&siteIDPage=zcydt
郑州
长沙
东莞
#684
佛山
#34045
宁波
青岛
沈阳
石家庄
哈尔滨
福州
济南
昆明
兰州
https://m.weibo.cn/status/4362713024950549?sourceType=weixin&from=10BB295060&wm=9006_2001&featurecode=newtitle
南宁
https://www.nanning.gov.cn/zwgk/fdzdgknr/zcwj/zfwj/t4320290.html
银川
南昌
呼和浩特
https://www.nmg.gov.cn/ztzl/yhyshj/zcwj/mszc_11888/202104/t20210425_1423576.html
石家庄
https://www.thepaper.cn/newsDetail_forward_3174528
兰州
贵阳
银川
济南
海口
乌鲁木齐
拉萨
https://www.lasa.gov.cn/lasa/xjxq/hd_xjxq.shtml?id=6f52f60bc7554aa8bc16fad5134742e2
参考资料
1、《国务院办公厅关于印发推动1亿非户籍人口在城市落户方案的通知》国办发〔2016〕72号
2、教育部:人力资源社会保障部共同部署做好2022届全国普通高校毕业生就业创业工作?ivk_sa=1024320u
2、国家发展改革委关于印发《2021年新型城镇化和城乡融合发展重点任务》的通知
https://www.ndrc.gov.cn/xxgk/zcfb/tz/202104/t20210413_1272200.html?code=&state=123
3、新华网:1亿非户籍人口城市落户目标顺利实现
4、杭州市人民政府关于贯彻落实稳企业稳增长促进实体经济发展政策举措的通知
5、2020年浙江统计年鉴
https://zjjcmspublic.oss-cn-hangzhou-zwynet-d01a.internet.cloud.zj.gov.cn/jcms_files/jcms1/web3077/site/flash/tjj/Reports1/2020-%E7%BB%9F%E8%AE%A1%E5%B9%B4%E9%89%B4/indexcn.html
6、2021年杭州市政府工作报告
7、深圳市人力资源和社会保障局关于高层次人才业务、新引进人才租房和生活补贴业务相关安排的公告
8、第一财经:连续11年全球第一,上海集装箱吞吐量如何破4700万标箱
https://www.yicai.com/news/101104845.html
9、上海市人民政府:《上海国际航运中心建设“十四五”规划》的政策解读
https://www.shanghai.gov.cn/202115zcjd/20210805/73ee23278e354408905f95733aa73162.html
10.《苏州市政府关于调整人才落户相关政策的通知》苏府规字〔2020〕4号
11.苏州市:《市政府关于调整人才落户相关政策的通知》解读》2020.5.19
12.《上海市引进人才申办本市常住户口试行办法》2011.9.8 https://www.shanghai.gov.cn/nw12344/20200814/0001-12344_23100.html
13.《上海市引进人才申办本市常住户口办法》自2020年12月1日起施行,有效期至2025年11月30日;
https://www.shanghai.gov.cn/nw12344/20201123/c6bfbdba6f2346b1a40d7f5b4d776ac6.html
14.《北京市引进非北京生源毕业生工作暂行办法》2017.2.21
15.《北京市引进毕业生管理办法》2021.7.5
?utm_source=wechat_session&utm_medium=social&utm_oi=1160327132084985856
16.《深圳市人才引进实施办法》2017.1.1;
17.深圳市人力资源和社会保障局关于《深圳市核准类和积分类人才引进及入户实施办法(征求意见稿)》征集意见采纳情况的说明
18.
2016年《中国城市统计年鉴》
2017年《中国城市统计年鉴》
2018年《中国城市统计年鉴》
2019年《中国城市统计年鉴》
2020年《中国城市统计年鉴》
(注:各年份的城市统计年鉴的内容为前一年的统计数据。)
19.2020-12-23“租房即落户”,特大城市抢人的下一步?
https://www.huxiu.com/article/401604.html
20.《国务院办公厅关于印发推动1亿非户籍人口在城市落户方案的通知》国办发〔2016〕72号
21.《国家发展改革委关于印发<2021年新型城镇化和城乡融合发展重点任务>的通知》
https://www.ndrc.gov.cn/xxgk/zcfb/tz/202104/t20210413_1272200.html?code=&state=123
22.广州市人力资源和社会保障局关于放宽“双一流”高校大学本科学历人才入户社保年限的通知,2020.12.25
23.《广州市引进人才入户管理办法》2020.6.29
24.《成都市引进培育急需紧缺技能人才实施办法》2017.9.21
25《成都实施人才优先发展战略行动计划》2017.7.18
26.《成都市人民政府办公厅关于印发成都市户籍迁入登记管理办法(试行)的通知》成办发〔2017〕50号
?id=94816&tn=6
27.杭州市人民政府关于贯彻落实稳企业稳增长促进实体经济发展政策举措的通知[杭政函〔2019〕42号]
28.杭州市:《全日制本科和硕士学历人才落户政策》2019.5.31;
29.《重庆市人民政府办公厅关于印发重庆市户口迁移登记实施办法的通知》2020.3.26;
30.《重庆实施户口迁移登记新规 放宽务工经商落户条件 取消学生落户时限》2020.4.9
31.《西安发布最宽松落户政策细则》2017.2.22;
32.《关于进一步放宽西安部分户籍准入条件的通知》2019.2.14
33.武汉:《关于支持百万大学生留汉创业就业的若干政策措施》
34.武汉:市招才局、市公安局关于进一步放宽留汉大学毕业生落户试行政策的通知
35.武汉市人民政府关于调整完善落户政策相关条件的实施意见
解读:
36.《武汉市人民政府关于进一步推进户籍制度改革的实施意见》(武政规[2016]33号)
https://www.waizi.org.cn/rule/77468.html
37.《南京市人才落户实施办法(暂行)》的通知2021-6-1
38.《关于继续实施〈南京市关于大学本科以上学历人才和技术技能人才来宁落户的实施办法〉的通知》2020-3-1
39.河南商报:《好消息!郑州简化人才落户政策,只需毕业证、身份证、户口簿就可办理》
https://news.dahe.cn/2018/08-14/359713.html
40.《佛山市人民政府办公室关于印发佛山市进一步推进户籍制度改革实施方案的通知》(佛府办[2016]21号)
#34045
41.《宁波市人民政府办公厅关于进一步放开我市落户条件的通知》2020-9-11
42.青岛市:关于进一步深化户籍制度改革的意见 2021-3-5
43.乌鲁木齐:关于进一步完善人口落户政策的通知
【链接打不开】
44.太原:关于放宽人才户口迁入政策的通知2018-6-19
32. 合肥市人民政府办公厅关于印发推动非户籍人口在城市落户实施方案的通知-2018-06-06
45.呼和浩特市人民政府办公室关于印发《呼和浩特市进一步推进城镇落户的若干措施》的通知-2021-4-25
https://www.nmg.gov.cn/ztzl/yhyshj/zcwj/mszc_11888/202104/t20210425_1423576.html
46.哈尔滨市人民政府印发关于鼓励来哈就业创业落户的若干政策的通知[哈政规〔2020〕11号]
47.市公安局解读《关于鼓励来哈就业创业落户的若干政策》中涉及的落户政策
48. 关于支持百万大学生留汉创业就业的若干政策措施
49. 市招才局 市公安局关于进一步放宽留汉大学毕业生落户试行政策的通知
50. 市人民政府关于调整完善落户政策相关条件的实施意见
51. 《南京市人才落户实施办法(暂行)》的通知
52. 关于调整人才落户相关政策的通知
53. 关于继续实施《南京市关于大学本科以上学历人才和技术技能人才来宁落户的实施办法》的通知
54. 南京市关于大学本科及以上学历人才和技术技能人才来宁落户的实施办法(试行)
55. 南京市户籍准入管理办法
https://baike.baidu.com/item/%E5%8D%97%E4%BA%AC%E5%B8%82%E6%88%B7%E7%B1%8D%E5%87%86%E5%85%A5%E7%AE%A1%E7%90%86%E5%8A%9E%E6%B3%95/20393492
56. 天津市引进人才落户实施办法?isfloat=1&kbms=1&disp_template=ccnjmfhhefpibbodjemcncephdmpjlhn&fileid=2171&moduleIDPage=fadgmmdgopkjbboikmfajfanojgaanpa&siteIDPage=zcydt
57. 郑州市人民政府办公厅关于印发郑州市人才落户政策实施办法(暂行) 的通知
58. 长沙市常住户口登记管理规定
59. 长沙市积极稳妥推进户籍制度改革新闻发布会新闻发布稿
60. 东莞市人才入户实施办法#684
61. 东莞市人才入户管理办法
62. 东莞市企业自评人才入户实施细则
63. 佛山市人民政府办公室关于印发佛山市进一步推进户籍制度改革实施方案的通知#34045
64. 印发佛山市引进人才落户管理办法的通知
65. 宁波市人民政府办公厅关于进一步放开我市落户条件的通知
66. 宁波市人民政府办公厅关于印发宁波市区户口迁移实施细则(试行)的通知
67. 宁波市人民政府关于进一步推进户籍制度改革的实施意见
68. 青岛市关于进一步深化户籍制度改革的意见
69.青岛市 关于进一步推进户籍制度改革的意见(2014年12月31日)
70.南昌市人民政府办公厅印发关于全面放开我市城镇落户限制的实施意见的通知
南昌市人民政府办公厅印发关于全面放开我市城镇落户限制的实施意见的通知 | 南昌市人民政府 (nc.gov.cn)
71.呼和浩特市人民政府办公室关于印发《呼和浩特市进一步推进城镇落户的若干措施》的通知
呼和浩特市人民政府办公室关于印发《呼和浩特市进一步推进城镇落户的若干措施》的通知_内蒙古自治区政府门户网站 (nmg.gov.cn)
72. “零门槛”落户,石家庄就能抢到人吗?
73.《关于深化户籍制度改革加快人才集聚的若干措施》
《关于深化户籍制度改革加快人才集聚的若干措施》 - 济办发 - 中国共产党济南市委员会 (jnsw.gov.cn)
74.推进户籍制度改革 宁夏人才落户“零门槛”
推进户籍制度改革 宁夏人才落户“零门槛”-银川市人民政府门户网站 (yinchuan.gov.cn)
75.新区出台《意见》深化户籍“放管服”改革 购房有优惠 落户零门槛
新区出台《意见》深化户籍“放管服”改革 购房有优惠 落户零门槛 (lzxq.gov.cn)
76.政策优势(2021年)
77.实行“零门槛”落户 实施大力度补贴 打造创业创新人才高地昆明再发力
78.南宁市人民政府关于印发 南宁市深化户籍制度改革户口迁移实施办法的通知
https://www.nanning.gov.cn/zwgk/fdzdgknr/zcwj/zfwj/t4320290.html
79.拉萨市人民政府关于进一步推进户籍制度改革的实施意见(试行)
80. 福州市公安局 福州市发展和改革委员会印发《关于深化户籍制度改革促进基本公共服务均等化的若干措施》的通知
81. 福州市公安局关于贯彻落实推动非户籍人口在城市落户实施意见的通知
82. 广东省人民政府关于印发广东省新型城镇化规划(2021—2035年)的通知