作者 | 瓜片
智谷趋势出品 | ID:zgtrend
几万块钱,买不到降价后的比亚迪,却居然能买到一套房!
放眼全国:
从渤海之滨,到云贵高原,自东三省到广东、广西,几乎每个省份,想躺平的打工人们都突然发现,原来自己的退路早就预备好了。
据智谷趋势的不完全统计,全国至少有95个城市,正在“鹤岗化”。只需花费十几万甚至几万元,就能拥有属于自己的一套房子。

遍地是“鹤岗”——手握一份“买房白菜价城市名单”,简直就像拿到了“打
工人躺平指南”。
这是福音,还是陷阱?

全国到底有多少个“新鹤岗”?数量可能远超你的想象。
最近一次进入公众视野的,是距离北京海淀100多公里的——张家口下花园区,有不少总价10万元以内的老房子,静静地等待着有缘人。

毕竟这里距离首都并不遥远,前两年刚刚和北京共同举办冬奥会,走过高光时刻。
但媒体突然发现,在张家口市下花园区,花6万元就可以买一套建筑面积60平方米的两室一厅,花8万元能买一套78平方米的两室两厅。
中介的态度透露出满满诚恳:“价格都还可以再谈。”
好家伙,这真的是距离北京仅仅100公里左右的城市区吗?要知道,北京北二环的房价,那可是10万/平米起步啊!

贝壳找房平台显示,在张家口,总价10万元左右的房源足足有数十套。
听说,看到新闻后,不少在北京工作的人,发现了张家口这个“房价洼地”,开始计划在这里实现自己的安居梦。
有网友惊讶地发现,从张家口到北京,坐高铁居然只要40分钟!

我去12306看过了,是真的。
从下花园到北京,每天有超20班高铁直达。以新闻中提到的“马车社住宅楼”为例,坐高铁到海淀区的清河站,然后再转地铁去上班,理论上通勤时间甚至能控制在60分钟左右。
要知道,北京可是有600万人,每天在承受60分钟以上极端通勤!不少人甚至要忍受单程1.5小时的超极端通勤。
如果你把这套房子,当北京给大家发的保障房福利,是不是“真香”?
住在环京“鹤岗”,还真不一定比北京远郊差。

连北京都有了自己专属的“新鹤岗”,其他城市离“鹤岗”还会远吗?答案很明显了。
事实上,稍微在网络上搜索一下,你会很容易地发现:
“鹤岗”就在我身边!

凤凰网报道,截至2024年6月底,全中国至少有10个省份的24座城市出现在社交平台有关“几万元全款买房”的讨论中。

经济观察报指出,四川、贵州、广西、甘肃、内蒙古、黑龙江、辽宁等多个省份,甚至连广东的揭阳、河源、清远等城市的部分小区房价下限也跌至1000元/平方米左右。
全国到底有多少“鹤岗”?我专门做了一个统计。
经过综合了公开报道、社交媒体,以及中国房价行情网、安居客等机构的多方面数据,得出了一个惊人的结论——
至少有25个省份出现了“鹤岗化”的迹象!
具体包括:
黑龙江、吉林、辽宁、内蒙古;新疆、青海、宁夏、甘肃、陕西;云南、贵州、四川、重庆;河南、山西、湖北、湖南、安徽、江西;广东、广西;福建、山东;河北、天津。
全国34个省级行政区里,占比超过了2/3。东北、西北、西南和中部地区基本上“包圆”。沿海的几个经济大省,北京的好邻居们,也纷纷上榜。
换句话说,不管你在哪个省份打工,几乎都能找到“白菜价”的房子。
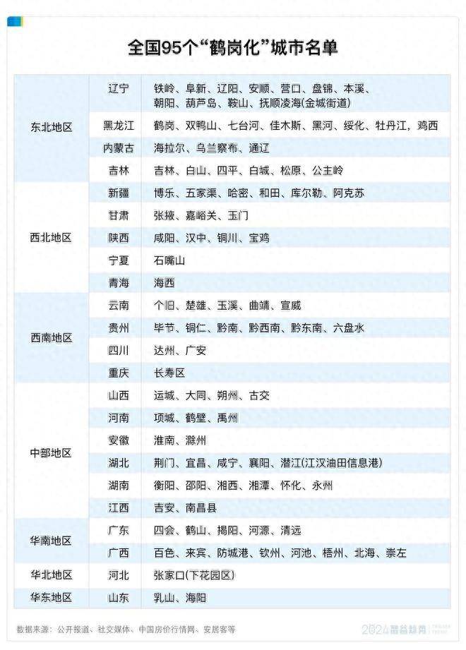
具体到城市,至少有95个城市出现了“鹤岗化”的迹象!在这些城市,只需花费十几万甚至几万元,就能拥有属于自己的一套房子。

它们的分布,有何规律?

首先看看鹤岗本尊所在地——东北地区,手握28个“新鹤岗”,遥遥领先全国其他区域。
手握10万块钱,在其他地区或许选择有限,在东北却能挑挑拣拣。如果你追求的是“极致低价”,在这里一定能找到答案。

其中,黑龙江的鹤岗无疑是“白菜价买房”的顶流,但真正的内行都晓得,辽宁西北部的小城阜新,性价比更高。
在小红书上,“鹤岗买房”的浏览量为1009.1万,“阜新买房”则是1792.8万。


阜新市区60多平的两房一厅,还是学区房,楼下就是大润发、万达广场、菜市场,总价居然只要5.5万元!
倘若把预算加几万,你能充分体会啥叫惊喜不断。
辽宁绥中的一套两居室,带露天阳台可以烧烤,步行能走到海滩,业主还送所有家具,总价只要12万!

在一条分享鹤岗租房的帖子下面,一位来自佳木斯的老铁推荐起了自己的家乡:
我们这里有高铁有机场,比鹤岗更方便!

其次,西南西北的广阔腹地,也有大量的“新鹤岗”城市,联手奉上了29个成员。好家伙,个个都是瓜果香甜、民风淳朴的好地方。

哈密的甜瓜,库尔勒的香梨,和田的大枣,阿克苏和铜川的苹果、张掖的牛肉、宣威的火腿……都是那么诱人。
值得一提的是,甘肃酒泉的玉门市,还有一个令人闻风丧胆的名号:
全国房价最低的地方。
一套70平方米的房子,总价2000元!每平方米只要28块钱,震惊全国打工人。

在玉门老市区,单价一两百的房子随处可见。但并不建议购买,因为这里几乎已经荒废了。
第一财经记者曾如此描述道:
一座山坡下,一排排红砖楼房窗户四开、玻璃碎裂,一楼院子野草横生,成群的麻雀呼啦啦地起起伏伏,旧时景象全部存在,唯一缺少的就是人气。
此外,中部6省集体上榜,贡献了22个名额。
湘西、大同、禹州、襄阳……这里是历史文化和自然风光的双重富矿。

河南鹤壁,看名字还以为是鹤岗的兄弟,房价也非常“鹤里鹤气”。据媒体报道,有位北京的丁先生在这里买了8套房,总购房款10万元,其中最便宜的一套房款仅1000元。
广西,早就成了95后00后心目中的“养老胜地”。
除了“10块钱买100个火龙果”的感人物价,亲民的房价也狠狠推了一把。
总价8.5万元居然还能贷款,太照顾打工人那稀薄的购买力了。他真的,我哭死!

作为第一经济大省的广东,居然也贡献了5个席位。清远临广板块,距离广州市中心仅仅90多公里的地方,挂牌2000+、3000+的房源比比皆是。


唯一集体缺席“白菜房”的区域,就只有江浙沪了。
毕竟,苏北房价也要9000多一平。而浙江房价最便宜的舟山,均价也要1.3万元,

需要注意的是,有些地方的“白菜房”价格已经被炒高了,虽然只是从两三万炒到五万。有想法的人,还得早做准备。

为什么全国会出现,数量如此众多的“新鹤岗”?
一方面,更多人口流出、产业薄弱的中小城市,正在变成新鹤岗。
现在,东北、西北、西南和中部的资源枯竭型城市,已经悄悄连城了一片“房价塌陷区”。
无论是排名靠前的黑龙江鹤岗和双鸭山、宁夏石嘴山、辽宁阜新,还是之前被不少媒体报道过的甘肃玉门、云南个旧、湖北潜江、贵州铜仁、山西大同、安徽淮北等等。
阜新曾经是著名的“煤电之城”,个旧则曾是世界上最早开采锡矿的地方,而潜江曾因为丰厚的石油资源,才有了江汉油田公司……
它们因采矿而兴,同样因矿而衰。大自然的馈赠,变成了“资源的诅咒”。

另一方面,鹤岗化也在向高能级城市蔓延,在一线城市和强二线城市的边缘,出现了“房价塌陷区”。
从遍地10万一平的海淀,到10万以内买一套两居室的张家口下花园,距离只有100多公里。
号称“成都鹤岗”的龙泉阳光城,开车到金融城30多公里,10万一套的足球村,20万一套的五角大楼和自由假日,任君挑选。

广州花都的万虹花园,开车去珠江新城也就1个多小时,总价17万拿下厨卫单间,总价30万拥有一室一厅。
虽然面积只有十几二十平,可是别忘了,珠江新城的房价,17万只能买一平。

只要你留心,神州处处有“鹤岗”。

不少大城市的打工人,已经把这些身边的“鹤岗”,当成了人生的退路。
一位博主分享,被深圳大厂裁员后,拿着6位数的存款,转而去隔壁的惠州租房躺平。她惊讶地发现,在这里租一套三居室,居然还不到3000块钱。
一边享受大城市的高收入,一边跑去白菜价的小城市“降维买房”。
可能有人会觉得,跑去小城市买房“躺平”,是一种消极的应对方式。小地方的工作机会少,大城市边缘的生活配套差,房价才会“塌陷”。
但或许,有些卷不动了的年轻人,只是想要要彻彻底底“放个假”。
一个在阜新花2.4万元买了房的姑娘,说打算先给自己半年时间,如果还是没办法养活自己,再回杭州“做牛马”。
一个在辽宁凌海买房的女生,准备8月份彻底辞职,在凌海好好休息半年,等到2025年再找新工作。
她们,只是想歇歇脚,喘口气儿。
何况,相比大城市的房子动辄下跌几十万、上百万,她们的损失,最多也就是几万块钱而已。
有何不可?

海量资讯、精准解读,尽在新浪财经APP