2019年12月4日,首届“中国康养30人”论坛举行,中国银保监会资金部保险公司资金运用监管处处长高建光对外透露,截至今年9月末,已有:中国人寿、泰康人寿、太平人寿等10家保险机构投资47个养老社区项目,分布于北京、上海、海南、江苏、广东、安徽等20个省市区,总床位规模约84155张。
同时,保险资金通过直接股权和间接股权投向养老及养老产业上下游医疗、健康行业的私募股权投资基金总额也已高达2347.82亿元。
另据太保安联发布的《中国长期护理保险发展模式和实践研究报告》显示,预计2020年我国养老地产市场规模将达7.7万亿元,2030年市场规模将达到22.3万亿元。
三家大型险企:中国平安、中国太平、泰康保险在养老地产领域的投资超过410亿元。中国人寿、中国太保、新华保险、阳光人寿、合众人寿、前海人寿、恒大人寿、君康人寿、仁和人寿等险企也曾宣布或实质性介入养老社区投资,已经投入资金和计划投入资金合计超过1000亿元。
可见,自2006年起,以合众、泰康为代表的险企入局养老产业以来,保险+养老的天然互补基因已被充分验证,保险系已成为参与养老产业投资+运营的重要力量之一,未来也必将会有诞生更多的创新模式。
此次,AgeLifePro将系统性回顾保险公司参与养老产业的背后动机、参与模式、发展历程、以及未来趋势,希望可以给养老行业带来一些有价值的参考。
目录
一、保险公司为何纷纷布局养老
二、保险公司参与养老产业的六种创新模式
三、保险公司布局养老的发展历程
四、保险公司发展养老的梯队和区位布局
五、保险+养老的五大未来趋势
六、保险+养老:12家保险公司的养老布局
七、保险公司发展养老的多种方式
—— 全文17145字 ——
part1
保险企业为何纷纷布局养老
1
政策支持
政策对保险公司投资养老经历了一个从谨慎、到放开、再到理性规范的递进过程。2009年,保监会出台《险资投资不动产办法》和《险资投资股权办法》,允许保险公司投资不动产和企业股权,由此揭开了政策鼓励保险公司进军养老的序幕。
2009年11月19日,在政策支持下,保监会下发《关于“泰康—养老社区股权投资计划”备案的通知》,批准泰康开办养老社区。2010年,泰康之家成立,预示着保险投资养老的政策真正落地。

图:《保险资金运用管理办法》
在险企纷纷重资产投资之后,政策越发理性和完善。2018年1月24日,保监会发布了《保险资金运用管理办法》(“新险资运用办法”),新办法有两个新增原则:一是保险资金运用必须以服务保险业为主要目标(即大家耳熟能详的“保险业姓保”),二是,保险资金运用应当坚持独立运作,不受股东违规干预。
此外,新险资运用办法和保监会印发的《中国保险业发展“十三五”规划纲要》也提到,允许保险资金投资资产证券化产品,拓宽保险资金服务领域、创新保险资金运用方式(鼓励设立不动产、基础设施、养老等专业保险资产管理机构,允许专业保险资产管理机构设立夹层基金、并购基金、不动产基金等)。
2
着眼于保险公司自身发展
1、投资重资产养老可以提高保险公司的偿付能力
在保险公司进入养老行业初期,保险公司的投资速度很快,通过投资养老社区可进行评估增值,在账面上创造收益,提高偿付能力。不过,值得一提的是,2017年后,由于保监会对大类资产占比和偿付能力的控制,保险公司投资养老社区进行评估增值的盛宴不再,保险公司也就不再能借此获得偿付能力,反而会因此而打折。
2、有利于缓解保险资金“长短错配”的压力
保险资金量丰厚,有大量可投资资产,但目前资金主要进入银行存款、国债等短期投资渠道,投资渠道较为单一,造成资产负债期限的不匹配。而养老作为一个综合性的服务业,需要一定的时间沉淀服务,考虑到养老社区、老年公寓的建设周期长,也需要长期、稳定的资金来源。两者相匹配,可以缓解保险资金“长短错配”的压力。
3、促进保单销售

图:上市公司对接养老社区保单销售情况
商业保险的到期续保问题一直影响着保险公司业务的稳定经营。保险公司将保险产品与养老服务、养老地产的会员资格挂钩,可以增加保险产品的吸引力,形成差异化竞争,为客户提供更多元的选择,提高客户粘性,促进保单销售。
据《21世纪经济报道》的调查显示:2019年,太保全年发放了7906份养老社区入住资格函;太平养老社区项目入住资格带动首期保费约56亿港元,首期保费贡献率达18.8%,成为太平旗下寿险公司推动新单增长的重要贡献力量。
4、延长产业链
养老产业的快速发展,已经催生出了越来越多的业态,除重资产的大型养老社区外,还有各类轻量级的服务项目,涵盖老年人生活的方方面面。险资布局养老,可以深耕已有的寿险客户,为老年人打造围绕全生命周期的服务,向上衔接工程保险,向下衔接医疗保险、护理保险、养老保险、上门服务等,继而带动公司的整体发展,提供公司的综合收益。
part2
保险企业参与养老产业的六种创新模式
1
养老社区为主的不动产投资模式
自泰康之家大举建设大型养老社区(CCRC)以来,这种模式也成为保险公司介入养老的“正确”思路。此种模式以不动产为依托,只有拥有不动产的使用权或产权,才可以获得相应的养老服务。
这种投资模式高举高打,重资产布局,可以最大发挥保险公司的综合优势,使之集开发、投资、运营于一体,在进入养老行业初期,备受一些头部险企青睐。
在养老地产模式下,长者可通过交纳押金和月费的模式入住,也可以发展成为会员,或是够买相关的保险产品,提前锁定养老社区的入住权。合众人寿的保单+实物的养老保障计划,泰康推出的“幸福有约”保险产品就创新性地将虚拟保险产品与实体社区挂钩。
在泰康、太平、国寿相继建设大型养老社区,销售养老社区使用权的同时,平安不动产公司在浙江桐乡市开发的“平安养生养老综合服务社区”也推出了业内第一个可以出售产权的养老项目。
除典型的CCRC产品类型外,大家保险以轻资产租赁方式,与首旅合作,建设城市养老综合体;新华保险将自己的办公大楼改造成老年公寓+康复医院,意味着保险企业已开始覆盖“城区机构养老场景”。
2
深入社区居家养老场景的服务模式
这种模式主要为社区居家长者提供养老服务。保险公司利用自身大量保单信息优势,提供相应的中介服务,并收取相关中介费用。在我国社区居家占据养老主流的大局下,这种模式在未来有不错的发展前景。
由于保险公司在此种模式下只是作为服务中介或流量平台的角色出现,投资量级较轻,大、中、小型保险公司都能参与进来。

图:爱心人寿“爱+居家养老服务计划”
爱心人寿便推出行业内首款“爱+居家养老产品计划”,成为居家养老照护领域的领先探索者。该产品囊括了一整套完整的居家养老服务体系,构建了高效的服务平台。医养结合,通过“1+N”的顾问式专业服务, 一站式解决医疗、养老、护理、康复等综合需求。
而在刚刚进入养老产业的初期,泰康也最先把社区居家养老作为切入口,2008年1月,泰康之家望京老年会所正式开业,但这次探索并不成功,最终促使泰康选择了重资产CCRC模式。
3
成立专业养老保险机构
自2004年12月首家养老保险公司成立以来,目前国内共有9家专业养老保险机构,分别为人保养老、国寿养老、太平养老、长江养老、泰康养老、平安养老、新华养老、大家养老、恒安标准养老,均由中大型保险集团发起设立。
养老保险公司核心业务按大类可分为信托型资产管理业务和契约型商业保险业务,信托型资产管理业务主要包括企业年金、职业年金、养老金产品、养老保障管理产品及第三方资产管理业务(发行保险资产管理产品、开展第三方机构专户资金管理)等;契约型商业保险业务主要包括健康保险、意外伤害保险和养老年金保险等。具体经营情况视各保险公司业务发展路径而有所不同。
4
养老金融产品创新

图:我国三支柱养老金体系
这种模式贴合保险公司的本业。一方面,保险公司可以丰富商业养老保险产品供给,满足客户的差异化养老保险需求。支持符合条件的商业保险机构积极参与个人税收递延型商业养老年金保险,创新住房反向抵押养老模式等。幸福人寿、人民人寿均有经营个人住房养老反向抵押保险业务。
另一方面,参与长期护理保险。目前,政策上正大力鼓励商业保险进入护理保险领域。随着长期护理保险制度试点范围的逐渐扩大,未来商业保险公司可以发挥更多作用,与政府、个人等相关各方共同打通支付体系,促进社区嵌入式机构的发展。泰康、国寿、前海人寿均有参与或计算参与到长护险领域中去。
5
构建保险+医疗+养老生态圈
在这种模式下,保险公司往往注重医疗的投入,从线上和线上两个角度,发挥保险、医疗、服务等综合优势,构建服务生态圈,实现B2B2C的商业闭环,而养老则成为其中重要一部分。

图:平安健康医疗服务链
平安所打造“保险+健康医疗”生态圈,力图实现“上游健康预防,中游经济补偿、下游医疗服务”的线上+线下大健康生态,对客户进行全生命周期健康管理和医疗服务。

图:太保“保险+健康+养老”生态圈
同样,太保养老转型2.0的重要方向之一,就是致力于打造“保险+健康+养老”生态圈。其中,“太保蓝本”医疗服务、“太保妙健康”健康互动计划、“CWI健康体检中心”构成了“保险+健康”生态圈;而通过旗下的寿险公司、养老投资公司、长江养老,以及与太平洋欧葆庭、第三方服务商合作,构成了“保险+养老”生态圈。这两个生态圈可协同保险主业,实现生态融通。
阳光人寿和前海人寿则分别投资成立有阳光融合医院、前海人寿广州总医院,相信未来在打造健康生态圈方面会有更近一步的布局。
6
承保养老机构综合责任险
养老机构的日常运营会面临各种各样的风险,构建完善的风险防控体系也成为养老机构顺利运转的重要一部分,尤其对于一些大型养老机构而言,请专业保险公司为其设计相关风险保障产品,可以有效规避损失,防控意外发生。
跟据《北京市民政局关于推行养老服务机构综合责任保险有关事项的通知》京民福发〔2012〕424号得知,2012年9月,经政府招标,人民保险、平安、国寿成为北京市养老服务机构综合责任保险承保公司。
part3
保险企业布局养老的发展历程
1
保险企业建设养老社区历程回顾
2006—2012年:借鉴探索阶段
泰康、合众、国寿等保险公司先后去美国、日本考察成熟养老社区运营经验,探索养老社区建设和运营方法。09年11月,泰康人寿率先获得保监会许可获得投资养老社区试点资格。
2012—2015年:建设起步阶段
保险公司投资养老社区思路已趋于明朗,泰康、新华、合众、平安、太平等保险公司投资的养老社区先后开建。
2012年6月,“泰康之家-燕园”奠基;
2012年6月,新华人寿“新华家园"北京奠基;
2012年9月,平安人寿总投资的”养生养老综合服务社区“落地浙江桐乡;
2013年10月,合众人寿建成我国第一个保险养老社区—“武汉合众优年生活养老社区”;
2014年10月,太平人寿的“梧桐人家”于上海奠基……
2015年至今:加快布局阶段
保险公司纷纷加速布局,更多保险公司加入,陆续在全国不同城市通过重资产和轻资产两种方式参与养老。
截止到2020年,泰康已深度布局全国重点省市,覆盖京津翼、长三角、粤港澳大湾区、西南、华中等核心区域的22个城市,其中有7家社区已开业,形成了全国东西南北中的连锁运营之势;
中国人寿则布局有国寿嘉园··韵境(北京)、逸境(天津)、乐境(天津)、雅境(苏州),旗下还有国寿·康欣社区颐康之家和国寿·福保社区颐康之家两个居家养老落地项目;
太平人寿布局的养老社区上海·太平梧桐人家和太平小镇·海棠人家现已开业。此外,太平合作的项目有上海·快乐家园、宁波·星健兰亭、大连·一方颐景荟、昆明·古滇名城、北京·当代时光里;
中国太平洋保险旗下布局有成都国际颐养社区、杭州国际颐养社区、大理国际乐养社区,这三个项目均已开工,但还未开业……
此外,君康人寿、同方全球人寿、中华保险、人保寿险、国华人寿等保险公司也在此期间开始通过投资或合作方式布局养老。
2
各保险公司正式布局养老时间点

从各保险公司正式布局养老的时间来看,早期进军养老的保险公司多为大型险企,且多进行重资产布局。随着时间的发展,有更多的中小保险公司也参与到养老事业中来,轻重并举,建设的养老项目也从CCRC,过渡到老年公寓到社区居家服务。另外,保险公司参与养老的方式也更为灵活多元。
part4
保险公司发展养老的梯队和区位布局
1
布局养老的四大保险公司梯队
纵观上述这些保险公司布局养老的经过,我们可以发现其已显现四个梯队:
第一梯队是泰康、太保、国寿,有明确的打法,重资产投资养老社区颇见成效,坚持初心继续全国布局,重视医养结合和康复护理资源配置。
第二梯队是太平、合众,由最初意欲举力多城市自建养老社区,最终选择由重转轻,以股权合作、收购养老院等投资方式以退为进,既能减“重”,又可切入养老产业链关键领域,未来在养老市场中占据重要角色。
第三梯队以新华、平安为代表,早就开始布局养老,也有一定的战略规划,但对养老地产开发处于浅尝辄止、谨慎观望状态。
第四梯队以幸福人寿、中华保险、爱心人寿、国华人寿等不太知名的保险公司为代表,其发展养老的模式极轻,就某一领域进行创新和探索,目前多处于初涉养老的阶段。
2
保险企业布局养老的全国及城市布局
1、全国布局
从全国范围的布局来看,泰康人寿、中国太保、中国人寿、合众人寿均立足全国,主要以CCRC为主。
其中,泰康人寿目前已经形成全国性的连锁化布局,联动22城,布局最早、最完善。
中国太保旗下的社区目前还在筹建中,按照“东西并进、南北呼应、全国布局、全龄连锁”的布局坚定进行下去,并形成了“城郊颐养(70-79岁的中龄老人)、旅居乐养(50-69低龄老人)、城市康养(80岁以上)”三位一体的产品体系。
中国人寿则贯彻“三点一线、四季常青”的养老产业布局,旗下一些养老项目还在缓慢推进中。
合众人寿从一开始打算在全国二线城市布局,到最后战略收缩,目前主要项目布局在武汉、沈阳、南宁,另外在长三角收购过一些民营养老院。
不同于上述四家保险公司的全国化布局,太平人寿立足于长三角,从自建的上海梧桐人家项目起,逐渐与周边,如宁波,甚至全国的项目合作,如大连、昆明、深圳,从上海辐射至全国。首厚大家、新华保险、阳光保险盘踞北京布局养老项目。前海人寿从深圳起步,未来在西安、南宁、成都、海南都有所谋略。

图:大家保险旅居系列
考虑到旅居市场的发展,三亚、大连、昆明、杭州等城市也备受保险公司青睐。泰康、太平、合众这类全国布局养老项目的险企,可以借助在全国城市布局的养老项目,顺势发展旅居业务。也有一些险企有布局旅居业务的打算,如大家保险意向发展的旅居系列产品。
2、城市区位布局
在城市区位布局上,从2012年6月泰康第一家养老社区北京的燕园奠基动工时算起,保险机构从在城郊新建大型高品质养老社区,走入市区,陆续布局一些高品质养老机构。目前,中国人寿、中国太保、新华保险、大家保险等险企都已在市区内布局养老机构,从而形成“城区+郊区”的产品线全覆盖。
根据美国学者利特瓦克( Litwak) 的研究,适当的老年人服务提供需要经历三个阶段: 当老年人的健康状况良好时,住在老人年龄同质性社区中是最有益的; 当老年人出现失能状况时,住在靠近子女居住地附近的年龄同质性社区是最有益的; 当老年人失能程度发展到需要24小时照顾时,住在护理之家是最有益的。
早期,泰康保险、中国人寿、中国太保、新华保险、太平人寿、中国平安、合众人寿、君康人寿等大中型保险机构布局养老社区的标配是位于城郊的大型养老社区。现今,已有越来越多的保险机构在城区布局养老社区,比如:
太保家园设计“同城连锁 1+1”的方案。即,低龄长者可在崇明的太保家园东滩颐养中心短期居住;中龄自理长者可在东滩颐养中心长期居住;而高龄失能长者,可经太保家园内部通道转介到普陀康养社区,接受医养结合的专业照护服务,并方便亲属就近探视;
大家保险官宣了“城心养老”布局模式,目前已有3个位于北京城区的养老社区,以后将以轻资产起步,在城市核心区域布局“临近医疗、亲近子女、更近人间烟火”的高品质养老社区,“紧邻三甲医院”将作为养老社区选址的首要考量;
新华保险把北京西三环六里桥办公楼改造为有康复医院的高端养老院;
中国人寿在深圳试点普惠型养老社区“国寿·福保社区颐康之家”…….
part5
保险+养老的未来趋势展望
1
他山之石——美国经验

图:按服务类型不同所进行的养老社区分类
根据美国的经验,按服务对象的不同,养老社区可分为活力长者社区(AAC)、独立生活社区(IL)、协助生活社区(AL)、专业护理社区(SNF)、记忆护理(MC)和持续照护社区(CCRC)六种类型。可以看到,随着长者自理能力的逐渐下降,其所需要的服务类型也更多、更专业,对居住社区的要求也越来越高,尤其是对专业照护和医疗的能力。

图:美国养老地产运营模式
美国养老地产涉及投资商、开发商、运营商三个主体,他们组成了完整的融资、建设、运营市场化体系。其中,项目管理者与持有者分离。主流投资商是房地产信托基金(REITs),负责为项目筹集资金用于项目的开发和运营。开发商负责规划开发养老地产项目,运营商对开发啊好的项目进行运营和管理。
运营商对项目采用两种方式,一是净出租模式,由REITs公司将物业出租给运营商,每年收取固定租金费用,运营商承担直接运营费用、社区维护费用、税费、保险费等;二是委托管理模式,REITs公司将旗下物业委托给运营商,运营成本和收入都归于REITs公司。
除REITs模式外,美国养老社区还可根据由开发商主导或运营商主导,分为两种不同类型:一是开发商主导的太阳城模式,针对年龄55-70岁的活跃健康老人,由地产开发商主导,通过销售养老概念住宅,开发上得以收回投资并产生盈利;二是运营商主导的CCRC模式,采取出租方式,服务于自理型、介助型、介护型三类老人,只提供地产租赁权和服务享受权。

节选自《2020 Senior Housing Outlook Report》
据SHN发布的《2020 Senior Housing Outlook Report》显示,2020年,私募股权(Private equity)、公共REITs(Public REITs)、私人REITs(Private REITs)、公共机构(Institional)等,都是老年住房的购买者。
同时,美国老年住房的融资来源有所扩大,私募股权(Private equity)和银行/金融公司(Bank/Finance company)都在老年住房融资中发挥了很大作用。
2
保险公司发展养老的五大未来趋势
对比美国养老住房经验发现,我国养老市场的开发、投资、运营情况总体还不是很成熟,前些年,一些大型保险公司和地产公司的进入,推动了养老市场的迅速发展,但各类市场参与者并没有形成清晰的角色分工,很多企业都是集投资、开发、运营于一体。直到这些年来,这种情况才有所改变,出现更多立足各自专业领域的分工合作案例。

图:太平人寿官网——太平乐享家
如,太平人寿旗下就只建设有上海梧桐人家和新近开业的三亚海棠人家,其余项目,上海·快乐家园、宁波·星健兰庭、大连一方颐景荟、昆明古滇名城、北京当代时光里、苏州和城、杭州朗和国际医养中心均为战略合作项目。
2017年,太平人寿联手第三方机构,推出太平人寿社区品牌——太平乐享家。根据规划,将来将至少在全国16个城市匹配太平乐享家养老社区资源。在品牌统一管理下,太平乐享家所有社区都进行标准化管理,制定合理、一致的营销、入住、退出规范流程。同时,社区还可联动开展旅居业务。
另外,太平人寿养老服务体验定点合作单位包括:悦年华·颐养中心(深圳)、润华松鹤颐养中心(深圳)、藏马山颐养社区(青岛)。这种合作方式可进一步弥补保险公司在养老项目城市分布、养老项目规模、养老项目类型、养老社区区位方面的短板,为客户提供更丰富的选择。
再以中国人寿为例,目前,中国人寿的养老社区项目进展相对缓慢,反而在社区居家领域有所发力。2020年12月29日,由盐田区政府和中国人寿合作共建的盐田区首家社区养老综合服务中心——“国寿·盐田区悦享中心”正式开业。至此,国寿布局的社区居家养老项目已有:福保社区颐康之家、康欣社区颐康之家、盐田区悦享中心,以及在建的罗湖区悠享家健康护老中心。
此外,渤海人寿、天津大集发展有限公司和北京养正投资就天津中国集海航城的“居家养老”项目签署了战略合作。
根据养老社区这些年来的发展历程,君康人寿副总裁兼健康产业事业部总经理张翼总结了这几个阶段:
其中,“1.0”阶段,房地产属性更强,通常以房地产商的产权销售配合第三方提供的基本养老服务形式来程序;
“2.0”阶段则是目前市场上较为主流的具有CCRC概念的业态,即在大型社区内,为老人提供相对标准化的优质餐饮、医疗、照护、文娱服务等;
而未来的“3.0”阶段,通过科技来实现定制化和对个性化需求的满足则会成为趋势。具体来说,可以通过数据挖掘和智能分析,打造包括智能家居、人脸识别、移动管家、生命体征检测、云健康检测、远程医疗等在内的智能系统,通过大数据分析,为长者提供高品质、个性化健康服务和生活环境。

图:麦麦智慧养老解决方案
因此,未来,智能设备和科技会在更大范围上赋能养老,保险公司也应当对此有所准备。
另一方面,保险公司也可从保险主业出发,推出一些创新做法,为保险+金融创新发展提供可行的借鉴思路。
清华大学五道口金融学院中国保险与养老金研究中心研究员朱俊生在接受采访时谈到:“随着人口老龄化程度的提高,人们对风险的关注越来越多地从死亡风险转向生存风险,越来越关注养老和健康……商业健康保险和养老保险可在多层次医疗和养老保障体系中发挥更大的作用。”

图:健康险
早在2018年,平安保险就在旗下官方APP平安健康推出了首款针对老年群体的主打产品:平安i康保·老年医疗(三高版),保障“意外住院+癌症住院”,且投保年龄开放至70周岁,覆盖“高血压、高血脂、高血糖”三高人群。而这类针对老年人的保险产品还将越来越多。
上述案例都预示着,在发展养老的过程中,保险公司已经形成了五大发展趋势:
1、越来越关注轻资产、社区居家、普惠型养老方向,在布局养老时更加理性多元。而越来越多新兴保险公司也可用轻资产合作的方式介入到养老事业中来。
2、考虑到居家养老和社区养老市场的大局,“轻资产+重服务+保险产品”可能成为险企在养老地产领域实现盈利的突破点。抛开建设大型养老社区不谈,保险公司在传统寿险、长期护理保险、个人商业养老保险产品方面都有很多创新空间,若搭配社区居家养老服务,可进一步扩展市场。
3、随着国家对保险的金融创新给予更多的支持和鼓励政策,未来,保险参与养老可以放大保险的金融属性,针对C端进行金融创新,用“消费型保险和储蓄型保险相结合的思路”设计保险+养老产品。
4、智能设备和科技会在更大范围上赋能养老,保险公司应当加大科技投入,突破社区和养老院的“围墙”,为更多有养老需求的长者提供精准、周到的服务。
5、合众人寿在行业内开创了布局海外的开端,相信未来会有更多保险公司也参与其中。国外的养老企业发展更为成熟,且有很多优质、便宜的资产,值得中国保险公司投资,分一杯羹。而且,随着旅居发展的火热,包括国外的旅居线路也会更受客户欢迎。
part6
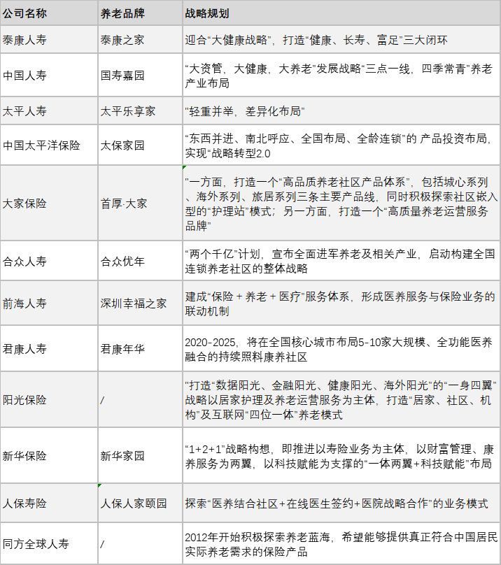
保险+养老:12家保险公司的养老布局
在梳理了保险公司发展养老的历程之后,AgeLifePro也统计了12家建设有养老项目的保险公司,及其对应的养老品牌和战略规划:

1
泰康人寿
养老业务产品线
1.幸福有约养老保险产品计划;
2.泰康之家(CCRC)。
资产类型
1.重资产布局,自建自营,总投资超过200亿元;
2.拥有先发优势,战略最坚定,步伐最紧密,投资额最大,保单销售件数最多。
盈利模式
保险+资管+运营。
养老项目

图:泰康的全国布局

泰康社区一览表(带★表示社区已开业)
收费模式
1.幸福有约养老保险计划,交纳保费200万元起可入住养老社区;
2.保险(保费200万以上)+押金(20万入门费+120/180/360乐泰卡)+月费模式。
医疗服务
1.自建医院:配置二级康复医院,其中燕园、申园、楚园、粤园、蜀园、吴园五地的康复医院已投入运营,北京、上海、广州、成都四地医院已纳入医保定点医疗机构,就医可享受医保报销;
2.医疗资源:建造国际标准三级综合医院,泰康(南京)仙林鼓楼医院,泰康同济(武汉)医院、泰康西南医学中心(筹)、泰康深圳前海国际医院(筹)、泰康宁波医院(筹)、泰康拜博口腔;
3.与国内多家知名三甲医院合作,实现双向转诊、绿色通道、远程医疗、专家会诊服务。
2
中国人寿
养老业务产品线
1.养老社区(CCRC);
2.社区居家养老;
3.旅居。
资产类型
截止2017年底,在健康、养老产业投资规模近250亿元,重资产布局,自建为主,稳扎稳打。
盈利模式
大资管、大健康、大养老。
养老项目

图:国寿嘉园

国寿养老项目一览表(带★表示社区已开业)
收费模式
1.自理区定价采用“押金(10万)+嘉园卡(90/150/180万)+月费”的模式;
2.护理区采用“押金+月费”的模式。
医疗服务
除在社区内配备医疗资源,提供24小时医疗保障外,还与附近的三甲医院合作,开设绿色通道。
3
太平人寿
养老业务产品线
1.太平人寿个人税延养老年金保险(2018);
2.养老社区(CCRC)。
资产类型
1.上海梧桐人家投资近40亿元,自建自营;
2.正加快与他方养老机构合作,广泛整合资源。
盈利模式
从健康管理和养老产业两方面打造全生命周期的服务闭环,形成“保险+健康+医养”全产业生态链。
养老项目

图:太平人寿养老项目布局
太平乐享家养老项目包括:上海梧桐人家、上海·快乐家园、宁波·星健兰庭、大连一方颐景荟、昆明古滇名城、北京当代时光里、苏州和城、三亚海棠人家、杭州朗和国际医养中心,均已开业。
这些养老项目多为合作项目,只有上海梧桐人家项目是自建自营,该项目总占地面积280亩,拥有1500余套健康活力老年公寓和近900张康复护理床位,届时可为约3500位长者服务。
太平人寿养老服务体验定点合作单位包括:悦年华·颐养中心(深圳)、润华松鹤颐养中心(深圳)、藏马山颐养社区(青岛)。
成都温江项目即将落地,珠海、南宁等地项目也都在积极推进中。
收费模式
1.购买与梧桐人家社区挂钩的保险产品,保费在200万元以上可获入住资格;直接购买梧桐人家社区会籍,入住后按月支付;
2.押金+月费。
现有床位数
上海梧桐人家设有288张床位。
医疗服务
1.上海太平康复医院已落成;
2.梧桐人家紧邻张江科学城,是一个集“医、教、研、产”为一体的新型综合性医学园区,周边医疗资源丰富;
3.与社区周边医院合作,打通绿色通道。
4
中国太平洋保险

图:太保家园养老布局
养老业务产品线
“城郊颐养(70-79岁的中龄老人)、旅居乐养(50-69低龄老人)、城市康养(80岁以上)”三位一体产品体系。
资产类型
1.重资产投入,发挥后发优势,战略清晰,有明确的打法;
2.3-5年内首期投资100亿元,累计拓展8000-10000套高端养老养生公寓,床位数10000-12000张。
盈利模式
“保险产品+养老社区+专业服务”综合解决方案。
养老项目

医疗服务
对接当地医疗资源,与周边医院合作。
5
大家保险
养老业务产品线
1.养老社区(CCRC);
2.社区嵌入式护理小站。
资产类型
轻资产为主。
盈利模式
1.打造“城心养老”模式,探索社区嵌入型的“护理站”模式;
2.依托大家保险集团独有的海外养老牌照,围绕“运营、护理、医疗、信息化”四个方面进行能力布局,整合输出养老运营服务和品牌。
养老项目

图:首厚大家养老项目
1.首厚大家·朝阳社区建筑面积达40000 m²,有230张床位;
2.首厚·大家友谊社区有545床位;
3.阜外养老社区和首个社区嵌入式护理小站正在建设,可提供超过1500张床位。
收费模式
1.会员模式190万-260万之间;
2.月费15000-22000元/月。
医疗服务
打造分级诊疗服务体系,包括社区内设医疗机构、互联网医院专家远程问诊及药品远程配送、三甲医院就近服务、高端体检和海外诊疗等四层服务设置。
6
合众人寿
养老业务产品线
1.养老社区(CCRC、AAC);
2.实物养老保障计划—买合众保险,住养老社区;
3.旅居养老。
资产类型
1.重资产建设养老社区,投资268亿建设武汉、合肥、沈阳项目;
2.轻资产投资收购海内外养老社区。
盈利模式
投资、运营社区、与第三方合作开展旅居养老。
养老项目
图:合众养老健康产业布局(拍摄于2015年)
1.合众优年生活武汉社区是中国第一家由保险公司投资并运营的养老社区,建筑面积160万m²,拥有CCRC床位600个,AAC(活跃长者社区)户型约1000套,可容纳3000人;
2.合众优年生活南宁社区可容纳2000人;
3.合众优年生活沈阳社区可容纳559人;
4.在海内外投资收购56处养老社区。
收费模式
1.保单+实物养老保险计划,缴纳50-75万元即可入住养老社区;
2.押金+月费模式;
3.购买优年享老卡,可享受旅居养老服务。
医疗服务
建设医疗康复中心、医疗卫生服务中心、与当地医疗资源对接。
7
前海人寿
养老业务产品线
1.成立幸福之家养老院;
2.医养结合:成立医疗健康管理中心,链接国内医养健康优质资源,运营医养结合项目,形成全国性医养网络;
3.开展候鸟养老服务。
资产类型
前海人寿旗下医院与养老院均为自建自营,开创了保险行业先河。
盈利模式
建成“保险+养老+医疗”服务体系,联动医养服务与保险业务。
养老项目

图:前海人寿深圳幸福之家
1.深圳幸福之家养老院是由前海人寿保险股份有限公司全额投资并运营的养老项目,占地10860㎡,总建筑面积33400㎡,规划养老床位500余张;
2.规划在广州、南宁、西安、韶关等地投资建设多家医院、门诊部及综合养老公寓。
收费模式
1.购买保险入住社区;
2.押金+月费模式。
医疗服务
1.幸福之家养老院内设健康管理中心,配备专业健康管理团队;
2.建有前海人寿广州总医,还将与宝安区人民医院建设医疗合作站,共同打造老年病综合诊断示范样板和建设家庭病床示范基地;
3.与南方医科大学深圳医院等医院合作,开通绿色就医通道。
8
君康人寿
养老业务产品线
构建了以康养社区、康养酒店、康护中心、养生度假村为核心的四大产品线。
资产类型
轻重结合,预计总投资70多亿,社区建成后公司将长期持有运营。
盈利模式
将保险产品、社区养老、医疗照护以及健康管理服务相互融合,与君康年华康养社区配套的聚焦养老的保险产品由君康幸福里年金保险(分红型)与君康尊享金账户年金保险(万能型)组合而成。
养老项目

图:君康年华养老社区
建有君康北京年华顺义新城康养社区和君康年华上海闵行浦锦康养社区,共规划建设2500余套生活单元,建成后由公司长期持有运营。
收费模式
购买“君康幸福·里终身养老计划”保费达到 200 万的客户,将享有君康年华康养社区的保证入住权,同时享受将来入住社区的价格优惠政策。
医疗服务
与周边医院合作。
9
阳光保险
养老业务产品线
1.以居家护理及养老运营服务为主体,打造“居家、社区、机构”及互联网“四位一体”养老模式;
2.成立阳光颐康养老服务有限公司、北京颐和天享养老服务有限公司。
资产类型
轻资产。
养老项目

图:2020年12月24日投入运营的阳光人家广州康养社区
1.阳光颐康养老服务有限公司下辖颐康之家天通苑店、阳光积善养护中心、心湖阳光颐养中心(公建民营);
2.北京颐和天享养老服务有限公司已在北京落地三家长者照护机构,大栅栏养老照料中心、阳光里·长者照护之家、阳光人家(广州)。
收费模式
押金+月费模式。
医疗服务
机构院内设置医疗护理站,与当地医疗资源对接。
10
新华保险
养老业务产品线
通过四年时间,三个典型项目形成了城郊结合、南北呼应的多产品养老产业布局,涵盖康复护理、持续照料、养老养生三大产品线。
资产类型
重资产投入。
养老项目
图:新华家园社区
1.北京莲花池介护型养老公寓,有206套房间,360张床位;
2.海南博鳌休闲度假养老社区,一期约1000套房间;
3.北京延庆城区的活跃型养老社区(筹),规划1800套房间、3200张床位。
收费模式
床位费+护理服务费的收费模式。
医疗服务
1.成立新华卓越健康投资管理有限公司;
2.自建康复医院、机构内设医务室;
3.与周边医院合作,开辟绿色通道。
11
人保寿险
养老业务产品线
CCRC。
养老项目

图:人保康养·大连颐园养老社区
首个养老养生社区——人保康养·大连颐园养老养生社区,可提供约1100多户养老/养生单元,首期养老区323个养老单元已正式投入运营。
收费模式
“保险保单+入住确认函“模式,缴费45万可优先入住。
医疗服务
积极探索“医养结合社区+在线医生签约+医院战略合作”的业务模式,提供有病治病、无病预防、病后康复疗养的“医养结合”健康养老服务。
12
同方全球人寿

图:同方全球人寿联手清华大学经管学院,
发布中国居民退休准备指数调研报告
养老业务产品线
1.养老公寓、CCRC、合作建设养老院;
2.与天地健康城合作,推出“自得会”医养解决方案,打造“养老+医疗+保险”模式。
资产类型
推出“医、养、保”融合“轻资产”养老新模式。
养老项目
1.基于养老公寓解决方案的同方全球人寿颐养乐园项目已于青岛建成;
2.同方全球人寿养老社区(CCRC)项目将于近期上市;
3.与湖北襄阳春和瑞怡安养院联手,对标国际水平,将目标客户群锁定为当下急需护理的刚需客户,为其推出失能保险、长期护理保险保障做准备;
4.与天地健康城(CCRC)合作,推出“自得会”医养解决方案。
收费模式
推出的“自得会”医养服务解决方案与“同根同源”的上海天地健康城合作,客户在购买同方全球人寿的指定产品,交纳会籍费后,即可享有专属的养老服务公寓使用权。
医疗服务
与南京同仁医院开展战略合作,加强商业保险与医疗机构的深度合作。
part7
保险公司发展养老的多种方式
1、借助集团内部资源建设养老社区
这种模式出现于养老地产探索初期,部分大型险企母集团拥有多元化的经营业态,旗下有专业地产公司,往往借助集团内部资源,以老年住宅立项,建设成功的项目可面向市场进行出售。出售型社区模式其实与房地产开发无异,可以快速收回资金,获取开发利润,从而实现滚动开发。不过在这种模式下,社区的养老服务难以保障。
平安保险早期建设的“养生养老综合服务社区”就是联动中国平安不地产集团开发建设而成,融合养老公寓、亲情社区、度假休闲三大产品线,总建筑面积150万平方米。
项目采取“租售并举”的模式来进行经营,即与商业地产一样,可以进行产权的买卖。会员型产品由平安不动产自持经营,只租不售。此模式在当时是金融系中唯一一家以“出售+持有经营”所有权形式开发的养老地产。

图:养生谷会员服务体系
恒大人寿母集团恒大地产则一手打造了恒大养生谷,首创颐养、长乐、康益、亲子四大园,提供852类设施867项全方位健康管理服务,覆盖从孕前、婴儿直到百岁老人的全生命周期。
目前,已建成的恒大养生谷已面向市场出售。据了解,恒大养生谷将通过“租、购、旅”会员机制向客户提供养生养老服务。客户租住、购买养生谷产品,或到养生谷进行旅行居住,都可成为会员,获得健康保险、高端医疗、健康管理、康养服务等会员权益。
恒大人寿提出“保险保障+生态养老+医养结合”战略模式,发布了恒享福养老保险,将保险产品和养老社区创造性的结合在一起,为客户提供养老财务规划与养老实体服务相衔接的一揽子养老计划。

图:光大安心养老计划
光大永明人寿推出的“光大安心养老计划”,将保险产品与光大汇晨养老服务社区对接,为客户提供“保险+养老社区”的一揽子养老解决方案,实现金融产品和实体养老相结合。“光大安心养老计划”分为两个子计划:
计划A通过“保险+长居养老+旅居养老服务优享权”服务于中高端客户,为客户提前锁定光大养老社区的入住权,入住权更细分为“保证入住权、优先入住权、价格优惠权、体验入住权”等,为客户提供更多、更明确的保障,权益人最高可达六人,不仅包括客户及其配偶,还扩展到双方父母。另外,权益人还可以自投保之日起享受一年四季、全国各地、价格优惠的旅居养老服务;
计划B内容为“保险+旅居服务优享权”,缴费门槛低,覆盖人群更广,六个权益人不用入住养老社区就可以提前享受到计划A同等水平的旅居养老服务。
星堡于2019年推出“星养老”——养老保险+养老社区综合解决方案。依托复星地产的健康蜂巢平台,双方共同为复星保德信人寿客户打造专属的养老社区方案——客户可以通过购买复星保德信相应的保险产品,储备养老年金,复星地产则承诺客户未来入住“复星养老社区”的权益。据悉,总保费大于200万,投保人即可获得一个养老社区入住资格。
招商观颐之家推出“仁和颐家综合养老计划”,以“同一平台、轻重并举、医养结合”作为发展战略。招商仁和人寿聚焦于养老保险产品、养老社区开发和养老社区运营服务等全产业链。
具体而言,广州金山谷的养老社区(仁和颐家·和园)仅针对买保险的客户开放,购买包括“招商仁和招盈金生年金保险”、“招商仁和和悦人生终身寿险”在内等十余种指定保险产品,且累计应交保费达到200万以上,才可获得养老社区申请资格。
2、保险+养老的创新玩法

图:UC俱乐部会员权益
中华保险推出新生活UC俱乐部,针对初老族,推出会员制服务。加入俱乐部的成员可以享受老有所学、老有所医、老有所游、老有所为、老有所乐等服务。另据了解,联合人寿也有组建新老年俱乐部的打算。
国华人寿成立了三家关于医疗健康、养老方面的公司:海南国华康养有限公司、共青城中科旭康医疗产业投资合伙企业、国华旅居康养有限公司。公司目前在医疗康养、养老等方面的工作正处于筹备期,暂无更多确定信息可以透露。
爱心人寿提出“医养护保”四位一体养老生态战略。在2020年中国国际服务贸易交易会发布行业内首款“保险+服务”居家养老产品——“爱+居家养老产品计划”,该产品计划以“年金保障+医养服务”的组合方式,向居家养老的长者提供养老解决方案。
此外,爱心人寿还是北京市长期护理保险试点经办机构,组建了具有丰富照护管理服务经验的专门团队,并成为银保监会金融支持社区养老家政服务机构项目遴选的八家金融机构之一。
幸福人寿则应国家政策支持,推出老年人住房反向抵押养老保险产品《幸福房来宝老年人住房反向抵押养老保险(A款)条款》,并通过医疗养老专项股权投资基金投资全国各地区域性龙头养老机构。
中宏人寿与绿地康养合作,携手打造“保险产品+高端养老社区+康养旅居酒店”的跨界创新合作模式,将保险金融产品与实体养老服务有机结合,为客户提供更全面的养老解决方案。这标志着中宏保险在构建“健康+养老”双引擎战略布局中取得重要进展。
结语
保险与养老均从人的整个生命周期出发,两者有强相关性。纵观海外,保险公司也一直是养老事业发展的重要支柱。养老自带的社会保障性和市场盈利性,与保险业的本义有相重合之处。
在社会保障的层面上,中国三支柱养老支柱体系的整体保障程度都比较低,第一支柱独大,但也存在保障水平低的问题。因此,商业保险的参与能在一定程度上改善社会保障水平。
就市场盈利层面而言,随着老年人生活水平提高,支付能力增强,老年人对于商业保险产品的需求日益凸显,对各类资产性质的产品和服务的包容性也越来越大。商业保险公司从这方面切入进去,参与养老地产、保险产品和养老服务等,会有很大的市场空间。
近些年来,经过前期大举重资产布局之后,保险公司也在慢慢回归理性,并越来越清晰自己的定位——“保险姓保“,应通过养老形成差异化竞争,创新服务,发挥保险+的优势,构建大健康生态圈。
在长护险呼之欲出、商业保险可发挥更多作用的当下,我们相信:未来所有的保险公司都会通过各自的方式参与到养老产业中去,这让我们对这个行业也更加充满期待。
-END-
文章内容来自公开资料整理和AgeLifePro研究成果,如有误差,请联系客服,谢谢。