为贯彻落实《国务院关于进一步优化政务服务提升行政效能推动“高效办成一件事”的指导意见》(国发〔2024〕3号)、《国务院办公厅关于印发<“高效办成一件事”2024年度新一批重点事项清单>的通知》(国办函〔2024〕53号)和《陕西省人民政府办公厅关于印发建立政务服务效能提升常态化工作机制推动“高效办成一件事”实施方案的通知》(陕政办发〔2024〕16号)部署要求,进一步提升政务服务便利化水平,推动大件运输“一件事”高效办理,结合我省实际,制定本方案。
一、职责分工
1.牵头部门:省交通运输厅
省交通运输厅负责大件运输“一件事”的统筹推进,制定工作方案并组织实施,适时召集相关单位和部门召开专题会议,共同研究解决工作推进中遇到的问题。
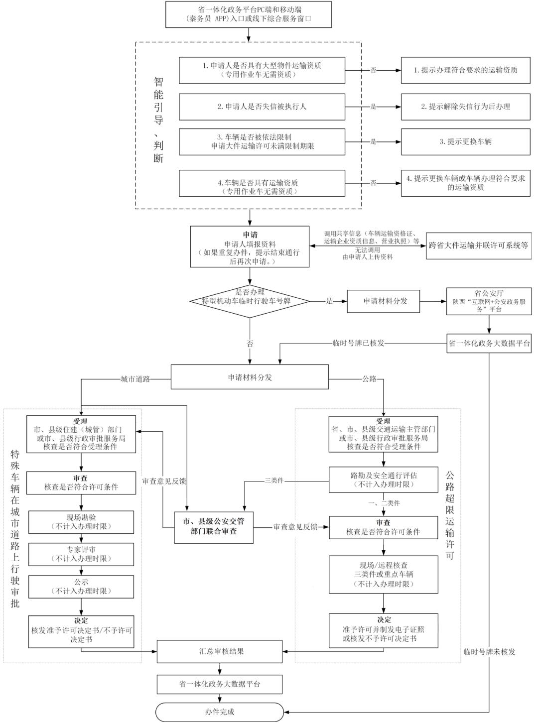
协同相关部门优化整合申请材料,建立线上并联审批工作机制,形成大件运输“一件事”规范化、电子化审批模式和办事指南。组织建设线上统一受理端,升级改造陕西省公路路产保护信息系统、陕西省大件运输车辆审批管理子系统(以下简称大件审批系统)等,做好相关技术支持工作。负责“跨省、自治区、直辖市进行公路超限运输许可”、“在省、自治区范围内跨设区的市或者在直辖市范围内跨区、县进行公路超限运输许可”事项审批;负责“在设区的市范围内跨区、县进行公路超限运输许可”、“在区、县范围内进行公路超限运输许可”事项梳理和业务指导,强化跨层级跨部门业务协同和数据共享,汇聚全省《超限运输车辆通行证》证照信息至省电子证照管理系统。
2.责任部门:省公安厅、省住建厅
省公安厅负责大件运输“一件事”涉及的公安交管部门联合审查事项梳理、流程优化,指导市县级公安交管部门优化内部审核机制,按照办理期限要求线上反馈审查意见。强化数字化支撑,完成“特型机动车临时行驶车号牌核发”相关系统对接工作,按照有关规定为大件运输“一件事”提供全省公安交管机动车及驾驶证相关数据的核查或查询服务。
省住建厅负责“特殊车辆在城市道路上行驶(包括经过城市桥梁)审批(履带车、铁轮车除外)”事项梳理,规范审批结果文书样式,指导市县有关部门建立完善市范围内跨区县业务、区县范围内业务线上审批工作机制,实现审批结果实时推送。
3.技术协同责任部门:省数据和政务服务局
省数据和政务服务局负责按照省政府办公厅业务要求,为省一体化政务服务平台提供基础设施、网络环境、公共支撑能力;建立健全常态化全省数据供需对接机制,依托全省一体化政务大数据平台体系,做好跨层级、跨部门、跨区域数据资源供需对接和共享交换;指导省数据和政务服务中心做好省级政务大厅、全省12345热线优化运行。
4.市县级责任
西安、宝鸡先行先试,推动市范围内跨区、县大件运输“一件事”高效办成,及时总结经验做法,为深入推广工作奠定基础。各市级交通运输局负责按照“只进一门、一网通办”工作要求,依托省一体化政务服务平台、大件审批系统等,组织市县有关部门认领单事项、完善发布办事指南,推动大件运输申请一次提交、一网通办;依托市县政务服务中心开设大件运输“一件事”综合服务窗口,实行一窗受理、一站办理,积极推行导办帮办、预约快办等便民服务,实现全省高效办成大件运输“一件事”。
二、主要任务
(一)实现大件运输“一次办成”。将“公路超限运输许可”、“特型机动车临时行驶车号牌核发”、“特殊车辆在城市道路上行驶(包括经过城市桥梁)审批(履带车、铁轮车除外)”整合为大件运输“一件事”,整体压缩办理时间和跑动次数,推动业务系统对接和数据共享,实现网上办、一次办,更好满足企业和群众办事需求。
(二)实现材料简化流程优化。依托省一体化政务服务平台、大件审批系统等,建立跨层级跨部门联动审批服务机制,实行市范围内跨区县业务由市级统一审批,相关审批同步办理、集中反馈;按照“能简则简、应减尽减”原则,合并事项申请表,简化办事材料,实现大幅压减办事成本和办理时长。
(三)提升大件运输“一件事”服务能力。线下开设大件运输“一件事”综合服务窗口,实现“一窗”办理;线上依托省一体化政务服务平台和秦务员APP开设大件运输“一件事”受理端,实现“网上办、掌上办”,办理结果多端获取。
三、实施步骤
(一)制定工作方案(9月底)。省交通运输厅制定印发工作方案,各相关省级部门推动改造本部门业务系统,并与省一体化政务服务平台对接、共享数据;各部门协同推动事项标准化梳理工作。
(二)完成系统对接(10月底)。各部门初步完成业务流程再造、单事项、申请表单配置和《超限运输车辆通行证》电子证照归集,完成省一体化政务服务平台、大件审批系统等对接联通,构建跨层级跨部门线上联合审批工作机制,推动大件运输“一件事”线上流转办理。
(三)组织联调联试(11月底)。根据实际业务场景,组织技术联调测试。西安、宝鸡先行试点,总结试点试运行情况,优化完善线上联办业务流程,为全面推广积累经验、奠定基础。
(四)全面上线应用(12月底)。推动全省线上(包括PC端、移动端)、线下全面实现高效办成大件运输“一件事”。
四、事项清单及系统

五、业务流程
(一)业务流程图

(二)办事指南
大件运输“一件事”服务指南
一、事项名称
大件运输“一件事”。
二、适用范围
1.公路超限运输许可;
2.特殊车辆在城市道路上行驶(包括经过城市桥梁)审批(履带车、铁轮车除外);
3.特型机动车临时行驶车号牌核发。
三、适用对象
具有大型物件运输经营资质的道路运输经营者。
四、许可依据
1.《中华人民共和国行政许可法》;
2.《中华人民共和国公路法》;
3.《中华人民共和国道路交通安全法》;
4.《中华人民共和国道路交通安全法实施条例》;
5.《公路安全保护条例》;
6.《城市道路管理条例》;
7.《超限运输车辆行驶公路管理规定》;
8.《机动车登记规定》;
9.《陕西省公路条例》;
10.《陕西省治理货物运输车辆超限超载条例》。
五、大件运输分类
(一)大件运输按照通行路线,分为跨省、跨市、跨县、县内四类:
1.跨省大件运输:跨省、自治区、直辖市进行的大件运输;
2.跨市大件运输:在省范围内跨设区的市进行的大件运输;
3.跨县大件运输:在设区的市范围内跨区、县进行的大件运输;
4.县内大件运输:在区、县范围内进行的大件运输。
跨市、跨县、县内大件运输统称为省内大件运输。
(二)大件运输按照车货总体外廓尺寸和质量,分为三类:
1.一类大件运输:车货总高度从地面算起未超过4.2米、总宽度未超过3米、总长度未超过20米且车货总质量、轴荷未超过《超限运输车辆行驶公路管理规定》第三条、第十七条规定标准的;
2.二类大件运输:超过一类大件运输标准且车货总高度从地面算起未超过4.5米、总宽度未超过3.75米、总长度未超过28米且总质量未超过100000千克的;
3.三类大件运输:车货总高度从地面算起超过4.5米,或者总宽度超过3.75米,或者总长度超过28米,或者总质量超过100000千克的。
车辆整备质量或外廓尺寸超过《超限运输车辆行驶公路管理规定》第三条限定标准的专用作业车行驶公路时,可参照大件运输车辆办理大件运输业务。
六、许可条件
(一)申请“公路超限运输许可”应符合相关法律法规规定。
有下列情形之一的,不予受理:
1.货物属于可分载物品的;
2.承运人所持有的道路运输经营许可证记载的经营资质不包括大型物件运输的;
3.承运人被依法限制申请公路超限运输许可未满限制期限的;
4.法律、行政法规规定的其他情形。
有下列情形之一的,不予许可:
1.采用普通平板车运输,车辆单轴的平均轴荷超过10000千克或者最大轴荷超过13000千克的;
2.采用多轴多轮波压平板车运输,车辆每轴线(一线两轴8轮胎)的平均轴荷超过18000千克或者最大轴荷超过20000千克的;
3.承运人不履行加固、改造义务的;
4.法律、行政法规规定的其他情形。
(二)申请“特殊车辆在城市道路上行驶(包括经过城市桥梁)审批”,应具备以下条件:
1.因城市建设发展或其他特殊事项需要;
2.运输物品不可拆解;
3.必须遵守限载、限速、限高的规定;
4.具备公安交通管理部门认可的指定时间、路线;
5.有市政设施防护方案。
(三)申请“特型机动车临时行驶车号牌”,应具备以下条件:
1.机动车所有人提交的证明、凭证有效(机动车整车出厂合格证明或进口机动车进口凭证);
2.机动车来历证明不得被涂改(销售发票),记载的机动车所有人身份证明相符;
3.机动车交通事故责任强制保险凭证;
4.机动车不属于被盗抢车,不属于达到国家强制报废标准的,不属于被人民法院、人民检察院行政执法部门依法查封扣押的。
七、申请材料

八、办理时限
一类大件运输:2个工作日(省内),5个工作日(跨省);
二类大件运输:5个工作日(省内),10个工作日(跨省);
三类大件运输:15个工作日(省内),20个工作日(跨省);
特型机动车临时行驶车号牌核发:1个工作日。
现场勘察、专家评审、公示;路勘及安全通行评估、现场(远程)核查;采取加固、改造措施等特殊环节不计算在办理期限内。
(三)合并申请表
大件运输“一件事”申请表

六、组织保障
(一)强化组织领导。各部门要高度重视,建立工作协调机制。省交通运输厅牵头适时召开工作推进会,及时了解堵点问题和意见建议,全力推动工作落实。试点地区要加强探索和集中攻关,率先实现改革突破,形成可复制推广的经验,为全省全面改革提供借鉴。
(二)加强协同推进。各部门要对所涉及目标任务从业务、技术等多个方面明确职责分工,制定序时进度,压实责任到人,确保工作有序推进。试点地区有关部门要加强协调配合,及时反馈流程再造、信息对接、业务办理等方面遇到的问题,强化跨层级、跨部门联动和上下联动,形成工作合力,推动各项工作加快推进。
(三)加强运行推广。各部门要充分利用报纸、广播、电视、互联网和政务微信公众号等广泛宣传大件运输“一件事”改革,做好服务推广工作,利用12345等热线和网络平台及时了解企业和群众对大件运输“一件事”的意见和建议,不断提升服务便捷度、社会知晓度和群众满意度。
原标题:《陕西省出台大件运输“一件事”工作方案》