我省多地出现降雨天气
省气象台消息
9月21日06时——22日06时
全省共有96个区县500个监测站出现降水
温度下降
宝鸡太白山出现降雪
今天下午(9月22日),陕西省气象台
发布重要天气预报
今天下午至25日我省有降雨天气

今天上午9点
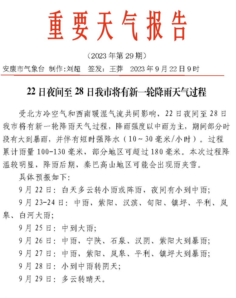
安康市气象台发布
重要天气报告
22日夜间至28日
安康将有新一轮降雨天气过程
秦巴高山地区可能会出现雨夹雪
受北方冷空气和西南暖湿气流共同影响,22日夜间至28日我市将有新一轮降雨天气过程,降雨强度以中雨为主,期间部分时段有大到暴雨,并伴有短时强降水(10~30毫米/小时)。过程累计雨量100-130毫米,部分地区可超过180毫米。
本次过程降温较明显,降雨后期,秦巴高山地区可能会出现雨夹雪。

陕西具体预报
预计今天白天:全省多云转阴天。陕北西部部分、关中大部、陕南大部有小雨或阵雨。陕北大部有3-4级偏南风,关中北部有3-4级偏东风,阵风5-6级。清晨陕北南部、关中部分、陕南南部部分地方有雾,局地有浓雾。今天晚上:全省阴天。陕北中南部、关中大部、陕南西部有小雨或阵雨,陕南东部有小雨,局地中雨(图2)。陕北大部有3-4级偏南风,关中北部有3-4级偏东风,阵风可达6级以上。
今日风险提示:今日我省主要灾害性天气为大雾。清晨陕北南部、关中部分、陕南南部部分地方有雾,局地有浓雾。
23日:全省阴天。陕北北部部分地方有小雨或阵雨;陕北南部、关中大部、陕南西部有小雨,局地有中雨;陕南东部有小到中雨。 陕北大部有4-5级偏南风,关中北部有3-4级偏东风,阵风可达6级以上。日平均气温陕北大部、关中东部下降4℃左右。
24日:全省阴天,大部地方有小到中雨,其中关中东部局地、陕南东部局地有大雨。
25日:全省阴天,陕北南部部分地方、关中有小雨,陕南有小到中雨,部分地方有中到大雨,部分地方有暴雨。
26日:全省阴天大部分地方有小到中雨,关中西部局地、陕南西部部分地方有大雨。
27日:全省阴天,关中、陕南有小到中雨,部分地方有大雨,局地有暴雨。
28日:全省阴天转多云、陕南南部部分地方有小到中雨。
29日:陕北、关中多云转晴天,陕南多云间阴天,南部部分地方有小到中雨。
30日:陕北、关中多云间晴天,陕南阴天间多云。
10月1日:全省多云。后期天气趋势(10月02日-10月05日):陕北、关中晴天间多云,陕南多云间阴天,有分散性降水天气。
连日来的强降雨
导致安康境内
部分国省干线出现
山体滑坡、路基水毁等
01
紫阳公路段迅速开展抢险保畅工作
9月19日至20日,紫阳县遭遇今年以来最强降雨,致使省道211线多处出现山体滑坡、路基水毁、泥石流、树木倒伏等灾毁情况,部分交通中断,严重影响道路通行安全。
紫阳公路快速反应,立即启动防汛应急处置预案,该段负责人第一时间组织人员、机械赶赴灾毁现场指导抢修工作,按照先抢通后保畅原则,全力以赴清理路面塌方、泥石流,确保管辖道路安全畅通。
截止9月21日17时,紫阳公路段养护的S211和G541所有水毁路段都已抢通。此轮抢险累计投入防汛抢险人员161余人次,机械设备39台次,物资132件(套),清理塌方3526立方米/66处、泥石流4155立方米/45处。
02
岚皋公路段全力抢险保畅通
截至9月21日,岚皋公路段辖区路段发生塌方6处1260立方米,泥石流1处3000余立方米,积水路段16处1300延米,水沟淤塞1600延米,累计投入防汛抢险人员120余人次,机械设备30台(辆)次,目前抢险保畅工作仍在进行中。
强降雨天气
容易引发山洪、滑坡
泥石流、城市内涝等灾害
我们该如何科学应对?
一起来看
