疫情防控期间宝鸡市社会保障卡办理指南,在线办理社保卡业务指南…
根据宝鸡市应对新冠肺炎疫情工作领导小组(指挥部)《关于做好当前疫情防控工作的通告》要求,决定自3月9日起,陈仓园市民中心市本级社保卡业务现场办理暂停,恢复时间另行通知。现将线上业务办理和自助办理流程公布如下:
线上办理
线上可办理业务范围:未制卡人员申领社会保障卡;社保卡口头挂失和解挂;社保卡社保功能激活、密码修改、重置;社保卡制卡进度查询;社保卡卡面基本信息查询;补换卡网点信息查询等。
1、“宝鸡人社12333”微信公众号
关注“宝鸡人社12333”微信公众号或直接进入“微服务”;
2、宝鸡人社APP(手机客户端)
3、宝鸡市人社局官方网站政务服务网
网址链接(电脑登录): -> 社会保障卡 ->选择业务在线办理
4、秦云就业
(1)关注“秦云就业”微信公众号,进入“个人就业服务”,或直接扫码进入“个人就业服务”。
(2)也可替亲友办理社保卡制卡、社保功能激活、密码修改、重置等业务。
线下办理
1、宝鸡市社会保障卡自助服务一体机办理
您可持社保卡、身份证前往宝鸡市24小时自助服务区和县区市民中心大厅的社保卡自助服务一体机自助办理社保卡制卡、社保功能激活、密码修改、重置等多项人社服务。
2、人社部门社会保障卡业务窗口办理
您可持身份证或社保卡前往社会保障卡业务窗口办理:社保卡制卡、社保功能激活、密码修改、重置、政策咨询等相关业务。(注:疫情防控期间请提前电话咨询预约或预约确认后进行现场办理。)

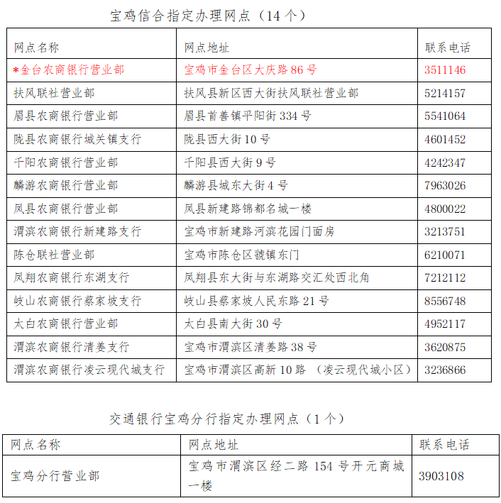
3、社会保障卡合作银行办理
您可持身份证和社保卡前往社保卡合作银行网点办理社保卡补换、社保功能激活、密码修改、重置及社保卡金融业务。
各合作银行社保业务办理网点如下:(共86个,备注:标*的为各合作银行线上制卡服务网点)





