规划以习近平新时代中国特色社会主义思想为指导,贯彻落实习近平总书记关于东北振兴发展的重要指示,遵循“四个革命、一个合作”能源安全新战略,坚持创新、协调、绿色、开放、共享的新发展理念,深化供热体制改革,着力构建沈阳市清洁低碳安全高效的供热体系。
在沈阳市建成区及远郊区、县(市)中心区域内分布有11座热电厂、热电联产调峰热源厂21座,燃煤锅炉房115座,锅炉数量378台。随着国家清洁取暖工作的开展和“碳达峰、碳中和”战略的提出,城市不断增加的供热需求和供热结构优化升级的发展需求之间的矛盾逐渐增大。
因此,为了对沈阳市的供热结构进行优化升级,提升冬季供热保障能力,降低能耗和污染物排放,实现清洁取暖,助力“双碳”目标实现,在“十四五”初期,对《沈阳市城市供热规划》(2017年-2025年)开展修订工作。本规划从供热需求出发,结合城市未来发展规划,在保障供热安全、能源安全的基础上,综合考虑清洁取暖、“双碳”战略工作要求,对热源、热网等进行规划布局,并进行热平衡计算。相关区、县(市)政府应参照本规划要求,编制本地区供热专项规划。
第一章 规划背景
1.1 供热总体现状及发展趋势
1.1.1 我国北方地区供热现状
冬季供热是我国北方地区重要的民生工程,改革开放40年来,城镇集中供热水平发展迅速。目前,北方城镇供热面积已将近150亿平方米,在各类供热方式中,燃煤供热依然占据绝对比例,燃煤供热占比约72%(燃煤热电联产45%、燃煤锅炉房27%),天然气占比约20%(燃气锅炉房10%、燃气壁挂炉7%、燃气热电联产3%),电供热占比4%,可再生能源供热占比3%,工业余热供热占比1%,供热能源结构亟需优化。
1.1.2 清洁取暖试点工作
2016年12月21日,习近平总书记在中央财经领导小组第十四次会议上强调:“推进北方地区冬季清洁取暖,关系北方地区广大群众温暖过冬,关系雾霾天能不能减少,是重大的民生工程、民心工程,更是能源生产和消费革命、农村生活方式革命的重要内容。要按照企业为主、政府推动、居民可承受的方针,宜气则气,宜电则电,尽可能利用清洁能源,加快提高清洁供热比重”。随后,国家财政部、住建部、生态环境部、国家能源局四部门开始开展中央财政支持北方地区冬季清洁取暖试点工作。2021年3月,财政部等四部门首次将辽宁、黑龙江、吉林、内蒙古、甘肃、宁夏、青海、新疆等8个省(自治区)纳入到试点支持范围,沈阳市清洁取暖工作开始进入加速阶段。
1.1.3 “碳达峰、碳中和”战略目标
2020年9月22日,习近平总书记在第七十五届联合国大会一般性辩论上发表重要讲话,宣布中国将提高国家自主贡献力度,二氧化碳排放力争于2030年前达到峰值,努力争取2060年前实现碳中和。随后,各个行业领域加快推进节能减碳工作。
我国建筑运行二氧化碳年排放约21亿吨,约占全社会排放总量的20%。并且由于我国人口基数大、供热需求量大,在城镇住宅、公共建筑、农村住宅和北方供热4类建筑运行能耗分项中,北方供热二氧化碳排放量达到5.5亿吨,约占建筑运行碳排放的25%。因此,供热行业节能减碳对建筑领域“双碳”目标的实现具有重要意义。
在“十四五”初期,沈阳市根据国家政策对未来(2021-2030年)城市供热规划进行优化提升。在保障民生的前提下,基于清洁取暖和“双碳”战略背景,完善规划目标、进一步优化技术路线,统筹安排热源、热网、热用户等各环节的规划内容,合理布局设施建设,科学、高效指导城市供热系统发展。
1.2 沈阳市城市基本情况
沈阳市现辖10个市辖区(和平区、沈河区、铁西区、皇姑区、大东区、浑南区、于洪区、沈北新区、苏家屯区、辽中区)、1个县级市(新民市)、2个县(康平县、法库县)。
沈阳市地处我国五大气候区中的严寒气候区,属温带半湿润大陆性气候,四季分明,雨热同期。冬季受来自高纬内陆偏北风的影响,寒冷干燥且时间漫长,采暖季时间为每年11月1日至次年3月31日,共计151天。

图1-1沈阳市行政区划图
第二章 总则
2.1 规划编制的目的、指导思想与规划原则
2.1.1 规划目的
随着国家清洁取暖工作的开展和“碳达峰、碳中和”战略目标的提出,沈阳市不断增加的供热需求和供热结构优化升级的发展需求之间的矛盾逐渐增大。而且人民对生活质量要求逐渐提高,能源供需平衡成为社会发展阶段关键问题。因此,必须树立社会主义生态文明观,坚持绿色发展理念,推进能源生产和消费革命。
结合沈阳市实际情况,优化供热能源结构,提高清洁能源供热比例,着力提高能源利用率,实施可再生能源替代行动,控制化石能源消耗总量,深化供热体制改革,构建清洁低碳、安全高效的供热体系。
2.1.2 指导思想
以习近平新时代中国特色社会主义思想为指导,深入贯彻党的十九大和十九届二中、三中、四中、五中、六中全会精神,落实习近平总书记关于东北振兴发展的重要指示,遵循“四个革命、一个合作”能源安全新战略,坚持创新、协调、绿色、开放、共享的新发展理念,认真落实习近平总书记关于北方供热等有关重要指示,以《北方地区冬季清洁取暖规划(2017-2021年)》(发改能源〔2017〕2100号)、《辽宁省城市供热专项供热规划编制纲要》、《沈阳市国民经济和社会发展第十四个五年规划和二〇三五年远景目标纲要》(沈政发〔2021〕8号)等国家、省、市相关政策文件及标准规范为依据,结合沈阳市实际情况,全面优化供热能源结构,有序发展电、气、生物质等多种清洁能源供热,完善供热区域和网源空间布局,构建清洁、低碳、安全、高效的供热体系。建立开放有序的热量趸售市场,促进能源消费结构优化,控制化石能源总量,着力提高利用效能,强化能源资源节约和环境保护,着力提高清洁供热比重,提高人居生活质量,促进经济社会协调可持续发展。
2.1.3 编制原则
(1)坚持供热安全为底线
沈阳市地处严寒气候区,冬季供热是重要的民生工程,始终应将保障广大人民群众温暖安全过冬放在首要位置。
(2)坚持先立后破推进改造工作
在开展能源革命的进程中,应坚持先立后破、不立不破,因地制宜,避免供热改造“一刀切”,全力保证供热系统在调整优化过程中的稳定运行。
(3)坚持清洁低碳绿色可持续发展
紧密结合国家清洁取暖工作要求和“碳达峰,碳中和”战略部署,对城市供热体系架构进行调整优化,合理制定清洁能源供热补贴机制,积极探索并建立清洁取暖的长效可持续机制。
(4)坚持节能环保
鼓励和扶持供热技术研究,推广先进供热节能环保技术,推动企业的节能环保绿色转型。推进供热计量,加强智慧供热建设,全方位、全链条实现节能环保。
(5)坚持全局系统性谋划,强化顶层协调
纵向与国家战略目标相匹配,横向符合自身发展要求。不仅在供给侧进行优化,还要重视热网和用户侧提升改造在供热节能减碳中的作用。同时,在市级层面应明确供热相关项目的审批、政策制定、监管等工作分工,各牵头单位应密切配合,加强协调联动的工作机制,做好顶层统筹协调。
(6)坚持供热单位实施主体
供热单位必须按照相关的法律法规的规定和我市的目标任务,积极配合民用供热规划实施工作。同时积极配合地下管线规划编制行业主管部门,做好市政综合管网规划编制工作,合理利用地下空间资源,统筹建设时序和管理。
(7)坚持财力可承受
在规划和实施过程中,应合理确定规划目标,科学有序开展工作,既要尽力而为,又要量力而行,确保规划稳妥实施。
(8)坚持遵循近远期相结合、分步实施
落实2025年规划的供热分区热平衡计算和项目协调布局,与2030年规划发展目标相协调,同时展望2035年远景目标,为未来供热领域的新技术、新模式预留接口。
2.2 规划依据、规划范围与期限
2.2.1 规划依据
(1)《北方地区冬季清洁取暖规划(2017-2021年)》(发改能源〔2017〕2100号)
(2)《2030年前碳达峰行动方案》(国发〔2021〕23号)
(3)《中共中央国务院关于完整准确全面贯彻新发展理念做好碳达峰碳中和工作的意见》
(4)《辽宁省城市供热专项供热规划编制纲要》
(5)《2020年沈阳市国民经济和社会发展统计公报》
(6)《沈阳市国民经济和社会发展第十四个五年规划和二〇三五年远景目标纲要》(沈政发〔2021〕8号)
(7)《沈阳市“十四五”城乡建设发展规划》
(8)《城市供热规划规范》(GB/T51074-2015)
(9)《城镇供热管网设计规范》(CJJ34-2010)
(10)沈阳-铁岭长距离输热项目相关协议
(11)盛京能源供热业务经营提升方案及相关协议
2.2.2 规划范围
城市建成区及远郊区、县(市)中心区域。
2.2.3 规划期限
基准年:2020年
规划期限:2021-2030年,具体可分为2个阶段,其中,第一阶段至“十四五”期末,即2021-2025年;第二阶段至我国“碳达峰”战略目标节点,即2026-2030年。
远景展望:2035年
2.3 规划目标
2.3.1 总体目标
以标准为引导,以清洁供热、建筑节能为抓手,紧扣2025(“十四五”)、2030、2060战略阶段目标,支撑建立清洁低碳、安全高效的供热体系。保障广大人民群众温暖安全过冬、幸福健康过冬,总结沈阳模式,树立东北地区清洁供热标杆,实现沈阳市供热领域节能降碳目标,助力供热领域实现“碳达峰”。
2.3.2 发展目标
在规划期期间,热源侧重点以“清洁、低碳”为发展导向,减少煤炭供热占比,提高清洁能源在供热场景中的应用;输配和用户侧重点以“高效、节能”为发展导向,提高管网高效输送水平,提升建筑能效,降低用热需求。
2.3.3 指标目标
在规划期期间,通过减少燃煤锅炉数量和减少供热燃煤用量“两减”手段,实现清洁取暖率和清洁能源供热比例“两增”目标。
(1)清洁取暖率从目前的38%(不含特别排放限值标准的燃煤锅炉),到2025年增加到100%,并且此后新增的供热需求全部由清洁取暖方式覆盖;
(2)清洁能源供热比例从目前的4.2%,力争到2025年增加到20%,并努力争取到2030年进一步增加到32%。
第三章 热负荷发展预测
3.1 热指标
沈阳市规划范围内的居住建筑与公共建筑比例约为3:1,考虑国家对建筑节能的要求,根据《城镇供热管网设计规范》(CJJ34-2010)推荐的各类建筑物采暖热指标,结合规划建筑物所采取节能标准逐年提高的具体情况预测未来热负荷,通过既有建筑节能改造以及提高新建建筑节能水平,预计到2025年,平均供热负荷可从现在的47W/m2降低到45W/m2;到2030年,平均供热负荷进一步降低到42W/m2。
表3-1热负荷综合值


3.2规划供热面积
根据沈阳市国民经济和社会发展统计公报,2016-2020年期间,沈阳市房屋竣工面积平均每年增长740.5万平方米。考虑城市化进程加快和国家中心城市建设带来的人口吸引等因素,本规划按照每年增长800万平方米预估,即每5年增加4000万平方米的供热面积。
表3-2沈阳市2016-2020年国民经济和社会发展统计公报竣工面积统计表

3.3 规划供热需求
根据热负荷及供热面积发展,测算供热需求如下表所示。
表3-3供热需求测算表

3.4 建筑节能
3.4.1 既有建筑能效提升
沈阳市2011年至2020年共完成外墙保温4504万平方米,其中,“暖房子”工程3684万平方米、老旧小区改造370万平方米、“三供一业”改造约450万平方米。截至2020年底,尚有约3000万平方米的非节能建筑未实施外墙保温项目。
计划2021-2023年实施以增加外墙保温方式为主的节能改造工程,改造面积约2700万平方米。
3.4.2 新建超低能耗建筑
截止到2019年底,我国城乡建筑总量已达到620亿平方米,建筑运行能耗约占社会总能耗的20%,建筑领域建造、运行和拆除过程的碳排放占到全社会碳排放总量的40%,若不加以有效措施,能耗及碳排放量将随着人们生活水平和对室内环境要求的提高持续攀升,因此建筑节能成为应对全球能源危机和实现“双碳”目标的重要手段。不断降低建筑能耗、提升建筑能效和可再生能源利用率、推动建筑迈向超低能耗、近零能耗和零能耗始终是建筑节能领域的中长期发展目标。
2017年,住建部建筑节能与绿色建筑“十三五”规划中首次明确提出大力发展超低能耗建筑;2019年,首部引导性建筑节能国家标准《近零能耗建筑技术标准》(GB/T51350-2019)颁布,“十三五”期间全国共完成超低能耗建筑1000万平方米。为实现建筑领域“双碳”目标,我国在“十四五”初期开始大力发展超低能耗建筑,预计全国范围内建设规模达到上亿平方米。
目前,沈阳市新建居住建筑全面执行《严寒和寒冷地区居住建筑节能设计标准》(JGJ 26-2018)标准,节能水平达到75%节能标准。沈阳市到2030年新建超低能耗建筑预计达300至500万平方米,建筑节能水平可在75%节能标准基础上进一步提高到超低能耗建筑标准,显著降低建筑供热需求。
3.4.3 热计量
供热计量以集中供热或区域供热为前提,以适应用户热舒适需求、增强用户节能意识、保障供热和用热双方利益为目的,通过一定的供热调控技术、计量手段和收费政策,实现按户计量和收费。国外的成功经验表明,按照用热量收费的制度是促使用户自觉节能的最有效手段,与按供热面积收费模式相比,可节能10%~20%。
《建筑节能与可再生能源利用通用规范》(GB 55015-2021)将于2022年4月1日实施,规范中要求:
(1)锅炉房和换热机房供热总管上,应设置计量总供热量的热量计量装置;
(2)建筑物热力入口处,必须设置热量表,作为该建筑物供热量结算点;
(3)居住建筑室内供热系统应根据设备形式和使用条件设置热量调控和分配装置。
因此,随着该规范的颁布和实施,将有助于提高用户行为节能意识,进一步降低建筑供热负荷,从而降低建筑供热能耗。
第四章 供热方式与供热分区
4.1 供热方式
沈阳市城市供热90%以上依靠燃煤热源,且燃煤锅炉总体呈现小而多的特点。在我国全面推进“双碳”目标战略背景下,结合北方地区推进清洁取暖和大气污染治理工作要求,沈阳市正有序推进供热减煤工作,调整能源结构,优化供热格局,推进大气污染治理,缓解气候变化。
未来城市供热系统将在保障供热安全的前提下,持续以清洁低碳发展为导向,逐步构建以清洁能源、超低排放标准的大型燃煤热源、远距离长输供热3大类供热方式协同应用的供热格局,具体划分类型如下表所示。
表4-1供热类型划分

(1)清洁能源供热
清洁能源供热方式包括天然气、电蓄热锅炉以及可再生能源供热,总体具有清洁、低碳、布局灵活等优势特点,可重点在公共建筑和新建建筑中使用。另外,天然气供热应结合气源保障、基础设施建设、碳排放量等情况科学制定发展规模,因地制宜采用分布式天然气锅炉和分散式燃气壁挂炉的形式。
(2)超低排放标准大型燃煤热源
超低排放标准是指燃烧排放的粉尘、二氧化硫、氮氧化物分别不高于10毫克/立方米、35毫克/立方米、50毫克/立方米。达到超低排放标准的热电联产和燃煤锅炉属于清洁供热方式,在减少大气污染的同时,能够有效利用现有供热方式,在经济效益、供热效率和运行稳定性方面具有一定优势。
(3)远距离长输供热
在“大温差、长距离”供热技术的支撑下,集中供热半径突破了20公里的常规限制,城市周边60公里甚至更远的热源都可以纳入城市的供热体系,统筹调配富裕的供热能力,实现城市间资源共享。
4.2 供热分区
根据城市地形、地貌、建设格局(铁路、高速公路、河流等热力管道难以穿越的障碍)、热负荷分布特点、现有热电厂和大型热源厂分布情况,将沈阳市建成区主要区域划分为中部、东部、南部、西部和北部5个供热区域,区域具体范围如下:

图4-15大供热区域示意图
表4-2供热区域分界线说明

根据各供热企业管网实际情况,结合供热区域的负荷及主力热源和调峰热源配置等因素,将5个供热区域进一步划分为10个供热分区。

图4-210大供热分区示意图
第五章 热源规划
5.1 总体思路
为实现供热领域清洁低碳发展,规划范围内的燃煤锅炉将在满足供热安全的前提下,逐步进行改造、淘汰或关停备用,因此需要统筹协调各类能源、通过多样化供热方式补充热量缺口,保证广大人民群众温暖安全过冬、健康幸福过冬。
本章节首先确定热源规划路径,其次,结合规划目标,根据能源、资源情况,规划2025年、2030年各类供热方式的占比,并初步提出至2025年拟实施的供热项目(规划实施过程中应开展调研摸底并编制工作实施方案,明确具体项目清单和技术路径,并在满足清洁取暖率和清洁能源供热比例目标的基础上,应允许根据实际情况对项目进行调整)。
5.2 热源规划路径
5.2.1 以削减煤炭用量为重点
按照《沈阳市国民经济和社会发展第十四个五年规划和二〇三五年远景目标纲要》中关于新建扩建热电联产项目,淘汰落后煤电机组和小型燃煤锅炉房的发展要求,结合“双碳”目标和清洁取暖工作要求,逐步拆除具备条件的燃煤锅炉,并在二环外新建超低排放标准的大型燃煤热源对供热能力进行补充,实现减量替代。参考北方其他省会城市供热思路,结合我市实际情况,总体采用“替、引、扩、并、改”5大手段逐步推进小吨位燃煤锅炉拆除淘汰工作,推动供热领域节煤减碳进程。
(1)替:采用清洁能源替代燃煤供热;
(2)引:开展铁岭电厂远距离长输供热工程,“引热入沈”;
(3)扩:充分挖潜既有热电厂的供热能力,扩大热电联产供热规模;
(4)并:为进一步减少燃煤锅炉数量,对一定范围内无法实施改造的小型燃煤锅炉采用拆小并大方式减量合并;
(5)改:对规划期内计划保留的大型燃煤锅炉进行超低排放改造,降低污染物排放浓度。
5.2.2 以清洁能源供热为优先
根据资源禀赋和能源情况,优先采用天然气、电蓄热锅炉、地(水)源热泵、污水源热泵、生物质等清洁能源供热方式补充燃煤供热缺口和新增负荷需求。重点鼓励医院、大型商场、学校等公共建筑和能效水平较高的新建建筑采用清洁能源供热方式,同时鼓励引导居民用户采用燃气壁挂炉供热。
5.2.3 以供热安全为底线
为保障冬季供热安全,在淘汰拆除燃煤锅炉工作中,应按照先立后破的原则逐步进行替代,并根据实际情况保留部分热源作为应急备用,避免在极端天气或能源、资源紧张情况下出现重大民生事故。在热源类型选择方面,加强构建复合能源应用和综合利用方式,强化供热安全体系,避免单一供热形式对供热安全造成威胁,并通过互联互通管网实现供热系统动态平衡,进一步提高全市供热保障能力。
5.3 热源规划
2020年,沈阳市全市域供热面积49800万平方米,其中,清洁能源2100万平方米,热电联产16348万平方米,远距离长输供热500万平方米(调兵山热电厂),燃煤锅炉房30852万平方米。
表5-12020年沈阳市各类供热方式占比统计表

城市中心建成区供热面积约4.7亿平方米,供热负荷需求较大,热源分布相对密集,主要是10座热电厂、107座燃煤锅炉房以及21座调峰热源厂,热源分布示意如图5-1所示。

图5-1城市中心区域热源分布图
沈阳市辖辽中区、新民市、法库县、康平县4个远郊区、县(市),占沈阳市全市域面积的70%以上,分别位于沈阳市市区的西南部、西部和北部。4个地区中心区域供热面积约0.2亿平方米,其中,辽中区和新民市以8座燃煤锅炉房供热为主,法库县和康平县分别由调兵山电厂(市域外)和国电康平发电厂采用热电联产形式进行供热。热源分布示意如图5-2所示。

图5-2远郊地区中心区域热源分布图
根据资源、能源情况及供热发展需求,至2025年,计划增加清洁能源供热至11000万平方米,增加热电联产供热至19848万平方米,减少燃煤锅炉供热至17422万平方米,增加远距离长输供热至5530万平方米;至2030年,增加清洁能源供热至18500万平方米,减少热电联产供热至15648万平方米,减少燃煤锅炉供热至15092万平方米,增加远距离长输供热至8560万平方米。
表5-2各类供热方式规划占比

5.3.1 清洁能源供热
沈阳市既有清洁能源供热面积2100万平方米,占比4.2%;力争到2025年,新增8900万平方米,总量达到11000万平方米,占比达到20%;力争到2030年,再新增7500万平方米,清洁能源总量达到18500万平方米,占比达到32%。
表5-3清洁能源计划新增情况


5.3.1.1 天然气
(1)资源情况
沈阳市域内有各类干线、支线天然气长输管道13条,总输气能力170亿立方米。除大唐煤制气外,已全部实现互联互通,以沈阳为枢纽的东北天然气干线管网基本形成。“十四五”期间将在秦沈线、大沈线管道天然气、辽河油田气、沈阳采气厂气和沈阳蜡化厂气源以及LNG、CNG和LPG基础上,实现多气源发展及建设,引进营口LNG接收站、大连LNG接收站、省外LNG、中俄东线和大唐煤制天然气等气源,形成多气源供气格局。
(2)供热现状
截至2020年底,沈阳市燃气供热面积为365万平方米,占比0.7%。机关、财政供养事业单位、学校、幼儿园、非营利性养老机构和民用供热企业的天然气供热项目,执行现行民用管道燃气优惠价格3.16元/立方米。
(3)供热裕量及应用
在保障气源的基础上,鼓励在公共建筑和新建建筑推广使用燃气锅炉供热,同时鼓励居民用户采用更加灵活的燃气壁挂炉供热。根据沈阳市“十四五”燃气规划,中俄东线、大唐、蜡化等气源每年向我市供气量约40亿立方米,天然气供应充足。
至2025年,计划新增天然气供热3410万平方米;至2030年,计划再新增天然气供热1800万平方米。
表5-4至2025年计划新增天然气供热项目

5.3.1.2 地(水)源热泵供热系统
(1)资源情况
沈阳市区浅层地层主要由中砂、砾砂和圆砾组成,分布较广,厚度较大,基础稳定可靠,工程地质条件良好。从水文地质条件看,城区及附近主要为浑河冲洪积扇区,地下水量丰富,水质较好,主要为重碳酸-钙镁型水,总硬度低、矿化度较低;PH值多为6.5~7.5,属于中性水;长期数据表明,地下水温在9~15℃,大多集中在12℃左右,且不受季节变化影响。
(2)供热现状
截至2020年底,沈阳市地源热泵供热面积为1045万平方米。
(3)供热裕量及应用
大量的水文地质调查和科学分析均表明,沈阳市具备推广应用地(水)源热泵技术条件。可重点在大学校园、医院、商场等公共建筑推广地(水)源热泵供热,并根据自然条件和实际情况等,开发中深层地热能供热。
至2025年,计划新增地(水)源热泵供热1590万平方米;至2030年,计划再新增地(水)源热泵供热1600万平方米。
表5-5至2025年计划新增地(水)源热泵供热项目

5.3.1.3 污水源热泵供热
(1)资源情况
沈阳市污水处理厂主要分布在浑河沿线,冬季污水最低温度11℃左右,比供热室外设计温度高约30℃;夏季污水最高温度26℃左右,比空调室外设计温度低5℃左右。污水处理厂大都采用二级生化处理技术,出水水质较好,适用于污水源热泵建设。
(2)供热现状
沈阳市有万吨以上污水处理厂25座,设计处理能力298万吨/日,实际处理污水242.9万吨/日,已开发利用污水源供热面积490万平方米。
(3)供热裕量及应用
按照实际污水处理量,估算污水源热泵可支撑约2500万平方米供热面积,即现有约2000万平方米的供热余量。建议在污水处理厂附近及干线周边区域,就近开发应用污水源热泵供热。
至2025年,计划新增污水源热泵供热400万平方米;至2030年,计划再新增污水源热泵供热500万平方米。
表5-6至2025年计划新增污水源热泵供热项目

5.3.1.4 生物质供热
(1)资源情况
沈阳市是全国重要的粮食产地,全市农作物播种面积约68万公顷,其中,粮食作物播种面积约54.6万公顷。2020年,沈阳市全市域产生秸秆450万吨,利用秸秆约400万吨,利用率89%。其中:燃料化利用132万吨、饲料化利用156万吨、肥料化利用90万吨、原料化利用20万吨、基料化利用2万吨。
(2)供热现状
截至2020年底,沈阳市生物质供热面积约40万平方米,燃料形式主要为打捆秸秆直接燃烧、压块生物质颗粒和小型生物质颗粒燃料3种形式。
(3)供热裕量及应用
目前,沈阳市尚有50万吨秸秆资源未利用,可满足约1200万平方米供热能源需求。建议将三环外部分燃煤锅炉改造为生物质锅炉。此外,垃圾焚烧热电联产属于生物质供热范畴,可利用城市垃圾处理厂满足周边供热需求。
至2025年,计划新增秸秆生物质供热630万平方米;至2030年,计划再新增秸秆生物质供热200万平方米,垃圾焚烧热电联产供热400万平方米。
表5-7至2025年计划新增生物质供热项目


5.3.1.5电蓄热锅炉
(1)资源情况
沈阳市有0.6万千瓦及以上发电厂67座,总装机容量576.01万千瓦。全社会用电量376.13亿千瓦时,最大电力649.43万千瓦,供电最高负荷606.42万千瓦。此外,热电联产机组冬季以热定电运行,冬季夜间供热需求较大,但电力需求小,为消纳热电联产机组多余电量和夜间风电、减少弃风现象、充分利用可再生能源发电量,可在热电厂内建设大型电蓄热锅炉,将夜间多余电力转化为热量用于白天供热。
(2)供热现状
截至2020年底,沈阳市区内电供热面积为160万平方米,主要形式以电蓄热锅炉为主。
(3)供热裕量及应用
除热电厂内大型电蓄热锅炉外,可根据电力基础设施情况,将部分仅在白天运行的学校、办公建筑等改为电蓄热供热,即利用夜间谷电蓄热,白天进行供热。
至2025年,计划新增电蓄热锅炉供热2800万平方米;至2030年,计划再新增电蓄热锅炉供热1600万平方米。
表5-8至2025年计划新增电蓄热锅炉供热项目

5.3.1.6 空气源热泵
低温型空气源热泵技术已较为成熟,在零下20℃情况下,制热系数可达到2.0左右,较电锅炉、电暖气等电直热供热方式具备显著节能优势,可在学校、写字楼等公共建筑和新建建筑中进行应用。
至2025年,计划新增空气源热泵供热70万平方米;至2030年,计划再新增空气源热泵供热700万平方米。
表5-9至2025年计划新增空气源热泵供热项目

5.3.2 热电联产供热
(1)供热现状
沈阳市内共有热电厂11座,支撑供热面积16348万平方米。
表5-10热电厂规模及建设年代统计

(2)发展规划
至2025年,拆除石蜡热电厂,通过铁西新建背压机组、沈阳热电厂异地建设、沈海热电厂异地建设工程以及兴鼎汪家热源至金山热电余热联网供热等工程,新增约3500万平方米热电联产供热面积,除履盖临近区域外,也可通过供热环网向中心城区进行输送。
表5-11至2025年运行热电联产项目


至2030年,热电联产减少供热面积4200万平方米(皇姑热电厂和新北热电厂届时属超期服役状态)。
表5-12至2030年运行热电联产项目


5.3.3 燃煤热源厂供热
(1)供热现状
规划范围内共有热电联产调峰热源厂21座,燃煤锅炉房115座,锅炉数量378台,其中,20蒸吨(含)至40蒸吨27台、40蒸吨(含)至65蒸吨(含)156台、65蒸吨至100蒸吨73台,100蒸吨及以上122台,总供热面积约30852万平方米。
(2)发展规划
在保障供热安全的前提下,总体以减少锅炉数量、减少燃煤用量为目标导向进行规划:一是针对燃煤锅炉吨位小的问题,按照分步实施、先立后破的原则逐步对具备条件的进行替代拆除;二是针对燃煤锅炉数量多的问题,按照减量替代原则对具备条件的实施拆小并大;三是针对供热安全保障,根据实际情况保留部分锅炉运行和备用,适时增加大型超低排放标准的燃煤锅炉补充供热能力。
替代拆除:至2025年,原则上,计划替代拆除规划范围内具备条件的65蒸吨以下规模的燃煤锅炉,具备条件的65蒸吨(含)至100蒸吨规模的燃煤锅炉停运保留做应急备用,100蒸吨及以上的燃煤锅炉进行超低排放改造。结合二环内“去煤化”目标要求,二环范围内具备条件的100蒸吨及以上的锅炉也停运转为备用。此外,为保障供热安全,在实施过程中应避免“一刀切”,根据各分区供热保障能力等实际情况,保留部分40蒸吨及以上规模的锅炉,待具备条件后再有序实施拆除替代,远距离长输供热覆盖范围内的燃煤锅炉应以保留备用运行优先。至2030年,原则上,计划进一步替代拆除规划范围内具备条件的65蒸吨(含)至100蒸吨以下规模的燃煤锅炉。
规划实施过程中应开展调研摸底并编制工作实施方案,明确燃煤热源厂保留运行及拆除替代的清单台账。
表5-13至2025年计划拆除、备用、改造的锅炉吨位划分表

锅炉规模区域范围二环内二环外65t/h以下替代拆除替代拆除65t/h(含)-100t/h100t/h及以上停运备用停运备用超低排放改造备注为保证供热安全,在供热能力不富裕的区域可根据实际情况保留部分40蒸吨及以上规模的锅炉运行,待具备条件后有序实施拆除替代,远距离长输供热覆盖范围内燃煤锅炉应以保留备用运行优先。拆小并大:工作方案中应明确合并锅炉的点位及规模等具体信息。
补充能力:计划在南部新增2处热源,分别建设8台超低排放标准的232MW燃煤热水锅炉,优先选择在金山热电厂和辽宁大唐国际沈东热电厂内扩建,重点对中心城区供热,强化巩固城市供热应急能力。如上述2座热电厂不完全具备扩建条件,在三环外另择址建设,由供热行业主管部门提出选址方案,市自然资源局配合对选址方案进行规划核实并纳入国土空间规划。此外,根据供热区域实际情况适时推进国润低碳公司小张尔屯热源厂工程。沈北新区全域以及于洪区北部和皇姑区北部区域优先解决铁岭远距离长输供热项目负荷需求,此区域内的新增燃煤热源可作为铁岭远距离输热项目的调峰热源,确保供热安全。另外,新增燃煤热源项目建设位置及污染防控措施,应满足国家及地方生态环境保护“三线一单”以及相关环保标准、法规、政策要求。
表5-14至2025年计划新增燃煤热源项目(部分)

至2025年,计划减少燃煤锅炉供热13430万平方米;至2030年,计划再减少燃煤锅炉供热2330万平方米。
5.3.4 远距离长输供热
(1)供热现状
目前,有条件为我市提供长输供热的热电厂有2个,一是华电铁岭发电厂,二是抚顺矿业集团热电厂。若两座电厂全部实现远距离长输供热,最大可支撑约9000万平方米供热需求。
华电铁岭发电厂距离我市沈北新区约45公里,其煤电机组容量大、热源比较充裕,供热保障性较高。电厂现有4台300MW+2台600MW发电机组,现供热面积约2400万平方米,改造后预计最大可新增约6000万平方米供热能力。
抚顺矿业集团热电厂沿沈抚大道距离沈阳建筑大学约30公里,其现状供热负荷已经饱和,但具备扩建条件,扩建后可新增约3000万平方米供热能力。
(2)发展规划
至2025年,计划增加远距离长输供热5030万平方米,其中,华电铁岭电厂5000万平方米解决沈阳市市区部分供热需求,调兵山电厂30万平方米覆盖法库县新增供热需求;至2030年,计划再增加远距离长输供热3030万平方米,其中,抚顺矿业集团电厂3000万平方米,调兵山电厂30万平方米。
5.4 分区平衡及布局
为进一步规划落实热源分区布局,确保各分区供热能力满足用热需求,首先根据热负荷和发展规模计算各分区供热需求,并统计现有供热能力;其次统计各供热分区计划拆除的供热能力;最后根据规划拟实施项目统计各分区新增的供热能力,并测算分析供热保障能力。
5.4.1 2025年情况
5.4.1.1 供热能力需求
10个供热分区的供热需求和已有供热能力如下表所示。
表5-15至2025年供热需求及已有能力统计


5.4.1.2 拆除及备用能力
除城市发展带来的新增供热需求外,热电厂拆除、燃煤锅炉拆改及停运还产生额外的供热能力补充需求。按照前述规划方案,统计至2025年10个供热分区拆除及备用的供热能力如下表所示。
表5-16至2025年拆除及备用能力统计

5.4.1.3 保留及新增能力
按照前述规划方案,统计至2025年10个供热分区计划保留及新增的供热能力如下表所示。
表5-17至2025年保留及新增能力统计

5.4.1.4 供热保障能力
根据以上结果计算各供热分区的供热保障能力如下表所示。
表5-18至2025年供热保障能力计算


随着供热管网互联互通水平的逐步提高,可将供热能力较富裕区域的热量输送至供热能力较紧张的区域,消除了供热分区的限制,实现建成区内不同分区热源的总体动态平衡,为热源项目建设提供了更加灵活的选址空间。
5.4.2 2030年情况
2030年皇姑热电厂和新北热电厂届时属超期服役状态,增加抚顺远距离长输供热和清洁能源供热能力,总体情况如下表所示。
表5-19至2030年供热平衡计算统计


5.4.3 2035年情况
至2035年,预计规划范围内供热面积将达到6亿平方米,供热能力需求约24000MW,并实现“供热清洁化——清洁低碳化——低碳电力化”的供热能源转型,同时,随着核供热等新型供热技术的成熟应用,高效清洁的新型供热技术将逐步成为城市供热的主要手段之一,配合需求侧近零能耗甚至零能耗建筑的建设发展,城市整体热负荷需求将大幅降低,一系列新举措、新技术将逐步推进供热领域零碳排放的目标实现。
5.5 能源消耗量及供应保障
5.5.1 煤炭消耗量及保障
(1)消耗量
煤炭消耗按照以下原则计算:
·2021至2025年,燃煤锅炉热效率取值80%,热电联产供热效率取值75%
·2026至2030年,燃煤锅炉热效率取值85%,热电联产供热热效率取值80%
·标准煤热值取值29.3MJ/kg
2020年热电联产和燃煤锅炉标煤消耗量约845万吨,规划实施后,2025年标煤消耗量降至642万吨,较2020年减少203万吨,减少比例约24%;2030年标煤消耗量进一步降低至458万吨,较2020年减少387万吨,减少比例约46%。具体消耗量计算如下表所示。
表5-20标煤消耗量

(2)保障措施
在燃煤供热保障方面,首先,加强燃煤保障组织领导,制定供应保障方案,及时研究解决燃煤供保工作中存在的问题,确保各项措施有效落实;其次,强化煤炭市场监管,坚决打击煤炭市场掺杂使假行为,增强对煤炭销售企业价格的检查,加大对囤积居奇、价格垄断、串谋涨价、哄抬价格等不正当价格行为的监管力度。此外,认真贯彻落实“冬煤夏储”工作,及时解决煤炭储备过程中场地、运输、资金等困难,确保供热季前储煤量不低于供热季总用量的60%。
5.5.2 天然气消耗量及保障
(1)消耗量
天然气消耗按照以下原则计算:
·2021至2025年,燃气锅炉热效率取值90%
·2026至2030年,燃气锅炉热效率取值92%
·天然气热值取值:36MJ/立方米
2020年供热天然气消耗量约0.5亿立方米,规划实施后,2025年天然气消耗量增加至4.5亿立方米,较2020年增加约4亿立方米;2030年天然气消耗量为6亿立方米,较2020年增加约5.5亿立方米。按照天然气热值36MJ/立方米,计算消耗量如下表所示。
表5-21天然气消耗量

(2)保障措施
根据沈阳市城乡建设局提供数据,沈阳市2020年供气量14.88亿立方米,最大日供气量467万立方米。“十四五”期间将在原供气基础上,引进营口LNG接收站、大连LNG接收站、省外LNG、中俄东线和大唐煤制天然气等气源,形成多气源供气格局,预计供气量达40亿立方米/年,供热消耗气量约占11.3%,供热用气能够得到充分保障。
5.5.3 热泵电力消耗量及保障
(1)消耗量
热泵及其他电供热设备取暖按照以下原则计算:
·2021至2025年,污水源热泵COP取值3.5,地(水)源热泵COP取值4.0;空气源热泵COP取值2.5
·2026至2030年,污水源热泵COP取值4.0,地(水)源热泵COP取值4.2;空气源热泵COP取值3.0,其他电供热设备性能系数按照0.92取值。
2020年各类热泵供热电力消耗量约为4.5亿千瓦时,规划实施后,2025年电力消耗量增加至10亿千瓦时,较2020年增加5.5亿千瓦时;2030年电力消耗量为23.7亿千瓦时,较2020年增加19.2亿千瓦时。具体消耗量计算如下表所示。
表5-22热泵及其他电供热设备供热耗电量


(2)保障措施
在电力供应保障方面,首先,大力发展绿色电力,减少二氧化碳排放量,绿电的主要来源为太阳能、风力、生物质能、地热等,较传统火电对环境影响较低,是实现电力领域“双碳”目标的主要技术手段;其次,增加电网输配能力,科学合理安排用电,实现错峰用电、节约用电,打造安全、可靠的用电环境,保障充足供电。
污水源热泵除了电力供应保障外,还需要有足够城市污水处理量,沈阳市1万吨/日的污水处理量可以支撑供热面积约10万平方米。沈阳市现有污水处理量最大可以支撑约2500万平方米供热面积,能够满足规划供热需求。
5.5.4 生物质消耗量及保障
(1)消耗量
生物质消耗量按照以下原则计算:
·2021至2025年,生物质锅炉热效率取值75%
·2026至2030年,生物质锅炉热效率取值80%
·生物质热值取值:15.3MJ/kg
2020年生物质颗粒燃料消耗量约为1.4万吨,规划实施后,2025年生物质颗粒燃料消耗量增加至23万吨,较2020年增加21.6万吨;2030年生物质颗粒燃料消耗量为26万吨,较2020年增加24.6万吨。按照生物质热值15.3MJ/kg,计算消耗量如下表所示。
表5-23生物质消耗量

(2)保障措施
根据沈阳市供热负荷,1万平方米供热面积消耗生物质颗粒燃料约340吨,需要秸秆原料424吨。2025年需要秸秆约29万吨,2030需要秸秆资源约33万吨,2020年沈阳有未利用秸秆约50万吨,能够满足规划供热需求。为保证生物质燃料供应稳定,建议生物质供热企业与生物质燃料加工企业签订长期合作协议,提前锁定生物质资源。
5.5.5 电蓄热锅炉电力消耗量及保障
(1)消耗量
按照下列参数计算的电蓄热耗电量:
·2021至2025年,蓄热效率按90%计算
·2026至2030年,蓄热效率按92%计算
2020年电蓄热锅炉电力消耗量为2亿千瓦时,规划实施后,2025年电蓄热锅炉电力消耗量增加至35亿千瓦时,较2020年增加33亿千瓦时;2030年电蓄热锅炉电力消耗量约为50亿千瓦时,较2020年增加48亿千瓦时,具体消耗量计算如下表所示。
表5-24电蓄热锅炉供热季耗电量

(2)保障措施
根据《沈阳市国民经济和社会发展第十四个五年规划和二○三五年远景目标纲要》,未来将大力布局可再生能源项目,支持集中式风电开发,因地制宜发展集中式光伏电站,鼓励屋顶分布式光伏发电。到2025年,力争新建风电装机230万千瓦,新增集中式光伏电站70万千瓦,预计风光发电量在45亿千瓦时以上,我国弃风、弃光率普遍在5%~15%之间,预计2025年新增弃风、弃光量在4.5亿千瓦时以上。
2020年,沈阳市全社会用电量为376亿千瓦时,用电量将随经济社会发展进一步上升。在建筑领域“双碳”目标实施路径中,提高建筑能源消耗中电量消耗比例是重要手段,因此增加电供热比例符合国家战略方向,能够保障用电需求。
此外,在利用电蓄热锅炉供热时,政府应协调电网公司,解决电网配套设施建设问题。电蓄热锅炉利用夜间低谷电加热蓄热材料,于白天用电高峰时段放热,不仅起到调峰填谷作用,还可以充分利用夜间风电,缓解弃风现象。电蓄热锅炉供热企业应积极对接风电企业,提前协商风力发电使用电量和电价,降低供热能源成本,做好供热前电力保障工作。
5.5.6 其他方式供热消耗量及保障
(1)其他供热方式
除煤炭、天然气、电力、生物质等供热方式,还计划发展远距离长输供热和垃圾焚烧供热。用热城市直接购买热量,不直接产生能源消耗。垃圾焚烧供热通过焚烧废弃垃圾实现可再生能源供热,不但有效处理城市垃圾,还能带来供热附加值。远距离长输供热及垃圾焚烧供热所需热量如下表所示。
表5-25远距离长输和垃圾焚烧供热面积

(2)保障措施
在垃圾焚烧供热保障方面,沈阳市2020年人口数量为907万,人均垃圾产生量约1kg/人·天,垃圾总量约为331万吨/年。垃圾焚烧热值与垃圾类型及含水率有关,通常夏季垃圾含水率较高、热值较低,冬季垃圾含水率较低、热值较高,春秋两季介于冬夏之间。北方地区原生垃圾低位热值综合平均约为4500kJ/kg,结合沈阳市全年的垃圾的产生量,能够满足规划供热需求。
第六章 热网及附属设施规划
6.1 总体要求
(1)热网供热规模在1000万平方米以上,应由多热源进行供热;
(2)热网管线应尽可能在负荷密集区附近敷设,主干线尽量短、直。新建热网主干线应按规划期末的负荷需求计算,管径设计一步到位,支线根据负荷发展情况分步实施;
(3)规划保留使用年限较短、供热质量好的热网,配套热网建设要与热源同步统筹考虑,合理布局。管网建设应充分考虑旧管网的改造与利用,现有部分低温水直供网(非市政路面)可作为二级网使用。按相关要求,市政道路仅允许敷设一级管网;
(4)热网参数的选定考虑投资及运行经济性,长输供热管网按130/30℃,高温水一级网按120/60℃,二级网按75/50℃设计运行(对于地板辐射供热小区,二级网参数按55/45℃设计);
(5)供热区内由热电厂、调峰热源厂及区域大型热源厂通过互联互通环网连接,且环网应设置联通管及大型热网调度中心,提高供热安全可靠性;
(6)长输管网在进入城市中心区域环网前,应设置隔压站进行换热;
(7)推进老旧管网改造工作,杜绝“跑、冒、滴、漏”,提高供热效率;
(8)规划热网规模、路由需结合后续项目可行性研究报告、设计方案等进行确认和实施;
(9)备用热源出口管网应与该热源备用能力相匹配,并就近连接至环网。在运行热源故障工况下或遇极寒天气状况,应能及时启用备用热源,保障民生。
6.2 热力网规划
(1)长输管网
铁岭电厂长输管网供热介质为高温水,应采用大温差供热技术,设计供回水温度130/30℃,设计压力为2.5MPa。
(2)城市环网
1号分区新敷设管网连接市内热电厂、热源厂等形成城市环网系统。2号、3号分区城市环网系统已基本形成。环网供热介质为高温水,设计供回水温度为120/60℃,设计压力为1.6MPa。各热力站至环网的管网参数与环网参数一致。实施过程中应根据项目可行性研究报告、初步设计方案等进一步明确环网敷设方案。
6.2.1 2025年主管网规划
2025年热网建设主要敷设铁岭至沈阳长输供热主管网、热电厂热力回输管网及2025年规划热源厂的配套管网,具体以项目可行性研究报告和设计方案为准。
(1)拟在铁岭电厂沿京哈高速至沈阳市北四环敷设供回水2条DN1400供热管道,管道开沟长度70km。管网进入四环后继续敷设83km进行热量输配。沈阳市域内长输管网的点位、途径区域、管径等,应开展项目专项设计以确定具体方案。
(2)南部扩(新)建2座热源及华润2座热源建设输热主管网,管径为DN1600~DN1400,管道开沟长度56km。
(3)热电厂和热源厂配套管网连接至城市环网主干线,管径为DN1200~DN200,管道开沟长度125km。
6.2.2 2030年主管网规划
2030年热网主要敷设抚顺矿业集团远距离长输供热项目及规划热源厂的配套管网,具体以项目可行性研究报告和设计方案为准。
(1)抚顺矿业集团发电厂沿浑南大道至我市城市环网敷设DN1400供热管道,管道开沟长度30km。
(2)热电厂和热源厂配套管网连接至城市环网主干线。
6.3 管道敷设方式
供热管道施工难度较高、投入成本较大且回收期较长,施工过程协调工作繁多。目前供热管道的敷设方法主要为4种形式:一是架空式敷设;二是地下管沟式敷设;三是地下直埋式敷设;四是综合管廊。

图6-1拟建管网示意图
(1)架空式的敷设
架空敷设形式主要有高架空、低架空和位于两者之间的中架空敷设。架空式敷设不需要大面积挖掘沟槽,施工周期短。管道保温现场制作,结构较为简单。管道采取露天方式安装,方便后期维护和管理。但架空敷设管道保温层容易受到环境因素的影响而遭到破损,保温一旦失效,必须及时进行更换处理,维护工作量较大。架空管道通常情况下沿道路两旁敷设,不利于市容美观。
(2)地下管沟敷设
地下管沟一般适用于禁止挖掘和检修的路段。管沟用来承担土壤压力和地面荷载。结合地沟内人行通道设置情况,可将地沟分为通行地沟、半通行地沟以及不通行地沟。地下管沟防腐能力较差,如降水量过大或者地下水位较高时地沟容易进水,保温层遇水后会失去其功效,特别是在江河沿海区域,维护量大且投入资金较多,施工期间还会严重影响交通。
(3)地下直埋式的敷设
地下直埋式的敷设方法是将供热管道直接敷设在土壤里面,土壤和管道的外保温层或外保护层直接接触,是目前较为常见的敷设方式。易采用成品预制直埋保温管。
与地下地沟和架空式的敷设方法比较,地下直埋式敷设方式具有以下几个优点:一是地下直埋式的敷设工程投入资金相对较少;二是地下直埋敷设的管道寿命长,热量损失小,防腐性能好;三是地下直埋敷设施工时间短,在挖掘沟槽以后,只需要对槽底部进行垫层处理即可敷设预制直埋保温管。
(4)综合管廊
综合管廊是未来城市管线敷设的建设方向,能够有效促进城市建设和发展,维修扩建地下市政管线时,对交通不会造成影响,对城市道路也不会造成破坏。但是对城市整体规划设计要求较高,需要具备前瞻发展意识,统筹考虑不同专业需求。城市综合管廊投入的建设成本最大,且如果前期规划设计工作没有落实到位,会严重影响后期建设和运行效果。
6.4 补偿方式
供热管道采用地下直埋式敷设,设计温度120~130℃,设计压力1.6~2.5MPa。结合技术经济比较和实际情况综合考虑,直埋热水管道可以采用冷安装无补偿、预热安装、有补偿直埋敷设。
6.5 过障碍处理
(1)供热管道穿越铁路时,应符合铁路部门安全通道有关要求,可采用涵洞或顶管技术。若采用顶管技术,必须要求管道外套承重混凝土套管,套管的管顶覆土厚度不小于1.5m;
(2)供热管道穿越河道时,原则上要求直埋穿越且管道埋深不低于河道原土层下2m,补口采用电阻丝热熔法严格密封;
(3)供热管道穿越公路时,在埋深超过1.5m时,要求回填土必须夯实;当埋深小于1.5m时,原则上应作混凝土套管保护。
6.6 其他附属设施
6.6.1 中继泵站
对于长输管网和城市环网,管网系统需规划中继泵站,每座中继泵站的占地面积约2公顷,中继泵站选型需在实施过程中进行详细计算。
6.6.2 隔压站
考虑到管网安全等因素,长输管网需要建设大型隔压站。隔压站可以利用现状热源厂厂址改造。隔压站应能够采用大温差供热技术,加大长输管网的供回水温差,增加供热面积,提高供热管网的经济性。
6.6.3 热力站规划
(1)热力站应尽量设置在负荷中心区;
(2)热力站的最大供热半径不宜大于1公里,并以500米以内为宜;
(3)每个热力站的建筑面积一般在200~300平方米;
(4)热力站的设计应根据地势高差及负荷建筑物高度进行分区;
(5)对现有热力站进行必要的更新改造,增加自控和监测设施,以适应智慧热网的运行要求。原有分散小型燃煤热源可改建热力站,原有管网改造后可用作二级网;
(6)二级网的布置不宜穿越规划地块区域,即热力站的供热范围应控制在建筑规划小区地界范围之内;
(7)条件具备时,可建设大温差供热机组,加大热网供回水温差,降低整体系统能耗。
第七章 供热安全
冬季供热是北方地区重要的民生工程之一,本规划从热源、热网以及实施方面提出供热安全保障手段,确保在出现安全生产故障工况下不影响居民正常供热,保障人民群众温暖安全过冬。
7.1 多措并举保障供热安全
7.1.1 先立后破保安全
沈阳市燃煤热源存在单体容量小、使用年限长、热效率较低、排放标准较低等问题。本规划方案采用清洁能源、热电联产、远距离长输供热等方式进行替代,以达到淘汰落后产能、减少燃煤锅炉数量和燃煤用量的目的。燃煤锅炉替代拆除和关停应坚持“先立后破、不立不破”,坚持保障民生供热安全为底线的原则。
在改造和新建的项目竣工投运前,需保证供热范围内原有锅炉能够正常运行使用,并且在相关项目投运后,原有锅炉在短期内应保留作为备用热源,确需拆除的,在确保各类供热方式运行稳定、能源资源充足、供热安全得到充分保障的情况下逐步进行拆除。
在实施过程中应避免“一刀切”,某供热分区内供热能力不富裕时,应根据实际情况保留部分小吨位燃煤锅炉,待具备条件后再有序实施停运或拆除。此外,铁岭、抚顺远距离电厂供热区域范围内的燃煤锅炉,应以保障备用运行优先,即根据实际情况保留部分燃煤锅炉调峰应急,在“外热”不稳定时能够启动运行,保证居民供热不受影响。
7.1.2 综合能源保安全
沈阳市现状热源供热能力仍有余量,但燃煤锅炉实施拆除关停后,供热能力不能满足未来持续增长的供热需求,制约城市进一步发展,需要补充新增供热能力。在保障供热能力的基础上实现清洁、低碳目标,新增的供热方式应综合利用煤炭、电力、天然气、可再生能源等多种能源形式,构建复合能源供热格局,建立形成稳固的供热能源基础,增加供热安全保障韧性,避免单一供热形式对供热安全造成威胁。
(1)科学扩大清洁能源热源规模
在“双碳”目标背景下,为实现清洁低碳发展,实现零碳化供热将成为未来城市供热的最终目标。本规划将充分利用天然气、电蓄热锅炉、地(水)源热泵、污水源热泵、生物质等清洁能源供热方式。清洁能源项目实施前期,需详细调研能源供应保障能力、能源价格趋势等,并进行详细的风险评估。建设期应严格执行国家及地方相关规范、标准。此外,天然气属化石能源,在“双碳”目标背景下,应结合资源条件合理发展天然气供热规模。
(2)保留一定热电联产和燃煤热源规模
燃煤供热是非常成熟稳定的供热方式,按照沈阳市能源结构情况,在“十四五”期间,热电联产和燃煤热源厂供热占比预计从95%降低到70%,仍将处于主导地位。热电联产、燃煤热源各企业在供热季前应提前维护和调试相关供热设施,确保供热期内稳定运行,同时应保障运行期间燃料充足供应。此外,既有燃煤热源超低排放改造后,应确保供热能力不低于改造前,如出现供热能力降低等情况,应提前做好趸热或清洁能源调峰补充预案。
(3)稳步推进远距离长输供热
至2030年,计划建设完成铁岭和抚顺远距离长输供热项目,承担约15%的供热面积。待项目方案确定后,应科学评估覆盖范围内的锅炉备用能力。为进一步巩固供热安全保障能力,通过在南部扩(新)建大型超低排放标准的燃煤热源,可提高沈阳市本地供热能力。
7.1.3 管网互联保安全
在城市整体热力管网布局方面,首先实现负荷集中区域内的环网建设;其次,通过区域间管网互联,实现供热系统的动态平衡;最后,通过周边大热源主管网的建设,加强周边热源向中心城区的输热能力。此外,连接干线各热源有利于降低热化系数、节约能源、提高能效。在负荷分散区域,城市热网设计为枝状管网,但要求相关热源互联互通,在某一热源出现事故工况下,可立刻从其余热源进行补充,降低供热事故影响。
在长输管网方面,与城市热网系统对接应采用隔压站换热方式,原有系统维持不变,保证一级网管网不超压。长输热网输送干线根据实际情况建设隔压泵站消除压力影响,确保长输管网安全。
7.2 顶层安全保障
除前述措施,政府供热主管部门应在顶层层面构建上下积极联动、部门协调一致的监管体系和组织保障体系,统筹安排集中供热保障工作,规范供用热行为和市场秩序,解决好各类集中供热安全隐患问题,确保集中供热工作安全稳定、高效有序运行,同时还应建立城市供热安全应急预案。
(1)长输热网故障工况
如通过设置隔压站,加强供热保障能力等措施,即使远距离长输热网出现故障工况,保证城市供热不受影响。
(2)热源故障工况
当清洁能源热源、热电联产热源、燃煤热源出现故障工况,如何组织安排抢修,以及当抢修周期较长时如何启动备用热源或开启联网管道进行热量补充的具体操作预案。
(3)热网故障工况
当环状管网、枝状管网出现故障工况,如何开启互联互通管网进行热量补充。
第八章 环境保护
8.1 环保措施
8.1.1 设计保障措施
(1)精心规划设计,尽量减少施工对周边环境的影响;
(2)管道施工时注意噪音对周边社区的影响,并注意时间段,设备噪声限值不得超过65dB(A),否则要采取降噪措施。
8.1.2 扬尘污染控制
(1)建筑材料如砂石、水泥定点堆放;
(2)建立保洁制度,运输路线地面和路面经常洒水以保持湿润;
(3)建材废包装集中收集,定期清运;
(4)经常清除运输车辆轮胎上的泥土,以减少道路扬尘;
(5)建材装运过程中加盖蓬布,不超载;
(6)管网施工时注意及时清理整治,避免挖出的土在路边长时间堆存。
8.1.3 噪声污染控制
(1)合理安排施工时间,制定施工计划时,应尽可能避免大量高噪声设备同时施工,避开周围环境对噪声的敏感时间,减少夜间运输和施工量;合理加快施工进度、缩短工期;
(2)建议热源四周栽树,并设置花坛及草坪形成绿化带,降低粉尘和噪声对周围环境的污染。
8.1.4 固体废弃物污染控制
(1)施工过程中产生的建筑垃圾严格实行定点堆放,并及时清运处理;
(2)施工单位生活垃圾应分类回收,做到日产日清,严禁随地丢弃;
(3)建筑渣土统一运输,统一处置,防止运输沿途“滴、撒、漏”。
8.1.5 生态环境保护措施
(1)保护用地范围内的林木和绿地,尽量不砍伐或少砍伐用地范围内的林木;
(2)对施工开挖的土壤应有计划分层回填,并尽可能将表土回填表层。对因取土破坏的植被,待施工完成后尽快按绿化要求完成恢复;
(3)施工期加强水土保持工作,沿线取土、弃土尽量不占压农田或规划绿地;采取绿化、护坡等工程措施,减少水土流失;
(4)土建施工结束后及时实施厂区及道路、绿化的恢复工作。
表8-1环境保护措施一览表

8.2 环境效益
城市大气污染主要来源于化石燃料燃烧产生的烟尘、二氧化硫以及氮氧化物,为减少大气污染、改善环境,积极响应“双碳”战略要求,沈阳市将着力构建以热电、煤炭、天然气、电、地热、生物质等多种能源相互补充的供热结构形式,大力发展清洁供热,提高污染物排放标准,减少污染物和二氧化碳排放总量,建设清洁、低碳、安全、高效的城市供热系统。
本规划在计算环境效益时遵循以下原则:
(1)烟气排放量主要按照《实用供热空调设计手册》(第二版)中“8.3.1章节”实际烟气量进行计算。
(2)2020年燃煤锅炉和燃气污染物浓度参照国家《锅炉大气污染物排放标准》(GB13271-2014)规定的大气污染物特别排放限值执行;热电联产供热锅炉污染物浓度按照国家《关于进一步做好清洁取暖工作的通知》(发改能源〔2019〕1778号)中规定的超低排放标准执行;生物质锅炉排放参照国家能源局、环境保护部《关于开展生物质成型燃料锅炉供热示范项目建设的通知》(国能新能〔2014〕295号)和《锅炉大气污染物排放标准》(GB13271-2014)执行。
(3)2025年和2030年燃煤、燃气以及生物质锅炉污染物排放浓度按照国家《关于进一步做好清洁取暖工作的通知》(发改能源〔2019〕1778号)中规定的超低排放标准执行。
(4)供热规划实施期间,燃煤锅炉、燃气、电力消耗(含电蓄热锅炉消耗的弃电)的二氧化碳排放量借鉴《二氧化碳排放核算和报告要求热力生产和供应业》(DB11/T 1784-2020)进行计算;生物质作为可再生原料,生长过程固碳量和燃烧过程碳排量相等,因此生物质集中供热视为无碳排放。
8.2.1 烟尘排放情况
烟尘作为锅炉燃烧过程中的主要排放物,是冬季雾霾天气的重要诱因之一,对居民健康具有较大危害。
通过本规划的实施,2025年相比2020年供热期总的烟尘排放量可减少1740吨,减少比例约64%;2030年相比2020年供热期总的烟尘排放量可减少1977吨,减少比例约73%。详细的烟尘排放量情况如表8-2和图8-1所示。
表8-2烟尘排情况

图8-12020~2030年烟尘排放情况对比图
8.2.2 二氧化硫排放情况
二氧化硫是大气主要污染物之一,也是衡量大气污染水平的重要标志。二氧化硫还是造成酸雨的重要原因,对土壤、水体、森林以及建筑等人文景观均产生较大危害。
通过本规划的实施,2025年相比2020年供热期总的二氧化硫排放量可减少13219吨,减少比例约79%;2030年相比2020年供热期总的二氧化硫排放量可减少14043吨,减少比例达84%。具体二氧化硫排放量情况如表8-3和图8-2所示。
表8-3二氧化硫排放量

8.2.3 氮氧化物排放情况
氮氧化物包括多种化合物,如一氧化二氮、一氧化氮、二氧化氮、三氧化二氮、四氧化二氮和五氧化二氮等。氮氧化物对人体肺部产生刺激,易导致呼吸系统疾病。而且,氮氧化物既是形成酸雨的主要物质之一,也是形成大气中光化学烟雾的重要物质和消耗臭氧的一个重要因子。

图8-2二氧化硫排放对比图
通过本规划的实施,2025年相比2020年供热期总的氮氧化物排放量可减少12465吨,减少比例约72%;2030年相比2020年供热期总的氮氧化物排放量可减少13642吨,减少比例约79%。具体氮氧化物排放量情况如表8-4和图8-3所示。
表8-4氮氧化物排放量


图8-3氮氧化物排放对比图
8.2.4 二氧化碳排放情况
二氧化碳是一种无毒气体,对人体无显著危害作用,但是二氧化碳是温室气体的重要组成,所引发的温室效应导致全球变暖、海平面上升,对生态系统平衡以及生物多样性产生较大威胁。
2020年由供热排放的二氧化碳为2178万吨,通过本规划的实施,2025年由供热排放的二氧化碳为2215万吨,增加约1.7%;2030年由供热排放的二氧化碳为2057万吨,相比2020年减少5.6%,供热行业在2025年至2030间完成碳达峰目标。具体二氧化碳排放量情况如表8-5所示。
表8-5二氧化碳排放量


8.2.5 小结
本规划方案实施后,能够产生显著的环境效益,大幅降低沈阳市冬季污染物的排放,保障城市空气质量。
表8-6污染物排放情况汇总表

此外,规划方案深度结合国家“双碳”政策,有效减少供热领域二氧化碳排放量,供热行业按期实现“碳达峰”目标。
表8-7二氧化碳排放情况汇总表

第九章 规划实施
9.1 实施进度
应尽快开展项目调研摸底并编制工作方案,进一步明确项目清单和技术路径。规划实施应以目标为导向,即在满足清洁能源供热比例和清洁取暖率目标的基础上,允许根据实际情况对项目进行调整。沈北新区全域以及于洪区和皇姑区部分地区的新增燃煤热源项目,应与铁岭远距离供热项目的供热区域和建设时序相协调。
9.1.1 热源实施进度
至2025年计划建设完成的热源工程项目主要包括:
(1)沈海热电厂异地建设及相关项目
(2)沈阳热电厂异地建设项目
(3)铁西背压机组项目
(4)金山热电厂扩建/西南部新建热源项目
(5)大唐沈东热电厂扩建/东南部新建热源项目
(6)铁岭电厂远距离长输供热项目
(7)各类清洁能源项目
(8)燃煤锅炉超低排放改造及新建燃煤热源项目
9.1.2 热网实施进度
至2025年计划建设完成的热网工程项目主要包括:
(1)铁岭电厂长输主管网、四环内调配管网及附属设施
(2)沈海热电厂异地建设回输主管网
(3)沈阳热电厂异地建设回输主管网
(4)金山热电厂扩建/西南部新建热源输热管网
(5)大唐沈东热电厂扩建/东南部新建热源输热管网
(6)清洁能源项目配套管网
(7)其他热源项目配套管网
(8)热力环网等
至2030年主要敷设抚顺矿业集团发电厂长输主管网及新建清洁能源站等配套管网。
9.2 投资估算
9.2.1 估算范围
本估算只计算工程基本建设费,其征地动迁费、补偿费、破路及道路修复费、水电增容费等均不包括。2021-2025年规划阶段的投资估算范围如下:
(1)热电厂工程;
(2)清洁能源供热工程,包括天然气供热、各类热泵供热、电蓄热供热以及生物质集中供热;
(3)超低排放改造工程;
(4)铁岭远距离长输供热工程;
(5)热力环网工程;
(6)其他工程费用;
(7)基本预备费。
9.2.2 资金估算
针对上述估算范围,项目建设投资约356.7亿元,汇总如表9-1所示。
环网热力网投资估算约73.13亿元,由于基础管网投资回报期较长,因此建议引入包括国有资本在内的多元化投资主体针对管网建设进行投资运营。
此外,由于能源价格等原因,清洁能源供热方式的运行成本较燃煤供热更高,但发展清洁能源供热对实现建筑领域“碳达峰、碳中和”目标尤为重要。因此,为鼓励清洁能源供热发展,优化沈阳市供热能源格局,建议另行研究制定清洁能源供热补贴政策,相关补贴标准应根据燃料价格及采暖费价格进行测算和调整。其次,为鼓励引导居民合理选用燃气壁挂炉供热方式,宜研究出台居民燃气壁挂炉补贴政策。
9.2.3 估算依据
(1)相关单位提供的基础数据
(2)各专业提供的设计条件及说明书
(3)《市政公用工程设计文件编制深度规定》(2013年)(建质〔2013〕57号)
(4)建设部2007《市政工程投资估算编制办法》
(5)建设部2007《全国市政工程投资估算指标》
(6)近年来类似工程概、预算书
表9-1投资估算表




9.3 保障措施
9.3.1 加强规划支撑
基于本规划总体目标,委托第三方专业机构开展项目摸底工作并编制工作实施方案及区、县(市)供热专项规划,落实项目、明确时间表、路线图、重点任务及牵头责任部门并针对规划方案中的大型项目和重点项目,调研建设条件、督促加快开展可行性研究等前期工作,确保项目落地,加强本规划的可操作性,确保规划落地不走样,协助政府主管部门把控项目进度、了解规划实施程度。
9.3.2 全链条政策体系及制度建设
主要从供热热源、热网、热用户3方面加强相关政策体系和制度的建设。
(1)热源侧
在资源、能源利用方面,制定关于秸秆等生物质资源整合、统筹利用相关的政策和机制;在价格方面,制定合理的趸热价格,并针对电供热制定更优惠的电价政策;在针对供热企业的监督管理方面,除烟尘、二氧化硫、氮氧化物等污染物的排放监测外,逐步建立供热企业碳核查、碳税机制,倒逼燃煤供热企业主动进行清洁能源改造或退出市场。
(2)输送端
持续开展老旧管网改造工作,并通过智慧化手段促进供热管网的节能高效运行。
(3)热用户(建筑)侧
持续推进既有建筑节能改造工作,具有改造价值的所有非节能建筑全部进行节能改造,提升能效水平。大力推广新建超低能耗建筑,开展近零能耗建筑示范,显著提升建筑本体保温隔热性能,降低冬季供热需求,出台相关补贴政策、专项规划、技术导则、实施方案等。
9.3.3 加强资源能源保障
针对天然气供热项目,加快储气能力建设,与上游企业积极签订协议,提前锁定气源,避免用气高峰时段出现“气荒”现象;针对生物质供热项目,加强秸秆等生物质资源统筹回收利用,扩大生物质颗粒燃料生产能力,避免出现“秸秆荒”现象;针对电蓄热锅炉等电供热项目,完善电力相关基础设施建设升级,避免出现供电紧张。
第十章 创新示范
10.1 智慧供热
10.1.1 概述
智慧供热是以数字化、网络化和智能化等信息技术与先进供热技术的深度融合为基础,以安全、节能、舒适为主要目标,具有自感知、自分析、自诊断、自决策、自学习等技术特点的供热领域新型手段。根据国内项目实践,传统供热完善智慧供热手段后,有效节能率一般在10%~30%之间。
10.1.1.1 分类
(1)行业级智慧供热系统
行业级智慧供热系统主要为省级供热行业监管部门提供服务,由供热规划、供热监督、专业赋能、信息发布等子系统组成,实现对供热行业的规划、供热服务、重大故障等情况的监管,确保行业管理科学、高效。
(2)城市级智慧供热系统
城市级智慧供热系统主要为市、区县(市)政府供热监管部门提供服务,由供热台账、室温监管、碳排放监管、投诉分析、应急预案、用能监管、事件督导等子系统组成,实现辅助供热管理、监督供热服务质量、处置重大故障等功能,确保政令通达、公平公正、用户满意。
(3)企业级智慧供热系统
企业级智慧供热系统主要为供热集团、热力公司运营提供服务,由供热运行监测系统、供热智能调控系统、供热智能管理系统等子系统组成,实现供热运行、维护、客服、经营等业务数据共享、信息透明、精准管控、快速响应,持续提升供热“安全、质量、能效”指标。

图10-1城市级智慧供热监管服务系统分层图

图10-2企业级智慧供热系统参考体系架构
10.1.1.2 等级划分
智慧供热的实现涉及到数据、决策和控制等问题。以企业级智慧供热系统为例,从智能数据处理、智能决策、智能控制3个维度进行分级和评定。每个维度中,根据智慧化程度又分为3个等级,并对每个程度等级提出了对应的要求。

图10-3企业级智慧供热系统参考体系架构
10.1.2 智慧供热规划
城市集中供热系统是沈阳市能源系统的重要组成部分,也是居民日常正常生活的必要保障。沈阳市推进智慧供热的建设,有助于进一步规范供热建设、优化供热设备、提升供热效率。
基于沈阳市实际情况,结合既有平台部分功能,借鉴国内外在构建智慧供热系统中应用的先进技术与方法,建设城市智慧供热指挥调度中心。在建设过程中首先需要考虑不同建筑的建设年代、性质、围护结构等特征;其次,需要考虑不同供热系统形式、控制策略、供热设备和自动化程度;再次,考虑使用的通信、软件等技术的兼容性、互通性等多方面问题。
在实施方面,首先选取市内重要典型的供热企业,搭建企业级智慧供热平台系统,同步筹备建设城市级智慧供热平台,逐步加强完善政府部门对供热企业、供热系统的全方位监管,实现供热智慧化、高效化、节能化目标。
10.2 综合能源系统示范
10.2.1 概述
多能互补的综合能源系统是指,在一定区域内,针对电、热、冷、天然气等多能源形式的生产、输配、转换、存储、消费、回收等环节,进行协调有机融合,实现能源系统规划、建设和运行中的协同互补的综合式能源一体化系统,在满足多种负荷需求的同时,提高能源系统的综合效益。
以供热为核心的综合能源系统需要通过多源多能互补技术实现动态能量平衡和集成优化。在多能互补综合能源系统中,热源供给侧具有更多元化的选择,除清洁化燃煤外,天然气、电及各类可再生能源供热技术得到进一步应用和推广。在热网输配侧,面向综合能源建设的热力管网系统将进一步向互联互通“一张网”趋势发展,提升供热灵活性、可靠性及系统延伸性,满足供热调控的柔性需求,充分消纳波动性低碳清洁热源;在负荷需求侧,自动化控制、室温测量、无线通信传输等物联网技术的兴起和推广为按需精准供给的实现提供了基础条件,分布式综合能源单元的引入带来了供热系统组合的更多灵活选择,并增加了系统规划设计的优化空间;此外,仍在发展完善的大规模储热技术,是平抑热负荷波动、实现削峰填谷及热电解耦的重要手段。

图10-4多能互补综合能源系统示意图
10.2.2 综合能源系统建设规划
选取1~2个区域作为示范,重点打造以供热为核心的多能互补综合能源系统示范。借助多能源系统能量交互和协同调度、微能源网,有效提升局部综合能源系统的能量利用效率。在保障供热安全、供热质量的前提下,合理利用可再生能源、工业余热及燃气等多种分布式清洁能源,结合低碳/零碳技术、终端节能技术,实现能量消耗与产出的平衡,实现高效、清洁、低碳供能,强化供热“源—网—荷—储”全环节动态性和耦合性,显著提升节能效果。
通过典型项目的示范带动作用,树立东三省低碳供能标杆,提升在低碳排放、绿色能源方面影响力,并积极申请相关补助、申报相关奖项,进一步提升项目价值和影响力,为引领沈阳低碳能源建设,总结可复制、可推广的零碳供热模式奠定基础。
10.3 供热企业碳配额、碳交易机制研究
10.3.1 概述
2011年,国家发展改革委办公厅发布了《关于开展碳排放权交易试点工作的通知》;2013年,国内两省五市启动了碳排放权交易试点;2017年12月19日,全国碳排放交易体系正式启动,发电行业作为初期纳入的唯一行业;2021年1月,通过了《全国碳排放权交易管理办法(试行)》,明确将建立全国统一的碳交易市场,并对重点排放单位纳入标准、配额总量设定与分配、交易主体、核查方式、报告与信息披露、监管和违约惩罚等方面进行了全面规定。
碳配额、碳交易是指利用市场化手段,促进相关企业主动减少温室气体排放。按照一定的方法给企业分配配额,再对企业的实际排放进行盘查核查并进行强制履约。企业在交易过程中,减排企业可得到额外收益,而超排企业需要购买配额,从而提高企业节能减排意识,企业通过加强管理、升级改造等多途径实施节能减排的能动性,促进企业绿色低碳转型的积极性。
碳配额、碳交易是国内外现行减排政策中实施范围最广、减排效果最明显、成本效率最高的减排措施,但目前在供热领域未形成明确碳配额、碳交易的机制。因此,梳理我国的碳市场发展现状,制定供热领域的碳配额、碳交易机制,对实现“双碳”目标具有重要意义。
10.3.2 供热碳配额、碳交易机制研究
沈阳市作为严寒气候区重要城市,供热面积大、燃煤占比多,供热碳排放占据全社会碳排放很大比例。以新时期供热规划作为契机,加快开展沈阳市供热领域碳配额、碳交易研究工作具有里程碑的意义。
通过该机制的研究与试点,一方面,加强对供热企业的管控,倒逼淘汰高能耗、低效率的供热设备和企业;另一方面,切实指导供热企业优化供热方式和用能结构,实现供热低碳化的长效运营,为沈阳市尽早实现“碳达峰、碳中和”目标赋能。
针对沈阳市供热行业碳配额、碳交易机制研究与试点工作,建议从循序渐进、稳定运行及预留发展空间等方面综合考虑,科学合理制定碳排放配额分配和交易方案,并着重考虑以下3点内容:
一是制定出台供热碳排放监管、配额分配、碳交易试点管理办法,强化顶层指导,明确基本准则,测算并确定本地供热碳排放总量控制目标,制定指标分配方案,建立本地碳排放交易监管体系和登记注册系统,研究碳交易逐步推进方式,构建供热碳排放交易试点支撑体系,并进行模拟测算,为供热领域碳交易试点工作及推广奠定坚实基础。
二是应科学制定各类供热方式的指标值,供热行业碳配额、碳交易涉及多种供热方式,设备和系统的碳排放强度受设备容量、能源种类、供热情况、负荷率、环境温度、环保排放标准等一系列因素影响,因此不同供热方式存在较大差异,应综合考虑各项影响因素。
三是要加强组织领导,专项专案专班推进,并安排专项研究资金,组织编制供热碳配额、碳交易试点相关实施方案,明确总体思路、工作目标、主要任务、保障措施及进度安排等关键信息。
第十一章 总结
11.1 总结
沈阳市位于我国严寒气候分区,采暖期长达151天,冬季供热是重要的民生工程,因此,规划方案制定及实施过程中应将供热安全放在首要位置。
沈阳市现状供热格局具有6大特点,一是供热体量大;二是燃煤占比高;三是锅炉数量多、单体吨位小且排放标准低;四是供热能力总体过剩但分布不均;五是热力管网缺少互联;六是供热企业数量多且普遍规模小。
在满足供热安全的基础上,结合清洁取暖工作要求和“碳达峰、碳中和”战略目标等,提出规划期内清洁取暖率和清洁能源比例2项指标目标,其中,清洁取暖率从目前的38%,到2025年提高到100%,并且2025年以后新增的供热需求全部由清洁供热方式覆盖;清洁能源比例从目前的4.2%,到2025年增加到20%,并力争到2030年进一步增加到32%。
在热源建设方面,通过远距离长输供热、热电厂扩建以及天然气、地(水)源热泵、污水源热泵、空气源热泵、电蓄热锅炉等清洁能源供热项目的建设,扩大城市供热能力,同时对具备条件的燃煤锅炉逐步实施替代拆除和停运备用,并对保留运行的具备改造条件的大型燃煤锅炉进行超低排放改造,提高排放监管水平。目标为按时完成供热领域“碳达峰”任务,力争在规划末期实现二环内供热“无煤化”。
在热力管网建设方面,通过建设华电铁岭电厂远距离长输管线、热电厂异地重建和扩建等项目的输热管线,共建设DN1400及以上管线200余千米,DN200~DN1200管线125千米,实现城市供热管网的互联互通,显著提高供热热源备用和调节。
在投资方面,至2025年规划项目估算建设投资328.55亿元,资金主要来源为社会资本,政府针对清洁能源供热、远距离长输管网等项目进行合理补贴。
在效益方面,预计本规划实施后,随着污染物排放监管标准的提高,能够显著降低冬季烟尘、二氧化硫、氮氧化物排放,同时大幅减少供热领域二氧化碳排放量,到2030年,单位面积碳排放量下降19%,单位面积标煤消耗量下降53%,有效助力供热行业按期实现“碳达峰”目标。
11.2 实施建议
(1)尽快摸底项目,编制工作实施方案,制定时间表、路线图,并组织相关区(县、市)按照本规划目标、技术路线要求等,编制本地区供热专项规划。
(2)完善供热价格机制,制定趸售价格。
(3)研究出台清洁能源供热相关的补贴政策,加强资金支持。
(4)组建由政府主导的热力管网公司,牵头负责供热管网投资建设以及统一运营和管理,并另行制定供热工程费等相关配套政策。
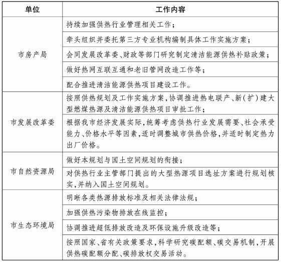
(5)建议成立工作专班,相关部门密切配合,并紧密对接市清洁取暖专班工作,协调统筹推进规划方案实施,建议成员单位及主要职责分工如表11-1。
表11-1建议分工

