
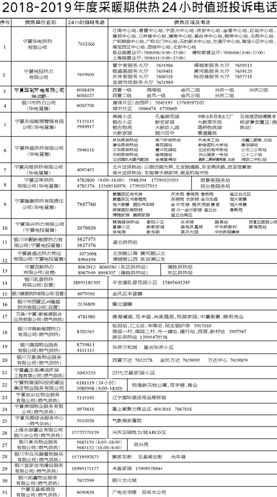
10月29日,银川市住房和城乡建设局公布了2018至2019年度采暖期31家供暖企业的24小时值班电话(见图),要求各供热单位应在各供热区域向热用户公开供热服务报修电话、监督电话,及时受理群众投诉,保证供热服务、抢修、维修、测温及时。并保证供热投诉电话8小时工作时间内畅通和应急抢修电话24小时及时接听,坚决杜绝电话虚设、无人值守的现象。
银川住建局要求各供热单位做好锅炉房、换热站、供热管网等供热设施设备的检修工作,排除影响供热系统正常运行的隐患;重点解决好上一个采暖期热用户供热质量不达标的问题,确保供热系统安全、稳定、高效运行。各供热单位不得擅自推迟或停止供热区域内的供热工作,要完善供热安全事故应急防范机制,制定供热应急预案,确保人民群众生命财产安全和供热生产安全。
今年,银川市将建立健全投诉机制,并将投诉机构设置情况报送至银川市供热物业管理办公室备案,对不按要求报送的单位,予以通报批评。加强供热行业综合服务评价体系的建设,对于出现维修不及时、服务不到位、擅自停暖、投诉率高等不良行为的供热企业,将不再批准新增供热面积,情节严重者根据特许经营有关规定取消经营资格。贺兰县、永宁县、灵武市供热行政主管部门要设立供热投诉值班电话,及时受理供热投诉,保证供热工作顺利进行。
按照相关规定,热用户缴纳采暖费可一次性缴纳也可分期缴纳,但每年11月底前应当缴纳本年度采暖费的50%。采暖期结束前,应当将本采暖期采暖费全部缴清。否则,按照《银川市城市供热条例》有关规定,供热单位将收取相应的滞纳金。对于往年供热欠费问题,供用热双方协商解决,如协商不成可通过司法途径解决。各供热单位不得因部分热用户欠缴采暖费,停止向其他热用户供热或者降低供热标准。