首页 宝鸡信息 宝鸡资讯

宝鸡市人民政府门户网站 省生态环境保护督察整改专栏 中共宝鸡市委 宝鸡市人民政府关于省第一生态环境保

(来源:网站编辑 2024-08-20 10:13)
文章正文

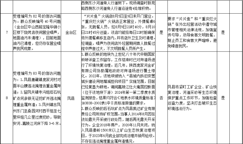
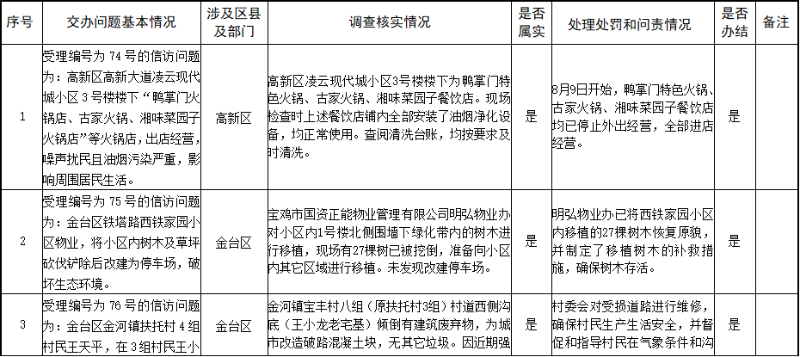
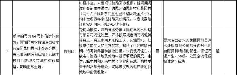
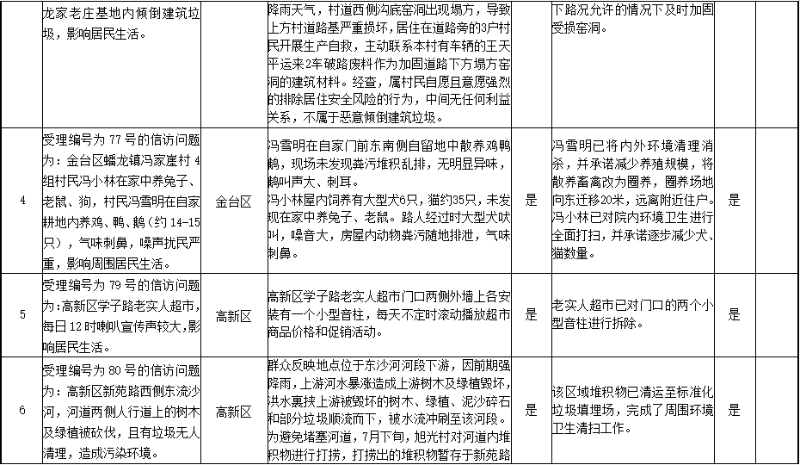
截止2024年8月15日12时,省第一生态环境保护督察组交办涉及宝鸡市生态环境信访件110件,现将第十七批交办问题办理结果通报如下:

省第一生态环境保护督察组进驻宝鸡市时间:2024年7月22日-8月20日

投诉举报值班电话:0917-3630660,邮政信箱:宝鸡市金台区A179号信箱。

督察组受理举报电话时间:每天早 8﹕00-晚 20﹕00。


首页
评论
分享
Top