每经记者 杨欢 每经编辑 刘艳美

图片来源:每经记者 杨欢 摄
近日,济南市政府办公厅印发了《济南市空天信息产业高质量发展行动计划(2024—2027年)》。到2027年,济南将基本建成产业配套完整、协同机制健全、特色优势突出的现代化空天信息产业体系,产业整体发展水平跻身国内先进行列,引领带动全省航空航天产业发展,着力打造成为全国领先的空天信息应用示范区、创新标杆城市和先进制造新高地。
具体来看,到2027年,济南产业规模达到500亿元以上,规模以上企业总量超过80家。创新能力有效提升,全市新增国家级技术创新中心1家、省级创新平台6家以上,空天信息领域人才队伍规模达到1200人,新增创新型中小企业、“专精特新”企业等优质市场主体20家以上。聚集程度显著提高,力争打造特色空天信息产业园区9个,园区承载能力和集聚效应显著增强。
解读:作为东部沿海经济大省、人口大省省会,济南一直因经济、人口规模较小,在省内地位尴尬,被称为“大省份小省会”。从数据来看,济南GDP首位度从2018年11.8%提升至2023年13.9%,但在27个省会城市中依然处于下位圈。
今年4月召开的山东省委常委会会议要求:“经济大市要稳大盘、挑大梁。”但从一季度的数据来看,济南市GDP2848.5亿元,同比增长5.3%,低于全省0.7个百分点;省内16地市中,增速仅高于淄博和德州。如何担当省会重任,挑起经济大梁,在专家看来,济南的优势还是在较强的工业基础和科研基础。
作为工业重镇,济南曾在工业领域创造了70多个全国第一,在41个工业大类中,济南拥有38个,是全国拥有工业门类最多的城市之一。但在上世纪90年代,济南提出“退二进三”发展战略,鼓励发展城市服务业。再加上济南在工业结构调整和技术创新变革的大潮中转型较慢,传统工业优势逐渐丧失。
近年来,济南多次强调以工业强市,空天信息产业成为重点产业领域之一。空天信息属于高端装备制造产业和新一代信息技术产业的交叉产业,涵盖了低空经济、天地一体化开发和应用等方面。相关数据预测,到2025年,全球空天信息产业规模将突破万亿元。
在此次政策之前,济南已先后出台《济南市空天信息产业发展三年行动计划(2021-2023年)》《济南市加快卫星导航产业发展的实施意见》等文件,是全国首个完成商业航天“通信、导航、遥感”卫星全面布局的城市。
此外,济南还在筹建空天信息大学。据资料显示,空天信息大学将先期筹建电子信息学院、电子与集成电路学院、遥感科学与技术学院、导航与物联网学院等方面的11个本科专业。可以说,几乎涵盖了空天信息技术的全领域、产业全链条。
一个可以预见的趋势是,未来将是一个“向天空要GDP”的时代。按照济南的规划,要着力打造成为全国领先的空天信息应用示范区、创新标杆城市和先进制造新高地,到2027年,空天信息产业规模达到500亿元以上,规模以上企业总量超过80家。
#动向四川2亿专项资金支持低空经济发展
四川省政府网站4日发布《四川省人民政府办公厅关于促进低空经济发展的指导意见》,提出四川省级财政安排2亿元资金专项支持低空经济发展。根据意见,到2027年,四川要建成20个通用机场和100个以上垂直起降点,实现支线机场通航全覆盖,试点城市低空监管、服务、应用一体化信息平台建成投用,低空空域分类划设和协同管理取得突破性进展,在通航装备制造、低空飞行运营等领域各培育形成3—5家行业领军企业。
河南省出台数字金融高质量发展工作方案
《河南银行业保险业数字金融高质量发展工作方案》于近期印发,结合河南实际,聚焦服务“三个一批”“十大战略”等相关重大项目,提出32条具体举措,力争用3年时间,推动河南省银行保险机构数字金融高质量发展取得明显成效,实现“五个提升”,即提升数字金融规划组织能力、提升数字金融服务经济能力、提升数字金融风险控制能力、提升数字金融技术支撑能力、提升数字金融监管能力。
黑龙江省出台“25条”加快数字人才培育
近日,黑龙江省人力资源和社会保障厅会同省委组织部、省教育厅、省工信厅等12个部门联合印发《黑龙江省加快数字人才培育支撑数字经济发展若干措施》,聚焦数字领域人才的培养供给、交流合作、创新创业、激励保障等事项,出台六个方面25条具体措施,打出数字人才培育发展“组合拳”,构建具有龙江特色的数字人才培育体系,加快形成新质生产力,更好支撑数字经济高质量发展。
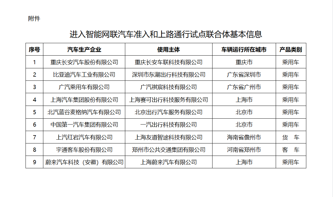
四部门有序开展智能网联汽车准入和上路通行试点
按照《关于开展智能网联汽车准入和上路通行试点工作的通知》(工信部联通装〔2023〕217号)有关工作安排,经汽车生产企业和使用主体组成联合体自愿申报、车辆拟运行城市人民政府同意、所在地省级主管部门审核推荐,工业和信息化部、公安部、住房城乡建设部、交通运输部组织专家对首次集中申报的方案进行了初审和择优评审,研究确定了9个进入试点的联合体。

下一步,四部门将按照试点总体要求和工作目标有序推进试点实施,并基于试点实证积累管理经验,支撑相关法律法规、技术标准制修订,加快健全完善智能网联汽车生产准入和道路交通安全管理体系,推动我国智能网联新能源汽车产业高质量发展。
#声音国家发展改革委:加快地方融资信用服务平台整合 原则上一个省份只保留一个省级平台
据国家发展改革委消息,《2024—2025年社会信用体系建设行动计划》于近日正式印发。该行动计划提出,加快地方融资信用服务平台整合。原则上一个省份只保留一个省级平台,市级、县级设立的平台不超过一个,整合后的平台应当具有唯一名称、唯一运营主体。将地方平台全部纳入全国一体化平台网络实行清单式管理。完善全国一体化平台网络标准体系和管理规范。
#数读4月全国销售彩票554.57亿元 同比增10.2%
6月4日,财政部公布2024年4月份全国彩票销售情况。4月份,全国共销售彩票554.57亿元,同比增加51.31亿元,增长10.2%。分地区来看,4月份,与上年同期相比,除湖北、天津外,全国所有省份彩票销量均出现增长,其中,广东、湖南、河北和新疆增加额较多,同比分别增加5.5亿元、3.9亿元、3.8亿元和3.3亿元。
1-4月累计,全国共销售彩票2049.23亿元,同比增加297.73亿元,增长17.0%。分地区来看,1-4月累计,与上年同期相比,除湖北外,全国所有省份彩票销量均有所增长,其中,广东、浙江、新疆和河北增加额较多,同比分别增加34.8亿元、20.2亿元、17.0亿元和16.7亿元。
#放榜全国科技创新企业500强,北京广东上海占比最多
5月30日,八月瓜科技发布《全国科技创新百强指数报告2024》,以专利信息为核心指标,依托“创新大脑”1.88亿条全球专利数据、知识产权数据、科技文献数据、企业信息数据等各类数据10亿余条,全面评估企业、高校、研究机构三大创新主体的科技创新实力和活跃度,构建起由“企业科技创新指数”“高校科技创新指数”和“研究机构科技创新指数”组成的评价指标体系,并遴选出全国科技创新企业500强、高校50强、研究机构50强。
从地域分布来看,东部地区的创新型企业数量最多,共有389家,占比约78%;中部地区71家,占比约14%;西部地区33家,占比约7%;东北地区7家,占比约1%。其中,北京以116家企业位列各省区市第一,广东102家排名第二,上海、江苏、浙江分别排名第三四五位。
从企业类型来看,企业500强中,国企和央企数量的总和(223家)低于民营企业(277家)的数量。上市公司创新实力整体较强,入选企业数量占比约52%。在企业500强中,上市企业与非上市企业的数量相近,共同推动我国科技创新领域的蓬勃发展。
从行业分布来看,科技推广和应用服务业的企业最多,共有51家;其次是计算机、通信和其他电子设备制造业,共有48家;电气机械和器材制造业,共有45家,位列第三;软件和信息技术服务业有40家,研究和试验发展类企业有21家,分别排在第四,第五。
