为了保证学校2024年普通本科招生工作的顺利进行,切实维护学校和考生的合法权益,根据《中华人民共和国教育法》和《中华人民共和国高等教育法》等法律法规,并结合学校实际,制定本章程。
第一条 本章程适用于周口师范学院本年度普通本科招生工作。招生专业类型涵盖:普通类专业、艺术类专业、体育类专业、中外合作办学专业、地方公费师范生专项。
第二条 学校招生工作贯彻公开、公平、公正的原则,全面考核、综合评价、择优录取。
第三条 学校招生工作接受上级招生主管部门监督,同时接受考生、新闻媒体和社会各界的监督。
第二章 学校概况
第四条 学校全称:周口师范学院
第五条 学校国标代码:10478
第六条 办学层次及类型:河南省省属公办全日制普通本科高等学校第七条 凡具有周口师范学院正式学籍的学生,在规定的年限内达到所在专业毕业要求,颁发相应学历层次的周口师范学院毕业证书,学历证书的学校名称为周口师范学院,证书种类为普通高等教育毕业证书;符合学校学位授予有关规定者,颁发普通高等教育本科毕业生学士学位证书。
第八条 周口师范学院具有悠久的办学历史、优良的办学传统和鲜明的办学特色,学校坚持做精做强师范类专业,大力发展工学、经济学、管理学类专业,开设有66个本科专业,涵盖文学、理学、工学、农学、法学、历史学、教育学、管理学、经济学、艺术学等10大学科门类。
第三章 组织机构
第九条 学校成立由校长、主管副校长、纪委书记以及相关部门负责人组成的招生工作领导小组,负责制定招生政策、确定招生规模和分省(区、市)、分专业招生计划,讨论决定招生重大事宜,对招生工作进行全过程监督检查。
第十条 招生就业处作为学校普通本科招生工作常设机构,在招生工作领导小组的领导下具体负责组织和完成普通本科招生工作。
第十一条 学校纪检监察部门负责监督招生工作。
第四章 招生计划
第十二条 学校按照上级部门核定的年度招生规模,依据教育部文件精神和自身发展实际,结合近年分省(区、市)、分专业计划编制与执行情况,统筹考虑生源结构、区域均衡、生源质量等因素,科学、合理编制学校分省(区、市)、分专业来源计划。招生计划由有关省(区、市)招生管理部门按规定的方式向社会公布,同时通过我校招生信息网、招生宣传材料等形式向社会公布。
第十三条 按照教育部规定,预留计划的使用经学校招生工作领导小组集体研究决定,统一通过“全国普通高校招生来源计划网上管理系统”调整使用,主要用于平行志愿进档的服从专业调剂考生录取、同分数考生录取和生源质量调控需要。
第五章 录取
第十四条 学校承认各省(区、市)招生主管部门根据教育部相关政策给予考生的全国性高考加分项目和所增加分值的有关规定。
第十五条 学校执行国家印发的《普通高等学校招生体检工作指导意见》(教学〔2003〕3号)及有关补充规定。
第十六条 学校录取工作在各省(区、市)招生主管部门统一组织下进行,按照“学校负责、招办监督”的原则开展工作。
第十七条 所有专业录取不限制外语语种,但学校公共外语教学语种为英语和日语,建议非英语、日语语种考生慎重报考。
第十八条 普通类专业录取原则
(一)学校按照进档考生的投档成绩从高到低顺序录取,投档成绩相同时,按各有关省(区、市)规定的排位(排序)方法排序,排位前者优先录取,若排位仍相同时,按语文、数学、外语优先顺序从高到低录取。专业分配实行“分数优先,遵循专业志愿”的原则,不设专业级差。当考生所报专业志愿全部无法满足时,若考生服从专业调剂,则调剂到招生计划尚未完成的专业(所有专业调剂考生的优先级均低于其他考生);若不服从专业调剂,则作退档处理。
(二)内蒙古自治区普通类考生在招生计划1:1范围内按专业志愿排队录取。
(三)高考综合改革省(区、市)考生按照当地公布的招生工作政策和投档录取模式执行。
第十九条 体育类本科专业录取原则
专业成绩认可考生所在省(区、市)体育统考成绩,若生源省(区、市)有明确的投档规则,按其投档规则执行;若无明确投档规则,按我校河南省体育投档排序成绩计算办法从高到低择优录取。
河南省办法具体计算公式为:[(文化成绩÷文化成绩满分)×100×30%]+[(专业成绩÷专业成绩满分)×100×70%];考生综合成绩保留小数点后3位,综合成绩相同的,依次按照语文成绩,数学成绩排序。
其他省(区、市)按进档考生的投档成绩择优录取;投档成绩相同时,按专业成绩择优录取,专业成绩也相同时,按外语、语文、数学优先顺序从高到低录取。
第二十条 艺术类本科专业录取原则
专业成绩认可考生所在省(区、市)相关专业统考(联考)成绩。若各生源省(区、市)有明确的投档规则,按其投档规则执行;若无明确投档规则,按我校相应专业录取规则投档。
学校按照进档考生的投档成绩从高到低顺序录取,依据“投档成绩优先、遵循志愿”的原则择优录取;投档成绩相同时,按各有关省(区、市)规定的排位(排序)方法排序,排位前者优先录取,若排位仍相同时,依次按照语文成绩,数学成绩排序。
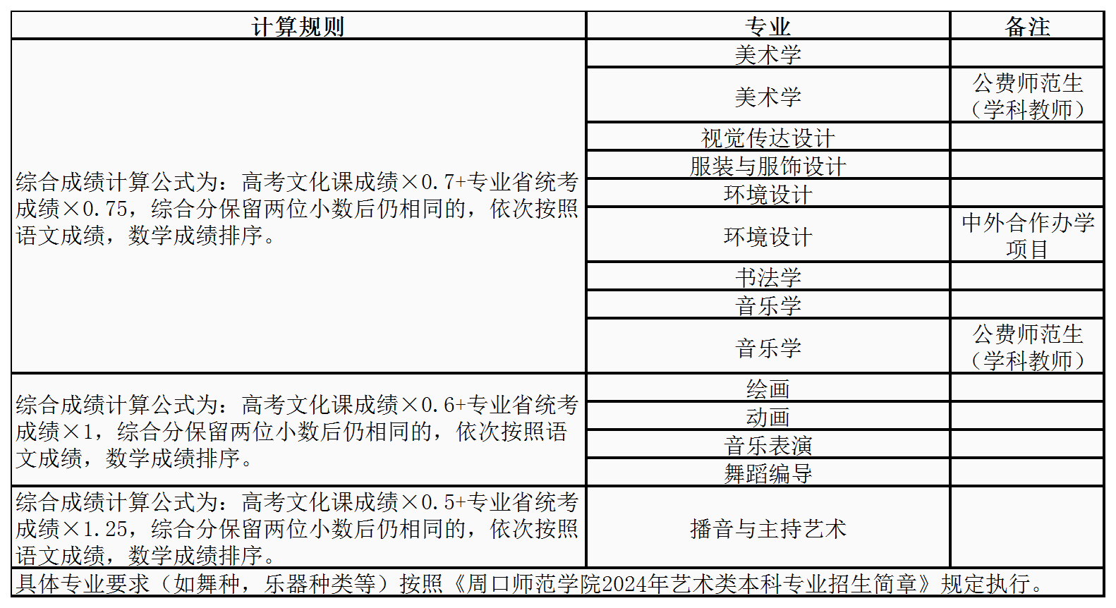
我校本科艺术类专业投档综合成绩计算规则

第二十一条 我校今年继续招生培养河南省地方公费师范生,具体信息详见河南省教育厅关于河南省地方公费师范生定向招生相关通知,地方公费师范生在校培养期间免除学费、住宿费,并补助生活费,享受国家奖学金等其他应享受的全日制在校生奖励政策。公费师范生在教师资格认定过程中,涉及到体格检查的按照《河南省教师资格申请人员体格检查标准(2017年修订)》执行。
第六章 中外合作办学项目
第二十二条 环境设计(中外合作办学项目)的合作方是马来西亚博特拉大学。就读地点在周口师范学院,独立编班。授课模式为中方和马方教师共同授课,学制四年。成绩合格的毕业生将获得周口师范学院毕业证书及艺术学学士学位证书。
第二十三条 网络工程(中外合作办学项目)的合作方是美国佐治亚西南州立大学。就读地点在周口师范学院,独立编班。授课模式为中方和美方教师共同授课,学制四年。成绩合格的毕业生将获得周口师范学院毕业证书及工学学士学位证书。学生在第四学年若有意赴美方学习,完成美方规定的课程,符合美方学位授予条件,将同时获得美国佐治亚西南州立大学颁发的计算机科学理学学士学位证书(与该校在美国本土颁发的本科学位证书一致)。
第二十四条 机械设计制造及其自动化(中外合作办学项目)的合作方是奥地利维也纳康普斯应用科技大学。就读地点在周口师范学院,独立编班。授课模式为中方和奥方教师共同授课,学制四年。成绩合格的毕业生将获得周口师范学院毕业证书及工学学士学位证书,该专业部分课程采用全英文教学,建议非英语语种考生谨慎报考。
第七章 其他
第二十五条 学校各专业按《河南省教育厅 河南省发展和改革委员会 河南省财政厅 关于进一步规范普通高校收费管理的通知》(豫教财〔2007〕74号)、《河南省发展和改革委员会 河南省财政厅 河南省教育厅关于调整公办普通高校学费标准的通知》(豫发改收费〔2020〕456号)等文件规定的收费标准收取学费。
本科学费标准为:文史类每生每年4400元,理工类每生每年5000元,艺术类每生每年8000元。
软件工程(省级特色化示范性软件学院)每生每年12000元。
中外合作办学项目:环境设计(中外合作办学项目)每生每年18000元,网络工程(中外合作办学项目)每生每年16000元;机械设计制造及其自动化(中外合作办学项目)每生每年16000元。
少数民族预科班升入本科专业,按照预科生招生当年该专业学费标准收取。
第二十六条 住宿费标准暂定:六人间(无卫生间)每生每年700元;六人间(有卫生间)每生每年800元;四人间每生每年1000元。如遇政策调整,按政府最新政策执行。
第二十七条 学校高度重视学生资助工作,建立了国家助学贷款、国家奖学金、国家励志奖学金、国家助学金、周口师范学院奖学金、宏志助学金,服兵役国家教育资助、师范生公费资助、勤工助学、学费减免、新生入学“绿色通道”、临时困难补助等相结合的学生资助政策体系,全面推进精准资助和资助育人,实现应助尽助,帮助每一位家庭经济困难学生顺利入学、安心学习、成长成才。
(一)国家助学贷款:家庭经济困难的学生入学后可在学校申请高校国家助学贷款,也可在入学前到生源所在地县(市、区)学生资助管理中心申请生源地信用助学贷款,但只能选择一种模式。每生每年最高可申请助学贷款16000元。 (二)奖学金:综合表现特别优秀学生可申请国家奖学金,奖励标准为每生每年8000元;家庭经济困难的品学兼优学生可申请国家励志奖学金,奖励标准为每生每年5000元。综合表现优秀学生可申请学校设立的周口师范学院奖学金,奖励标准为每生每年4000元。
(三)助学金:家庭经济困难学生可申请国家助学金,平均资助标准为每生每年3300元;全日制在校退役士兵学生全部享受本专科生国家助学金,资助标准为每生每年3300元。家庭经济困难的品学兼优学生可申请周口师范学院宏志助学金,资助标准为每生每年3000元。
(四)服兵役国家教育资助:对应征入伍服义务兵役、招收为军士(原士官)、退役后复学或入学的高等学校学生实行学费补偿、国家助学贷款代偿、学费减免。学费补偿、用于学费的国家助学贷款代偿以及学费减免的标准按学校实际收取学费金额执行,每生每年最高不超过元16000元。
(五)勤工助学:学校设有勤工助学岗位,学生可以利用课余时间参加学校组织的勤工助学活动,通过劳动取得合法报酬,改善学习和生活条件。资助标准为每月每人不少于240元。
(六)新生入学“绿色通道”:家庭经济特别困难的新生如暂时筹集不齐学费和住宿费,可在开学报到时,通过“绿色通道”先办理入学手续。入学后,学校根据学生困难认定情况,采取不同措施给予资助。
(七)校内其他资助:学校根据在校困难学生情况,设立临时困难救助、生活补贴、寒假返家路费补贴、学费减免等资助项目。
第八章 附则
第二十八条 新生入校后,学校将组织进行入学资格复查,对不符合录取条件或有徇私舞弊行为者,取消其入学资格或学籍,并报上级招生主管部门。
第二十九条 在招生咨询过程中我校咨询人员的意见、建议仅作为考生填报志愿的参考,不属学校录取承诺。
第三十条 学校没有委托任何社会机构或个人进行招生录取工作,对以我校名义进行非法招生等活动的机构或个人,学校将依法追究其责任。
第三十一条 我校以往有关招生工作的规定与本章程不一致的,一律废止,以本章程公布的为准,本章程若有与上级部门有关政策不一致之处,以上级部门有关政策为准。
第三十二条 本章程由周口师范学院招生就业处负责解释。
咨询热线:0394-8592469
在线咨询:
电子信箱:zhaoban@zknu.edu.cn
学校网址:
学校地址:河南省周口市川汇区文昌大道中段6号
邮 编:466001