我市发布了中心城区
居民管道天然气调价的文件,
掀起了一阵“抢购潮”,
许多用户到各燃气营业厅排起了长龙。
张家口中油金鸿天然气有限公司,
发布了燃气用户充值告知书
↓↓↓
广大燃气用户:
近日,我市发布了中心城区居民管道天然气调价的文件,掀起了一阵“抢购潮”,许多用户到各燃气营业厅排起了长龙。为了让广大用户弄清燃气价格,有效缓解用户排队时间长等问题,特告知如下。
目前,我市主城区民用天然气执行三档阶梯价格,居民用户每年5月1日至次年4月30日为一个周期,计算阶梯气费。第一档用气量为300立方米以内(含300立方米)/年;第二档用气量为301-1000立方米(含1000立方米)/年;第三档用气量为1000立方米以上的部分。
经市政府批准,从7月1日起,对市中心城区居民管道天然气销售价格进行调整,具体为:居民用气第一阶梯价格由2.75元/立方米调整为3.14元/立方米;第二阶梯价格由3.23元/立方米调整为3.62元/立方米;第三阶梯价格由3.41元/立方米调整为3.8元/立方米。
普表用户7月1日后,燃气公司会安排抄表员入户查表清费,无需提前排队购买。物联网表用户燃气使用情况实时上传至收费系统,无法预存。此次充值缴费仅限于卡表用户,6月30日前缴费,卡表用户最多可节省117元,普通家庭300立方米天然气大约可用18个月,平均每月节省6.5元。
在此,提醒广大用户,理性面对此次气价上调,若要购气请考虑阶梯气价,根据家庭实际用气量购买。
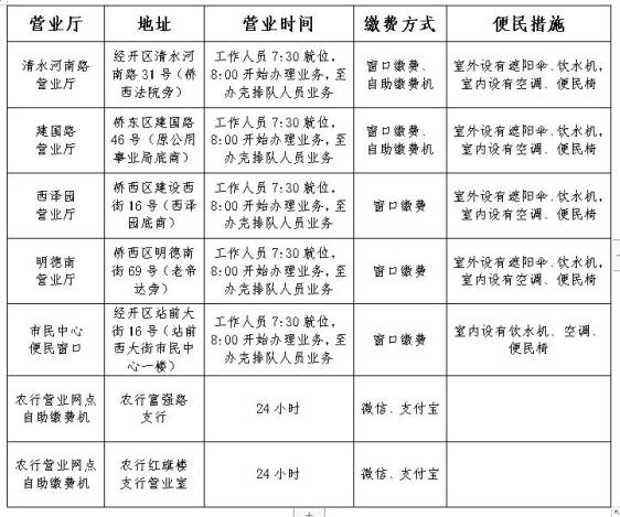
为方便居民用户办理IC卡缴费业务
提醒您可以选择以下网点就近办理
↓↓↓


温馨提示
一、卡表用户充值需要携带燃气卡,并确保将燃气卡中上次购买的气量充到燃气表上,保证燃气卡处于“空卡”状态,否则无法再次购买。已在线上缴费的,需6月30日前到营业厅“写卡”,逾期写卡的,按新价格执行。
二、普表用户是指抄表员定期上门抄表的用户,从7月1日到7月25日燃气公司将派抄表员上门查表清费,用户可在查完表的三个工作日后在线上进行缴费(微信或支付宝的生活缴费以及燃气公司微信公众号进行线上缴费)。如家中无人,抄表员会在用户门上张贴“缴费通知单”,用户自贴条之日起7日内携带此单和燃气表底照片到营业厅缴费,所以请广大普表用户耐心在家等待抄表员上门查表。
三、物联表用户的燃气使用情况实时上传表,无预存功能,用户可关注“中油金鸿天然气有限公司”微信公众号进行线上缴费,无需到营业厅办理。
四、垃圾处理费是按照政府要求代收的,该费用与燃气费绑定,且优先从资金账户中扣除,收费标准为3元/月。
五、近年来,燃气事故频发,安全形势非常严峻,强烈建议购买燃气意外保险,最低50元即可享受高达130余万元的保障。
六、缴费以外的其他业务,建议错峰办理,预计7月1日以后,排队缴费的人数会大幅减少。
综合整理自张家口中油金鸿天然气有限公司
原标题:《最多省117元!张家口燃气用户充值告知书!最全缴费网点公布!速收藏!》