10月30日,河北省委办公厅、省政府办公厅发出通知,除张家口、承德市已供热地区按规定以外,其他尚未供热地区全部于11月1日起供热。河北的小伙伴们,你家暖气热了吗?小编最新整理了石家庄、邢台等7市供热服务电话,一起来看↓↓↓
石家庄
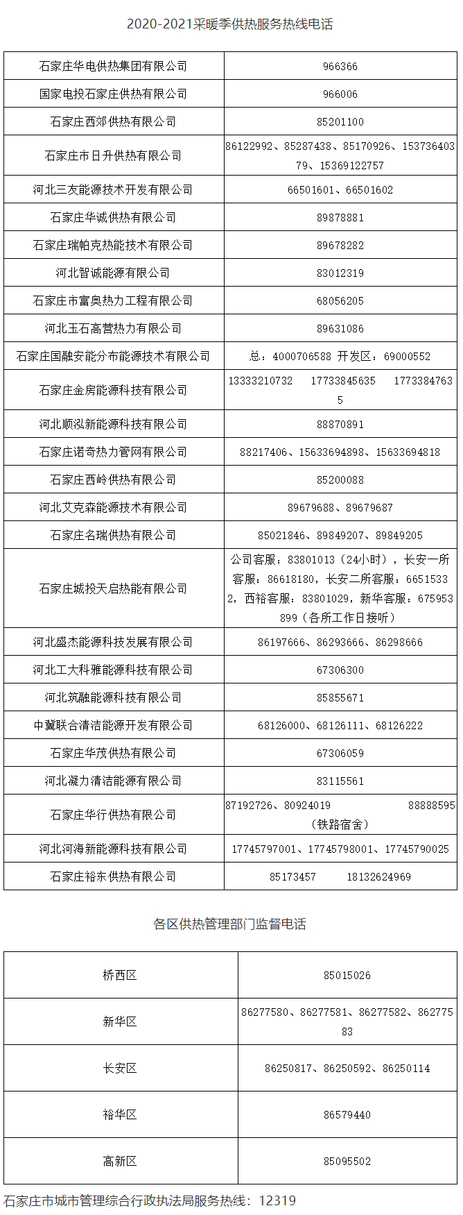
为方便居民咨询和反映供热问题,近日,石家庄市供暖服务热线电话现已全部开通,即日起工作日时间受理居民反映的问题,11月1日起将24小时专人值守,接听市民来电。
用户如果遇到供热问题时,可先向所属供热单位反映,如供热单位不能解决,可按照公布的各区热线电话进行投诉。
同时,市民可通过关注“石家庄供热”微信公众号了解今冬供热信息,查询企业电话,也可通过公众号自助服务进行问题登记,工作人员将根据群众登记的问题及时转办相关企业。

(“石家庄供热”微信公众号)

邢台
10月31日上午,记者从邢台市供热办获悉,2020年11月1日,邢台市将全面启动提前供暖。
邢台市供热办相关负责人介绍,市委、市政府按照省委、省政府办公厅下发的《关于加强2020至2021年度采暖季城市供热保障工作的通知》要求,根据气象情况研判,2020年至2021年度采暖季法定供热日之前冷空气活动频繁,整体气温较常年同期偏低,在常态化疫情防控条件下,为确保群众应对低温天气用热需求。决定本市于2020年11月1日全面启动提前供暖。该办将对小区明查暗访督办落实情况。
为进一步提升供热服务质量,各供热企业已设立24小时服务热线,邢台市热力公司服务电话:5995119;邢台旭阳安能热力有限公司服务电话:3217111;邢台金昊热力开发有限公司服务电话:2632345。
同时,邢台市供热办也已建立供热监督投诉举报平台,多种方式接受居民反映供热投诉问题。其中,24小时投诉电话:2290018;投诉短信:17732924420(不设人工接听);投诉邮箱:xtgrts@163.com;微信公众号:邢台供热管理。
各县(市、区)24小时供热投诉电话:
1. 信都区投诉电话: 2626505
2. 襄都区投诉电话: 3231809
3. 开发区投诉电话: 3636128
4. 南和区投诉电话: 4561615
5. 沙河市投诉电话: 8788101
6. 内丘县投诉电话: 6867629
7. 任泽区投诉电话: 7512205
8. 平乡县投诉电话: 7866938
9. 广宗县投诉电话: 7212856
10. 威县投诉电话: 3259918
11. 南宫市投诉电话: 5262326
12. 清河县投诉电话: 8165867
13. 临西县投诉电话: 8567696
14. 新河县投诉电话: 4752663
15. 隆尧县投诉电话:8753138
16. 巨鹿县投诉电话: 4315200
17. 临城县投诉电话: 7182306
18. 宁晋县投诉电话: 5885840
19. 柏乡县投诉电话: 7713303
沧州
沧州热力公司最新服务电话
1.客服热线:
2157040(供暖期24小时开通)
2.收费咨询:
2199633(8:30-12:00 14:00-17:30)
3.供热分区服务热线:
运 东 分 区:15512880035、2052386
永济路分区:15512880036
光荣路分区:15512880037、2126173
解放路分区:15512880038、2083361
御河路分区:15512880039、2131216
黄河路分区:15512880040、2125721
阳 光 分 区:15512880041、2191692
重庆路分区:15512880042、2191595
高新区分区:2060080
秦皇岛
1、秦皇岛市热力有限责任公司
(1)遇到跑冒滴漏等突发情况,用户首先要及时关闭室内阀门,确保人身和财产安全。然后尽快拨打“春晖”热线8905890进行报修。
(2)微信报修:您可以关注公众号qrl801,点击左下角“用户平台”根据提示步骤提交房屋信息,进行用户绑定。选择所需报修的房屋住址,下拉点击“我要报修”后,再次选择故障类型,继续点击“我要报修”即可完成。
(3)网上自助报修:请您登陆,点击“网上营业厅”后选择“网上报修”,按提示步骤操作。
2、富阳热力公司
(1)用户可拨打服务热线: 7668890,进行咨询。
(2)用户可关注“富阳热力客服中心”,点击左下角的“业务办理”,根据页面显示的内容对应选择不同的服务、查询业务。
3、开发区泰盛动力有限公司
有需要的用户,可拨打24小时服务热线:8051184,进行咨询、报修。
保定
大唐保定供热有限责任公司
客服电话967300
温馨提示:3300114、3300117、3300119、3300124本采暖季永久性停止使用,您有任何需求,敬请拨打我们的热线电话967300。
衡水
据衡水城管消息,目前,恒通热力公司全体员工已经进入临战状态,时刻关注天气变化,加快增容施工速度,确保人民群众按时正常供热。如有任何问题,请拔打恒通热力公司服务热线电话:2101111。
定州
定州热力服务热线
0312-7907566
(试水及供暖期热线电话24小时开通)
区域维修电话
维护东区:清风街以东
电话:0312-5535556
维护中区:清风街至明月街
电话:0312-5535170
维护西区:明月街以西
电话:0312-5535558
暖气不热怎么办?
维修不及时该找谁?
空置房如何办理停暖?
……

2020年供暖季来啦,河北新闻网《阳光理政》平台聚焦全省供暖情况,开设“2020阳光问暖”专题,联合平台四百余家供热主管部门及各地热企,积极受理各地供暖难题,为您“嘘寒问暖”,帮您温暖过冬。


如果您想反映供暖问题,可通过以下方式留言:
1、PC网页留言:
;
2、微信公众号留言:
阳光理政官方微信主页下方“阳光问暖”留言专区,河北日报官方微信和河北新闻网官方微信主页下方《阳光理政》专区提交投诉;
3、微信小程序留言:
微信小程序搜索“阳光理政”平台点击“我有诉求”留言。