京政发〔2022〕13号
各区人民政府,市政府各委、办、局,各市属机构:
现将《北京市“十四五”时期城市管理发展规划》印发给你们,请认真贯彻落实。
北京市人民政府
2022年3月14日



序言
“十四五”时期是我国全面建成小康社会、实现第一个百年奋斗目标之后,乘势而上开启全面建设社会主义现代化国家新征程、向第二个百年奋斗目标进军的第一个五年,也是北京落实首都城市战略定位、建设国际一流的和谐宜居之都的关键时期,做好城市管理工作意义重大。要立足新发展阶段,完整、准确、全面贯彻新发展理念,以推动首都高质量发展为统领,坚持首善标准,落实精治共治法治要求,推动城市管理法治化、标准化、智能化、专业化、社会化,努力构建现代化的城市治理体系,为加快建设国际一流的和谐宜居之都提供坚强保障。
本规划主要依据《北京城市总体规划(2016年—2035年)》《首都功能核心区控制性详细规划(街区层面)(2018年—2035年)》《北京城市副中心控制性详细规划(街区层面)(2016年—2035年)》《北京市国民经济和社会发展第十四个五年规划和二〇三五年远景目标纲要》《中共北京市委北京市人民政府关于加强城市精细化管理工作的意见》等有关文件制定,是“十四五”时期首都城市管理工作的行动纲领。
一、“十三五”时期发展回顾
“十三五”时期,北京市全面贯彻落实党的十九大和十九届历次全会精神及中央城市工作会议精神,深入贯彻习近平总书记对北京一系列重要讲话精神,加快推进城市管理体制改革,加强精细化管理,城市运行平稳顺畅,城乡环境整洁优美、清朗有序,城市管理的综合性、整体性和协调性显著增强,城市管理发展进入新阶段。
(一)发展成就
1.重大活动保障圆满完成,服务保障能力显著提升
圆满完成重大活动保障任务。出色完成新中国成立70周年庆祝活动、党的十九大、中非合作论坛北京峰会、两届“一带一路”国际合作高峰论坛、世界园艺博览会等重大活动城市运行和环境保障任务,得到中央和社会各界高度肯定。
服务保障能力迈上新台阶。以历次重大活动保障为契机,开展相关区域环境整治提升和隐患排查治理,集中解决了一批影响环境建设的重点难点问题,促进了周边环境根本改善,消除了一批影响城市安全运行的隐患,提升了城市运行服务保障能力和水平。
2.市容景观品质不断提升,城乡环境面貌明显改善
环境整治提升取得新突破。开展长安街及其延长线市容环境景观提升,塑造长安街及其延长线“庄严、沉稳、厚重、大气”的形象气质。制定《北京市长安街及其延长线市容环境景观管理规定》,建立长效管理机制。开展背街小巷环境整治提升三年行动,提升3123条背街小巷环境。实施长安街、颐和园、奥林匹克中心区、大运河、雁栖湖等景观照明提升工程,首都夜景环境品质大幅提升。
公共空间治理稳步推进。开展公共服务设施治理,城市道路和广场实现“八无一减”。深入推进城市道路公共服务设施二维码管理,完成1000余条主要道路近10万件设施上码。推进城市道路箱体“三化”和“多杆合一”治理。完成各类架空线入地及规范梳理1400余公里,拔除各类线杆3.2万根。规范治理违规户外广告牌匾4.8万余块,专项治理建筑物屋顶牌匾标识2.8万块。加强环境秩序治理,共立案处罚各类违法行为116万起,全市343个街道(乡镇)占道经营实现动态清零。公共空间环境更加清朗有序。
城乡环境面貌持续改善。围绕违法建设拆除、地桩地锁清理、废弃汽车与自行车清理、绿化补建、破损道路修补、道路照明完善、信报箱补建等重点,集中开展老旧小区公共区域综合整治提升,市民生活环境品质大幅改善。推进美丽乡村建设,组织开展农村街坊路保洁、生活垃圾治理、非正规垃圾堆放点整治、生活垃圾分类示范村创建、公厕达标改造、公共照明完善、牌匾标识规范等七方面工作,村容村貌焕然一新。
3.生活垃圾分类开创新局面,环卫保障能力大幅提升
生活垃圾分类取得重大进展。修订实施《北京市生活垃圾管理条例》,成立市、区两级生活垃圾分类推进工作指挥部,制定相关配套政策,创建生活垃圾分类示范小区、村,生活垃圾分类知晓率达到98%、参与率达到90%,生活垃圾回收利用率达到35%。
环卫保障能力大幅提升。推进垃圾处理设施建设,生活垃圾焚烧和生化处理能力达到2.588万吨/日,生活垃圾无害化处理率达到100%,生活垃圾资源化率达到60%,建筑垃圾资源化处置和综合利用率达到85.5%。实施城市道路清扫保洁分级精细化管理,城市道路机械化(组合)作业率达到93.6%,城市一级道路路面尘土残存量年均值保持在10克/平方米以内。推进“厕所革命”,全市公厕达到20504座,提升改造公厕9549座,城市公厕等级达标率达到95%,基本实现农村地区三类及以上公厕全覆盖。
4.能源结构不断优化,供应保障能力持续增强
能源消费结构持续优化。推进燃煤清洁替代,优质能源比重提高到98.5%,可再生能源在全社会能源消耗中的比重增加到10.4%。基本完成平原地区燃煤清洁能源改造。完成农村“煤改电”2111个村、86万户,“煤改气”552个村、22.1万户,通过拆迁上楼实现723个村清洁取暖。
燃气保障体系更加完善。形成“三种气源、七大通道、10兆帕大环”多源多向天然气供应体系,天然气年消费量达到189亿立方米。平原地区新城及生态涵养区全部接入城市天然气管网,平原地区基本实现管道天然气“镇镇通”。推进液化石油气市场整合,优化供应站点布局,液化石油气供应体系进一步完善。
供热服务能力持续增强。城镇地区供热面积达到8.95亿平方米,基本实现清洁供热。形成以热电联产、燃气供热为主导,多种能源、多种供热方式相结合的供热体系,实现三河电厂、涿州电厂等域外热源进京供热,城市热网进一步完善。供热节能减排扎实推进,单位建筑面积供热能耗比2015年下降6%,完成742个老旧小区、3500公里供热管线改造。建立供热服务管理系统和供热服务投诉与处置系统,供热投诉量逐年下降。
供电保障水平不断提升。电网结构进一步优化,外受电能力显著增强。全市外受电通道达到12条26回路,输电能力3100万千瓦。220千伏电网层面形成“分区运行、区内成环、区域联络”七大供电分区。全市用电量达到1166.4亿千瓦时,最大用电负荷达到2356万千瓦。城市供电可靠性明显增强,达到99.995%。电动汽车充电桩达到23万个、换电站达到159座,形成了车桩(站)协同发展的格局;全市平原地区电动汽车公共充电设施平均服务半径小于5公里,形成“1个市级平台+N个企业平台”的服务体系,充换电设施互联互通能力持续增强。
5.综合统筹能力显著提高,城市运行更加安全高效
网格化城市管理体系更加完善。推进管理重心下移,基本建成覆盖全市的“1+16+33+N”网格化城市管理体系。建立网格化城市管理微循环工作机制,以及与各专业部门的协调处置机制,完善监督考评体系,网格化平台效能显著提升。
地下管线管理协调机制更加完善。开展地下管线消隐,完成消隐工程3268项、690公里,实现105项消隐工程与77项道路大修工程同步实施。建立完善井盖设施管理长效机制,共治理病害检查井25万余座,新增“五防”井盖8万余套。健全挖掘工程地下管线安全防护机制,年均地下管线百公里事故数降至0.84起。
石油天然气管道保护工作扎实推进。建立管道保护信息年度统计分析制度、行政许可与备案工作制度,建成全市石油天然气管道保护管理信息系统。全面完成石油天然气管道隐患整改攻坚战消隐任务,消除挂账隐患499项。定期开展石油天然气管道占压等隐患排查,实现隐患动态清零。
安全生产和应急管理体系日益完善。初步建成城市管理行业领域安全生产责任、隐患排查治理、安全预防控制体系,城市运行安全保障水平明显提高。开展城市运行安全隐患治理三年行动,深入推进电力、燃气、供热等行业风险评估,修订完善突发事件应急预案。
6.改革创新取得重大进展,精细治理基础不断夯实
城市管理体制改革取得重大突破。组建市城市管理委,作为城市管理主管部门,承担对城市管理工作的业务指导、组织协调、指挥调度、专项整治和检查评价等职责。将首都城市环境建设委员会调整为首都城市环境建设管理委员会,市城管执法局调整为市城市管理委管理的行政执法机构。执法力量和职权下沉、下放到街道(乡镇),成立街道(乡镇)综合执法队,实现“一街(乡镇)一队”,基层执法能力得到加强。
法规标准体系不断健全。出台《中共北京市委北京市人民政府关于加强城市精细化管理工作的意见》。制修订生活垃圾管理、市容环境卫生、燃气管理、建筑垃圾处置管理等4项地方性法规和政府规章。修订完善城市管理领域标准化体系框架,开展能源运行、环境卫生、管线管廊等领域子体系研究与建设。制定地方标准40余项。
城市基层治理模式不断创新。推进城市管理、社会服务管理、社会治安“三网融合”。制定出台街巷长、小巷管家指导意见,全市选派街巷长1.6万余名,招募小巷管家近3.6万名,实现街巷长制度全面覆盖。推进街巷长、小巷管家、网格员、协管员等基层力量整合,统一纳入网格化体系“组团式”管理。深化“街乡吹哨、部门报到”工作,依托12345市民服务热线,打通城市管理服务“最后一公里”。
科技支撑能力持续增强。统筹推进物联网、云计算、大数据等新技术在城市管理领域应用与示范,完成市城市管理大数据平台、网格化管理云平台建设方案设计。能源、水务、交通、环卫、市政等领域感知体系建设初具规模,全市大部分区已启动“城市大脑”建设,海淀区、通州区及昌平区“回天地区”等“城市大脑”应用已取得实质性阶段成果。
(二)主要问题
对标建设国际一流的和谐宜居之都,从服务首都发展新要求、满足人民群众美好生活新需要来看,城市管理依然存在一些短板和不足。
市政基础设施承载力不足。随着垃圾分类工作深入推进,厨余垃圾分出量大幅提升,现有生化处理设施实际处理能力难以满足当前需求,垃圾处理设施能力结构不合理。能源供应设施布局还需优化完善,输配电网架结构不完善,电网大面积停电的风险仍然存在。六环路高压A天然气管道尚未成环,天然气接收和输配能力有待提高。
城市运行安全韧性不足。电力、燃气以外输为主,能源供应处于“紧平衡、缺弹性”状态,而需求不断增长,城市运行安全面临挑战。发电、供热高度依赖天然气,天然气应急储备能力不足,热电运行矛盾突出,联调联供难度加大。城市运行安全隐患较多,地下管线频遭破坏,老旧小区管线亟需改造。
城市精细化管理水平有待提升。水电气热等市政公用服务品质与市民群众期待还有一定差距。城乡环境不够协调,风貌特色不够突出,背街小巷环境整治需要深入推进。“有路无灯、有灯不亮”现象依然存在。居民生活垃圾分类自主投放准确率还需提高,部分垃圾处理设施存在异味扰民问题。网格化城市管理与12345市民服务热线融合度不够,问题发现不够全面、及时,管理效能有待进一步提升。
智慧城市管理体系建设滞后。大数据、人工智能等新技术在城市管理领域应用滞后,科技赋能城市管理的作用发挥不够,城市感知体系不完善,全市城市运行“一网统管”尚未形成。
城市管理法治建设有待加强。城市管理领域法规规章体系不够健全,修订不够及时,落实不够到位,执法不够严格,部分行业缺少地方性法规支撑。运用法治思维和法治方式解决问题的能力有待进一步提高。
“大城管”格局尚未形成。首都城市环境建设管理委员会办公室作用发挥不够,对全市环境建设和城市管理的统筹协调力度有待加强,尚未形成“横向到边、纵向到底”的城市精细化管理服务体系。城市管理与城管执法融合度不够,管理与执法协同配合机制需进一步优化。街道(乡镇)在城市管理中的作用有待加强,城市管理社会参与度还需进一步扩大。
(三)面临形势
“十四五”时期是我国全面建成小康社会、实现第一个百年奋斗目标之后,乘势而上开启全面建设社会主义现代化国家新征程、向第二个百年奋斗目标进军的第一个五年,也是北京落实首都城市战略定位、建设国际一流的和谐宜居之都的关键时期。履行好新时代首都职责使命,北京城市管理面临诸多新的机遇和挑战。
内外部环境变化对城市管理提出更多挑战。北京作为首都和超大城市,安全运行保障要求高,但主要能源依靠外部供给,峰谷差不断扩大,城市运行压力越来越大,对首都城市能源运行保障提出了新挑战。要树立能源供应链安全意识,推动能源革命,提升外部可靠性,通过智能化等多种方式强化削峰填谷,保障城市能源运行平稳安全。要增强机遇意识和风险意识,加强前瞻性思考、全局性谋划和战略性布局,深入推进超大城市治理体系和治理能力现代化建设,为首都经济社会高质量发展提供坚实保障。
不确定性和风险增加对建设韧性城市提出更大挑战。北京作为超大城市,城市运行体系日趋复杂,风险隐患不断增加。要增强安全意识,强化底线思维,不断健全防范化解重大风险的体制机制,深化完善首都公共卫生、极端天气等突发事件监测预警、应急处置保障等机制,加快补齐水、电、气、热、垃圾等设施短板,强化应急管理和社会动员演练,大幅增强城市运行韧性,使城市运行安全保障更加有力。
绿色低碳循环发展对城市管理提出更高要求。北京已进入以减量发展、绿色发展、创新发展为特征的高质量发展阶段,落实首都城市战略定位、推进大国首都建设,对城市管理提出了新的更高要求。同时,北京人口资源环境矛盾依然突出,城乡之间、区域之间发展不平衡不充分问题依然存在。疏解非首都功能,治理“大城市病”,率先实现“双碳”目标任重道远。要充分考虑“双控四降”等因素变化,以资源环境承载力为硬约束,主动适应人口、功能和空间布局调整新变化,进一步增能力、补短板、促均衡、提品质。
人民对美好生活的向往对城市管理提出更高期待。随着城市发展和人民生活水平的提高,市民群众更加关注城市品质提升,城市管理服务亟需实现“从无到有”向“从有到好”转变。同时,社会结构变化,老龄化问题愈发突出,区域差异较大,对城市管理服务提出了多样化、精细化的需求。要牢固树立以人民为中心的发展思想,围绕“七有”要求和“五性”需求,在完善基本保障的基础上,提供更加动态精细、智能适应的城市管理服务,切实提高人民群众的获得感、幸福感、安全感。
科技创新发展带来城市管理模式、方法和手段深刻变革。大数据、人工智能等技术应用使城市管理的精细度、维度发生深刻变化,改变了原有管理的理念、模式和方法。要准确把握数字化、智能化、绿色化、融合化的发展趋势,依托北京科技创新资源优势,持续拓展前沿科技在城市管理领域应用场景,不断优化城市管理服务供给,切实提升治理效能。
二、指导思想和目标
(一)指导思想
以习近平新时代中国特色社会主义思想为指导,全面贯彻党的十九大和十九届历次全会精神,深入贯彻习近平总书记对北京一系列重要讲话精神,牢固树立以人民为中心的发展思想,完整、准确、全面贯彻新发展理念,立足首都城市战略定位,把握城市治理阶段性特征,以《北京市国民经济和社会发展第十四个五年规划和二〇三五年远景目标纲要》为依据,以推动首都高质量发展为统领,落实精治共治法治要求,推进城市管理法治化、标准化、智能化、专业化、社会化,努力构建现代化的城市治理体系,让环境更有品位、供给更有保障、服务更有温度、运行更加有序、城市更有韧性,为大力加强“四个中心”功能建设、提高“四个服务”水平,加快建设国际一流的和谐宜居之都提供坚强保障。
(二)基本原则
坚持服务为先。落实“人民城市人民建、人民城市为人民”的理念,把做好“四个服务”作为衡量城市管理水平的重要标尺,当好城市管家,以首善标准服务保障首都发展,切实增强人民群众获得感、幸福感、安全感。
坚持系统观念。落实好北京城市总体规划、首都功能核心区控制性详细规划和北京城市副中心控制性详细规划,尊重顺应首都超大城市运行规律和特点,加强对城市管理工作的全局性、系统性谋划。构建“横向到边、纵向到底”的城市综合管理服务体系,强化部门联动及央地、军地协同,形成“大城管”格局。坚持全周期管理,推动城市规划、建设、管理一体化,形成闭环管理。
坚持安全发展。统筹发展和安全,增强忧患意识,强化底线思维,把安全发展贯穿于城市管理各领域和全过程,补短板、提能力、增韧性,系统提升防范化解风险的能力。
坚持精细治理。严格按照市委市政府《关于加强城市精细化管理工作的意见》要求,像绣花一样精细管理城市,加快形成覆盖城市管理领域的法规标准体系,充分发挥科技支撑作用,建立“用数据说话、用数据决策、用数据管理、用数据创新”的管理机制,让城市管理更精细、更智慧,推动形成共建共治共享的城市治理新格局。
坚持绿色低碳。统筹“双碳”目标和能源运行安全,有序推进碳中和,大力推进能源革命,推广绿色生产生活方式,推动城市运行保障绿色低碳转型,实现城市可持续发展。
(三)主要目标
到2025年,城市管理领域各项事业取得长足发展,适应首都城市战略定位和国际大都市特点的城市治理体系初步形成。
首都风范、古都风韵、时代风貌的城市特色更加彰显,城乡环境品质显著提升。以天安门地区为核心,以长安街、中轴线为统领的首都环境景观体系基本形成,重点区域环境特色更加突出。城市公共空间治理取得明显成效,城市环境美观大方、整洁有序。群众身边环境品质持续改善,市民总体满意度不断提升。
市政公用服务更加优质、便捷、高效、精细,民生保障水平显著提升。全市公厕等级达标率达到99%,城市道路机械化(组合)作业率达到97%。平原地区电动汽车公共充电设施平均服务半径小于3公里,核心区小于0.9公里。城市道路照明装灯率达到100%,“有路无灯、有灯不亮”问题动态清零,实现“应建尽建,应亮尽亮”。完成1.2亿平方米以上既有建筑智能化供热改造。生活垃圾分类知晓率达到98%以上、参与率达到95%以上、自主投放准确率达到并稳定在90%以上。完成生活垃圾设施异味治理。
城市运行保障体系更加安全、高效、清洁、低碳,服务保障能力显著提升。补齐市政基础设施能力短板,并形成一定裕度。外受电通道输电能力达到4300万千瓦,本地发电装机容量达到1533万千瓦(含应急备用电源),城镇地区供热面积达到10.5亿平方米,生活垃圾焚烧和生化处理能力达到3.1万吨/日以上(焚烧处理能力达到2.2万吨/日以上、生化处理能力达到0.9万吨/日以上),全市电动汽车充电桩累计建成量达到70万个。生产生活方式绿色低碳转型全面推进,电能消费占终端能源消费比重力争达到29%,外调绿色电量力争达到300亿千瓦时,天然气消费量控制在200亿立方米/年左右,生活垃圾回收利用率达到37.5%以上,实现原生生活垃圾“零填埋”。
反应快速、处置高效、恢复及时的城市管理应急响应体系基本建成,城市安全韧性显著增强。首都城市生命线安全运行和应急保障能力显著提升,全市供电可靠率达到99.996%,核心区重点区域供电可靠率达到99.9999%,天然气应急储备能力达到14亿立方米左右。地下综合管廊里程达到220公里,“马路拉链”和道路塌陷问题得到有效治理。年均地下管线百公里事故数控制在0.7起以内。
智慧城市建设管理取得新突破,城市管理智能化水平显著提升。城市网格化管理平台全面升级,基本形成线上线下协同、科学调度、精细管控、高效处置的城市运行“一网统管”新格局。实现运行态势全面动态感知、城市体征指标全面监测、城市事件智能化调度和联动处置,城市管理相关数据向社会开放共享程度进一步提高。
城市管理体制机制改革取得新进展,精治共治法治水平显著提升。城市管理领域基础性制度体系基本建立,法规、标准、政策体系基本健全,以精细化管理为导向的综合统筹协调机制基本形成,社会力量在城市治理中的参与度显著增强,“大城管”体系建设取得明显成效。
到2035年,首都城市治理体系和治理能力率先基本实现现代化,初步建成国际一流的和谐宜居之都。城市宜居性、吸引力和影响力显著提升,市民群众生活更方便、更舒心、更美好。建成权责明晰、服务为先、管理优化、执法规范、安全有序的城市管理体制及完善的法规制度标准体系,形成社会力量广泛参与的城市治理格局。城乡环境优美宜人,充满文化魅力和活力。建成国际一流的市政基础设施服务保障体系,实现城市运行管理现代化。

三、塑造大国首都城市环境新形象
落实城市总体规划要求,围绕大国首都功能内涵和北京文化特色,统筹规划布局全市环境景观要素,突显核心区国家形象地位,打造与功能定位相匹配的区域特色环境,塑造高品质的公共空间和居住环境,彰显首都风范、古都风韵、时代风貌的城市特色,全面提升首都形象和城市魅力。
(一)突显核心区国家形象地位
1.强化“两轴、一环”景观统领作用
塑造长安街国家礼仪形象。整体优化长安街沿线建筑形态轮廓、建筑风格、色彩材质、天际线、第五立面和景观照明,开展长安街沿线平房区及重要公共空间环境品质提升,推动长安街沿线单位改造建筑前区空间,提升长安街两侧绿地开放率,逐步形成连续开放的长安绿带。
推进中轴线申遗环境综合整治。重点落实钟鼓楼、万宁桥、正阳门节点环境综合整治提升及永定门节点文化展示,深化研究地安门、北上门历史景观展示方案。结合街区保护更新,实施遗产区紧邻地区的建筑风貌及公共空间综合整治。加强中轴线沿线区域第五立面管控,清理规整屋顶设施和彩钢板,对严重影响眺望景观的平屋顶建筑进行平改坡改造。
启动沿二环路文化景观环线建设。完善公共空间体系,加强空间秩序管控,提升城市界面形象,形成景色优美、舒适宜人、底蕴深厚的文化景观环线。大力提升二环路内侧绿化空间品质,逐步形成连续的绿化带,合理增加亲水空间与观景平台。优化道路交通组织,打通步行断点、堵点,打造连续的林荫漫步道。
2.整体提升核心区老城魅力
提升中央政务活动保障环境。推动朝阜路、前三门大街、西单北大街、两广路等干道林荫化改造。与老旧管线改造相结合,基本完成架空线入地。围绕中南海、故宫周边和长安街、中轴线沿线重点道路,开展城市道路公共服务设施规范、减量、提质行动,实施电力箱体“三化”治理。推进平安大街、崇雍大街等“多杆合一”治理。
强化风貌整体塑造。保护老城肌理和格局,以街区更新模式推动北大红楼、平安大街、鼓楼大街、天桥、观音寺等重点片区环境整治,加快形成整体连片规模效应,促进重要片区城市风貌定型,焕发老城活力。
优化景观照明品质。以天安门广场为核心,强化“两轴、一环”地位,补充完善景观照明,形成有序的夜间观景界面。优化什刹海—南锣鼓巷、雍和宫—国子监、琉璃厂—大栅栏—前门东等文化精华区夜景,展示历史文化与传承。
(二)打造区域特色环境风貌
1.建设国际一流的城市副中心环境风貌
以建设国际一流的和谐宜居之都示范区为目标,围绕生态城市、森林城市、人文城市建设,统筹推进环境综合整治和景观提升,多维度展现“京华风范、运河风韵、人文风采、时代风尚”形象。
持续推动“老城双修”。推进长安街东延长线景观大道建设,完成广渠路东延、环球主题公园及度假区等周边环境整治提升。加强城市副中心老城架空线治理,主次干路完成电力、通信架空线入地,背街小巷完成通信架空线入地及规范梳理。配合城市绿心、城市副中心综合交通枢纽、通州堰、六环路入地改造、路县故城考古遗址公园等重大项目建设,稳步推进相关环境整治与景观提升。
提升蓝绿空间品质。优化提升城市绿心品质,推动建设环城绿色休闲游憩环及东、西部生态绿带,完善城市副中心“两带、一环、一心”绿色空间格局。加快通惠河整体规划,打造连接中心城区和城市副中心的魅力走廊。依托北运河、潮白河、温榆河等重点水系,打造亲水休闲景观带。
强化夜景环境营造。将城市副中心与通州区其他区域的夜间环境整体规划,加快运河商务区、行政办公区、城市绿心、环球主题公园周边等重点区域景观照明建设,推进大运河景观照明工程。
2.塑造特色鲜明的重点功能区环境
保护“三山五园”地区山水格局与传统风貌,持续推进非首都功能疏解,加大环境综合整治力度,实现环境景观和城市功能全面提升,打造传统与现代交相辉映、生态环境与国家形象相得益彰的国际交往新载体。
加强“三城一区”、新首钢园区等创新引领示范区及周边环境建设,突出“生态宜居、科技创新”环境特色。实施CBD区域景观整体优化,推动第四使馆区、大望京区域以及王府井、西单、前门、三里屯等重点商圈环境高标准规划建设,集中展现多样化、现代化、国际化的环境特色。
推动国际空港与新城融合发展,优化提升北京首都国际机场、大兴国际机场临空经济区环境建设水平,塑造首都国门新形象。推进雁栖湖国际会都、中国(怀柔)影视基地、平谷世界休闲大会主会场等重点功能区环境综合整治提升,打造展示首都形象新窗口。
(三)提升城市公共空间品质
1.加强规划实施一体化管控
加强公共空间从规划设计、建设施工到管理维护的全过程管控,营造以人为本、整洁优美、安全有序的公共空间。
强化环境一体化打造。分区分类编制街道城市设计导则,充分发挥城市设计对街道环境塑造的精细化管控和引导作用。建立公共空间一体化实施机制,实现河湖水系与滨水空间一体化管控、路缘石线到建筑退线的街道一体化管控。加强各类城市空间控制线的充分衔接,促进公共空间与功能、景观的融合。
加强公共空间统筹治理。创新城市开发建设模式,研究建立公共空间规划设计、建设施工和管理维护的长效机制。开展街道市容环境体检,将体检结果反馈规划和建设管理部门,推动街道空间规划、建设、管理闭环运行。
2.优化道路公共服务设施
推进城市部件减量化、集约化设置,高效利用道路空间资源。规范、改移、拆除各类不符合要求的设施,开展设施人性化、适老化改造,逐步将设施有序布置在设施带中。持续推进“多杆合一”,借鉴国际先进经验,进一步推进电力箱体“三化”治理,强化设施功能整合,集约设置各类杆体、箱体。完善过街和无障碍设施,提升市民出行环境。加强管线规划设计统筹,优化检查井设计标准,规范井盖位置设置,采用表面与路面保持一致的下沉式井盖,提升路面平整度和美观度。
3.实施道路架空线入地及规范梳理
分区域深入推进架空线入地及规范梳理,实施严格的成本管控。结合重大活动保障、街区更新、道路改扩建与大修等工程,同步实施架空线入地及规范梳理,亮出美丽天际线,让人们更好地看城市、看山水、看历史、看风景。落实长效管理机制,加大违法设置架空线行为的处罚力度,严控新增、复挂问题发生,确保架空线入地实施一片、干净一片、群众满意一片。
4.提升户外广告牌匾品质
编制街区户外广告设施设置规划,三年内实现建成区全覆盖。加强规范治理,促进户外广告设施规范减量提质。鼓励在户外广告牌匾标识设施设计中融入区域文化元素,加强设计的个性、原创性及艺术性,营造设置规范、风貌统一与各具特色、多样化相协调的户外广告牌匾标识设施体系。
5.推动公共环境改造提升
提高道路绿化率,对有条件的区域实施林荫化改造。提升街头绿化的连续性、开放性和艺术性,打造一批样板工程,实现“三季有花、四季常绿”。挖潜街巷胡同小微空间,结合区域风貌特色和周边居民生活需求进行精细化设计,增加口袋公园、小微绿地,补充便民惠民设施,提升街道空间活力。激活高架桥下消极空间,强化桥下空间复合利用。统筹河湖滨水空间慢行系统环境建设,围绕重点河流打造水清岸绿、清新明亮的高品质滨水空间,满足市民休闲、娱乐、观赏、体验等多样化需求。
6.健全环境管控长效机制
完善各类设施维护作业标准,研究建立废旧城市家具等城市部件更新退出机制。充分利用设施“二维码”等信息化管理手段,对城市部件实施动态精细化管理,实现城市部件功能性、安全性、景观性和谐统一。
对环境管理薄弱地区和人员密集区域开展常态化、精细化专项执法,加大处罚力度,集中查处占道经营、非法小广告、私装地锁、施工围挡破损、卫生脏乱差等问题。加强沿街违法建设拆除力度,确保新生违法建设动态清零。加强路侧乱停车治理,优化共享单车停放,规范快递车秩序。
(四)持续更新改善城乡面貌
1.推进街区更新
以街区为单元开展城市更新,落实城市精细化理念,通过组织区域评估,围绕城市功能再造、空间重塑、公共产品提供、人居环境改善、城市文化复兴、商业业态提升、生态环境修复等开展更新区域问题诊断,科学编制更新实施规划和项目库,创新城市发展建设模式,搭建多元协商平台,推动街区系统更新。
2.开展老旧小区综合整治
从基础类、完善类、提升类三方面开展老旧小区综合整治。充分利用小区内低效空间及拆除违法建设等腾空土地,开展小微空间改造,扩大公共空间,补齐水、电、气、热、环卫等居住配套市政公用设施。研究出台老旧小区管线改造资金、手续办理、产权移交、后期运维管理等政策,降低老楼加装电梯涉及管线拆改移成本;建立高效统筹工作机制,推进1亿平方米市属老旧小区水电气热管线改造,协助推进0.6亿平方米央属老旧小区水电气热管线改造;实现专业化管理入楼入户,打通管理服务“最后一公里”。
3.实施背街小巷环境整治提升
注重成本管控和实施效果评估,按照“十无五好”标准开展背街小巷环境精细化整治提升,与街区更新相融合,推动环境整治从背街小巷走向片区。发挥责任规划师作用,统筹城市空间设计和风貌管控,实施综合整治、品质提升和功能优化。大力发扬工匠精神,加强施工质量管控,着力打造精品宜居街巷,让背街小巷成为可休憩、可交往、有文化内涵的公共空间。
4.开展城乡结合部和城中村整治
持续开展“疏解整治促提升”专项行动,推进城中村、“边角地”、薄弱地区治理,全面加快“一绿”地区村庄城市化改造,改变脏乱无序状态。加强绿隔地区违法建设治理,做好腾退空间“留白增绿”“腾退还绿”、公共空间改造提升等。大力推进两道公园环及绿道系统建设,加快十八里店、南苑等区域城市公园群建设,实现绿带互通、绿道贯通、生境相连的系统性城市公园环。重点推进沙河、温榆河、东郊、台湖四个大尺度公园建设,完善郊野公园体系。
5.建设美丽乡村
按照“清脏、治乱、增绿、控污”要求,推进村庄人居环境整治和美丽乡村建设,打造集中连片、点线面结合的美丽乡村风景线。重点抓好通往雁栖湖国际会议中心、大兴国际机场、城市副中心等区域主要道路沿线周边村庄的美丽乡村建设。
完善农村生活垃圾分类投放、收集、运输和处置体系,促进厨余垃圾和农林废弃物协同资源化处理。及时查处曝光生活垃圾和建筑垃圾违法堆放行为,实现动态清零。因地制宜、多措并举,加大农村公厕升级改造力度,加快推进农村生活污水治理和户厕建设改造,逐步消除不达标公厕。有序推进农村地区剩余村庄煤改清洁能源。建立健全农村人居环境运营管护长效机制。

四、优化市政公用服务新供给
紧紧围绕“七有”要求和“五性”需求,持续优化和扩大高品质、多样化的市政公用服务供给,不断提高民生保障和公共服务供给水平,着力解决涉及群众切身利益的热点难点问题,让城市更加便利、宜居、安全,不断满足市民群众对美好生活的新期盼。
(一)聚焦急难愁盼,提供生活便利
1.推进厕所革命持续深化
围绕人流、使用情况、社会反映等,优化重点区域公厕布局,推进交通站场、重点商圈、旅游景区等人员聚集场所公厕建设,鼓励引导沿街商铺、宾馆、饭店和社会单位等内设厕所对外开放。落实有制度、有标准、有队伍、有经费、有督查“五有”管护机制,改造提升公厕品质,提升如厕体验,全市公共厕所等级达标率达到99%以上。完善公厕无障碍设施和标志标识,推动公厕智慧管理,实现定点上图、快捷查询。
2.提升居家出行用户体验
缓解电动汽车充电焦虑。推动电动汽车充电设施网络和服务体系建设,在居民意愿基础上支持鼓励将停车位及充电设施电气化改造纳入老旧小区改造工程。鼓励单位内部和居民区充电设施对外开放,力争固定车位充电设施“应装尽装”,具备社区公共充电条件。优化本市公用充电设施智能服务平台,完善充电导航、状态查询、充电预约、费用结算等便捷服务。

提高供热服务品质。对投诉集中的小区开展专项治理,提高办理效率和质量,解决“供暖不热”问题。逐步推广智能化供热,实现居民用户室温自主掌控。研究建立更科学、更人性化的弹性供暖机制,满足市民对居住舒适度的需求。

3.优化市政设施接入服务
优化审批方式,持续扩大市政设施接入“三零”服务,推广接入工程告知承诺制。实行市政设施接入和主体工程同步审批、同步施工、同步投用。推行“一站式”全程便捷服务和市政公用企业代办帮办服务模式。清理规范水、电、气、热行业收费。
(二)坚持首善标准,创建宜居环境
1.提升清扫保洁水平
制修订城市道路、公路、农村街坊路等清扫保洁质量与作业标准。坚持“以克论净”,建立完善市区两级城市道路路面尘土残存量监测机制,逐步扩大路面尘土残存量检测范围,完善以道路清扫保洁效果为导向的考核体系。
强化道路机械化作业能力建设,推进机械化清扫保洁向背街小巷延伸,城市道路机械化(组合)作业率达到97%。加强环卫作业新技术应用,加快淘汰老旧高排放车辆,到2025年基本实现环卫、建筑垃圾运输车辆纯电动或氢燃料电池汽车替代。
加大作业频次,环卫保洁实现无死角、全覆盖。打造一批可“席地而坐”的公共空间,满足市民群众休闲娱乐等需求。规范建筑垃圾“产、运、消、利”等环节处置行为,各执法力量相互配合、形成合力,依法严厉打击建筑垃圾偷运、遗撒、乱倒和运输车辆涉牌等违法违规行为。
2.改善生活垃圾分类条件
加强生活垃圾分类设施建设。因地制宜设置居住小区生活垃圾分类投放点,加强生活垃圾分类驿站建设。新建居住小区配套建设生活垃圾分类投放收集站点,做到同步设计、同步建设、同步验收、同步交付使用。合理设置大件垃圾、装修垃圾暂存点和可回收物中转站。
强化生活垃圾分类设施管理。升级改造分类投放设施,完善开盖、照明等便民功能,加强日常维护保洁。规范治理全市2.9万辆环卫低速电动三四轮车,完成11800辆环卫车辆规范化涂装。实施密闭式清洁站升级改造。持续开展生活垃圾清运不及时专项治理,畅通全品类全流程生活垃圾收集运输体系,解决垃圾桶站满冒、不干净问题。

(三)防控风险隐患,守护市民安全
1.防范城市道路“陷阱”
预防道路塌陷。聚焦城市道路空洞、地下管线隐患、强降雨、地质灾害、违规施工、车辆超载碾压等因素,加强制度防范和技术预测,实现道路塌陷事故大幅下降。
确保井盖安全。开展井盖病害防治,持续推进“五防”井盖换装。研究制定井盖普查和“无主”井盖管理移交工作方案,细化规范井盖管理责任判定标准,建立井盖管理责任追究机制,推动实现井盖管理全覆盖、无死角。
减少“马路拉链”。完善市政管线随道路同步实施机制,统筹架空线入地、地下管线、地下综合管廊建设改造的时序和空间安排,有条件地区优先建设地下综合管廊。
2.消除能源使用安全隐患
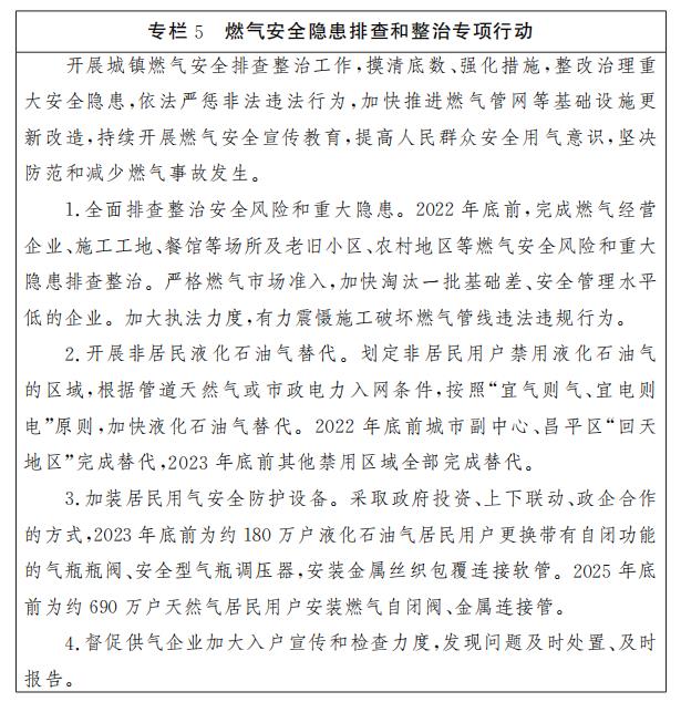
提升燃气用气安全水平。提高管道天然气普及率,2025年底前,对具备接入管道天然气条件的老旧居民楼房(含央产、军产房屋)完成天然气接通。加快推进非居民液化石油气替代,推广普及户用安全防护装置,加强燃气安全知识宣传和入户安全巡检。开展执法检查,坚决打击非法经营、存储液化石油气的黑气贩、黑窝点,彻底切断非法气源利益链。
提高用电安全可靠性。加强输配电系统智能化改造提升,持续推进2000年以前老旧小区配电网更新改造,加快新一轮农村电网改造。依托互联网、大数据等信息技术,探索在用户配电室打造无人值守、远程集控、智慧巡检、智能诊断等智能运维新模式,实时掌握异常情况,实现全自动故障处理。推动全市居住区电动自行车集中充电设施建设基本覆盖,杜绝电动自行车“进楼入户”“飞线充电”等问题发生,全面消除火灾隐患。

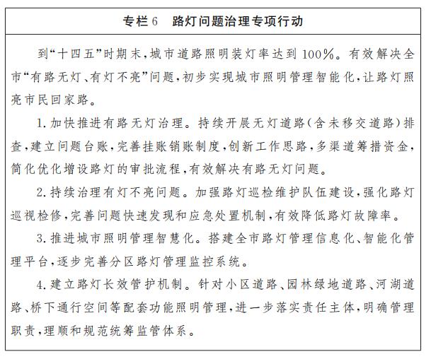
3.开展路灯问题专项治理
完成全市316条无灯道路路灯补建工作,加强对新增无灯道路排查,明确城市建成区内公路增设路灯标准,简化优化增设路灯的审批流程,建立健全路灯建设长效机制。将“有灯不亮”问题纳入接诉即办流程立即解决,强化巡视检修,完善问题快速发现和应急处置机制。建立全市路灯统筹监管体系,全面覆盖市政路灯、小区路灯、园林绿地路灯、河湖路灯等领域。推进城市照明管理智能化升级,建立长效管护机制。

五、树立城市运行绿色低碳新典范
以保障城市运行安全为前提,着力增能力、补短板,不断提升城市运行的安全可靠性、优质均衡性、精准适应性和智能引领性。系统推进能源转型,创新能源综合利用模式,完善多源多向、多能互补、城乡协调的首都能源安全保障体系。全面提升垃圾资源化处置和循环利用水平,建设结构合理、能力充足的生活垃圾处理体系,打造超大城市垃圾分类治理标杆。努力构建绿色低碳、安全高效的现代化城市运行保障体系。
(一)打造世界领先绿色智能电网
1.提升电网供电能力
强化“环网支撑、多点注入、就地平衡”网架结构,结合全市重点区域和各区分区规划,布局一批电力工程,进一步优化全市网架结构,实施配电网提升改造工程,提高电网互倒互带能力和供电可靠性。
加快外部送电通道建设。重点推动北京西至新航城、北京东至通北、廊坊北至亦庄、西合营开关站至房山、天津北至亦庄等500千伏线路工程建设。到2025年,北京电网500千伏外受电通道增加到18条37回路,输电能力增至4300万千瓦。
完善500千伏主网结构。重点推动通州北、朝阳CBD、丰台丽泽、亦庄、怀柔科学城5座500千伏输变电工程建设,到2025年,北京500千伏变电站总数达到17座,新增500千伏变电容量1290万千伏安。
优化220千伏电网结构。加快推动220千伏输变电工程建设,到2025年,220千伏变电站达到129座,变电容量6466万千伏安,形成“分区运行、区内成环、区间联络”的九大供电分区。
2.加快绿色电能开发利用
提高本地开发利用水平。推进青灰岭等集中式风电项目扩建扩容,在产业园区、农村地区试点建设分散式风电项目。实施“六大阳光”工程,有序建设一批分布式光伏项目。研究将安装光伏设施作为城市副中心等区域新建大型公共建筑强制性要求。
积极引进外埠绿色电能。深化与津冀等周边地区的能源合作,在北京周边有序布局可再生能源基地,积极推进环首都风电基地建设,适当支持晋蒙等区域可再生能源基地建设。探索建立“域外资源开发、绿电定向输送”的绿电进京新模式,开展绿电市场化交易。到2025年,力争外调绿色电量达到300亿千瓦时。
3.推进智能电网建设
释放电力技术创新引领效能,驱动电力行业发展进一步向智能化、智慧化迈进。鼓励新能源并网发电与智能调度等技术应用,整合储能、微电网、电动汽车、分布式电源等资源,构建3%—5%可调资源储备库,探索智能统一调度模式,增强削峰填谷能力,缓解电网运行压力。
(二)建设国际一流燃气供应系统
1.完善城镇燃气输配系统
加强上游气源组织,完善陕京输气系统,建成天津南港LNG应急储备项目的进京管线,形成“三种气源、一个大环、八大通道”气源供应体系,输气能力达到3亿立方米/日。完善“一个平台+三个环路+多条联络线”城镇输配系统,建成密云、城南、平谷3座门站和西六环中段天然气工程,门站总数达到13座,接收能力达到2.5亿立方米/日,实现六环路高压A管线成环,天然气接收和输配能力显著增强。
2.优化液化气配送服务体系
推进充装能力资源整合,完成市级液化气供应基地建设和南郊灌瓶厂搬迁,建成平谷、密云、延庆3座充装站,全市液化气充装站达到8座。优化站点布局,供应站达到200座,设置村级移动储瓶设施。统一气源采购,改进配送方式,提高服务效率。
3.推进智慧燃气系统建设
打造天然气“SCADA、物联网双网叠加,监控系统、业务系统联动运转”的预测预警体系,实现供应居民用户2000户以上的调压站(箱)和重点地区、重要管线约5000座闸井全覆盖。构建风险分析模型,智能评估、调节、管控风险。建立本市天然气北斗应用生态圈,推动燃气管网安全、精准、高效运营。
(三)重构绿色低碳供热保障体系
1.增强城市供热保障能力
优化热电联产源网结构。加快推进配套调峰热源建设,完成左家庄二期和鲁谷北重等调峰热源工程。推进鲁谷北重、北小营、首钢等热源配套管网建设,建设东坝金盏地区余热管网,推动南中轴地区供热资源整合。打通断头断点,优化水力工况,提升供热管网安全运行水平。
充分利用余热资源。推进东北、东南热电中心余热利用改造试点。逐步降低城市热网回水温度,提高电厂余热利用效率。推进燃气锅炉房烟气、数据中心等余热回收利用,有条件的地区采用污水源热泵供热替代。深化跨区域清洁供热合作,研究津冀电厂余热为本市供热的可行性。全市新增余热供热面积800万平方米。
2.推进可再生能源供热发展
优先采用可再生能源供热,新建建筑不再新建独立燃气供热系统,鼓励可再生能源系统与传统供热方式多能耦合。推动城市副中心、怀柔科学城等重点地区可再生能源供热系统建设。建设张家口—北京绿电蓄热试点工程。配合农村建筑节能改造,在具备条件的设施农业、养殖基地、特色村镇、旅游风景区和民宅(宿)创新技术应用形式,打造一批多能互补、绿色供热的示范项目。可再生能源供热面积占比达到10%以上。
3.推动供热节能增效
推进建筑节能升级,降低供热系统能耗。新建建筑全面落实节能设计标准,增加智能供热强制性条款。大力发展绿色建筑,推广应用绿色建材,推进老旧小区改造和公共建筑节能绿色化改造项目实施。推进超低能耗建筑示范,开展零能耗建筑研究。推进供热计量改造,加快实施供热系统热源及管网改造。完善热计量收费制度,集中供热的公共建筑实行热计量收费,探索更利于建筑节能的供热收费模式。到2025年,单位建筑面积供热能耗比2020年下降10%左右。
4.提升智能化供热水平
利用云计算、大数据、仿真系统、物联网、GIS定位等技术进行供热系统智能化改造,搭建企业级智能化供热管理平台,推进全市供热行业“一张网”系统建设。
(四)创新能源综合利用模式
1.扩大多能协同综合智慧能源示范
在前期试点基础上,进一步推动能源企业建设数字能源云中心,扩大在城市副中心、新建功能区、新建小区和新建公共建筑等的示范应用范围。创新综合能源与节能服务模式,为产业园区、商业综合体、高端商务楼宇等重点用户提供能源托管、节能改造、智能运维等服务。打造一批数字能源转型、技术创新示范、新能源应用专业化运营的综合智慧能源示范区。开展首都能源绿色低碳转型与运行安全保障协同支撑方案研究。
推动“多表合一”。对居民终端用户水、电、气、热计量仪表进行智能化升级改造,研究制订标准规范,推广智能计费缴费模式,有效监测、分析和整合各项能源消费数据,支撑智慧城市整体运行,指导用户和企业节约能源资源。
2.推进区域能源互联网规模化应用
以区域综合能源规划为引领,在综合智慧能源示范应用的基础上,积极推进延庆区、“三城一区”、大兴国际机场临空经济区、城市副中心等重点区域能源互联网规模化示范应用,打造低碳节能示范区,形成城市能源综合运行管理可复制可推广的新模式。
3.搭建多领域氢能示范应用场景
支持氢源保障技术创新和应用试点。合理布局电解水制氢规模,提高绿色氢能比例,构建低碳、经济的绿色氢能供应体系。探索利用垃圾沼气、污水污泥等生物质制氢,研究在阿苏卫循环经济园区等开展垃圾制氢的可行性,促进本市可再生能源高效循环利用。
大力推动加氢站建设。围绕氢燃料电池汽车用氢需求,按照“示范引领、区域辐射”的思路,2025年前建成投运74座加氢站,形成布局合理、适度超前、供需匹配、安全有序的加氢站供给保障体系。
深入研究氢能应用布局。在城市副中心及昌平能源谷、中石油沙河科技园和大兴、房山、延庆氢能示范区等产业园区,探索开展氢能在建筑分布式供能、民用热电联供、储能调峰等领域应用。
(五)构建垃圾资源化处理体系
1.加强可回收物体系建设
完善可回收物体系布局,健全源头交投网络,合理设立中转站,加快推进分拣中心建设,构建相对充裕的本地可回收物收集、运输和分拣能力。完善市场化机制,支持规模化企业全链条运营,鼓励物业管理、环卫作业等单位发挥各自优势,分工协作,引导居民家庭开展可回收物分类,做到应分尽分、应收尽收。完善用地保障、车辆通行、低值可回收物补贴等支持政策,制定可回收物交投点、中转站和分拣中心建设管理标准,提升可回收物体系管理水平。
2.加快资源化处理能力建设
按照“市级统筹、分区平衡、适度协同、骨干支撑、留有冗余”的原则,注重当前与长远、应急与常态的有效衔接,加快补齐垃圾处理设施短板。
加快建设生活垃圾焚烧设施。2023年底前,完成大兴区安定循环经济园生活垃圾焚烧厂、顺义区生活垃圾处理中心焚烧三期建设。2025年底前,完成丰台区生物质能源中心、平谷区生活垃圾综合处理厂技改升级工程(二期)建设。加快推动通州区再生能源发电厂二期、朝阳区垃圾焚烧厂三期和延庆区生活垃圾焚烧发电项目建设。
有序推进厨余垃圾处理设施建设。2025年底前,建成顺义区、平谷区、密云区等厨余技改、应急、新(扩)建项目,力争全市厨余垃圾处理能力达到0.9万吨/日以上,补齐厨余垃圾处理能力短板。
推进建筑垃圾资源化利用。畅通土方砂石循环利用渠道,形成以固定设施为基础、临时设施为补充的建筑垃圾资源化处理结构,提升与建筑垃圾产生量规模动态适应的处理能力。增加装修垃圾处置设施,除首都功能核心区外,其他各区至少设置1处装修垃圾处置设施。到“十四五”时期末,装修垃圾资源化处置能力满足处置需求。
3.推动设施绿色高效运行
推进垃圾综合高效处理。树立全固废处理理念,推动垃圾处理设施园区化集聚,实现设施间废弃物循环利用、协同处置。推进垃圾焚烧、污水处理、能源供应等多种市政设施功能整合和综合设置,建立资源循环利用体系。大力推进粪便、餐厨垃圾与生活污水协同处理,积极推进厨余垃圾处理设施沼气资源化利用,探索飞灰和焚烧炉渣综合利用途径。
打造环境友好型、社区友好型垃圾处置体系。加强污染物排放控制,提高智能化管理水平。开展已封场垃圾填埋场生态修复。实施垃圾处理设施清洁化、密闭化升级改造,提高设施污染物控制水平,2025年底前完成全市垃圾处理设施异味治理。
六、筑牢安全韧性城市新基石
统筹发展和安全,坚决守住首都城市运行安全底线。坚持系统治理,通过基础提升、源头预防、精细监管和应急处置能力建设,防范城市管理领域系统性风险,不断提高城市韧性水平,为首都可持续发展提供坚强保障。
(一)提高基础设施工程韧性
1.建设适度超前的市政基础设施
提高规划实施弹性。建设水、电、气、热、环卫等基础设施,保持适度冗余,提升市政基础设施韧性。加强项目储备,推进项目前期工作,预留场地和配套条件,择机实施,逐步从保障能力“紧平衡”转向“正常合理平衡”。
增强城市生命线韧性。在新建区域推行分布式、模块化、小型化、并联式城市生命线系统新模式,增强干线系统供应安全,强化系统连通性、网络化和区域自循环,实现互为备份、互为冗余。提高城市生命线工程高度集中且相互关联的关键节点和区域的恢复能力和速度。
推动地下综合管廊建设。优化管廊设计,集约高效利用管廊空间。分区分类有序推进地下综合管廊重点工程建设,建成城市副中心、大兴国际机场临空经济区、怀柔科学城等干线项目。建设数字综合管廊,应用感知和通信技术,形成自我感知生成数据、自动联网汇聚数据、数据赋能安全运行的数字化城市生命线。以完善资金政策为重点,优化完善地下综合管廊建设运营管理体制机制,控制建设运营管理成本,推动地下综合管廊持续健康发展。
2.推动应急设施在京津冀布局
构建京津冀电力一张网,研究推动涿州电厂二期200万千瓦、三河电厂三期70万千瓦等环京(直供北京)电源点建设,加快布局推动大型储能等设施建设,提升应急保供和调节能力。建成投运天津南港LNG应急储备项目,实现12亿立方米的储气能力,满足城镇燃气企业年用气量5%的应急储备要求。
(二)增强城市运行管理韧性
1.提升源头治理能力
加强安全生产体系建设。建立健全企业全员安全生产责任制、安全生产规章制度。提升安全生产标准化、信息化建设水平。完善安全风险防控体系,构建安全风险分级管控和隐患排查治理双重预防机制,健全风险防范化解机制。
强化运行安全监管。突出城市运行安全监管关口前移,健全安全监管责任体系,加大监管力度。加强城市运行安全风险管理,推动实施隐患排查治理“清单化”管理。聚焦市政设施运行管理中事故易发环节和部位,强化安全监管措施,保障市政设施安全运行。
2.加强地下管线运行安全管理
加强管线安全保护。加强防范施工破坏地下管线的统筹协调,制定施工作业保护地下管线管理制度文件,健全信息共享、协同监管、执法联动、联合惩戒等工作机制。搭建地下管线运行综合管理信息平台,升级地下管线安全防护信息系统功能。到“十四五”时期末,年均地下管线百公里事故数下降至0.7起以内。
加强隐患排查治理。强化管线权属单位主体责任,健全地下管线日常维修养护、巡查和隐患排查机制。全面开展管线普查和隐患治理,建立全市地下管线消隐项目库,制定消隐计划,持续推进分级分类治理,及时消除重点隐患。全面排查整治燃气安全风险和重大隐患,重点治理管道占压、自身结构性隐患等安全风险,“十四五”期间完成燃气管线消隐220公里,指导企业建立安全、服务、高质量发展制度体系,落实企业主体责任。借鉴优化营商环境改革成果,将消隐审批由“串联”改为“并联”,进一步优化消隐工程项目审批程序。
健全市、区两级地下综合管廊运营监督管理体系,加强属地管理。持续开展石油天然气管道占压隐患监测,确保新增隐患动态清零。

3.健全热电气常态化联调联供体系
建立权威、科学、高效的热电气联合调度指挥体系,打造具备监测预警、分析决策、调度指挥等多功能一体的全天候、全时段能源安全稳定运行信息化平台,提升城市能源协同保障能力。
(三)提升应急处置能力
1.加强应急指挥体系建设
完善市城市公共设施事故应急指挥部与市电力事故应急指挥部的应急处置联动机制,强化应对极端天气和突发灾害的综合指挥能力。完善行业主管部门、属地政府、生产运营企业等多级应急预案管理体系,及时修订完善电力、燃气、供热、生活垃圾处理设施等安全运行应急预案,优化应急队伍空间布局,推动应急队伍、装备、车辆资源整合与协同共享,增强应急处置能力。
2.提升应急保障能力
完善华能燃煤机组应急备用运行方案,提升应急供热供电备用保障能力。完善电力调峰辅助服务市场机制,进一步提升电网安全裕度。构建首都电网“黑启动”恢复供电网络,强化多源点、多方向应急保障能力。推动全市重要电力用户按标准实施外电源改造、加装应急保安电源,提升用户自保自救能力。布局建设属地电力应急驻点,构建1小时应急驻点网络,提升应急响应处置水平。完善唐山LNG应急储备设施运行管理机制,保障全市年用量日均3天的应急储备能力。推动在城市西部地区规划建设首都供热战略储备基地,协同建设新能源利用和储能设施,进一步增强城市供电供热韧性。
(四)积极培育城市社会韧性
1.提高社会动员和秩序保障能力
坚持“党委领导、政府主导,部门联动、条块结合,专业处置、社会参与”,织密基层应急动员、响应和服务网络。坚持“人民至上、生命至上”,赋予基层一线相应处置权限,遇有突发情况,及时采取处置措施。完善突发事件信息发布机制,及时回应社会关切。强化突发事件期间秩序管控,依法从严查处破坏应急处置工作、传播虚假信息等违法行为。加强排查调解处理,及时化解突发事件引发的矛盾纠纷。
2.加强宣传教育培训
做好群众避险自救宣传,强化应急演练和公众灾害情景体验,提升社会公众应急素养。
七、提升智慧城市管理新能级
坚持问题导向、服务导向、应用导向,以网格化城市管理平台为基础,聚焦城市运行管理难点、痛点,建立全域覆盖、全时监测、动态预警的城市运行感知体系,推动城市管理、综合执法、应急管理等城市运行领域“一网统管”,构建“一网统揽全局、一网统领行业、一网统管全城”的管理新模式,不断提升城市管理科学化、精细化、智能化水平。
(一)完善网格化城市运行管理新体系
1.实施网格化管理平台升级改造
按照管理单元统一规划城市运行管理网格,普查完善城市部件基础信息,融合城市管理、社会治理、接诉即办、吹哨报到等内容,形成城市运行管理“一张网”,实现城市运行“一网统管”的全域覆盖。汇聚资源共享、发现问题、指挥协调、监督评价和应急联动的五位一体功能,完成管理流程再造,实现管理扁平化、流程标准化、信息公开化、监管规范化,构建网格化管理和协同治理新平台。
2.健全网格化管理工作体系
建立横向联结城市管理相关领域和行业,纵向贯穿市、区、街道(乡镇)三级的常态化监督、指挥和协调管理体系。建立健全以主动治理和协调联动为核心的基层综合网格工作模式,将市、区、街道(乡镇)三级工作体系向社区、公众拓展延伸和下沉,服务基层和市民群众。
3.推进“热线+网格”协同联动
加快推进12345市民服务热线与网格融合发展,打造“热线+网格”大循环。针对市民诉求集中高发问题,强化网格巡查责任落实,提升主动发现和解决问题能力,实现“主动治理、未诉先办”。构建“党委统筹、专班推动、行业指导、分级落实”工作体系,开展定期综合点评,强化专题调度,将接诉即办涉及城市管理领域诉求办理情况纳入首都城市环境建设管理考评,不断提高响应率、解决率和满意率,推动城市管理领域重点任务、难点诉求有效解决。
(二)建设全覆盖的城市运行感知体系
1.加快城市感知前端建设
加强城市管理领域各类感知前端整体规划和统筹管理,建立统一标准、统一台账、统筹实施的“一盘棋”推进机制。完善感知前端建设标准,补充部署相应感知、网络传输设备。完善城市运行感知数据采集与汇聚机制,开展各类感知前端普查、梳理、编码、上链工作,建立感知前端台账。在水电气热等城市运行领域优先安排感知前端建设补短板项目,实现感知前端监测数据与城市管理泛在感知接入平台联网及数据共享,为城市运行“一网统管”提供数据赋能支撑。
2.建立城市感知监测指标体系
围绕城市管理、交通、生态环境、水务、规划自然资源、应急管理和气象等多个维度,构建城市运行感知监测指标体系,作为城市运行感知体系建设和日常运行监测管理基础。
3.推进感知数据共享应用
统筹规划和完善城市运行感知前端、感知网络建设,建立城市运行状况感知数据采集、汇聚、融合、管理、共享和共用管理机制。全面梳理全市城市运行感知体系现状,摸清家底,建立基础台账。整合感知资源,将神经元和传感器上图,分门别类制作GIS图层,形成“时空一张图”。制定管理标准和编码规则,共享感知数据,形成“感知一张网”。
(三)构建城市运行“一网统管”模式
以网格化城市管理平台为基础,以科技赋能城市运行管理为突破口,按照“市级大统筹、区级中枢纽、街镇小循环”总体思路,通过城市感知全域覆盖、体征脉搏实时监测、治理单元融合重塑、场景应用多跨开放等措施,实现地图、编码、网格、标准、流程、感知体系、接入门户、大数据平台、驾驶舱平台等基础底座“九统一”,构建“一网统揽全局、一网统领行业、一网统管全城”的城市运行“一网统管”新模式。
1.建成“一基一舱多平台”城市管理大数据应用体系
依托市大数据平台,开展数据汇聚和业务整合,构建大数据应用场景,建设城市管理大数据平台,提供城市和社会综合数据与信息服务。整合、升级原有城市管理信息化系统,搭建城市运行、环境卫生、市政市容、网格管理、城管执法综合业务应用平台,逐步拓展与水务、园林绿化、交通、生态环境、应急管理等业务的衔接,在此基础上构建城市管理驾驶舱。
2.推进平台场景系统建设,建立“一网统管”体系架构
“一网统揽全局”。以敏捷响应、高效指挥、科学调度为目标,整合、提炼城市管理和行业运行数据,形成城市运行态势相关指标,在领导驾驶舱实时、动态、完整地以可视化方式呈现全市运行状况、体征脉搏,做到运行态势全面感知、发展趋势智能预判、指挥调度统筹协调。实现各类感知数据、业务指标等直达领导驾驶舱,领导指令直达应急处置现场,遇突发事件,可一键转换为应急指挥模式。
“一网统领行业”。以行业运行安全、平稳、有序为目标,梳理业务流程,明确相关部门、单位和企业的职责边界和协同内容,采用区块链等技术重构跨部门的管理流程,建立协同管理和监督考核机制,打通行业全链条数据通道,实施穿透式精准管理。提高智能化技术应用比例,以感知能力建设替代人工投入,提升行业管理的智能化水平。
“一网统管全城”。以线上线下协同、高效处置问题为目标,在城市管理大数据平台基础上,建设市、区、街道(乡镇)三级贯通穿透、共享共用、无缝链接、集约高效的网格化城市管理平台。整合感知体系、12345市民服务热线、网格巡查、社会舆论等信息来源,对城市运行中发生的事件、出现的问题以及其他管理事项,在平台集中进行立案、研判和分派,实现“自动感知、快速反应、智能派遣”目标。建立“热线+网格”模式,构建问题发现、受理、立案、派遣、处置、核查、结案、考核于一体的闭环管理模式,精准调度力量、就近配置资源,做到大事不出街镇、小事不出社区,高效解决城市管理各类问题。
八、努力开创城市治理新局面
以城市精细化管理服务为导向,持续推进体制机制改革创新,构建符合首都新发展要求的城市综合管理服务体系,大幅提升精治共治法治水平,实现城市综合管理服务动态精细、效能提升、市民群众满意。
(一)推进体制机制改革创新
1.加强首都环境建设和城市管理统筹协调
充分发挥首都城市环境建设管理委员会高位统筹作用,加强央地、军地协同,推动多元主体共同参与首都城市环境建设管理,形成共建共治共享的良好格局。研究建立首都城市能源运行保障、市政设施建设等统筹协调机制。在重大活动环境建设和城市运行保障、长安街及其延长线市容环境景观管理、生活垃圾分类推进等指挥协调机制的基础上,形成以“重大活动拉动、专项行动推动、广大群众行动”为特点的常态化统筹协调机制。
研究制定城市管理责任清单,解决部门职责交叉、边界模糊等问题。进一步科学合理划分市、区城市管理相关部门和街道(乡镇)在城市管理领域的权责分工,明晰“条”“块”事权、财权。强化街道(乡镇)在城市管理中的作用,发挥基层党组织的引领作用和社区的基础性作用,广泛调动社会力量参与城市管理。
创新城市运行“一网统管”体制机制,打造市、区、街道(乡镇)三级城市运行调度指挥体系,建设完善“一网统管”工作组织机制。

2.推动城市规划、建设、管理一体化
落实全周期管理要求,试点开展城市管理领域体检,将管理环节发现的问题及时反馈到规划和建设前端环节,形成闭环管理。加强规划、建设、管理环节信息互通共享。深化“多规合一”,研究将城市管理要求纳入详细规划、特定地区规划、村庄规划等相关规划,提高城乡规划编制科学性和可行性。
3.深化综合执法体制改革
适应基层城市治理和综合执法体制改革形势,研究完善改革配套政策,健全新体制下城市管理综合执法工作运行机制。理顺市、区、街道(乡镇)三级关系,强化市、区两级城管执法部门“统筹指导、综合协调”基层综合执法工作职责,加强基层综合执法业务指导、指挥调度、监督考核等工作。落实街道(乡镇)执法主体责任,健全指挥调度、案件审核、行政诉讼、行政复议、队伍管理等工作机制,确保依法履职。
4.推进城市管理和综合执法融合发展
充分发挥街道(乡镇)综合执法主体作用,完善行政管理部门、作业运行单位和执法机构联动协调机制,采取柔性管理和刚性执法相结合方式,突出城市管理效能。落实分级分类执法工作指导意见,加强对基层综合执法的业务指导、信息共享和技术支持,提升执法效能。
(二)建立健全法规标准体系
1.完善城市管理法规规章体系
全面梳理现行法规规章,做好“立、改、废、释”工作,加强城市管理重点领域立法,力争实现法规规章全覆盖,营造良好法治环境。抓好《北京市户外广告设施、牌匾标识和标语宣传品设置管理条例》实施。加强立法前评估工作,制修订城市照明、地下管线、供热、架空线等方面法规规章。
2.建立精细化管理标准规范体系
按照城乡一体化思路,明确管理标准,推动建立城市管理分级分类标准体系。制定背街小巷分类整治提升、街巷分级清扫保洁等城市维护管理标准。制修订地下综合管廊、景观照明、加氢站、燃气、环卫等管理规范和技术标准,编制城市维护作业和管理定额,逐步实现城市管理领域标准规范全覆盖,使精细化管理有章可循。建立标准规范优化更新机制,注重行业间有机衔接。
(三)提升城市管理专业化水平
1.加强专业化队伍建设
加强在岗人员教育,积极开展全员培训、领导干部任职培训和专业技能培训,打造一支政治过硬、本领高强、精益求精的城市管理干部队伍。加大人才引进力度,充实一批具有国际视野的城市管理专业人才。健全人才培养机制,鼓励市属高等院校设置城市管理专业或开设城市管理课程,培养懂城市、会管理的专业人才。
研究制定基层综合执法队伍建设长期发展规划和队伍管理办法,优化基层综合执法队伍结构。完善城管综合执法人员立功受奖、职业保障、容错纠错等机制,提升执法队员的职业荣誉感和归属感。
持续深化城市协管员队伍管理体制改革,健全完善市级统筹、区级管理、街乡使用、部门指导的城市协管员管理体制机制,完善政策制度和管理措施,推动形成规模适度、配置合理、管理规范的新型协管员队伍。
提高一线人员综合素质,加强基层职工权益保障,改善职工作业、生活条件,完善激励机制。加强职业教育培训,提高运维作业人员的技能水平。
2.提升专业化服务水平
坚持以专业化为基础,广泛采用新技术、新装备、新方法,全面提升专业化服务管理水平。引入市场化专业化力量,推动水、电、气、热、环卫等专业服务单位服务水平提升。总结推广海淀区综合市政服务模式,整合环卫、市政、园林绿化等专业力量,推动公共空间运维作业一体化,按照时间、工艺、标准等要求,优化作业顺序和流程,实现降本提质增效。
3.强化专业化指导
发挥首都高等院校、科研院所人才优势,优化调整首都城市环境建设管理专家队伍,建设城市管理专家智库。建立完善责任规划师、责任建筑师制度,为基层规划建设、环境提升等项目提供技术咨询服务。注重提高施工质量,培养一批街区治理的能工巧匠。发挥新技术领域专家和团队作用,积极推动创新手段应用。
(四)构建社会多元共治格局
1.夯实社区治理基础
加强党建引领,完善以社区党组织为核心、社区居委会为主体、社区服务站为依托、社区社会组织为支撑,小区业委会(物管会)、物业服务企业、驻区单位、居民群众共同参与的社区治理体系。完善党建引领“街乡吹哨、部门报到”改革向社区治理深化的制度机制,将治理单元从社区向小区、院落、楼门、胡同等延伸,推动人财物等资源向社区汇集。创新社区治理方式,推进社区议事协商,完善社区议事厅协商指引,推广“五民协商”“拉家常”“老街坊”等议事方式,共同做好社区环境建设、生活垃圾分类等工作。
2.发挥社会共治作用
坚持人民城市人民管,畅通公众参与城市治理的渠道,形成多元共治、良性互动的治理格局。围绕城市管理领域重大项目、重大改革举措和群众关心的热点难点问题,主动释疑解惑,做好正面宣传。积极总结推广城市管理好的经验、做法和模式,充分发挥先进典型的示范带头作用。加强人大代表、政协委员等对城市管理的监督。落实街巷长巡查、发现、报告职责,发挥小巷管家作用,健全长效管理机制。完善铁路沿线“双段长”制度。做实“门前三包”责任制,强化“环境卫生干净、地面平整完好、外立面整洁、城市部件规范、绿地环境美观、秩序环境良好”六方面责任。加强“管城理市”志愿者队伍建设。持续开展“周末大扫除”“最美街巷”评选等活动,激发市民群众参与首都城市管理的热情。
3.完善综合监督考评体系
坚持目标导向、问题导向、效果导向,统筹整合接诉即办、网格平台、智慧系统、小卫星监测、专业检查、媒体曝光等数据,建立城市管理日常监督、定期考核评价、年度运行管理评估和市民满意度评价相结合的首都城市环境建设管理综合监督考核评价体系。
加强城市管理工作日常监督。推进“热线+网格”深度融合,借助“一网统管”运行管理机制,引入“接诉即办”和网格化城市管理中的问题数据,丰富问题发现手段,整合问题发现渠道,强化问题发现处置机制,推动城市治理向主动治理、深度治理转变。
完善定期考核评价。动态优化考核评价指标和权重,细化评分标准。完善环境建设管理“月检查、月曝光、月排名”工作机制,注重分区分类,推进市、区、街道(乡镇)三级考核制度化、规范化和差异化。定期对城市管理相关部门、企业和各区政府履行环境建设管理职责情况进行评价。建立市级重大城市管理问题督办机制,搭建高位协调、高效权威的城市管理问题监督、指挥、协调相统一的决策机制。
研究建立城市运行管理年度评估制度。依托城市智慧系统,对城市运行管理态势进行全要素、多维度分析评价,丰富城市总规体检内容,推动“城市病”等突出问题解决。
完善社会评价体系。以提升市民满意度为出发点和落脚点,建立健全市民访谈、网上调查、舆情监测等满意度评价机制,提升共建共治共享水平。
九、保障措施
实现首都城市管理“十四五”时期发展目标,必须进一步健全规划实施机制,提高政府统筹能力,落实保障措施,合理引导和配置各方资源,促进多元主体形成合力,确保各项任务如期圆满完成。
(一)加强组织领导
将本规划实施情况纳入首都城市环境建设管理委员会重要议事日程,定期召开首都城市环境建设管理委员会专题会议,研究解决规划实施过程中的重大问题。首都城市环境建设管理委员会办公室要做好规划实施的综合统筹、业务指导和监测评估,将规划主要目标和重点任务分解落实到各区、各有关部门,协调推动重点任务和重大专项行动实施,组织第三方开展规划实施年度体检,做好规划中期评估和总结评估等。
(二)完善配套政策
进一步开放市政公用领域市场准入,推行政府购买服务,鼓励政府和社会资本合作。改革创新投融资机制,提高市政基础设施、市政公用事业等建设资金筹措能力。研究完善支持城市管理行业领域发展的财政政策。加强财政预算城市管理运维资金统筹管理。适应城市发展需要,研究编制加氢站、储能设施等布局专项规划。研究将市政基础设施建设要求落实到街区控规等规划,并在综合实施层面逐一落实用地安排。研究制定支持加氢站、再生资源分拣中心等建设的相关政策,编制土地利用年度计划时,优先保障能源、环卫等市政设施用地需求。
(三)加强服务监管
大力优化营商环境,推动政府职能转变,进一步精简行政审批事项,完善审批政策,实施涉企经营许可事项清单管理。全面推行证明事项和涉企经营事项告知承诺制改革,提高审批效率。加强事中事后监管,研究建立以信用为基础的分级分类监管机制。
(四)强化科技支撑
充分发挥首都高新技术、高端人才高地优势,应用5G、大数据、云计算、区块链、人工智能等前沿技术,加强感知、数据、算力等新基建,强化科技成果在城市管理领域应用。推进城市管理智能化,不断扩展应用场景,释放高新技术产业需求,为推动北京国际科技创新中心建设提供有力支撑。
(五)强化法治保障
不断推进科学立法,强化法治意识,培养法治精神。落实政府、社会和个人在城市管理中的各自责任,并强化监督。加大执法力度,强化城市管理与城管综合执法的紧密衔接,健全完善工作协同、信息共享等融合机制,构建“管理统筹执法、执法保障管理”工作格局。加强执法监督检查,提高城市治理法治化水平。健全“谁执法谁普法”责任制,开展普法宣传进机关、进社区、进学校、进商务楼宇等活动。落实“以案释法”制度,总结宣传典型案例。
十、环境影响说明
(一)规划协调性分析
规划立足首都城市战略定位,以建设国际一流的和谐宜居之都为目标,以加强城市精细化管理为主线,合理设置城市管理各项目标指标。规划实施可有效推进现代化城市治理体系建设、提升城市运行保障能力。规划重点项目未占用生态保护红线,严格项目准入,与北京市生态环境分区管控(“三线一单”)、北京市生态环境准入清单有较好的符合性。
(二)环境影响预测与评价
规划实施项目采用清洁能源和先进污染物排放控制措施,清洁能源使用比例的提高、集中供热面积的增加、电厂余热的回收利用、垃圾焚烧余热的发电等均可减少大气污染物和碳排放量。规划实施项目对废水、污水、雨水采取分类收集处理,处理达标后回收利用或排入市政污水管网;对项目运营过程中可能造成地下水、土壤环境影响的环节采取防渗措施,严格落实源头控制、分区防渗、自行监测、应急管理等相关制度。规划实施项目产生的生活垃圾、一般固体废物和危险废物均分类收集处理,处理处置率均可达到100%。综上,规划项目实施对生态环境质量影响较小,环境影响可接受。
(三)规划方案综合论证
规划依托京津冀协同发展,建设多源多向天然气供应体系,重构绿色低碳供热保障体系,完善生活垃圾全流程管理体系,从供气、供热、环卫事业等多方面满足城市管理发展需求。同时,规划重点活动注意避让禁止建设区和生态保护红线,不断优化能源利用结构、供热结构以及生活垃圾处理结构。规划实施后将形成安全、高效、清洁、低碳的市政保障体系,在规模、布局、结构等方面具有较好的环境合理性。规划方案有利于提高资源利用效率、削减污染物排放、降低区域碳排放水平,有利于改善区域生态环境质量,有较好的环境效益。
(四)环境影响减缓措施及管控要求
1.环境影响减缓措施
规划实施应体现“生态优先、绿色低碳”的原则,全面落实“三线一单”管控要求,严格执行优先、重点、一般三类管控单元环境准入要求,强化生态环境源头防控;严格执行区域污染物总量控制要求,全面控制大气、水环境污染物排放量;加强企业环境监管,排放废气企业应采用先进工艺和生产设备、密闭性好的物料贮存容器和输送管线,最大限度减少无组织废气排放;做好雨污分流和配套管网建设,废水、污水经处理后回收利用或排入市政污水管网;强化源头控制、分区防渗和管理,降低对地下水、土壤环境的影响;做好各类固体废物分类收集、转运、综合利用和无害化处理,减少固体废物产生量,提升固体废物资源化综合利用率。
2.环境管控及准入要求
(1)空间布局约束:严格执行产业、工艺准入和禁限要求以及相关法律法规,严禁占用生态保护红线等禁止开发建设区。
(2)污染物排放管控:严格执行各项法律法规,以及国家、地方环境质量标准和污染物排放标准,加强区域污染排放控制,重点从污染物种类、排放量、排放浓度上管控开发建设活动。
(3)环境风险防控:严格执行法律法规文件要求,完善环境风险防控体系,提高区域环境风险防范能力。园区、企业及设施管理单位应采取风险防范措施,制定风险预案,合理规划各风险源布局以减小环境安全隐患。
(4)资源利用效率要求:落实《北京城市总体规划(2016年—2035年)》要求,实行最严格的水资源管理制度;坚守建设用地规模底线,提高土地利用效率。执行北京市单位产品能源消耗限额系列行业标准。
(5)准入要求:落实北京市生态环境准入清单(2021年版)要求,规划项目实施应符合准入清单的各项管控要求。